Abstract
Background
Adipose lipolysis, a process involving the degradation of triglycerides and the release of fatty acids and glycerol, is an important biological event in lipid metabolism. Canagliflozin (Cana), an oral antidiabetic drug, regulates blood glucose by inhibiting sodium-glucose cotransporter 2 (SGLT2) in renal tubules and has also been shown to improve lipid metabolism in adipocytes. This study aims to determine whether Cana directly affects adipose lipolysis and to explore the underlying mechanistic pathways.
Method
Primary mature adipocytes and differentiated preadipocytes isolated from the epididymal fat pads of Sprague-Dawley rats were used as in vitro models. The effects of Cana on glycerol release and lipase activity were evaluated using ELISA and Western blot analyses.
Results
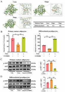
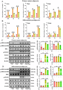
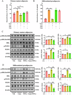
Cana treatment directly inhibited basal glycerol release and lipase activity in both primary adipocytes and topically administered adipose tissue, achieving a dose-dependent 35% to 65% suppression of lipolysis. This was associated with a 2.3-fold decrease in the level of HSL phosphorylated at the Ser660 site. Using differentiated adipocytes derived from the human Simpson-Golabi-Behmel syndrome (SGBS) pre-adipocyte cell line, we found that Cana significantly attenuated glycerol release (~32% to 53% reductions) induced by lipolysis. Moreover, Cana exerted antilipolytic effects in models of both acute (isoprenaline-induced) and chronic (tumor necrosis factor-α-induced) lipolysis. Mechanistically, the antilipolytic effect of Cana was mediated through activation of the PI3K/AKT pathway and reduction of cAMP production.
Conclusion
In conclusion, Cana regulates adipocyte lipolysis via an SGLT2-independent signaling pathway, which enhances our understanding of its role in modulating lipid metabolism.
This is a preview of subscription content, access via your institution
Access options
Subscribe to this journal
Receive 12 print issues and online access
$259.00 per year
only $21.58 per issue
Buy this article
- Purchase on SpringerLink
- Instant access to the full article PDF.
USD 39.95
Prices may be subject to local taxes which are calculated during checkout







Similar content being viewed by others
Data availability
The raw/processed data required to reproduce these findings cannot be shared at this time as the data also forms part of an ongoing study.
Materials availability
Data and materials are available upon request.
References
Li Y, Kang Z, Li S, Kong T, Liu X, Sun C. Ursolic acid stimulates lipolysis in primary-cultured rat adipocytes. Mol Nutr Food Res. 2010;54:1609–17.
Grabner GF, Xie H, Schweiger M, Zechner R. Lipolysis: cellular mechanisms for lipid mobilization from fat stores. Nat Metab. 2021;3:1445–65.
Lass A, Zimmermann R, Oberer M, Zechner R. Lipolysis—a highly regulated multi-enzyme complex mediates the catabolism of cellular fat stores. Prog Lipid Res. 2011;50:14–27.
Young SG, Zechner R. Biochemistry and pathophysiology of intravascular and intracellular lipolysis. Genes Dev. 2013;27:459–84.
Unger RH, Zhou YT. Lipotoxicity of beta-cells in obesity and in other causes of fatty acid spillover. Diabetes. 2001;50:S118–121.
Tripathy D, Mohanty P, Dhindsa S, Syed T, Ghanim H, Aljada A, et al. Elevation of free fatty acids induces inflammation and impairs vascular reactivity in healthy subjects. Diabetes. 2003;52:2882–7.
Trang NTT, Chiu WC, Feng YT, Hsieh SL, Tung DD, Chang J, et al. Caffeic acid phenethyl ester inhibits basal lipolysis by activating ppar-gamma and increasing lipid droplet-associated perilipin in mature rat adipocytes. Evid Based Complement Alternat Med. 2022;2022:6007233.
Brasaemle DL. Thematic review series: adipocyte biology. The perilipin family of structural lipid droplet proteins: stabilization of lipid droplets and control of lipolysis. J Lipid Res. 2007;48:2547–59.
Sztalryd C, Brasaemle DL. The perilipin family of lipid droplet proteins: gatekeepers of intracellular lipolysis. Biochim Biophys Acta Mol Cell Biol Lipids. 2017;1862:1221–32.
Abe T, Sato T, Murotomi K. Sudachitin and nobiletin stimulate lipolysis via activation of the cAMP/PKA/HSL pathway in 3T3-L1 adipocytes. Foods. 2023;12.
Carpentier AC. 100(th) anniversary of the discovery of insulin perspective: insulin and adipose tissue fatty acid metabolism. Am J Physiol Endocrinol Metab. 2021;320:E653–e670.
Savova MS, Mihaylova LV, Tews D, Wabitsch M, Georgiev MI. Targeting PI3K/AKT signaling pathway in obesity. Biomed Pharmacother. 2023;159:114244.
Hughes CB, Mussman GM, Ray P, Bunn RC, Cornea V, Thrailkill KM, et al. Impact of an SGLT2-loss of function mutation on renal architecture, histology, and glucose homeostasis. Cell Tissue Res. 2021;384:527–43.
Heerspink HJ, Perkins BA, Fitchett DH, Husain M, Cherney DZ. Sodium glucose cotransporter 2 inhibitors in the treatment of diabetes mellitus: cardiovascular and kidney effects, potential mechanisms, and clinical applications. Circulation. 2016;134:752–72.
Ma H, Lin YH, Dai LZ, Lin CS, Huang Y, Liu SY. Efficacy and safety of GLP-1 receptor agonists versus SGLT-2 inhibitors in overweight/obese patients with or without diabetes mellitus: a systematic review and network meta-analysis. BMJ Open. 2023;13:e061807.
Chen A, Lan Z, Li L, Xie L, Liu X, Yang X, et al. Sodium-glucose cotransporter 2 inhibitor canagliflozin alleviates vascular calcification through suppression of nucleotide-binding domain, leucine-rich-containing family, pyrin domain-containing-3 inflammasome. Cardiovasc Res. 2023;119:2368–81.
Pérez-Belmonte LM, Ricci M, Sanz-Cánovas J, Cobos-Palacios L, López-Carmona MD, Ruiz-Moreno MI, et al. De-intensification of antidiabetic treatment using canagliflozin in patients with heart failure and type 2 diabetes: cana-switch-HF study. J Clin Med. 2021;10.
Yang X, Liu Q, Li Y, Ding Y, Zhao Y, Tang Q, et al. Inhibition of the sodium-glucose co-transporter SGLT2 by canagliflozin ameliorates diet-induced obesity by increasing intra-adipose sympathetic innervation. Br J Pharmacol. 2021;178:1756–71.
Yang X, Liu Q, Li Y, Tang Q, Wu T, Chen L, et al. The diabetes medication canagliflozin promotes mitochondrial remodelling of adipocyte via the AMPK-Sirt1-Pgc-1α signalling pathway. Adipocyte. 2020;9:484–94.
He J, Xu C, Kuang J, Liu Q, Jiang H, Mo L, et al. Thiazolidinediones attenuate lipolysis and ameliorate dexamethasone-induced insulin resistance. Metabolism. 2015;64:826–36.
He J, Jiang H, Tansey JT, Tang C, Pu S, Xu G. Calyculin and okadaic acid promote perilipin phosphorylation and increase lipolysis in primary rat adipocytes. Biochim Biophys Acta. 2006;1761:247–55.
Schweiger M, Eichmann TO, Taschler U, Zimmermann R, Zechner R, Lass A. Measurement of lipolysis. Methods Enzymol. 2014;538:171–93.
Althaher AR. An overview of hormone-sensitive lipase (HSL). ScientificWorldJournal. 2022;2022:1964684.
Okazaki H, Osuga J, Tamura Y, Yahagi N, Tomita S, Shionoiri F, et al. Lipolysis in the absence of hormone-sensitive lipase: evidence for a common mechanism regulating distinct lipases. Diabetes. 2002;51:3368–75.
Krintel C, Mörgelin M, Logan DT, Holm C. Phosphorylation of hormone-sensitive lipase by protein kinase A in vitro promotes an increase in its hydrophobic surface area. FEBS J. 2009;276:4752–62.
Shijun L, Khan R, Raza SHA, Jieyun H, Chugang M, Kaster N, et al. Function and characterization of the promoter region of perilipin 1 (PLIN1): roles of E2F1, PLAG1, C/EBPβ, and SMAD3 in bovine adipocytes. Genomics. 2020;112:2400–9.
Cerk IK, Wechselberger L, Oberer M. Adipose triglyceride lipase regulation: an overview. Curr Protein Pept Sci. 2018;19:221–33.
Allen DO, Ahmed B, Naseer K. Relationships between cyclic AMP levels and lipolysis in fat cells after isoproterenol and forskolin stimulation. J Pharmacol Exp Ther. 1986;238:659–64.
Guilherme A, Rowland LA, Wang H, Czech MP. The adipocyte supersystem of insulin and cAMP signaling. Trends Cell Biol. 2023;33:340–54.
DiPilato LM, Ahmad F, Harms M, Seale P, Manganiello V, Birnbaum MJ. The role of PDE3B phosphorylation in the inhibition of lipolysis by insulin. Mol Cell Biol. 2015;35:2752–60.
Yudushkin I. Getting the Akt Together: Guiding Intracellular Akt Activity by PI3K. Biomolecules. 2019;9:67
Yu J, Zhang Y, McIlroy J, Rordorf-Nikolic T, Orr GA, Backer JM. Regulation of the p85/p110 phosphatidylinositol 3’-kinase: stabilization and inhibition of the p110alpha catalytic subunit by the p85 regulatory subunit. Mol Cell Biol. 1998;18:1379–87.
Cuevas BD, Lu Y, Mao M, Zhang J, LaPushin R, Siminovitch K, et al. Tyrosine phosphorylation of p85 relieves its inhibitory activity on phosphatidylinositol 3-kinase. J Biol Chem. 2001;276:27455–61.
Duarte A, Silveira GG, Soave DF, Costa JPO, Silva AR. The role of the LY294002 - a non-selective inhibitor of phosphatidylinositol 3-Kinase (PI3K) pathway- in cell survival and proliferation in cell line SCC-25. Asian Pac J Cancer Prev. 2019;20:3377–83.
Cho CH, Patel S, Rajbhandari P. Adipose tissue lipid metabolism: lipolysis. Curr Opin Genet Dev. 2023;83:102114.
Moller DE. Potential role of TNF-alpha in the pathogenesis of insulin resistance and type 2 diabetes. Trends Endocrinol Metab. 2000;11:212–7.
Gimeno RE, Klaman LD. Adipose tissue as an active endocrine organ: recent advances. Curr Opin Pharmacol. 2005;5:122–8.
Tchernof A, Després JP. Pathophysiology of human visceral obesity: an update. Physiol Rev. 2013;93:359–404.
DeFronzo RA, Hompesch M, Kasichayanula S, Liu X, Hong Y, Pfister M, et al. Characterization of renal glucose reabsorption in response to dapagliflozin in healthy subjects and subjects with type 2 diabetes. Diabetes Care. 2013;36:3169–76.
Cowie MR, Fisher M. SGLT2 inhibitors: mechanisms of cardiovascular benefit beyond glycaemic control. Nat Rev Cardiol. 2020;17:761–72.
Brown E, Heerspink HJL, Cuthbertson DJ, Wilding JPH. SGLT2 inhibitors and GLP-1 receptor agonists: established and emerging indications. Lancet. 2021;398:262–76.
MMyasoedova VA, Bozzi M, Valerio V, Moschetta D, Massaiu I, Rusconi V. Anti-Inflammation and Anti-Oxidation: The Key to Unlocking the Cardiovascular Potential of SGLT2 Inhibitors and GLP1 Receptor Agonists. Antioxidants (Basel). 2023;13:16.
Pereira MJ, Eriksson JW. Emerging role of SGLT-2 inhibitors for the treatment of obesity. Drugs. 2019;79:219–30.
Zaccardi F, Webb DR, Htike ZZ, Youssef D, Khunti K, Davies MJ. Efficacy and safety of sodium-glucose co-transporter-2 inhibitors in type 2 diabetes mellitus: systematic review and network meta-analysis. Diabetes Obes Metab. 2016;18:783–94.
Hawley SA, Ford RJ, Smith BK, Gowans GJ, Mancini SJ, Pitt RD, et al. The Na+/Glucose cotransporter inhibitor canagliflozin activates AMPK by inhibiting mitochondrial function and increasing cellular AMP levels. Diabetes. 2016;65:2784–94.
Villani LA, Smith BK, Marcinko K, Ford RJ, Broadfield LA, Green AE, et al. The diabetes medication Canagliflozin reduces cancer cell proliferation by inhibiting mitochondrial complex-I supported respiration. Mol Metab. 2016;5:1048–56.
Jenkins BJ, Blagih J, Ponce-Garcia FM, Canavan M, Gudgeon N, Eastham S, et al. Canagliflozin impairs T cell effector function via metabolic suppression in autoimmunity. Cell Metab. 2023;35:1132–.e1139.
Zinman B, Wanner C, Lachin JM, Fitchett D, Bluhmki E, Hantel S, et al. Empagliflozin, cardiovascular outcomes, and mortality in type 2 diabetes. N Engl J Med. 2015;373:2117–28.
Neal B, Perkovic V, Mahaffey KW, de Zeeuw D, Fulcher G, Erondu N, et al. Canagliflozin and cardiovascular and renal events in type 2 diabetes. N Engl J Med. 2017;377:644–57.
Wiviott SD, Raz I, Bonaca MP, Mosenzon O, Kato ET, Cahn A, et al. Dapagliflozin and cardiovascular outcomes in type 2 diabetes. N Engl J Med. 2019;380:347–57.
SStielow M, Fijałkowski Ł, Alaburda A, Grześk G, Grześk E, Nowaczyk J. et al. SGLT2 Inhibitors: From Molecular Mechanisms to Clinical Outcomes in Cardiology and Diabetology. Molecules. 2025;30:3112
Chen JY, Pan HC, Shiao CC, Chuang MH, See CY, Yeh TH, et al. Impact of SGLT2 inhibitors on patient outcomes: a network meta-analysis. Cardiovasc Diabetol. 2023;22:290.
Funding
This study was supported by Natural Science Foundation project of Sichuan Province (2024NSFSC1730); Science and Technology Strategic Cooperation Project of Luzhou Government - Southwest Medical University (2024LZXNYDJ101); Innovation Training Programme for Students in Sichuan Province (S202410632281).
Author information
Authors and Affiliations
Contributions
Conceptualization: XY and YH; methodology: QL and ML; software: JZ; validation, JH and XX; formal analysis: ZZ; resources: XY; data curation: LJ; writing—original draft preparation: QL; writing—review and editing: XY and QL; supervision: XY, YH. All authors have read and agreed to the published version of the manuscript. All data were generated in-house, and no paper mill was used. All authors agree to be accountable for all aspects of work ensuring integrity and accuracy.
Corresponding authors
Ethics declarations
Competing interests
The authors declare no competing interests.
Ethics approval and consent to participate
All animal care and experimental procedures complied with the National Institutes of Health guidelines and were approved by the Animal Care and Use Committee of Southwest Medical University (License No. 20221104-012).
Consent for publication
All authors concur with the submission and publication of this paper.
Additional information
Publisher’s note Springer Nature remains neutral with regard to jurisdictional claims in published maps and institutional affiliations.
Supplementary information
Rights and permissions
Springer Nature or its licensor (e.g. a society or other partner) holds exclusive rights to this article under a publishing agreement with the author(s) or other rightsholder(s); author self-archiving of the accepted manuscript version of this article is solely governed by the terms of such publishing agreement and applicable law.
About this article
Cite this article
Li, Q., Li, M., Zhou, J. et al. Canagliflozin regulates adipocyte lipolysis in vitro via a SGLT2 independent signaling pathway. Int J Obes 50, 806–818 (2026). https://doi.org/10.1038/s41366-025-02009-8
Received:
Revised:
Accepted:
Published:
Version of record:
Issue date:
DOI: https://doi.org/10.1038/s41366-025-02009-8


