Fig. 7
From: Progressive tooth pattern changes in Cilk1-deficient mice depending on Hedgehog signaling

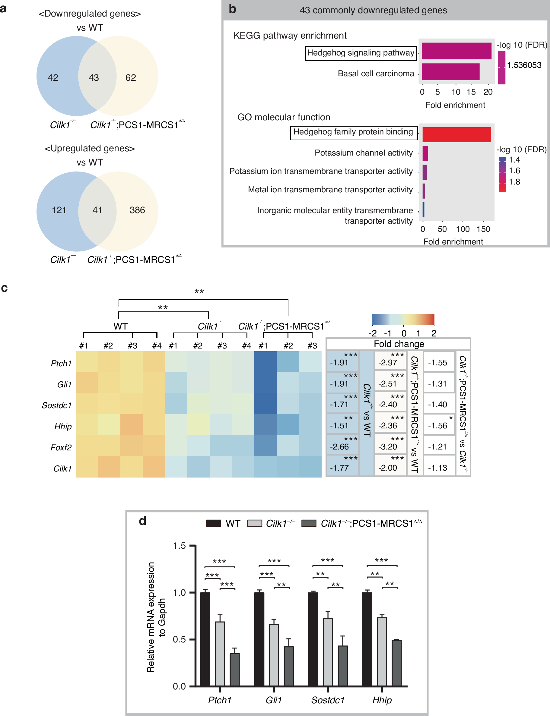
Progressive Hedgehog signaling reduction in mutant mice. a Venn diagrams showing the number of differentially expressed genes in Cilk1−/− and Cilk1−/−;PCS1–MRCS1△/△ mice compared to wild-type (WT) controls at E14.5. Among the significantly downregulated genes, 43 are commonly shared between the two mutant groups. A total of 41 genes are commonly upregulated in both Cilk1−/− and Cilk1−/−;PCS1–MRCS1△/△ mice compared to WT. b Functional enrichment analysis of the 43 commonly downregulated genes showing the significant enrichment of the “Hedgehog signaling pathway” in KEGG and “Hedgehog family protein binding” in Gene Ontology (GO) molecular functions. c Heatmaps display the normalized count levels of genes in the Cilk1−/−, Cilk1−/−;PCS1–MRCS1△/△ and wild-type maxillary tooth germs from RNA-sequencing. Cilk1 and Hedgehog targets genes, such as Gli1, Ptch1, Hhip, Foxf2 and Sostdc1, are progressively downregulated from WT to Cilk1−/− and further in Cilk1−/−;PCS1–MRCS1△/△ mice. Fold changes are calculated relative to wild-type controls. d Quantitative PCR analysis showing reduced expression of Hedgehog pathway target genes in Cilk1−/− and Cilk1−/−;PCS1–MRCS1△/△ mice compared to WT mice at E14.5. **P < 0.01, ***P < 0.001