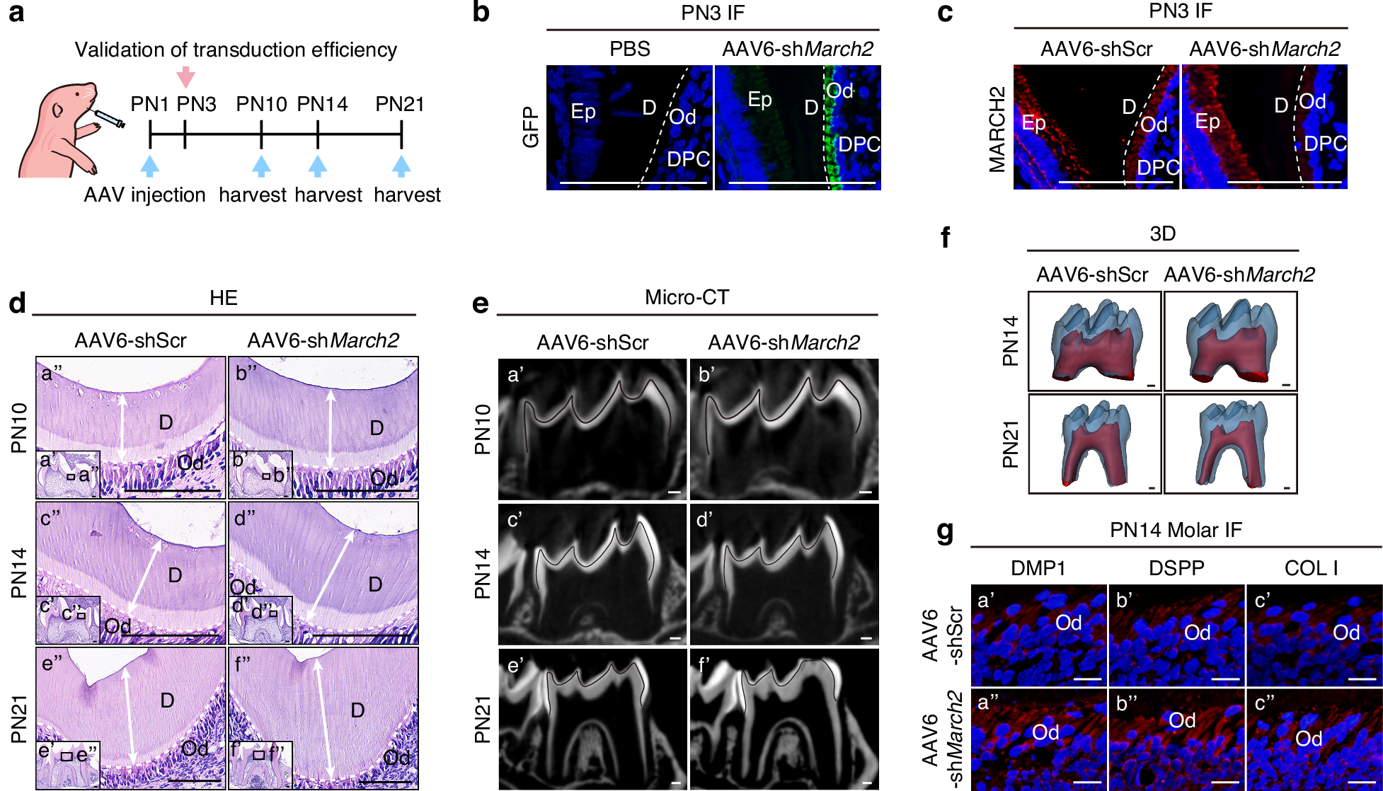
Fig. 4
From: MARCH2 suppresses odontoblast differentiation by polyubiquitinating PTPRD

In vivo knockdown of March2 in odontoblasts leads to increased odontoblast differentiation and dentin formation in mice. a Schematic diagram showing time points for AAV injection and tissue collection. Mice were injected with AAV6-shScr or AAV6-shMarch2 at PN1. Samples were collected at PN3 to assess the transduction efficiency, and harvested at PN10, PN14 and PN21 to evaluate the phenotype. b Mandibles from PN3 mice after injection with AAV6-shMarch2 or PBS were processed for frozen sectioning, and GFP fluorescence was examined. c IF staining of MARCH2 in molars of PN3 mice in AAV6-shScr or AAV6-shMarch2 group. d HE staining of molars in the AAV6-shScr and AAV6-shMarch2 group at PN10 (a’, b’), PN14 (c’, d’) and PN21 (e’, f’). a”-f” are magnified views of the black boxes in a’-f’. The white dotted lines in b, c, d represent the boundaries between dentin and the odontoblast layer. The white arrows in d represent the widths of dentin. e Micro-CT images of the mandibular molars at PN10 (a’, b’), PN14 (c’, d’) and PN21 (e’, f’) after AAV6-shScr or AAV6-shMarch2 injection. The black lines delineate the interface between the dentin and enamel. f 3D reconstruction of the first mandibular molars from mice at PN14 and PN21 after following injection with AAV6-shScr or AAV6-shMarch2. g IF staining of the odontoblast markers DMP1 (a’, a”), DSPP (b’, b”) and COL I (c’, c”) in molars of PN14 mice of AAV6-shScr (a’, b’, c’) or AAV6-shMarch2 (a”, b”, c”) group. Ep epithelium, Od odontoblasts, DPC dental papilla cells, D dentin. Scale bar, 100 μm