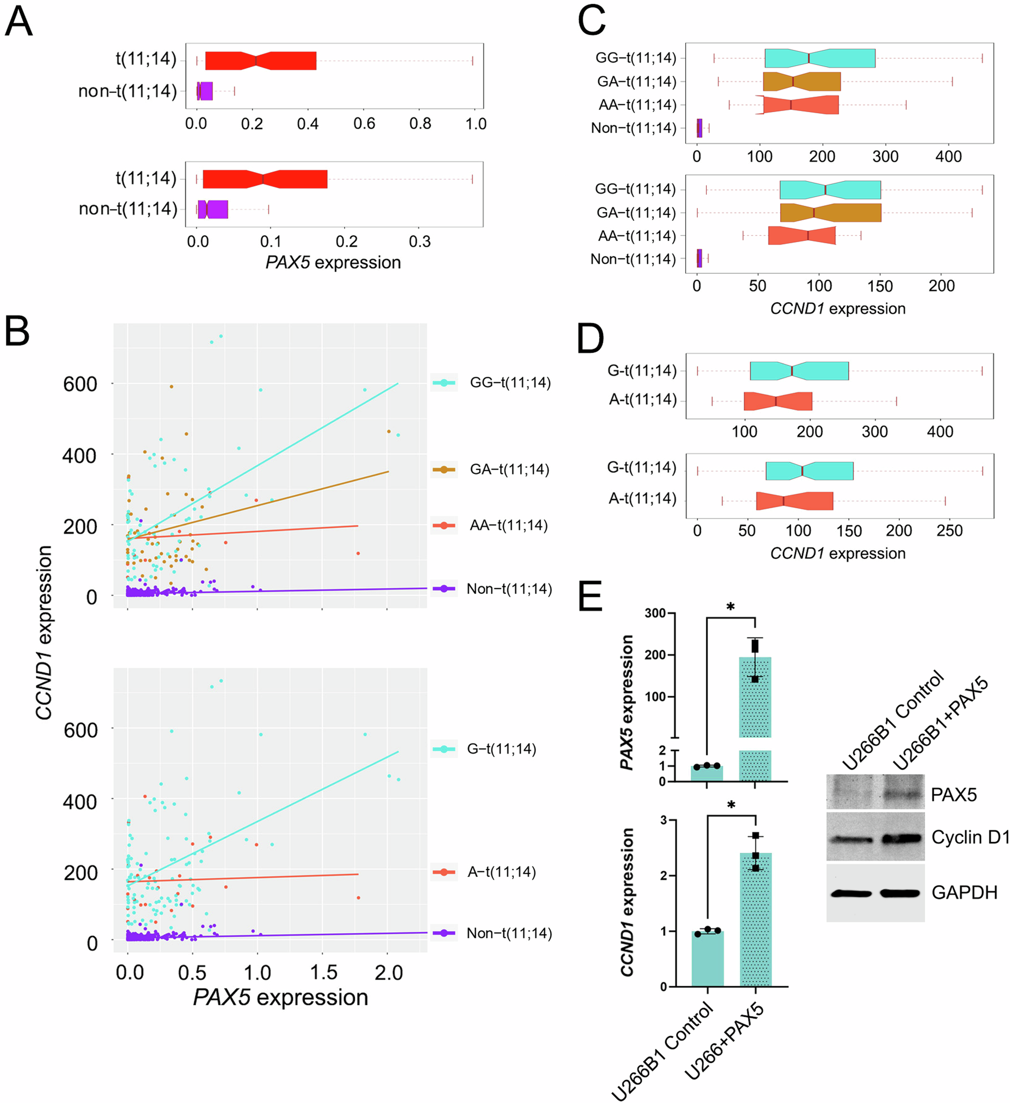
Fig. 2: Interaction of PAX5 with rs9344 within t(11;14) group.
From: Functional variant rs9344 at 11q13.3 regulates CCND1 expression in multiple myeloma with t(11;14)

A Expression of PAX5 in t(11;14) compared to non-t(11;14) samples in the CoMMpass cohort (top) and the Mayo cohort (bottom). B Interactions of rs9344 genotype by t(11;14) (top) and of expressed allele by t(11;14) (bottom) in the CoMMpass cohort. X-axis: PAX5 expression in transcripts-per-million (TPM); y-axis: CCND1 expression in TPM. Expression of CCND1 (TPM) in relation to rs9344 genotype in (C) or in relation to the expressed allele in (D) in the CoMMpass (top) and Mayo (bottom) cohorts. E Relative mRNA expression (left) or protein expression (right) of PAX5 and CCND1 following induced overexpression of PAX5 in U266B1 cells. Overexpression of PAX5 was induced by plasmid nucleofection. WT U266B1 transfected with empty (GFP) plasmid were used as negative control. The level of PAX5 and CCND1 mRNA in each sample was normalized to that of housekeeping gene GAPDH mRNAs. Normalized CT values for experimental sample and control sample were compared with paired Studentās t test with 0.05 as level of statistical significance. *Pā<ā0.05, **Pāā¤ā0.01, ***Pāā¤ā0.001.