
This is a preview of subscription content, access via your institution
Access options
Subscribe to this journal
Receive 12 print issues and online access
$259.00 per year
only $21.58 per issue
Buy this article
- Purchase on SpringerLink
- Instant access to the full article PDF.
USD 39.95
Prices may be subject to local taxes which are calculated during checkout


Change history
05 November 2025
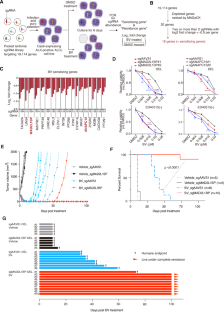
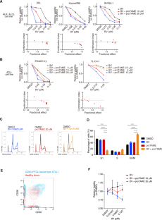
The original online version of this article was revised: The BV concentration units were incorrectly labeled as pM due to an error in molar conversion. The correct unit used in all experiments was nM. This labeling error appears in the following sections: Figures: 1D, 2A, 2B, 2C, 2F Supplementary Figures: 1A, 1D, 3B, 4G, 5B, 5C Supplementary Materials and Methods: Genome-wide CRISPR library screen The original article has been corrected.
10 November 2025
A Correction to this paper has been published: https://doi.org/10.1038/s41375-025-02811-3
References
Horwitz S, O’Connor OA, Pro B, Trumper L, Iyer S, Advani R, et al. The ECHELON-2 Trial: 5-year results of a randomized, phase III study of brentuximab vedotin with chemotherapy for CD30-positive peripheral T-cell lymphoma. Ann Oncol. 2022;33:288–98.
Horwitz SM, Advani RH, Bartlett NL, Jacobsen ED, Sharman JP, O’Connor OA, et al. Objective responses in relapsed T-cell lymphomas with single-agent brentuximab vedotin. Blood. 2014;123:3095–100.
Pro B, Advani R, Brice P, Bartlett NL, Rosenblatt JD, Illidge T, et al. Brentuximab vedotin (SGN-35) in patients with relapsed or refractory systemic anaplastic large-cell lymphoma: results of a phase II study. J Clin Oncol. 2012;30:2190–6.
Chen R, Hou J, Newman E, Kim Y, Donohue C, Liu X, et al. CD30 downregulation, MMAE resistance, and MDR1 upregulation are all associated with resistance to brentuximab vedotin. Mol Cancer Ther. 2015;14:1376–84.
Chiba M, Shimono J, Ishio T, Takei N, Kasahara K, Ogasawara R, et al. Genome-wide CRISPR screens identify CD48 defining susceptibility to NK cytotoxicity in peripheral T-cell lymphomas. Blood. 2022;140:1951–63.
Ishio T, Kumar S, Shimono J, Daenthanasanmak A, Dubois S, Lin Y, et al. Genome-wide CRISPR screen identifies CDK6 as a therapeutic target in adult T-cell leukemia/lymphoma. Blood. 2022;139:1541–56.
Nakagawa M, Shaffer AL 3rd, Ceribelli M, Zhang M, Wright G, Huang DW, et al. Targeting the HTLV-I-regulated BATF3/IRF4 transcriptional network in adult T cell leukemia/lymphoma. Cancer Cell. 2018;34:286–97.
Fauster A, Rebsamen M, Willmann KL, Cesar-Razquin A, Girardi E, Bigenzahn JW, et al. Systematic genetic mapping of necroptosis identifies SLC39A7 as modulator of death receptor trafficking. Cell Death Differ. 2019;26:1138–55.
Horie R, Watanabe T. CD30: expression and function in health and disease. Semin Immunol. 1998;10:457–70.
Nawrocki JF, Kirsten ES, Fisher RI. Biochemical and structural properties of a Hodgkin’s disease-related membrane protein. J Immunol. 1988;141:672–80.
McAinsh AD, Kops G. Principles and dynamics of spindle assembly checkpoint signalling. Nat Rev Mol Cell Biol. 2023;24:543–59.
Zeng X, Sigoillot F, Gaur S, Choi S, Pfaff KL, Oh DC, et al. Pharmacologic inhibition of the anaphase-promoting complex induces a spindle checkpoint-dependent mitotic arrest in the absence of spindle damage. Cancer Cell. 2010;18:382–95.
Lok TM, Wang Y, Xu WK, Xie S, Ma HT, Poon RYC. Mitotic slippage is determined by p31(comet) and the weakening of the spindle-assembly checkpoint. Oncogene. 2020;39:2819–34.
Mansfeld J, Collin P, Collins MO, Choudhary JS, Pines J. APC15 drives the turnover of MCC-CDC20 to make the spindle assembly checkpoint responsive to kinetochore attachment. Nat Cell Biol. 2011;13:1234–43.
Ma HT, Chan YY, Chen X, On KF, Poon RY. Depletion of p31comet protein promotes sensitivity to antimitotic drugs. J Biol Chem. 2012;287:21561–9.
Acknowledgements
We thank K Suganuma, ME Kadin, and TA Waldmann for cell lines and C Yokoyama for technical assistance.
Funding
This research was supported by JSPS KAKENHI Grant Number JP21H02775, research funding from Takeda Pharmaceutical Company Limited. and research grants from The Princess Takamatsu Cancer Research Fund and Takeda Science Foundation for MN, by JSPS KAKENHI Grant Number 23K15314 for TI and by NIH R01 CA259188, CA251674, American Cancer Society RSG-23-722314, and Scholar Award from the Leukemia & Lymphoma Society for YY.
Author information
Authors and Affiliations
Contributions
KS designed, performed the experiments, analyzed the data, and wrote the manuscript. NT designed, performed the experiments, and analyzed the data. KY, MC, and TI performed the experiments. TE, HG, and TT analyzed the data. MM contributed vital resources. YY assisted and supported the research. MN designed, and performed experiments, analyzed data, wrote the manuscript, and supervised the research.
Corresponding author
Ethics declarations
Competing interests
MN received research funding from Takeda Pharmaceutical Company Limited. The other authors declare no competing financial interests related to this work.
Additional information
Publisher’s note Springer Nature remains neutral with regard to jurisdictional claims in published maps and institutional affiliations.
The original online version of this article was revised: The BV concentration units were incorrectly labeled as pM due to an error in molar conversion. The correct unit used in all experiments was nM. This labeling error appears in the following sections: Figures: 1D, 2A, 2B, 2C, 2F Supplementary Figures: 1A, 1D, 3B, 4G, 5B, 5C Supplementary Materials and Methods: Genome-wide CRISPR library screen The original article has been corrected.
Supplementary information
Rights and permissions
Springer Nature or its licensor (e.g. a society or other partner) holds exclusive rights to this article under a publishing agreement with the author(s) or other rightsholder(s); author self-archiving of the accepted manuscript version of this article is solely governed by the terms of such publishing agreement and applicable law.
About this article
Cite this article
Suto, K., Takei, N., Yokoyama, K. et al. Genome-wide CRISPR screen identifies MAD2L1BP and ANAPC15 as targets for brentuximab vedotin sensitivity in CD30+ peripheral T-cell lymphoma. Leukemia 39, 243–247 (2025). https://doi.org/10.1038/s41375-024-02441-1
Received:
Revised:
Accepted:
Published:
Version of record:
Issue date:
DOI: https://doi.org/10.1038/s41375-024-02441-1