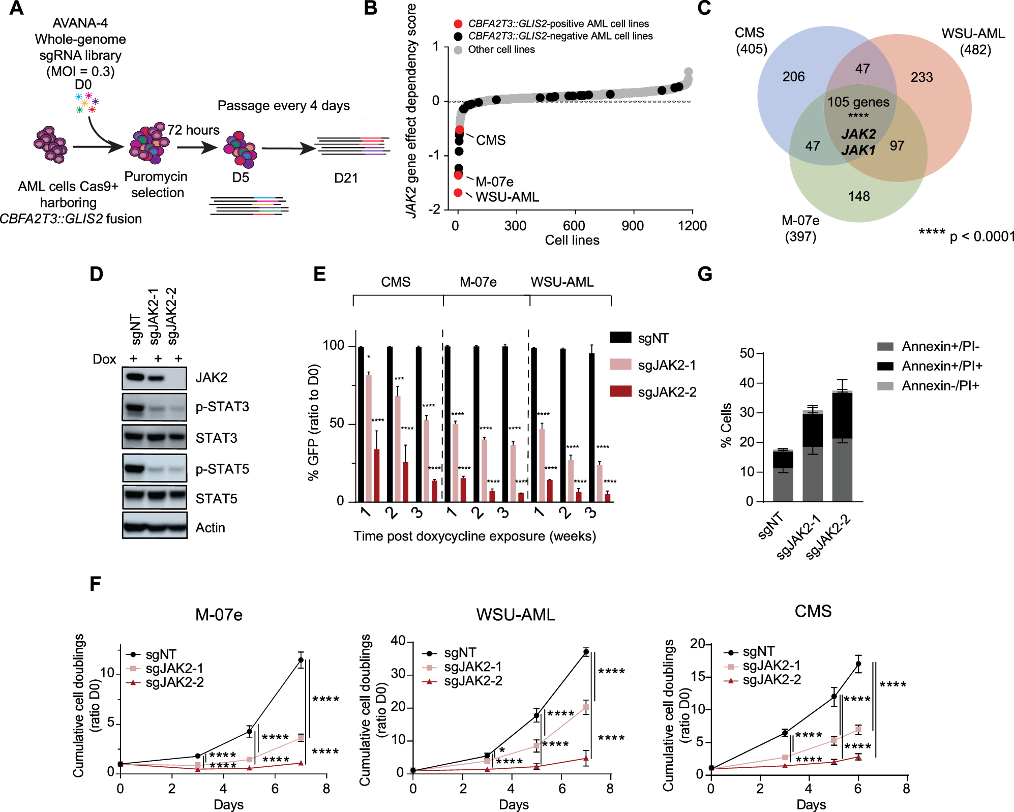
Fig. 1: JAK2 is essential in CBFA2T3::GLIS2 AML in vitro.
From: Identifying targeted therapies for CBFA2T3::GLIS2 acute myeloid leukemia

A Diagram of genome-scale CRISPR-Cas9 drop-out screen. B Dotplot showing JAK2 dependency scores across 24Q4 DepMap cell lines (n = 1178) and WSU-AML (drop-out CRISPR screen). Dots represent AML CBFA2T3::GLIS2-positive cell lines (red), AML CBFA2T3::GLIS2-negative cell lines (black), and all other cell lines (gray). JAK2 gene effect dependency score computed based on the Chronos algorithm for the 24Q4 CRISPR cell lines and based on the hypergeometric test as average fold change lognorm day 21 vs day 0 for WSU-AML. Significance: Chronos gene effect < −0.5 for CMS and M-07e, and average LFC gene effect < −1.5, P-value < 0.05 for WSU-AML. C Venn diagram showing the overlap between non-common essential dependencies in the CBFA2T3::GLIS2 AML cell lines CMS, M-07e (24Q4 DepMap) and WSU-AML (drop-out CRISPR screen). Overlap significance estimated based on the two-tailed Fisher’s exact test. ****P < 0.0001. D Western immunoblot showing the effect of JAK2 knock-out using two different sgRNA (sgJAK2-1 and sgJAK2-2) after 4 days of doxycycline treatment in M-07e cell line; actin was used as a loading control. E Competitive growth assays demonstrating that JAK2 is essential for cell growth in the three CBFA2T3::GLIS2 AML cell lines. Cells were transduced with nontargeting sgRNA (sgNT) and JAK2 sgRNA (sgJAK2-1 and sgJAK2-2) vectors that co-express GFP. Cell growth was evaluated in vitro by the change in percentage of GFP+ cells post doxycycline induction. Shown are mean ± SD, n = 3. P-value calculated using a 2-way ANOVA with multiple comparisons test (comparison to sgNT). *P < 0.05; ***P < 0.001; ****P < 0.0001. F Cumulative cell growth measured using an ATP-based CellTiter-Glo assay in AML cells either transduced with sgNT or sgJAK2 after FACS-sort for GFP-positive cells. Results represented as mean ± SD (n = 8). *P < 0.05; **P < 0.01; ***P < 0.001; ****P < 0.0001, determined by two-way ANOVA test followed by Dunnett’s multiple comparisons test. Shown is a representative of three experiments. G Flow cytometry analysis of Annexin V+ and Annexin V+/PI+ in AML cells expressing the indicated sgRNAs at day 7 after doxycycline induction in WSU-AML cell line. Shown are means ± SD, n = 2; experiment performed three times. P-value calculated using a 2-way ANOVA test (comparison to sgNT). The percentage of Annexin⁺/PI⁻ and Annexin⁺/PI⁺ cells was increased in JAK2 KO cells compared with sgNT (sgJAK2-1 P = 0.0017 and sgJAK2-2 P < 0.0001 for Annexin⁺/PI⁻; sgJAK2-1 P = 0.0167 and sgJAK2-2 P < 0.0001 for Annexin⁺/PI⁺). The percentage of Annexin-/PI+ was not significantly difference in sgJAK2-1 vs. sgNT and sgJAK2-2 vs. sgNT.