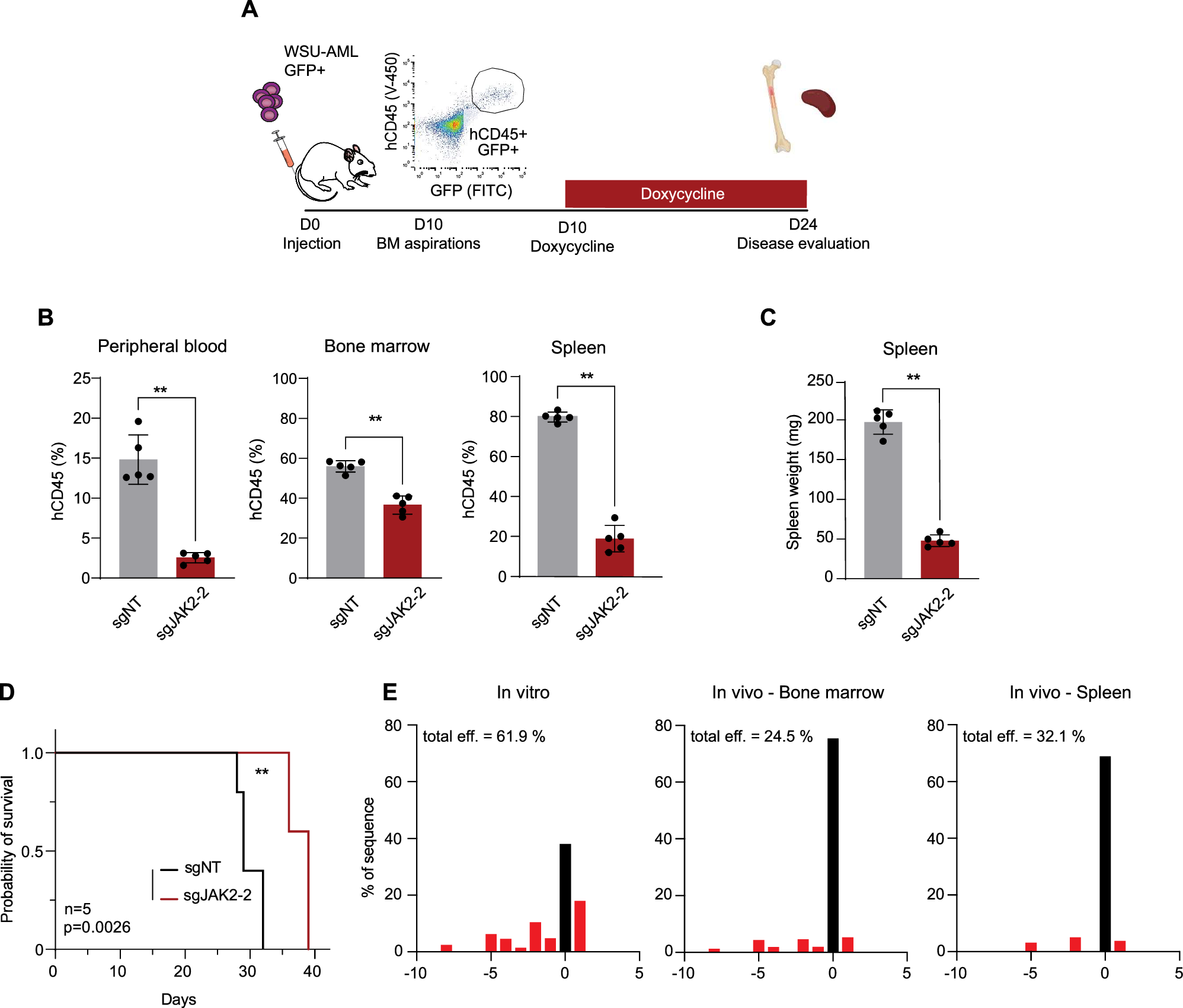
Fig. 2: JAK2 is essential for CBFA2T3::GLIS2 AML progression in vivo.
From: Identifying targeted therapies for CBFA2T3::GLIS2 acute myeloid leukemia

A Schematic representation of the experimental plan testing JAK2 dependency in vivo using engineered WSU-AML cells. Non-irradiated NSGS mice were transplanted with WSU-AML cells expressing doxycycline (Dox)-inducible sgNT or sgJAK2-2 after FACS-sorting for GFP-positive cells. Engraftment was confirmed by bone marrow aspiration at day 10, and doxycycline-containing food was initiated on day 10. Disease burden was evaluated after 2 weeks of doxycycline treatment in 10 mice (5 per group). Ten remaining mice were monitored for survival. B Bar graphs showing quantification of human CD45 by flow cytometry to evaluate leukemia burden in peripheral blood, bone marrow and spleen samples at 2 weeks after starting doxycycline-containing chow. Shown is mean ± SD, n = 5/group; P-value calculated using two-tailed Mann–Whitney test, **P < 0.01. C Bar graph showing mouse spleen weights after 2 weeks of doxycycline chow. Shown are means ± SD; two-tailed Mann–Whitney test, **P < 0.01. D Kaplan–Meier survival curves of mice from (B). P-value calculated using the log-rank test (n = 5/group), **P < 0.01. E KO efficiency of JAK2 was determined by tracking indels by computational decomposition (TIDE) analysis using DNA isolated from WSU-AML cells transduced with sgJAK2-2. Representative plots are shown for WSU-AML sgJAK2-2 cells in vitro and in vivo at endpoint in bone marrow and spleen. DNA samples from cells carrying sgNT were used for sequence comparison for the sgRNA cut site. % of deletion or insertion at specific sites is shown in red. The predicted cutting site is marked in black as 0.