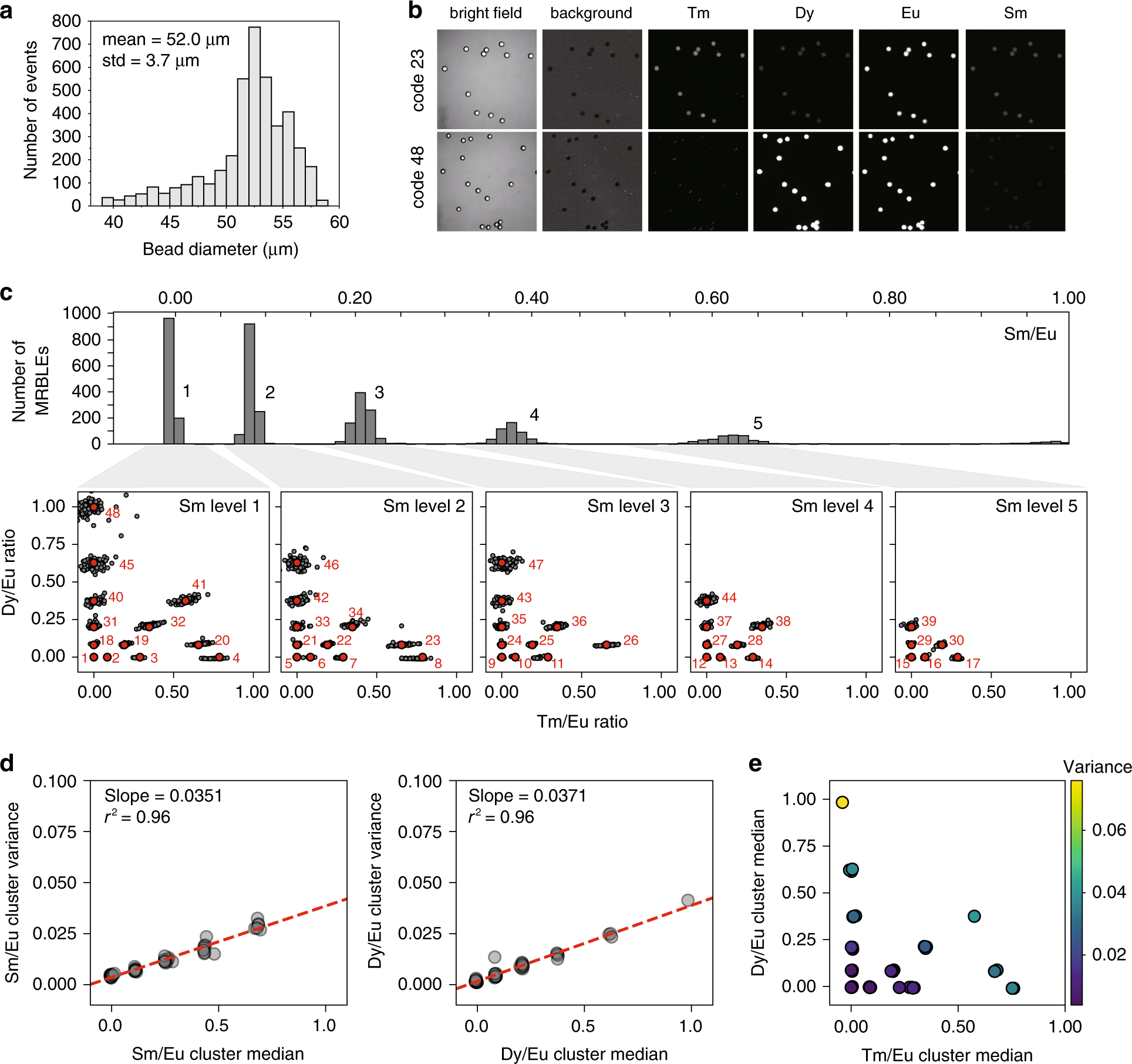
Fig. 2: MRBLEs 2.0 spectral codes and code cluster characterization.

a Histogram showing measured diameters for polymerized MRBLEs (diameter = 52.0 ± 3.7 µm, CV = 7%, 4138 beads). b Representative bright-field, unmixed background and Lns emission images after the linear unmixing of lanthanide emission images of MRBLEs 2.0 beads for two different example spectral codes (23 and 48). c Histogram of Sm bead intensities (top) and scatter plots showing measured Dy/Eu and Tm/Eu ratios for each Sm intensity level (bottom) for 48 code clusters (4138 beads in total). d Sm/Eu (left) and Dy/Eu (right) cluster variance as a function of the cluster median. e Tm cluster variance as a function of the Dy/Eu and Tm/Eu cluster medians