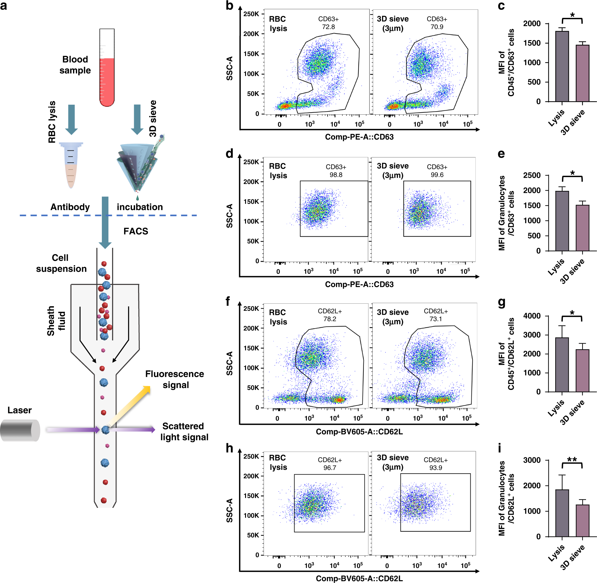
Fig. 6: Cell quality of the leukocyte samples.

a Schematic of the operation flow of the experiment. Regional plots and statistical plots of the CD63 expression in Leukocytes b, c and Granulocytes d, e. Regional plots and statistical plots of CD62L expression in Leukocytes f, g and Granulocytes h, i. The statistical datas are shown as the means ± SEMs and compared by unpaired Student’s t test. *P < 0.05, **P < 0.01