Fig. 4

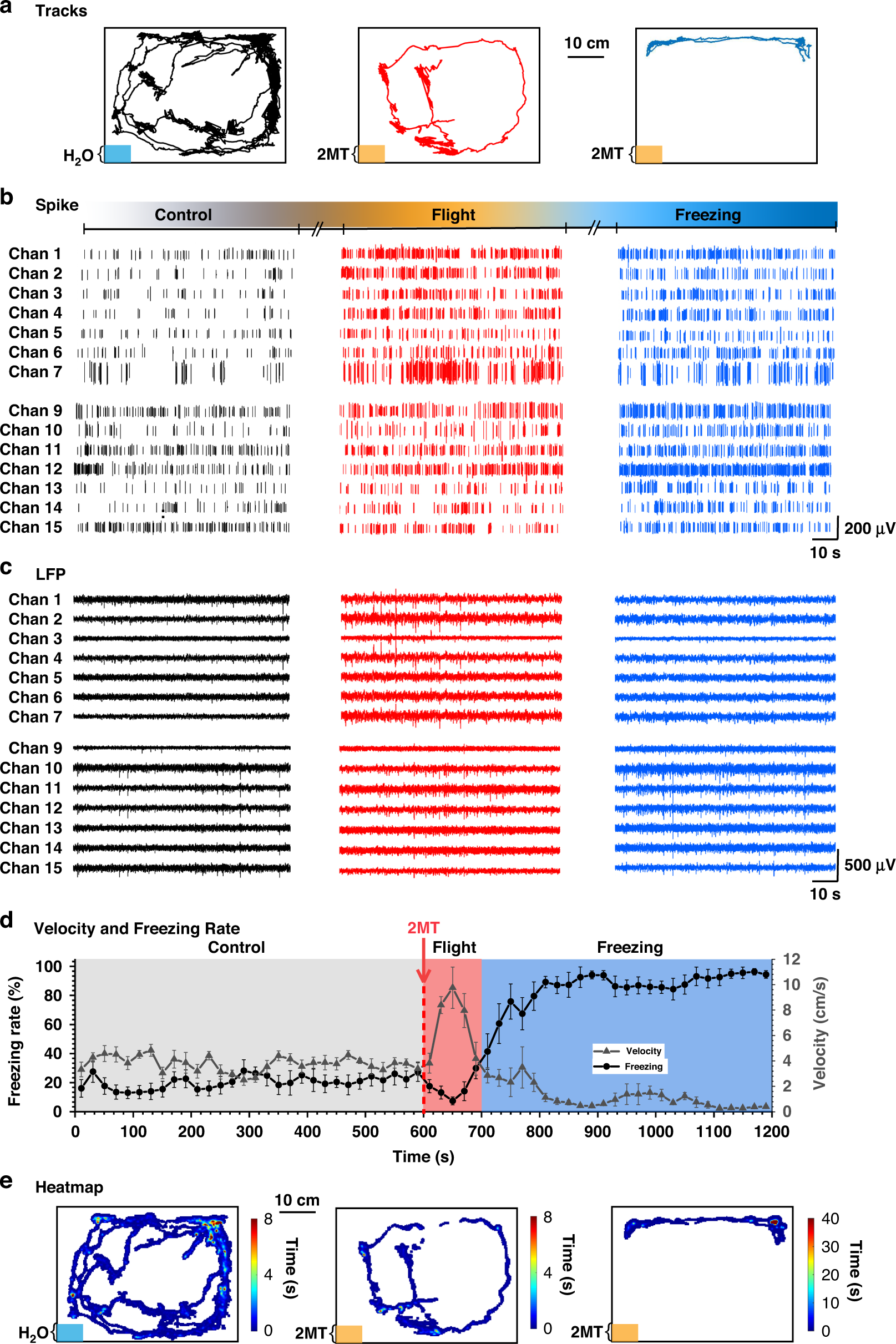
Recording of behavioral and electrophysiological activities during 2MT-induced defense behavior in rats. a Real-time movement trace of a representative 2MT-exposed rat in the test cage. The lower left area indicates the location of the filter paper containing water (blue) and 2MT (orange). b Real-time recordings of spikes and c LFPs of 7 typical channel dPAG (Chan 1–7) and vPAG (Chan 9–15) neurons. d The moving velocity and freezing rate of rats during the experiment. Each data point was the velocity and freezing rate within 10 s (n = 15). e Heatmap of a representative 2MT-exposed rat in the test cage