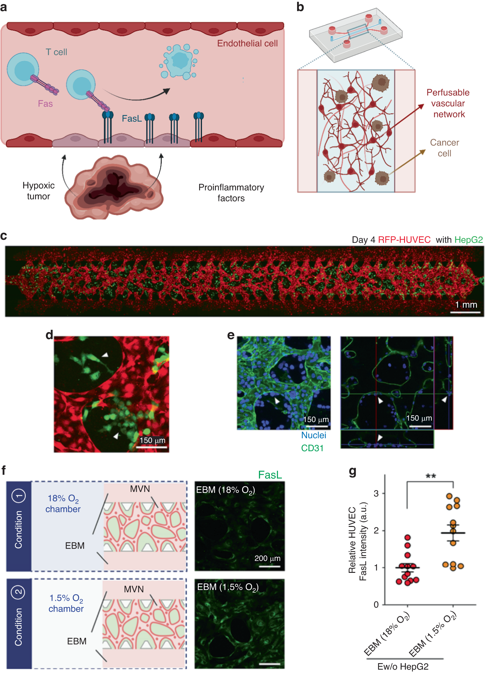
Fig. 11: An MPS recapitulating tumor-induced endothelial FasL expression increase and T-cell apoptosis in the tumor microenvironment.
From: Microphysiological systems for solid tumor immunotherapy: opportunities and challenges

a In vivo scenario recapitulated in an MPS: upregulation of endothelial FasL expression due to hypoxia and immunosuppressive factors of the TME induced apoptosis of cytotoxic T cells. b The schematic shows a constructed 3D MVN with tumor cells in a fibrin gel inside a microfluidic device. c On-chip microvascular network (MVN) surrounding tumor cells in a 3D fibrin gel and structural analysis results. RFP-HUVECs (red) MVN with HepG2 hepatocarcinoma cells (green) inside a microchannel. d Enhanced fluorescence microscopy image of the MVN. e CD31 (green) on the MVN remains intact when HepG2 tumor cells (arrows) are attached to the extraluminal region of the MVN. Cell nuclei (blue) are stained with Hoechst 33342. f MVNs were treated with EBM and placed in chambers with 18% O2 or 1.5% O2 for 20 h. g Images show immunofluorescence staining for FasL (green) expressed on the MVN with 18% O2 or 1.5% O2. Adapted from Kim et al.116