Fig. 15: ROR1-CAR T cells migrate into tumor tissue and proliferate in static 3D culture.
From: Microphysiological systems for solid tumor immunotherapy: opportunities and challenges

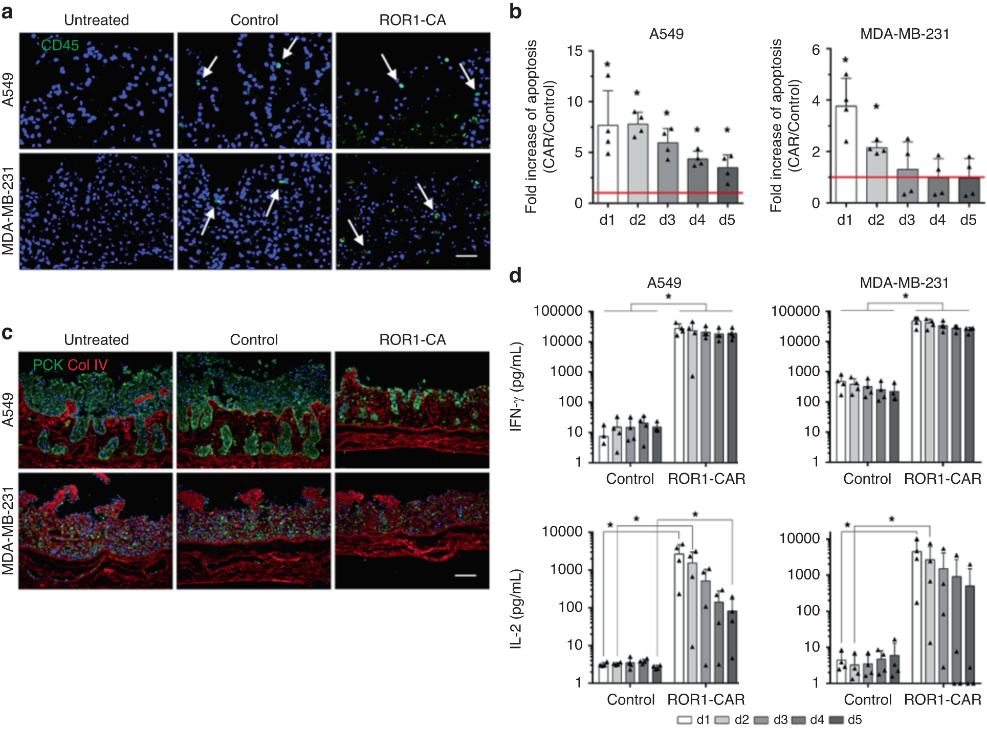
ROR1-CAR T cells migrate into tumor tissue and induce tumor cell lysis in dynamic 3D culture. a Immunofluorescence staining of CD45 (green) on paraffin sections of dynamic tumor models treated with control or ROR1-CAR T cells. White arrows mark T cells that had migrated into the tissue matrix. b Immunofluorescence double staining of PCK (green) and Col IV (red) on paraffin sections of untreated dynamic tumor models as well as tumor models treated with CD4+ and CD8+ control T cells or CD4+ and CD8 + ROR1-CAR T cells. c Quantification of the apoptosis rate in ROR1-CAR T cells that had accumulated during 5 days of treatment. Apoptosis was measured with M30 ELISA from supernatants collected at the indicated time points, and the results are presented as fold change compared with respective control T-cell treatment (red line). d ELISA-based quantification of IFN-γ and IL-2 levels in supernatants collected over time from dynamic tumor models treated with T cells for 5 days. Adapted from Wallstabe et al.127