Fig. 16: MPS that recapitulates depleted environments and NK cell exhaustion.
From: Microphysiological systems for solid tumor immunotherapy: opportunities and challenges

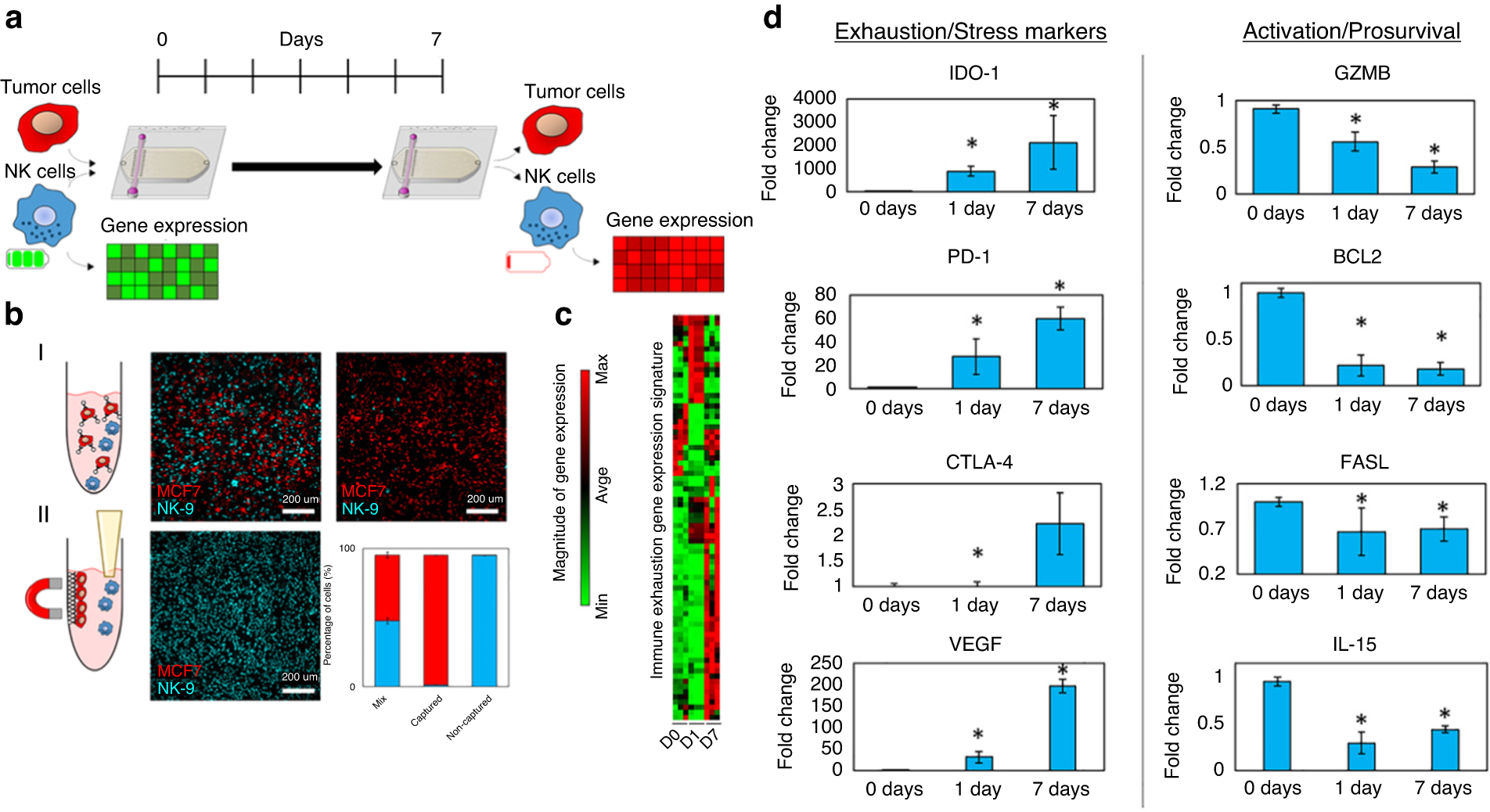
a Schematic representation of an experiment measuring immune cell exhaustion. b Schematic showing NK cell separation. Tumor cells attach to magnetic beads, thus isolating NK cells in suspension. Confocal images represent captured MCF7 cells (in red) and isolated NK cells (in blue). c Cluster graph depicting gene expression after 0, 1, and 7 days. d Bar graphs show the up-/downregulation of exhaustion markers and activation/pro-survival genes. Adapted from Ayuso et al.146