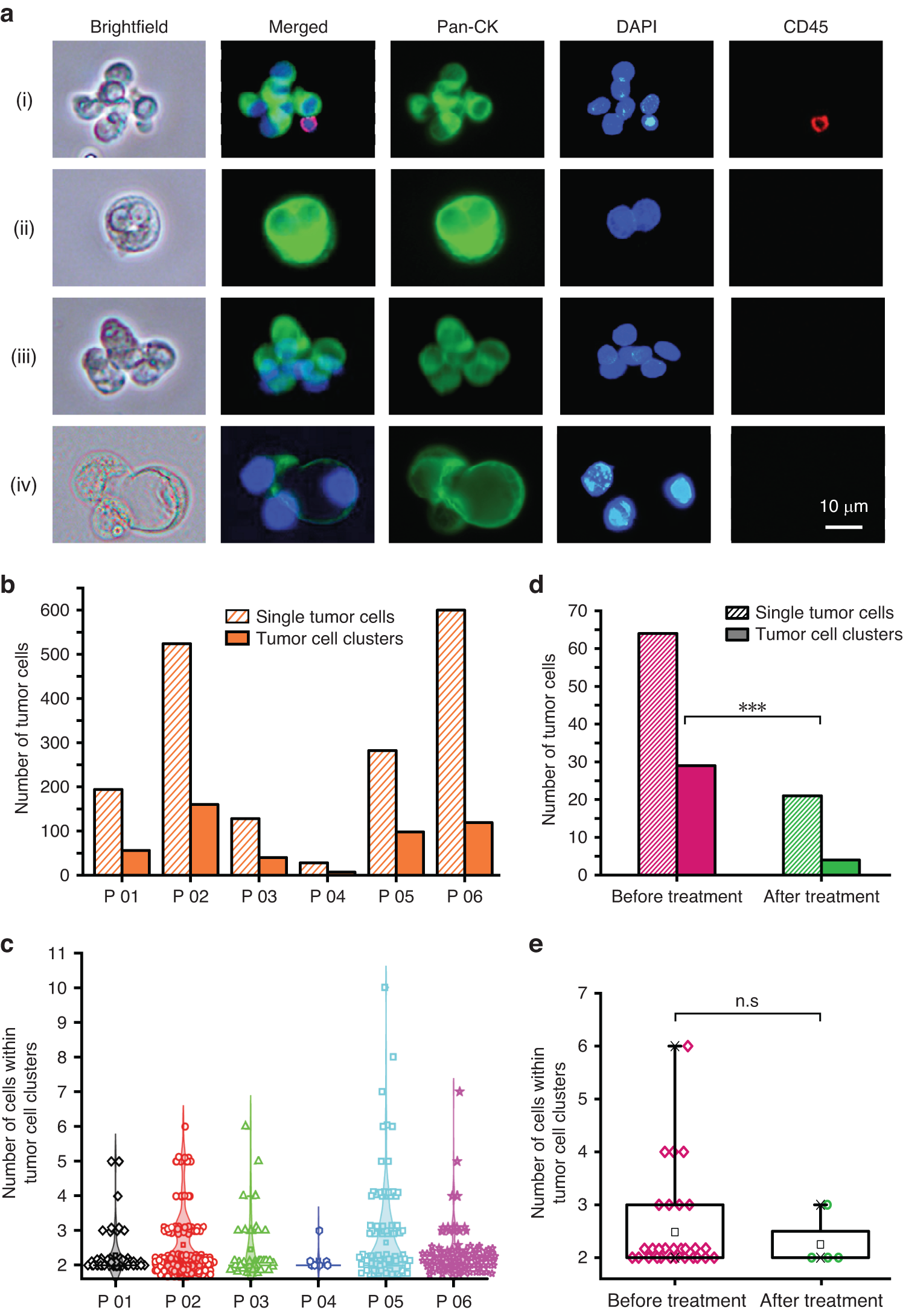
Fig. 5: Separation of tumor cells and clusters from cancer patients (n = 6) using our spiral-contraction-expansion device.

a Fluorescence microscopy images illustrating the recovered tumor cell clusters identified by Pan-CK + , DAPI + , and CD45-. b The number of single tumor cells and clusters isolated from cancer patient effusions (n = 6). c Number distribution of cells within the collected tumor cell clusters (n = 6). d Comparison of isolated tumor cells and clusters from a lung cancer patient before and after treatment (*** indicates a p value less than 0.001). e Comparison of the number of cells within tumor cell clusters recovered from a lung cancer patient before and after treatment (n.s indicates a p value > 0.05)