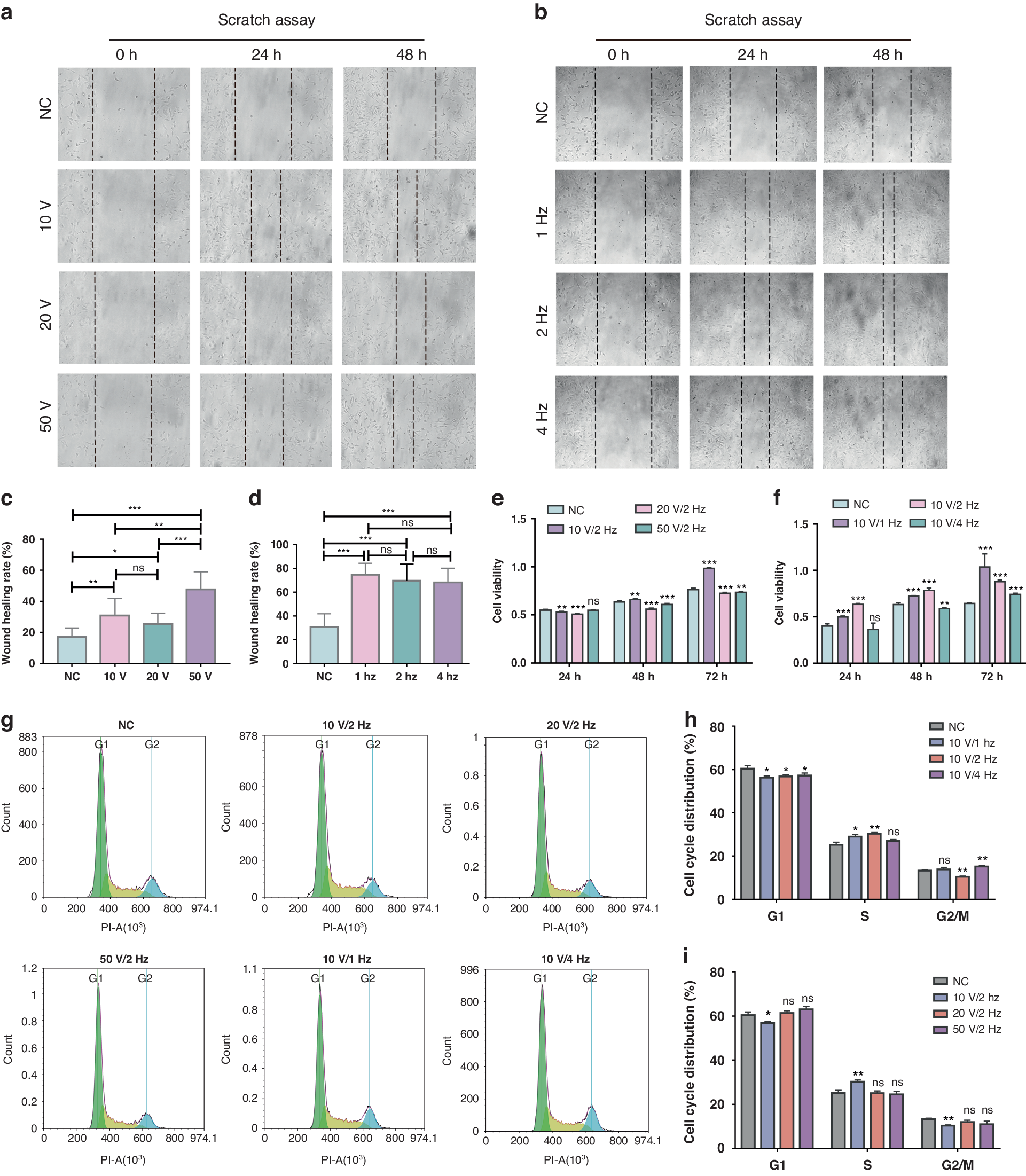
Fig. 3: .

Effects of different TENG outputs on the proliferation, migration, and cell cycle progression of hy926 cells. a, b The migration properties of the hy926 cells treated with different output voltages (10 V, 20 V, 50 V) and frequencies (1 Hz, 2 Hz, 4 Hz) were determined via a scratch assay. Magnification: ×100. c, d Quantification of the relative migration rate after various treatments. e, f CCK-8 results of the hy926 cells at 24 h, 48 h, and 72 h after TENG treatment. g Distribution of hy926 cells in different phases of the cell cycle following treatment with different TENG output voltages and different frequencies. h, i Quantification of the cell cycle distribution after various treatments