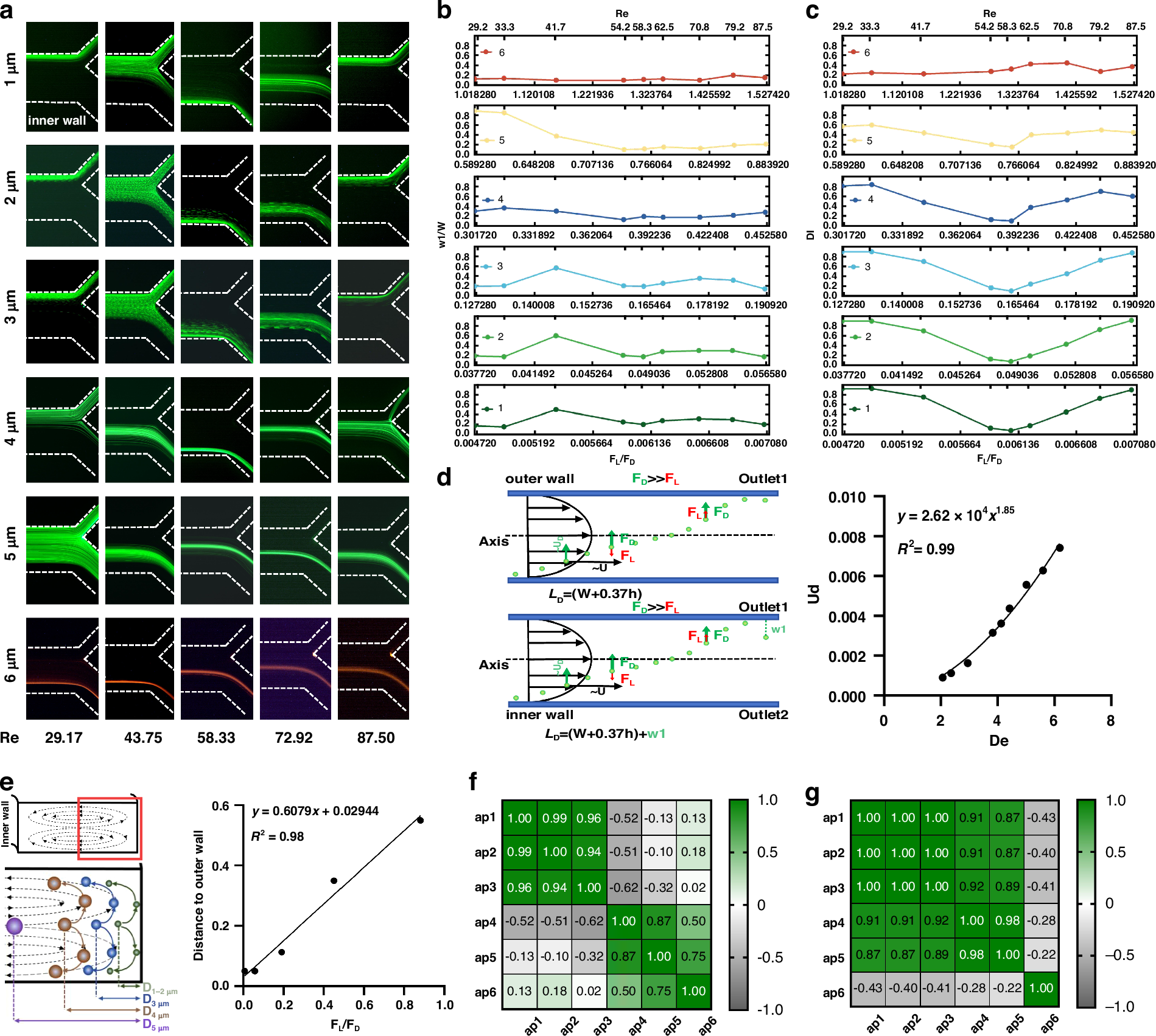
Fig. 5: Effect of flow conditions on particle migration focusing.

a Particle streamlines at different Reynolds numbers. b Variation of particle focusing with Reynolds numbers. c Variation of particle migration with Reynolds numbers. An increase in the Reynolds number increases the value of FL/FD. d Under different Reynolds numbers, the average Dean velocity is estimated using the average velocity of particles along the main flow direction and their lateral displacement. Fitted curves of the estimated average Dean velocity versus the Dean number. e The distance from the centerline of the particle stream (ap/h < 0.07) to the outer wall is proportional to FL/FD. f Correlation matrix for different particle focusing curves affected by Reynolds number. g Correlation matrix of different particle migration curves affected by Reynolds number