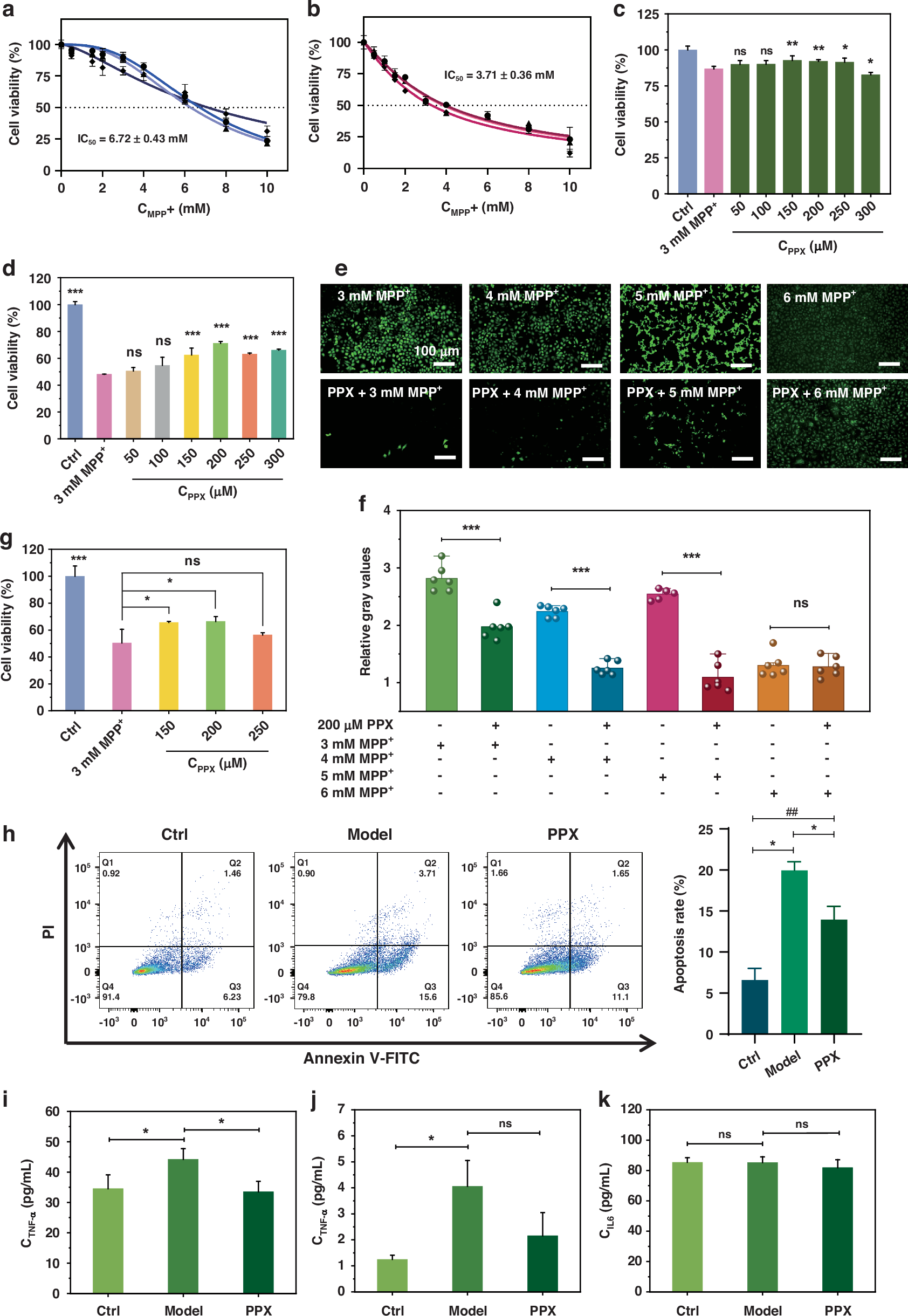
Fig. 2: Construction, intervention and treatment of Parkinson’s disease model.

Cell viability of undifferentiated SH-SY5Y cells damaged by different concentrations of MPP+ for 24 h via CCK8 (a) and LC-MS (b). Cell viability of SH-SY5Y cells after intervention with different concentrations of PPX via CCK8 (c) and LC-MS (d). The statistical analysis was one-way ANOVA. Compared with Model group, ***P < 0.001, **P < 0.01, *P < 0.05, ns > 0.05, n = 3. ROS expression (e) and relative gray values (f) of SH-SY5Y cells after PPX intervention at various modeling concentrations. The statistical analysis was Two-tailed Student’s t test. Compared with the intervention group, ***P < 0.001, ns > 0.05, n = 6. g Cell viability of SH-SY5Y cells after treatment with different concentrations of PPX via LC-MS. h Apoptosis rate assessed by Annexin V-FITC/PI staining. The statistical analysis was one-way ANOVA. Compared with Model group, *P < 0.05, n = 3. Compared with Ctrl group, ##P < 0.01, n = 3. Expression levels of inflammatory cytokines TNF-α (I), IL1β (J) and IL6 (K) detected by ELISA. The statistical analysis was one-way ANOVA. Compared with Model group, *P < 0.05, ns > 0.05, n = 3