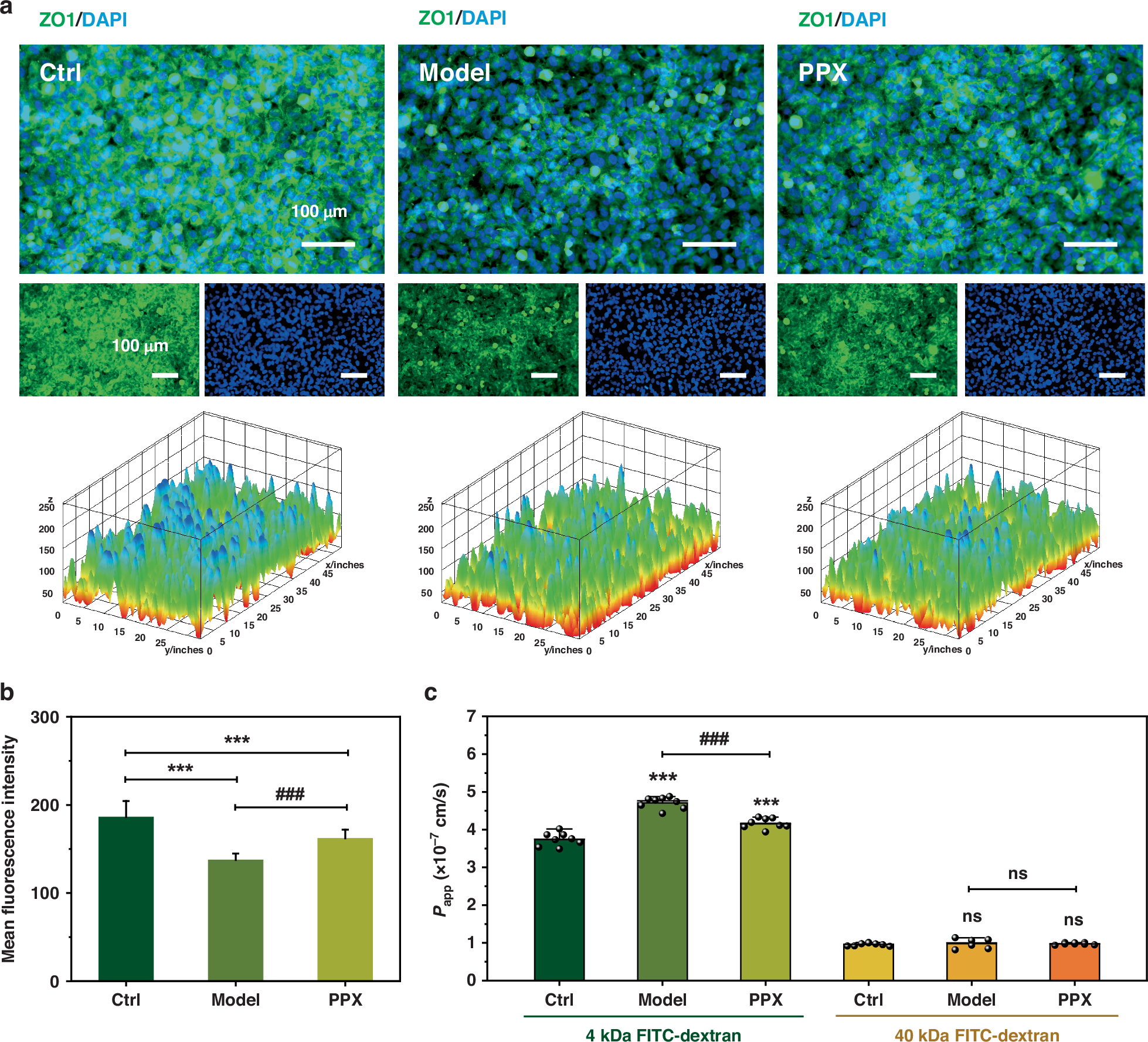
Fig. 5: Evaluation of the effects of Parkinson's disease on BBB disruption.

a Immunofluorescence micrographs and 3D surface plots of hCMEC/D3 cells labeled with ZO1. b Mean fluorescence intensity of immunofluorescence micrographs. c Papp of 4 kDa and 40 kDa FITC-dextrans. Compared with Ctrl group, ***P < 0.001, ns > 0.05. Compared with Model group, ###P < 0.001, ns > 0.05, n = 6 in Model group of 40 kDa FITC-dextran, n = 8 in other groups