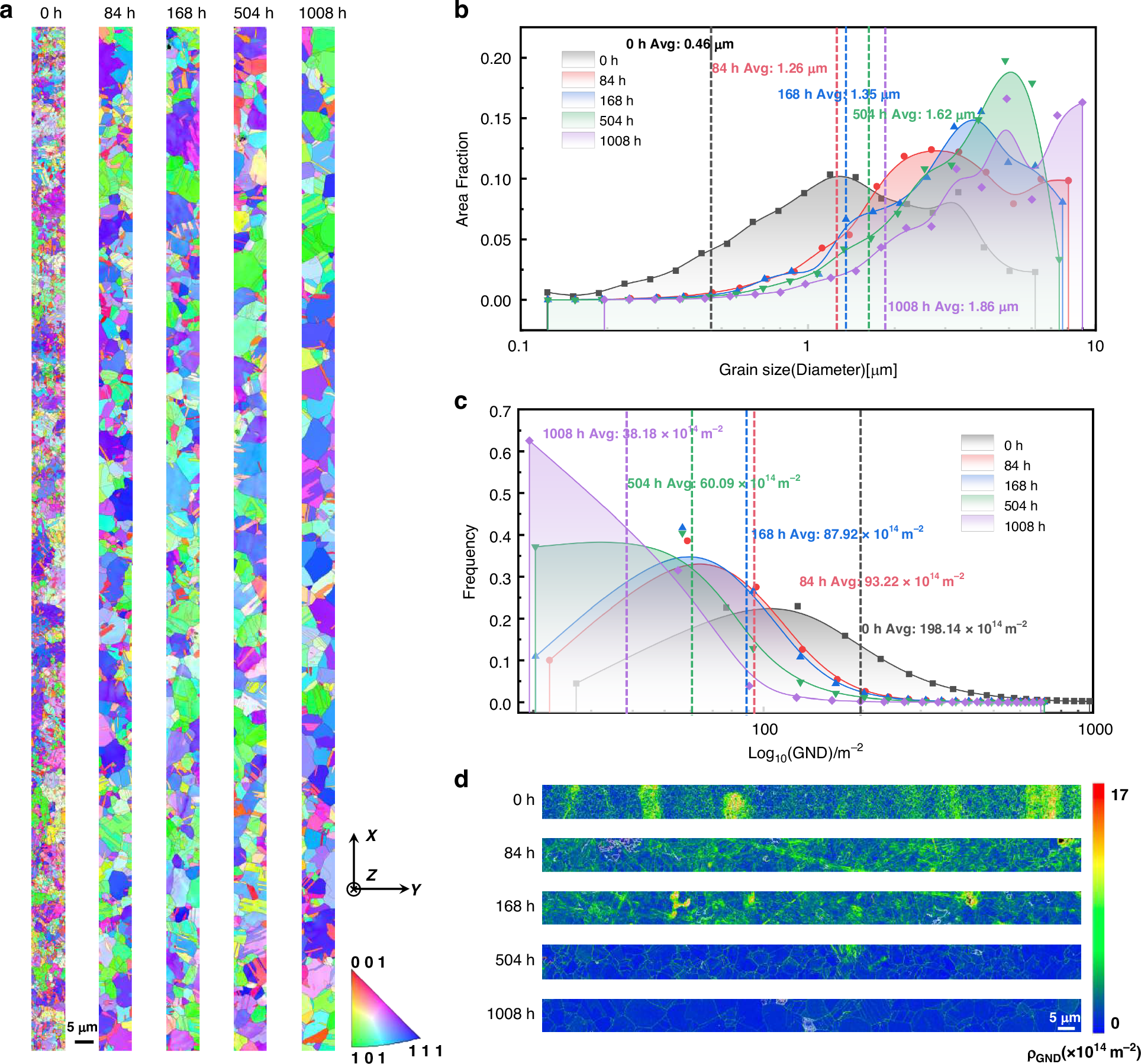
Fig. 2: EBSD microstructural analysis of TGV–Cu from 0 to 1008 hours after high-temperature aging.

a Inverse-pole-figure maps. b Grain-size statistics. c Statistical distribution of geometrically necessary dislocation (GND) density. d GND-density maps of selected regions