Correction to: Molecular Psychiatry https://doi.org/10.1038/s41380-023-02172-2, published online 14 July 2023
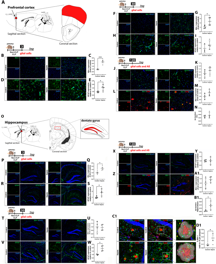
In this article the wrong figure appeared as Fig. 3F and 3J.; the figure should have appeared as shown below.

The original article has been corrected.
Author information
Authors and Affiliations
Corresponding author
Rights and permissions
About this article
Cite this article
Giridharan, V.V., Catumbela, C.S.G., Catalão, C.H.R. et al. Correction: Sepsis exacerbates Alzheimer’s disease pathophysiology, modulates the gut microbiome, increases neuroinflammation and amyloid burden. Mol Psychiatry 28, 4487–4488 (2023). https://doi.org/10.1038/s41380-024-02416-9
Published:
Version of record:
Issue date:
DOI: https://doi.org/10.1038/s41380-024-02416-9