Abstract
Microglia play a crucial role in brain development, including synaptic pruning and neuronal circuit formation. Prenatal disruptions, such as exposure to maternal autoantibodies, can dysregulate microglial function and contribute to neurodevelopmental disorders like autism spectrum disorder (ASD). Maternal antibodies targeting the brain protein Caspr2, encoded by ASD risk gene Cntnap2, are found in a subset of mothers of children with ASD. In utero exposure to these antibodies in mice leads to an ASD-like phenotype in male but not in female mice, characterized by altered hippocampal microglial reactivity, reduced dendritic spine density, and impaired social behavior. Here, we studied the role of microglia in mediating the effect of in utero exposure to maternal anti-Caspr2 antibodies and whether we can ameliorate this phenotype. In this study we demonstrate that microglial reactivity emerges early in postnatal development and persists into adulthood following exposure in utero to maternal anti-Caspr2 IgG. Captopril, a blood-brain barrier permeable angiotensin-converting enzyme (ACE) inhibitor, but not enalapril (a non-BBB permeable ACE inhibitor) ameliorates these deficits. Captopril treatment reversed microglial activation, restored spine density and dendritic arborization in CA1 hippocampal pyramidal neurons, and improved social interaction. Single-cell RNA sequencing of hippocampal microglia identified a captopril-responsive subcluster exhibiting downregulated translation (eIF2 signaling) and metabolic pathways (mTOR and oxidative phosphorylation) in mice exposed in utero to anti-Caspr2 antibodies treated with saline compared to saline-treated controls. Captopril reversed these transcriptional alterations, restoring microglial homeostasis. Our findings suggest that exposure in utero to maternal anti-Caspr2 antibodies induces sustained neuronal alterations, microglial reactivity, and metabolic dysfunction, contributing to the social deficits in male offspring. BBB-permeable ACE inhibitors, such as captopril, warrant further investigation as a potential therapeutic strategy in a subset of ASD cases associated with microglial reactivity.
Introduction
Microglia, the brain-resident macrophages, are essential for normal brain development [1], contributing to key processes such as synaptic pruning, synapse elimination, and neuronal circuit formation [2,3,4,5]. Critically, microglia are highly sensitive to prenatal environmental perturbations, and disruptions during this vulnerable period can affect neural development and have long-lasting consequences on brain function and behavior [6,7,8,9].
Autism spectrum disorder (ASD) is a neurodevelopmental condition diagnosed in males more often than females [10]. ASD is characterized by deficits in social communication, restricted interests, and repetitive behaviors. While the etiology of ASD is complex and multifactorial, including both genetic and environmental factors, increasing evidence points to potential involvement of microglia in its pathogenesis [11, 12]. Immunohistology of postmortem brains from individuals with ASD compared to controls has identified increased microglial cell density in cortical areas and morphological changes associated with reactive microglia including enlarged soma and thicker processes [13, 14]. Transcriptomic analysis of postmortem brains also have indicated that the state of microglia is preferentially affected in ASD [11, 12]. More recent positron emission tomography (PET) imaging studies, utilizing pharmacological ligands of the mitochondrial peripheral benzodiazepine receptor (PBR), a surrogate marker for glial reactivity, have found abnormal glial reactivity in ASD [15,16,17].
Exposure in utero to maternal brain reactive antibodies has been linked to increased ASD risk in offspring. Compared to mothers of typically developing children, mothers of children with ASD have a higher prevalence of anti-brain antibodies, including those targeting Contactin-associated protein-like 2 (Caspr2) [18,19,20], an extracellular protein encoded by the Cntnap2 gene, an ASD risk gene [21,22,23]. Maternal antibodies can cross the placenta and enter the fetal circulation, gaining access to the developing fetal brain before the blood-brain barrier (BBB) fully matures [24, 25]. Studies have shown that prenatal exposure to these antibodies, including anti-Caspr2 IgG, can lead to ASD-like phenotypes in offspring [26,27,28,29,30]. Specifically, anti-Caspr2 antibodies are found in nearly 37 precent of mothers of children with ASD who harbor anti-brain antibodies [31], and experimental administration of human serum containing anti-Caspr2 antibodies to gestating murine dams results in microglial activation in offspring [32]. Our previous work has demonstrated that prenatal exposure to a monoclonal anti-Caspr2 IgG cloned from a mother of an ASD child leads to neurodevelopmental alterations in male, but not in female offspring [31]. We later generated a second mouse model which better mimics the physiological condition in which anti-Caspr2 antibodies are present in the fetal circulation throughout pregnancy. In this model female mice are immunized prior to pregnancy with the extracellular portion of human Caspr2 protein hence producing endogenous polyclonal anti-Caspr2 antibodies [33]. Similar to mice exposed in utero to the human monoclonal anti-Caspr2 IgG, male, but not female offspring, born to dams immunized with Caspr2 display neurological and behavioral abnormalities. These include reduced hippocampal pyramidal cell dendritic arborization and spine density, and alterations in social behavior compared to male offspring of control-immunized dams [33]. Female offspring exposed in utero to anti-Caspr2 were no different from female mice exposed in utero to control IgG in all assessments.
Here, we investigate microglial involvement in a model of in utero exposure to maternal anti-Caspr2 antibodies. Caspr2 expression in the brain starts during fetal development, and is similar between females and males throughout gestation [31]. During development, Caspr2 is localized primarily to proliferating neuronal progenitor cells [34,35,36], but may also be expressed at low levels in microglia during embryonic stages according to more recent transcriptomic data [37,38,39]. We chose to explore the therapeutic potential of captopril, an FDA-approved angiotensin-converting enzyme (ACE) inhibitor because of the plethora of recent literature suggesting that BBB-permeable ACE inhibitors have neuroprotective and anti-inflammatory properties, modulating microglial reactivity and restoring neuronal function [40,41,42,43,44]. Individuals with Alzheimer’s disease taking ACE inhibitors show improved performance on a mini mental status exam and better delayed recall memory [45,46,47,48]. Similarly, Individuals with Parkinson disease treated with ACE inhibitors had higher scores in general cognitive, executive function and working memory tests [49]. Mouse models of various CNS pathologies, including Alzheimer’s disease, neuropsychiatric lupus and status epilepticus also support the notion that BBB-permeable ACE inhibitors may be neuroprotective with captopril restoring microglial quiescent transcriptomic profile, suppressed microglia-mediated synapse elimination and protect neuronal dendritic loss [41, 42, 44].
The current study provides critical insights into the role of microglia in a preclinical model of ASD associated with maternal autoantibodies and evaluates a potential therapeutic strategy for mitigating the neurodevelopmental and behavioral consequences in similar models with aberrant microglia.
Materials and methods
Animals and immunization
Animal use was in accordance with the institutional guidelines of the Feinstein Institutes for Medical Research. All protocols were approved by the Feinstein Institutes Animal Care and Use Committee (IACUC).
Six week old C57BL/6 female mice were obtained from Jackson Laboratory and allowed to acclimate to the animal room for one week. Mice were randomly assigned to immunization group.
Female mice were immunized, as described in [33], via an intraperitoneal (IP) injection of 50 μg in of the extracellular region of human Caspr2 (Caspr2-1261, [50]) emulsified in 50 μL of Complete Freund’s Adjuvant (BD Biosciences, catalog # 263810). IP booster injections of 50 μg of Caspr2, emulsified in 50 μL of Incomplete Freund’s Adjuvant (BD Biosciences, catalog # 263910) were administered two and four weeks following the initial immunization. Control mice received 50 μL of saline emulsified in 50 μL of adjuvant. Two weeks after the second immunization boost (six weeks following initial immunization), immunized mice were mated with unmanipulated males. Titers were determined as described in [33].
Captopril and enalapril treatment
Male mice born to dams immunized with Caspr2 or control received daily intraperitoneal (i.p.) injections of either captopril (5 mg/kg; Sigma-Aldrich, #C4042), enalapril (5 mg/kg; Sigma-Aldrich, #E6888), or saline vehicle, starting at postnatal day 21 (P21) and continuing for 14 days or until sacrificed for scRNA-seq following the completion of behavioral assessments (P42-P45). Mice were randomly assigned to the different treatment groups, such that mice from the same litters were allocated to the different treatment groups.
The experimental groups were abbreviated as follows: Control Saline (offspring of control-immunized dams, treated with saline), Anti-Caspr2 Saline (offspring of anti-Caspr2-immunized dams, treated with saline), Control Captopril (offspring of control-immunized dams, treated with captopril), Anti-Caspr2 Captopril (offspring of Caspr2-immunized dams, treated with captopril), and Anti-Caspr2 Enalapril (offspring of Caspr2-immunized dams, treated with enalapril).
Immunohistochemistry
After euthanasia with Euthasol (Virbac), mice were transcardially perfused with a heparinized pre-perfusion buffer containing 0.5% sodium nitrite, 0.9% sodium chloride, and 0.1% heparin, followed by 4% paraformaldehyde. Brains were extracted and post-fixed in paraformaldehyde overnight at 4 °C. Brains were then submerged in 30% sucrose diluted in double distilled water until sinking, at which point they were sliced at 30μm thickness on a Leica sliding microtome. Slices were kept in a glycerol-based tissue storage solution at 4 °C until used for immunohistochemistry.
For immunofluorescence, slices were removed from tissue storage solution and washed 3 times for 5 min in phosphate-buffered saline (PBS) and blocked for 1 h in a blocking solution consisting of 3% bovine serum albumin (BSA) and 0.3% Triton X-100 in PBS. Slices were then moved into primary antibody solution overnight at 4 °C. The next day, slices were washed 3 times for 15 min with 0.2% Tween-20 in PBS and were submerged in secondary antibody for 1 h at room temperature. Slices were then washed again 3 times for 15 min with 0.2% Tween-20 in PBS, and DAPI (0.5 μg/mL diluted in PBS) was added to the slices. Last, slices were mounted on homemade double-coated gelatin microscopy slides, imaged on a Zeiss LSM 880 confocal microscope (Airyscan, 0.8 numerical aperture) and processed using Zen Black software (v2.3 Sp1, Carl Zeiss Microscopy) and Zen Blue (v3.1, Carl Zeiss Microscopy).
For microglia staining, brain sections were stained with Iba1(FUJIFILM Wako rabbit anti-Iba1, catalog # 019-19741, 1:400 dilution), CD68 (BioRad rat anti-CD68, catalog # MCA1957, 1:200 dilution). Corresponding secondary antibodies were Alexa 594 goat anti-rabbit and Alexa 647 goat anti-rat (Life Technologies, 1:400 dilution).
For astrocytes staining, brain sections were stained with GFAP (Cell Signaling Technology, catalog # 3670S, 1:200 dilution), and Alexa Fluor 488 goat anti-mouse IgG (catalog # A-11001, 1:400 dilution).
Golgi staining and analysis
Brains were sectioned at 100 μm thickness using a Leica cryostat and stained with the FD Rapid Golgi Stain kit (FD NeuroTechnologies), described in [31, 33]. Stained slices were imaged using a Zeiss Axio-ImagerZ-I. Dendritic arborization and spine density analyses were conducted using Neurolucida360 and quantified with Neurolucida Explorer (both MBF Bioscience).
For dendritic arborization, images (40x, tiles, z-stack 2.0 µm) of pyramidal neurons from the CA1 region of the hippocampus were captured and processes with ZenBlue software (v3.1). Soma and dendrites were traced in Neurolucida360, and tracings were exported for Sholl analysis, where concentric shells with incrementally increasing radii of 10 μm were applied to quantify total dendritic length within each shell. A mixed model linear analysis was performed to account for dendrite clustering in a three-level hierarchical design: shells nested within cells, which were nested within mice [33, 44].
For dendritic spine density analysis, images (100x tiled, Z-stack 0.5 μm) were processed similarly with ZenBlue software. Dendrites and spines were traced in Neurolucida360, and spine density along each dendrite was quantified in Neurolucida Explorer. Spine density was analyzed using mixed model linear analysis with a two-level hierarchical design: dendritic spines nested within dendrites, which were nested within mice.
Microglial morphology and CD68 scoring
Microglial reactivity was quantified based on a protocol described in [41, 44, 51, 52]. Microglial morphology was scored on a 0–3 scale based on the following criteria: 0, <5 thin processes with multiple branches; 0.5, >5 but <12 thin processes with multiple branches; 1, 5–15 thick processes with branches; 2, 1–5 thick processes with few branches; or 3, no clear processes. Microglial CD68 was scored on a 0–2 scale based on the following criteria: 0, no expression/sparse expression; 1, punctate expression; or 2, aggregate expression/punctate expression throughout cell. Morphology and CD68 scores were assessed while blinded to condition.
Microglial process and CD68 quantification (Imaris)
P21-P45 brain sections were stained with Iba1, CD68, and DAPI, and imaged at 63x as described above. Imaris Software v10.1 (Bitplane) was used to assess microglia processes and CD68 content. Surface renderings of microglia were constructed with surfaces smoothed at 0.07 μm. Absolute intensity thresholding was adjusted to ensure the surface rendering accurately fit the contours of the fluorescent microglial images. No voxel filter was applied to the surface rendering. Disconnected branches of the microglia were unified into a single surface to represent the entire cell. This rendering process was also applied to the DAPI channel, where the DAPI surface corresponding to the nucleus of the cell of interest was merged with the Iba1 surface and unified with the microglial surface. CD68 surface renderings were generated using the same protocol, with CD68 puncta inside the microglia of interest selected by applying a filter for puncta with a shortest distance to the microglial surface of ≤ 0.
To assess microglial processes the we used the masked Iba1 created and applied the “filament” tool to create a map of microglial cell branching using the AutoPath algorithm. The estimated largest diameter of the soma starting point was set to 8 μm and adjusted as needed to fit the automated soma to the observed cell soma. Multiscale seed points were used, with the thinnest diameter set to 0.2 μm and the largest diameter set to 2.0 μm. The segment classifier was used to select and deselect fragments of the filament to best match the filament to the fluorescent microglial image. No maximal gap length or minimum length filters were used. Once the filament was created, redundant branches (if any) were eliminated manually.
Sholl analysis was performed using concentric shells with a 5 μm radius increment. All measurements were analyzed using a mixed model linear analysis to account for the clustering of processes. We accounted for three-level hierarchical design. The unit of observation was the radius of a shell that was nested within cells, which were nested within mice.
Astrocyte density quantification
To quantify astrocyte density in the CA1 hippocampal stratum radiatum, 20x tiled images were taken of this region from slices stained for GFAP and DAPI. Images were imported into Fiji image analysis software. A bounding box was used to create a perimeter around the CA1 hippocampal stratum radiatum in each image. The area of the CA1 hippocampal stratum radiatum analyzed did not differ between Control and Anti-Caspr2 mice (data not shown). Astrocytes were manually counted by a blinded observer, then astrocyte density was calculated as the number of astrocytes per millimeter squared.
In situ hybridization
RNA fluorescence in situ hybridization was performed in combination with immunohistochemistry on 14 mm cryosections of coronal brain slices using the RNAscope Multiplex Fluorescent Reagent Kit v2 assay (Advanced Cell Diagnostics) according to the manufacturer’s instructions. Hybridization was performed with RNAscope probes Malat1 (ref: 313391), Trem2 (ref: 404111) and Atp5a (ref: 459311). For the co-detection of RNA with protein expression, immunohistochemistry with mouse anti-Iba1 (FUJIFILM Wako rabbit anti-Iba1, catalog # 019-19741) was performed after carrying out the RNAscope assay. Nuclei were stained with DAPI (1 mg/ml). Images were acquired on a Zeiss LSM 880 confocal microscope (Airyscan, 0.8 numerical aperture) and processed using Zen Black software (v2.3 Sp1, Carl Zeiss Microscopy) and Zen Blue (v3.1, Carl Zeiss Microscopy).
Images were analyzed using ImageJ. Display parameters for all channels was standardized across all images. Images were first converted to 8-bit format followed by background subtraction and a Gaussian filter. A microglia cell was identified by immunostaining with Iba1 and a mask was created for the Iba1 and this selection was saved to the ROI manager. For TREM2 or Atp5a1 RNAscope puncta quantification within microglia, a threshold algorithm was applied to binarize the mRNA signal. Using the Analyze Particles function with a size threshold of 0.05–5 microns, the number of Trem2 or Atp5a1 puncta within the Iba1 mask was counted.
MicroPET acquisition
8–12 week old Control and Anti-Caspr2 male mice were used in this study. Mice were weighed and anesthetized (isoflurane) before imaging for cannulation and for the duration of acquisition. Mice were positioned in a head to head configuration on the Siemens Inveon MicroPET, and the Tomograph’s center field of view (FOV) laser calibrated in the middle of the anesthesia cone. A custom made 30 G tail vein catheter was introduced into each tail vein, secured with micropore tape, and flushed with 0.05cc of heparinized saline. Mice were moved in the camera’s FOV and 11C-PBR28 was intravenously injected (average dose:0.5–0.9 mCi) with simultaneous start of acquisition in dynamic framing mode for a 90 min scan (with additional 10 min transmission scan for attenuation correction). A 10-min emission and transmission scan were acquired, and afterwards animals were allowed to recover in a clean cage atop a warm water recirculating pad with constant monitoring. After allowing for overnight decay of radioisotope, mice were euthanized, and brains were harvested as described.
Image analysis of microPET data
Acquired raw images were histogrammed and reconstructed using Siemens Inveon Acquisition workflow (IAW 1.5) and three-dimensional ordered subsets-expectation maximization (3D-OSEM) reconstruction with attenuation correction using the same PET transmission scan (given that the animals were positioned on the gantry over the course of imaging acquisition). After reconstruction, images were preprocessed using Pixel-Wise Modeling 4.0 Software (PMOD technologies, Zurich Switzerland) in the following way: bounding box alignment within Paxinos and Franklin anatomical space, skull stripped, and dose/weight corrected. [11 C]PBR28 scans from each animal were registered to a common MRI template and aligned within Paxinos and Franklin anatomical space using Pixel-Wise Modeling (PMOD) 4.0 Software [53, 54]. The final 10 frames of each scan (final 22 mins of dynamic scan) were averaged and used for analysis. Imaging data was processed using Pixel-Wise Modeling (PMOD) 4.0 Software. Images were smoothed with an isotropic Gaussian kernel FWHM (full width at half maximum) 0.56 mm at all directions. To identify brain regions in which there was significant difference between Control and Anti-Caspr2, we performed separate whole brain voxel-wise searches using SPM-Mouse software (The Wellcome Centre for Human Neuroimaging, UCL Queen Square Institute of Neurology, London, UK, https://www.fil.ion.ucl.ac.uk/spm/ext/#SPMMouse) [55]. Group differences were considered significant at a voxel-level threshold of P < 0.005 with a cluster cutoff of 100 voxels, and a cluster-level corrected P < 0.05, accounting for multiple comparisons. Individual data from each significant cluster identified through the whole brain searches were measured using post-hoc volume-of-interest (VOI) analyses. Values for each significant cluster were compared across groups by using Student t tests and were considered significant at P < 0.05.
Behavioral tests
Behavioral tests were performed at P38-P45. Mice were maintained on a reverse schedule of dark (09:00–21:00) and light (21:00–9:00) with ad libitum access to food and water. One week before testing, each mouse was handled for 15 min daily on 3 consecutive days during the dark period of their circadian cycle. Animal behavior was recorded with a centrally placed camera using video tracking software (EthoVision v14, Noldus, Attleboro, MA, USA). Experimenters were blinded to immunization and treatment status of the mice.
The social interaction assessment followed previously published juvenile play assays with slight modifications [29]. The behavioral arena consisted of a square arena (40 × 40 × 30 cm) with bedding. On day one, each mouse underwent two sessions of 30 min habituation (S1 and S2) to the behavioral arena, with a resting period of two hours between the sessions. Locomotion was assessed in the first 30 min session. On day two, two additional 30 min habituation sessions were performed (S3 and S4), with two hours in between sessions. Dyadic play was assessed in 10 mins additional session (S5). Pairs of age and weight-matched mice from different litters, of the same antibody exposure and drug treatment group, were placed in the behavioral arena, and their social interaction was recorded for 10 min. To quantify social interaction, two blinded observers recorded the time the pairs of mice spent interacting. Data presented is an average of both observers’ assessments.
Open field test was assessed during S1, in which we examined mobility and the lack of occupancy of the center of the arena as a measure of anxiety described in [33].
Microglia isolation
Microglia were isolated from P42-P45 mice that underwent behavioral analysis. The analysis includes three mice from each group (Control Saline, Control Captopril, Anti-Caspr2 Saline, and Anti-Caspr2 Captopril), each representing a unique litter.
Mice were anesthetized with Euthasol (Virbac) and perfused with pre-perfusion buffer containing 0.5% sodium nitrite, 0.9% sodium chloride, and 0.1% heparin. Brains were extracted and hippocampus was dissected on ice. Tissue was manually dissociated on ice, followed by enzymatic dissociation using the Neural Tissue Dissociation Kit (Miltenyi Biotec, catalog # 130-092-628) according to the manufacturer’s instructions. Following dissociation, myelin debris was separated and removed using myelin removal beads (Miltenyi Biotec, catalog # 130-096-433), according to the manufacturer’s instructions. Cells were washed in FACS buffer containing 1% BSA in Hank’s Buffered Salt Solution (HBSS), then incubated in 100 μL FACS buffer containing Live/Dead Fixable dye (1:500, Life Technologies, catalog # L34964), FITC rat anti-mouse CD45 (1:100, BD Biosciences, clone 30-F11), and PE rat anti-mouse CD11b (1:100, BD Biosciences, clone M1/70) were diluted in FACS buffer (total volume 100 μL) and incubated for 30 min at 4 °C in the dark. After staining, cells were washed with FACS buffer, and sorted using the BD FACSAria III (BD Biosciences). Data analysis was conducted using FlowJo v10.
Flow cytometry and library generation
After gating for singlet live cells, brain macrophages (CD45 + , CD11b + +) were sorted on a BD FACSAria III (BD Biosciences) into Eppendorf tubes containing 200 μL FACS buffer. Gating strategy is shown in Supplementary Fig. 1. Single-cell cDNA libraries were prepared according to the manufacturer’s instructions (Next GEM Single Cell 3′GEM v.3.1 protocol, 10x Genomics). Briefly, microglia were resuspended in the master mix and loaded together with partitioning oil and gel beads into the chip to generate the gel bead-in-emulsion (GEM). The RNA from the cell lysate contained in every single GEM was retrotranscribed to cDNA, which contains an Illumina R1 primer sequence, unique molecular identifier (UMI) and a 10 × bead barcode. The pooled barcoded cDNA was then cleaned up with Silane DynaBeads, amplified by PCR and the appropriately sized fragments were selected with SPRIselect reagent for subsequent library construction. During the library construction, Illumina R2 primer sequence, paired-end constructs with P5 and P7 sequences and a sample index were added. Libraries were sequenced on a NextSeq2000 to a median read depth of ~38,000 reads per cell using the recommended read format (28 × 10 × 10 × 90bp). Sequencing data was mapped and processed into gene/cell expression matrices using 10X Genomics’ Cell Ranger software v6.0.0 (https://support.10xgenomics.com/single-cell-gene-expression/software/pipelines/latest/what-is-cell-ranger) with default settings. Gene expression reads were aligned to the mouse reference genome version GRCm38 using GENCODE vM23/Ensembl 98 annotations (obtained from 10X Genomics, build “gex-mm10-2020-A”).
scRNA-seq analysis
Basic analysis steps of scRNA-seq data, including filtering of low-quality cells, identification of variable genes, dimensionality reduction and graph-based clustering were performed using the R package Seurat v.4.0.0.463. Cells expressing less than 1000 or more than 3500 different genes, as well as cells in which more than 5% of reads were mapped to mitochondrial genes, were discarded; thresholds were set based on empirical distributions. Batch effects stemming from the separate processing of each library were corrected using the R package Harmony. Prior to clustering, the cells were mapped (using Seurat’s anchor-based method) to an external reference dataset [56]. Clustering resolution was determined such that regions in the UMAP plane mostly mapped to a specific reference cluster were defined as a separate cluster. Cluster labeling was based on the reference mapping, as well as the identity of the genes differentially expressed across clusters.
Association of cluster frequencies with experimental conditions
We calculated the percentage of cells per cluster per sample and per condition. Bar plots were created using GraphPad Prism 9.2.0. We used Kruskal-Wallis test follow by Dunn’s post hoc test with multiple comparison adjustments using false discover rate (FDR).
We also used co-varying neighborhood analysis (CNA) [57] to identify correlations between the frequencies of clusters and immunization with Caspr2 or treatment with captopril. Specifically, pairwise-comparisons between groups were performed, each reflecting a change in one condition; Anti-Caspr2 treated with saline versus Control treated with saline and Anti-Caspr2 treated with captopril versus Anti-Caspr2 treated with saline.
Differential gene expression analysis and identification of enriched gene sets
Differentially expressed genes between pairs of conditions were identified using generalized linear models (GLMs), taking into account technical variations due to library preparation as well as cell-specific differences in number of UMIs and the percentage of reads mapped to mitochondrial genes. In addition, we looked for statistically significant overlaps between lists of differentially expressed genes (DEGs) using a hypergeometric test.
Microglial canonical/homeostatic gene module score [58] was computed as the average of the scaled expression of the genes based on well-established microglial markers [58] including Hexb, P2ry12, P2ry13, Cx3cr1, Tmem119, Csf1r, Trem2, Fcrls, Sall1, Slc2a5.
Enriched gene sets of interest were identified via gene set enrichment analysis (GSEA), using the fgsea R package (http://biorxiv.org/content/early/2016/06/20/060012).
Statistical analyses
All statistical analyses are specified in the relevant section in the Materials and Methods. Overall, we used two-sided Mann–Whitney test to compare medians of two independent groups for non-normally distributed samples, otherwise we used two-sample Student’s t-tests. For more than one group we used ANOVA or Kruskal–Wallis test follow by post hoc analysis as indicated. We used a mixed model linear analysis in order to account for clustering of measures, and calculated intraclass correlation coefficient (ICC). For Sholl analysis (neuronal dendrites and microglia processes) we accounted for dendrite/processes clustering in a three-level hierarchical design: shells nested within cells, which were nested within mice (R program v.4.2.2). For spines and CD68 content, we used a two-level hierarchical design: dendritic spines nested within dendrites, or CD68 content within cell which were nested within mice (SPSS v.30).
Experimental conditions including immunization and treatment groups were assigned randomly. Data collection and analysis for all imaging, histology and behavior were performed by individuals blind to the conditions of the experiments. Beside scRNA-seq, sample size was determined based on previous publications [31, 33].
Results
P21 Anti-Caspr2 male mice demonstrate increased microglial reactivity and reduced CA1 hippocampal pyramidal neuronal dendritic spine density
We have previously demonstrated reduced dendritic arborization and spines in adult male mice exposed in utero to anti-Caspr2 IgG [31, 33] in the CA1 region of the hippocampus.
We were intrigued by the long-lasting effect of the in utero insult on the CA1 dendrites and spines, and therefore focused on microglia as microglia contribute directly and indirectly to synapse elimination [59] and microglial are known to have sex differences in this region [60]. Microglial sex differences are of particular interest because while Caspr2 expression is similar between male and female [31], in utero exposure to anti-Caspr2 IgG leads to ASD-like phenotype only in male mice [33]. We therefore assessed microglial reactivity in the stratum radiatum of hippocampus of male mice exposed in utero to anti-Caspr2 (“Anti-Caspr2”) or control (“Control”) antibodies.
We first assessed microglial reactivity at postnatal day (P) 21, as at this timepoint microglia are still at the pre-microglial phase of development and have an active role in synaptic refinement [61]. To assess microglial reactivity, we stained hippocampal sections of P21 Control and Anti-Caspr2 mice, for the microglial marker Iba1 and the lysosomal marker CD68 and reconstructed high-resolution 3D images of individual microglia. We performed sholl analysis, calculating the distance of the microglial processes as function of distance from the soma and quantified the percentage of Iba1 volume occupied by CD68 lysosomes. We found that Anti-Caspr2 males have significantly reduced microglial process length and that the CD68 content of microglia is increased, although did not reach significance, in the CA1 stratum radiatum relative to Control males (Fig. 1A-C)
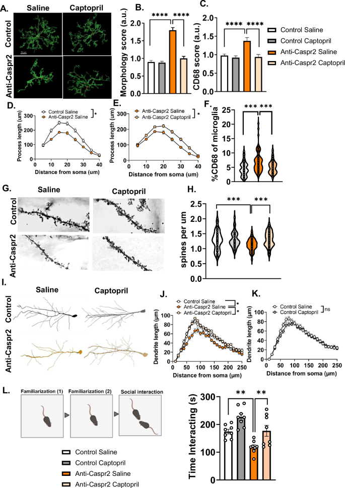
A Representative confocal images of microglia from stratum radiatum of the CA1 hippocampal sections of P21 Control and Anti-Caspr2 male mice, as well as their respective Imaris surface renderings. Green-Iba1, Red- CD68. Scale bar 10 µm. B Sholl analysis of P21 microglia from Control (7–10 microglia from each mouse, total microglia = 49) and Anti-Caspr2 (6–9 microglia from each mouse microglia = 48). Mixed model analysis, ICC = 0, P = 0.007. C Quantification of CD68 occupancy (CD68 volume to the total volume of Iba1) in the CA1 from Control (8–10 microglia from each mouse, total microglia = 53) Ant-Caspr2 (6–10 microglia from each mouse, total microglia=48). Mixed model analysis, ICC = 0.948, P = 0.109. D Representative examples of Hippocampal CA1 pyramidal dendritic spines derived from Z-stacks in a tiled montage in Control and Anti-Caspr2. E Quantification of pyramidal neuronal dendritic spines density from the CA1 hippocampus of P21 Control (10–12 dendrites from each mouse, total dendrites=68) and Anti-Caspr2 (10–12 dendrites from each mouse, total dendrites=69) male mice. Mixed model analysis, ICC = 0.247 P < 0.0001. A-E Control, n = 6, Anti-Caspr2, n = 6. Each mouse represents a unique litter. F Representative of pyramidal neuronal tracings (Neurolucida 360) from the CA1 hippocampus of P21 Control and Anti-Caspr2 male mice. G Sholl analysis quantifies the total dendritic length (means ± SEM) in concentric rings (radius) from the cell body of pyramidal cells in the CA1 at P21 from Control (6–10 pyramidal neurons from each mouse, total = 35, n = 5 mice representing 5 litters) and Anti-Caspr2 (6–10 pyramidal neurons from each mouse, total=40, n = 6 mice, representing 6 litters). Mixed model analysis, ICC = 0.102, P = 0.876. H Representative confocal images of microglia from stratum radiatum of the CA1 hippocampal sections of adult (16 weeks) Control and Anti-Caspr2 male mice. Green - Iba1, Red - CD68. I, J Quantification of adult microglia morphology (I) and CD68 (J) scores in Control (Control, 12–14 microglia from each mouse, total microglia=66, n = 5 mice representing 3 litters) and Anti-Caspr2 (14 microglia from each mouse, total microglia=70, n = 5 mice representing 3 litters). I Mann-Whitney test, U = 3, P < 0.0001. J Mann-Whitney test, U = 932.5, P < 0.0001. K Brain coronal sections of statistically significant clusters (t-value = 1.6, P < 0.05), with increased uptake of [11 C]PBR28 in Anti-Caspr2 adult males compared to Control overlaid onto Paxino atlas images for visualization. [11 C]PBR28 values were measured post hoc in these clusters (right) and in the contralateral “mirror” regions (left) and averaged for the individual mice. L Post hoc analysis of the averaged [11 C]PBR28 relative uptake in both hemispheres between Control (n = 9, representing 7 litters) and Anti-Caspr2 (n = 9,representing 8 litters). Unpaired t-test, t(16) = 3.149 P = 0.0062).
We next evaluated the dendritic spines and dendritic arborization of pyramidal cells in the CA1 region of the hippocampus and found reduced CA1 hippocampal pyramidal neuronal dendritic spine density at P21 in Anti-Caspr2 males relative to Control males (Fig. 1D, E). Evaluation of dendritic arborization of CA1 hippocampal pyramidal cells at P21 yielded no differences between Control and Anti-Caspr2 males (Fig. 1F, G). It is documented that significant dendritic shortening is generally a slower process, likely taking weeks to months if it occurs as a consequence of spine loss [62].
Microglia in Anti-Caspr2 males exhibited a sustained reactive phenotype into adulthood. Analysis of CA1 stratum radiatum microglia of adult mice revealed significantly reduced ramification and increased CD68 expression in Anti-Caspr2 males compared to Control males. This was determined using an activation scoring system based on established morphological features ranging from quiescent (ramified with thin processes) to reactive (rod or amoeboid with few or no thick processes) [41, 51, 52], and CD68 expression levels (higher score indicates higher expression) (Fig. 1H-K). No differences in microglial morphology or CD68 expression were observed between female Anti-Caspr2 and Control mice (Supplementary Fig. 2). In parallel, we confirmed neuroinflammation in the adult male brain by conducting a positron emission tomography (PET) study with [11 C] peripheral benzodiazepine receptor (PBR)-28 to image the 18-kDA translocator protein (TSPO). This technique is considered as state of-the-art technique for the in vivo measurement of neuroinflammation. TSPO is primarily expressed on the outer mitochondrial membrane of microglia and reactive astrocytes [63], and shows increased expression when microglia are activated [64, 65].
Whole brain voxel-wise searches analyses indicated enhanced [11 C]PBR28 signal bilaterally in the hippocampus of male Anti-Caspr2 compared to Control (Fig. 1K, L), indicating increased neuroinflammation in Anti-Caspr2 males relative to Control males. Since we did not observe an increase in the number of GFAP-labeled astrocytes, counted in stereologically similar hippocampal regions in Anti-Caspr2 compared to Control males (Supplementary Fig. 3), we suggest that the increased [11 C]PBR28 signaling is possibly due to increased microglial reactivity in Anti-Caspr2 males.
Altogether, these data suggest that reactive microglia and reduction in spines are already present at P21 and sustained into adulthood [33] while the dendrites retract later in development [33].
Captopril ameliorates microglial reactivity, dendritic arborization, spine density, and social interaction in male anti-caspr2 mice
Angiotensin-converting enzyme (ACE) inhibitors, blocking the conversion of angiotensin I to angiotensin II, are widely prescribed for hypertension, heart failure, and chronic kidney disease [66]. However, ACE is also produced by pyramidal neurons in the brain [67], and hence ACE inhibition has been suggested to have neuroprotective effects in various CNS disease models characterized in part by reactive microglia [41, 44, 68]. For example, the BBB-permeable captopril and perindopril reduced amyloid plaque burden in a mouse model of familial Alzheimer’s disease mice [68]. In models of neuropsychiatric lupus, captopril (but not the BBB-impermeable enalapril) prevented microglial reactivity and restored neuronal function and cognitive performance [41, 43, 44].
Given the growing evidence of captopril’s neuroprotective effects, as well as its established safety profile and FDA approval, we investigated its potential to ameliorate the ASD-like phenotype in male mice exposed in utero to anti-Caspr2 IgG. Treatment was initiated at P21 (“juvenile” age) to reflect potential clinical relevance, as this is a time when early ASD diagnoses are made in humans [69]. In addition, Anti-Caspr2 males already exhibit microglial reactivity and reduced spine density at this age. Given that this developmental stage is characterized by a greater plasticity, this would be an opportune time to potentially reverse/protect against the observed neuronal and microglial alterations.
Captopril administered daily starting at P21 for a minimum of 14 days to Anti-Caspr2 male mice led to reduced microglial reactivity including significantly increased microglial process length and reduced CD68 content of microglia in the CA1 stratum radiatum (Fig. 2A-F) compared to Anti-Caspr2 treated with saline. Captopril treatments also increased dendritic spine density (Fig. 2G, H) and increased dendritic length of pyramidal cells in the CA1 (Fig. 2I-K) compared to Anti-Caspr2 mice treated with saline. Anti-Caspr2 mice treated with captopril were not different from Control mice (Fig. 2A-K). These data suggest that captopril can ameliorate microglia reactivity and restore dendritic spine density. It also prevents the loss of CA1 hippocampal pyramidal cell dendritic arborization in Anti-Caspr2 male mice.
A 3D Imaris surface reconstructions of microglia from stratum radiatum from P35 male Control mice treated with saline (Control Saline) or captopril (Control Captopril) and Anti-Caspr2 mice treated with saline (Anti-Caspr2 Saline), or captopril (Anti-Caspr2 Captopril). Green- Iba1, Red - CD68. B Quantification of P35 microglia morphology scores. C Quantification of P35 microglia CD68 scores. B, C Control Saline (microglia=89, n = 9 mice, representing 7 litters), Control Captopril (microglia=89, n = 9 mice, representing 7 litters), Anti-Caspr2 Saline (microglia=59, n = 6 mice, representing 5 litters) and Anti-Caspr2 Captopril, n = 70 microglia, n = 6 mice, representing 5 litters). A Kruskal-Wallis test followed by Dunn’s post hoc test with false discover rate (FDR)-adjusted p values, q < 0.0001. D, E Sholl analysis of microglia from Control Saline (microglia=49, n = 5 mice, representing 5 litters), Anti-Caspr2 Saline (microglia = 41, n = 5 mice, representing 5 litters) and Anti-Caspr2 Captopril (microglia = 47, n = 5 mice, representing 5 litters). D Mixed model analysis, ICC = 0.113, P = 0.035. E Mixed model analysis, ICC = 0.049, P = 0.023. F Quantification of CD68 occupancy (CD68 volume to the total volume of Iba1), Control Saline (microglia = 85, n = 7 mice, representing 7 litters), Anti-Caspr2 Saline (microglia n = 99, n = 7 mice, representing 7 litters) and Ant-Caspr2 Captopril (microglia=96, n = 8 mice, representing 8 litters). 10–20 microglia from each mouse. Mixed model analysis, Control Saline compared to Anti-Caspr2 Saline ICC = 0.4, P < 0.001, Anti-Caspr2 Saline compared to Anti-Caspr2 Captopril ICC = 0.273, P < 0.001. G Representative examples of CA1 pyramidal dendritic spines derived from Z-stacks in a tiled montage in P35 Control Saline, Control Captopril, Anti-Caspr2 Saline and Anti-Caspr2 Captopril. H Quantification of CA1 pyramidal neuronal dendritic spines density from P35 Control Saline (11–12 dendrites from each mouse, total = 71, n = 6 mice, representing 4 litters), Control Captopril (12 dendrites from each mouse, total = 36, n = 3 mice, representing 3 litters), Anti-Caspr2 Saline (11–12 dendrites from each mouse, total, total = 48, n = 5 mice, representing 4 litters) and Anti-Caspr2 Captopril (12 dendrites from each mouse, total = 72, n = 6 mice, representing 6 litters). Mixed model analysis, Control saline compared to Anti-Caspr2 saline, ICC = 0.129, P = 0.006, Anti-Caspr2 saline compared to Anti-Caspr2 Captopril, ICC = 0.164, P < 0.005. I Representative of pyramidal neuronal tracings (Neurolucida 360) from the CA1 hippocampus of P35 Control Saline, Control Captopril, Anti-Caspr2 Saline and Anti-Caspr2 Captopril. J, K Sholl analysis quantifies the total dendritic length (means ± SEM) in concentric rings (radius) from the cell body of pyramidal cells in the CA1 at P35 from Control Saline (10 pyramidal neurons from each mouse, total = 60, n = 6 mice, representing 4 litters), Control Captopril (10 pyramidal neurons from each mouse, total = 60, n = 6 mice representing 6 litters), Anti-Caspr2 Saline (9–10 pyramidal neurons from each mouse, total = 49, n = 5 mice representing 4 litters) and Anti-Caspr2 Captopril (10 pyramidal neurons from each mouse, total pyramidal neurons = 60, n = 6 mice representing 5 litters). J Control saline compared to Anti-Caspr2 saline, mixed model analysis, ICC = 0.124, P = 0.043. Anti-Caspr2 saline compared to Anti-Caspr2 Captopril, Mixed model analysis, ICC = 0.094, P = 0.023. K Control saline compared to Control Captopril, Mixed model analysis, ICC = 0.138, P = 0.678. L Left, schematic of dyadic play assay. Right, the time the mice were interacting was analyzed in P38-P45 Control Saline (n = 8 pairs of mice, representing 13 litters), Control Captopril (n = 8 pairs of mice, representing 13 litters), Anti-Caspr2 Saline (n = 8 pairs of mice, representing 12 litters), and Anti-Caspr2 Captopril (n = 8 pairs of mice, representing 15 litters). A dot represents the time a pair of mice interacted. One way ANOVA, followed by Dunn’s post hoc test with false discover rate (FDR)-adjusted p values, q = 0.0053.
Given that social deficit is one of the core symptoms of ASD and that mice exposed in utero to anti-Caspr2 IgG demonstrate social deficit [31, 33], we next assessed social interaction using dyadic play in Anti-Caspr2 and Control male mice treated with captopril or saline. Mice were treated with captopril daily starting at P21 until the completion of the behavioral test at P38-P45. Similar to our previous studies [31, 33], Anti-Caspr2 mice treated with saline spent significant less time interacting with an unfamiliar male mouse compared to Control mice treated with saline. Importantly, Anti-Caspr2 male mice treated with captopril spent more time interacting with an unfamiliar male mouse compared to Anti-Caspr2 saline (Fig. 2L).
The changes in social interaction cannot be explained by alterations in anxiety or mobility as there was no difference in the time the mice spent in the center of the behavioral arena or in the total distance the mice moved, indicating no alterations in anxiety-like behavior or mobility between Control and Anti-Caspr2 mice treated with saline and Anti-Caspr2 mice treated with captopril (Supplementary Fig. 4).
Enalapril, a non-BBB-crossing ACE inhibitor, does not have the same neuroprotective effect as captopril
To assess whether the neuroprotective effects of captopril are dependent on its ability to cross the BBB, we compared treatment with captopril (BBB-permeable) and enalapril (BBB-impermeable). Male Anti-Caspr2 mice were treated with saline, enalapril or captopril for 14 days, beginning at P21.
Treatment with enalapril did not ameliorate the reactive microglial phenotype, as Anti-Caspr2 treated with enalapril had increased microglial reactive morphology and increased CD68 scores compared to Anti-Caspr2 mice treated with captopril and similar to Anti-Caspr2 mice treated with saline (Fig. 3A-C). Enalapril also did not restore spine density or prevent the reduction in dendritic length in CA1 hippocampal pyramidal neurons in Anti-Caspr2 mice. Quantification of dendritic spines revealed that Anti-Caspr2 mice treated with enalapril had decreased density of dendritic spines (Fig. 3D, E) and decreased dendritic length (Fig. 3F, G) compared to Anti-Caspr2 mice treated with captopril. No difference was seen between Anti-Caspr2 mice treated with saline and enalapril (Fig. 3D, G)
A Representative confocal images of microglia from stratum radiatum of the CA1 hippocampal sections of P35 Anti-Caspr2 mice treated with saline (Anti-Caspr2 Saline), enalapril (Anti-Caspr2 Enalapril), or captopril (Anti-Caspr2 Captopril). Green - Iba1, Red - CD68. B Quantification of P35 microglia morphology scores. C Quantification of P35 microglia CD68 score. B, C Anti-Caspr2 Saline (microglia = 58, n = 6 mice representing 6 litters), Anti-Caspr2 Enalapril (microglia = 48, n = 5 mice representing 5 litters) and Anti-Caspr2 Captopril (microglia = 50, n = 5 mice representing 5 litters). 9–10 microglia from each mouse. A Kruskal-Wallis test followed by Dunn’s post hoc test with false discover rate (FDR)-adjusted p values, q < 0.0001. D Representative examples of CA1 pyramidal dendritic spines derived from Z-stacks in a tiled montage in P35 Anti-Caspr2 Saline, Anti-Caspr2 Enalapril and Anti-Caspr2 Captopril. E Quantification of CA1 pyramidal neuronal dendritic spines density from P35 Anti-Caspr2 Saline (12 dendrites from each mouse, total = 48, n = 4 mice, representing 4 litters), Anti-Caspr2 Enalapril (12 dendrites from each mouse, total = 60, n = 5 mice, representing 5 litters) and Anti-Caspr2 Captopril (9–12 dendrites from each mouse, total=55, n = 5 mice, representing 5 litters). Anti-Caspr2 saline compared to Anti-Caspr2 Captopril, Mixed model analysis, ICC = 0.18, P = 0.01. Anti-Caspr2 Enalapril compared to Anti-Caspr2 Captopril, Mixed model analysis, ICC = 0.203, P = 0.005. F Representative of pyramidal neuronal tracings (Neurolucida 360) from the CA1 hippocampus of P35 Anti-Caspr2 Saline, Anti-Caspr2 Enalapril and Anti-Caspr2 Captopril. G Sholl analysis quantifies the total dendritic length (means ± SEM) in concentric rings (radius) from the cell body of pyramidal cells in the CA1 at P35 from Anti-Caspr2 Saline, Anti-Caspr2 Enalapril and Anti-Caspr2 Captopril. (For each group: 10 pyramidal neurons from each mouse, total = 50, n = 5 mice, representing 5 litters). Mixed model analysis with Tukey P value adjustment for 3 groups, ICC = 0.138, Anti-Caspr2 saline compared to Anti-Caspr2 Captopril P = 0.029, Anti-Caspr2 Enalapril compared to Anti-Caspr2 Captopril P = 0.0147.
These findings suggest that centrally acting ACE inhibition is required to suppress microglial reactivity and protect against the loss of CA1 hippocampal pyramidal cell dendritic arborization and spine density.
Captopril reverses transcriptional changes relating to microglial bioenergetics and metabolic fitness
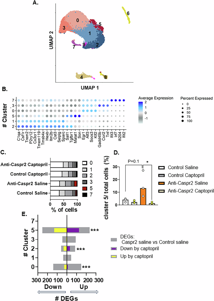
To assess the microglial transcriptional differences between Anti-Caspr2 and Control mice treated with saline and reversed in by captopril treatment in Anti-Caspr2 mice, we isolated microglia from the hippocampus of P42-P45 male mice, Control and Anti-Caspr2 males treated with either saline or captopril. The uniform manifold approximation and projection (UMAP) containing all cells is shown in Fig. 4A.
A UMAP plot of single-cell microglia data from Control Saline, Control Captopril, Anti-Caspr2 Saline and Anti-Caspr2 Captopril (Each group: n = 3 mice, representing 3 litters) with each cell colored by cluster. B Dot blot of the highest expressed genes for each cluster. Size of the dots indicates the percentage of cells expressing that gene; color indicates relative expression levels. C Stacked bar plots of the percentage of cells per cluster in each condition. D The percentage of total cells in cluster 5, Kruskal-Wallis test, followed by Dunn’s post hoc test with false discover rate (FDR)-adjusted P values, Control compared to Anti-Caspr2 Saline, q = 0.1, Anti-Caspr2 saline compared to Anti-Caspr2 Captopril q = 0.006. E Bar plot showing the Number of DEGs (adjusted p value < 0.05) in Anti-Caspr2 Saline microglia relative to Control Saline microglia in each cluster, and the number of the DEGs reversed by the captopril treatment in Anti-Caspr2 mice. Gray: Number of DEGs in Anti-Caspr2 Saline microglia relative to Control Saline microglia. Yellow and purple: Number of overlapping genes reversed by captopril treatment in Anti-Caspr2 mice. Yellow: Upregulated in Anti-Caspr2 Captopril. Purple: Downregulated in Anti-Caspr2 Captopril. Hypergeometric test, FDR < 0.001.
Given the varied approaches and conclusions drawn by different scRNA-seq studies of macrophage subsets in the mouse brain, we have utilized the “M-verse” [56] to dissect the microglia population and separate it from other non-microglial cells (Supplementary Fig. 5A). M-Verse is an integrated dataset of eight murine brain macrophages scRNA-seq datasets used to analyze macrophage heterogeneity [56]. It combines data from studies covering diverse conditions in the CNS, including neurodegeneration, different developmental stages from embryonic to aged mice, and various brain regions [56]. The integration allows for the clear separation of non-microglial myeloid cells and enables the identification of microglia characterized with either a developmental or a mature signature.
We found that most cells in our UMAP mapped to mature microglia (clusters 0, 1, 2, 3, 5, and 7). Cluster 9 mapped to immature microglia and to non- microglial myeloid cells (Supplementary Fig. 5B), however it included less than 10 cells from each mouse and was excluded from analysis. Clusters 4, 6, and 8 mapped to non-microglial myeloid cells, and therefore were excluded from further analysis (Supplementary Fig. 5C). Microglial cells that passed the threshold for gene number (1000–3500 unique genes) and percentage of mitochondria (less than 5%) yielded to a total of 20086 microglia from 12 mice.
All microglial clusters expressed canonical adult microglial genes including Fcrls, C1qa, P2ry12, Trem2, Tmem119 and Cx3cr1 [39, 61, 70] (Supplementary Fig. 6A), all of which are considered markers of homeostatic microglia, and are downregulated in disease-associated states [38, 39, 70]. To visualize which microglial cells were enriched for the homeostatic/canonical signature, we computed a gene module score using a core microglial signature genes [58]. Microglial cells associated with a lower homeostatic score were predominantly enriched in cluster 5 (Supplementary Fig. 6B). Adult microglia clusters were further characterized based on their gene expression profile (Fig. 4B). Clusters 1 and 2 express the highest level of genes characteristic of an adult microglial homeostatic state (Hexb, Itm2b, Csf1r, Cx3cr1, C1qa, P2ry12, Tmem119, and Trem2). Cluster 5 expresses high levels of genes regulating mRNA splicing and cell cycle progression (Malat1 and Son). Cluster 0 expresses genes involved in the stress response and resolving inflammation (Egr1, Atf3, Soc3). Cluster 3 expresses genes involved in neuronal remodeling (Gadd45b, Tnf). Cluster 7 expresses high levels of interferon-stimulated genes (Irf7, Ifi204, fit2).
We next employed a covarying neighborhood analysis (CNA) to identify cell populations associated with Anti-Caspr2 mice that were reversed by captopril treatment. CNA is an unbiased method to identify associated cell populations, ‘neighborhoods’, representing cell states, therefore allowing the identification of covarying neighborhoods that are associated with microglia from Anti-Caspr2 and examining captopril’s effect on their abundance [57]. CNA identified a population of cells that expanded in Anti-Caspr2 Saline mice compared to Control Saline mice and contracted in Anti-Caspr2 Captopril mice relative to Anti-Caspr2 Saline mice (Supplementary Fig. 7A). These changes were only trending, predominantly corresponding to clusters 3 and 5. We therefore next analyzed the proportion of each cluster across treatment groups (Fig. 4C & Supplementary Fig. 7B). Our analysis revealed that cluster 5 was the only cluster in which Anti-Caspr2 Saline mice had an increased proportion of cells compared to Control Saline, and that captopril treatment restored the proportion of cells back to Control levels in Anti-Caspr2 mice (Fig. 4D), further supporting CNA finding and suggesting that cluster 5 is the main cluster in which captopril treatment has a reversal effect in Anti-Caspr2 mice.
To further address the question whether captopril reverses some of the transcriptional changes in microglia following in utero exposure to anti-Caspr2 IgG, we analyzed the differentially expressed genes (DEGs) that are downregulated in Anti-Caspr2 mice treated with saline compared to Control mice treated with saline and then upregulated in Anti-Caspr2 mice treated with captopril. We also analyzed the DEGs that are upregulated in Anti-Caspr2 mice treated with saline compared to Control mice treated with saline, then downregulated in Anti-Caspr2 mice treated with captopril. DEGs analysis reveals that cluster 5 show the greatest number of microglial DEGs in Anti-Caspr2 mice treated with saline relative to Control mice treated with saline (487 genes), of which 56% are reversed by captopril treatment (Fig. 4E, Supplementary Tables 1, 2 &3). Thus, in cluster 5, captopril treatment restored the proportion of cells back to Control levels, and cluster 5 is also the cluster with the highest number of DEGs that were reversed by captopril treatment in Anti-Caspr2 mice.
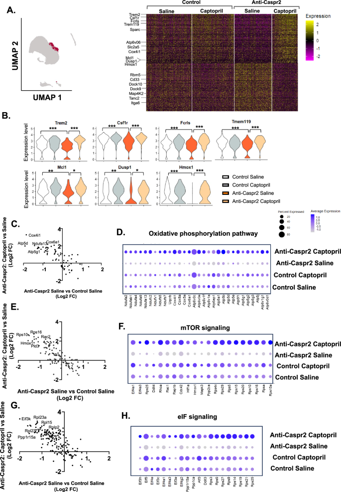
The stark reversal of cluster 5 DEGs is demonstrated by the heatmap in Fig. 5A and in Supplementary Fig. 8A. Similar to a previous study [44], genes that were reversed by captopril treatment include genes involved in microglial homeostasis such as Csf1r, Fcrls, Tmem119 and Trem2 [39, 58, 61, 71] (Fig. 5A, B). This is further demonstrated by using the homeostatic/canonical gene module score. The homeostatic signature score was significantly reduced in microglial cells from Anti-Caspr2 Saline compared to Control Saline and increased following treatment with captopril in Anti-Caspr2 mice (Supplementary Fig. 8B). The reversal of Trem2 downregulation by captopril was further validated using in situ hybridization combined with immunohistochemistry, which demonstrated reduced Trem2 expression in Malat1 + microglia of Anti-Caspr2 mice treated with saline, an effect that was rescued by captopril treatment (Supplementary Fig. 9). In line with the known role of ACE inhibitors [72, 73], captopril treatment also led to increase expression of genes with protective effects against oxidative stress (Mcl1 [74], Hmox1 [75], Dusp1 [76, 77]). (Fig. 5A, B).
A Left, UMAP plots with cluster 5 highlighted in red. Right, Heatmap of genes in cluster 5 that are differentially expressed between Anti-Caspr2 Saline and Control Saline and reversed by captopril treatment in Anti-Caspr2 mice (FDR < 0.05), separated by experimental group. B Violin plot of representative DEGs from Cluster 5. C-H GSEA analysis (adjusted p value < 0.001) (C, D) oxidative phosphorylation (E, F) mTOR signaling and (G, H) eIF signaling. C, E, G Comparison of gene expression changes between Anti-Caspr2 Saline and Control Saline and between Anti-Caspr2 Saline and Caspr2 Captopril in each pathway. Log 2 fold change (Log2FC) of genes in each of the pathways are shown to demonstrate how effectively captopril treatment reverses the effects of exposure in utero to anti-Caspr2 IgG. D, F, H Dot plots showing selected DEGs (adjusted p value < 0.05) in each pathway. Size of the dots indicates the percentage of cells expressing that gene; color indicates relative expression level.
Gene set enrichment analysis (GSEA) of cluster 5 revealed downregulation of pathways related to translation (eukaryotic translation initiation factor 2, eIF2 signaling), and metabolism (mammalian target of rapamycin, mTOR, and oxidative phosphorylation) in Anti-Caspr2 mice treated with saline compared to Control treated with saline. Captopril treatment upregulated each of these pathways in the Anti-Caspr2 mice (Fig. 5C-H).
The oxidative phosphorylation (OXPHOS) pathway was significantly downregulated in Anti-Caspr2 mice treated with saline. We observed alterations in genes associated with the respiratory chain, encoding all complexes I to V, except complex II (Fig. 5D, Supplementary Fig. 10A). Most of the genes were related to complex I (ubiquinone oxidoreductase), which oxidizes NADH, and to complex V (ATP synthase), coding the catalytic unit of the ATP synthase complex responsible for ATP production in mitochondria. We further confirmed the alteration in OXPHOS, using in situ hybridization, showing that Atp5a1, a vital component of OXPHOS and ATP production, is reduced in Anti-Caspr2 treated with saline and captopril treatment increases Atp5a1 expression in the microglia of Anti-Caspr2 mice (Supplementary Fig. 10B-C).
Since clusters 0 and 2 showed significant overlap in the DEGs reversed by captopril, we performed GSEA to further investigate the affected pathways. Interestingly, GSEA revealed that, similar to cluster 5, all three pathways, OXPHOS, mTOR, and eIF2 signaling, were significantly downregulated in cluster 2 of Anti-Caspr2 mice treated with saline compared to Control mice treated with saline. Captopril treatment upregulated each of these pathways in Anti-Caspr2 mice (Supplementary Fig. 10D). However, unlike cluster 5, in cluster 2 the changes associated with captopril treatment were due to modulation of different genes within each pathway, rather than a reversion to the expression pattern of Control mice. In cluster 0, only the eIF2 signaling pathway was significantly reversed by captopril treatment. Although OXPHOS was downregulated in Anti-Caspr2 Saline compared to Control Saline, this effect was not reversed by captopril treatment in cluster 0 (Supplementary Fig. 10D).
Our data suggest that in utero exposure to maternal anti-Caspr2 IgG leads to microglial transcriptional alterations affecting microglial bioenergetics and metabolic fitness. These alterations likely affect ATP synthesis in the microglia. Treatment with captopril can reverse these alterations or induce a compensatory homeostasis.
Discussion
Prenatal exposure to maternal anti-brain antibodies can result in lasting neuronal and microglial alterations, contributing to neurodevelopmental disorders such as ASD. We have previously shown that prenatal exposure to anti-Caspr2 IgG leads to an ASD-like phenotype in male, but not female, offspring [31, 33]. The structural and behavioral phenotype in male mice exposed in utero to anti-Caspr2 IgG includes reduced dendritic arborization and dendritic spine density of CA1 hippocampal pyramidal neurons, increased repetitive behavior, and reduced social behavior [31, 33].
This study demonstrates that alterations induced by in utero exposure to anti-Caspr2 antibodies can be mitigated by captopril, a blood-brain barrier-permeable ACE inhibitor. scRNA-sequencing of microglia revealed a cluster, cluster 5, with a gene expression pattern reversed by captopril, suggesting that it contributes significantly to the pathology in this mouse model.
Cluster 5 is defined by both Son and Malat1. These two factors work in concert to regulate mRNA splicing and cell cycle progression [78]. Mutations in Son have been linked to neurodevelopmental disorders including ASD [79,80,81]. Malat1 promotes a microglial inflammatory response in Parkinson disease [82, 83] and spinal cord injury [84], and potentially modulates mitochondria activity [85]. Cluster 5 undergoes significant transcriptional changes, including altered OXPHOS in male offspring exposed in utero to maternal anti-Caspr2 IgG. Microglia, which typically rely more heavily on OXPHOS for energy production compared to neurons and astrocytes, appear to adapt to inflammatory stimuli by increasing their reliance on glycolysis [86]. This aligns with broader findings of altered microglial bioenergetics in inflammatory states. In vitro, LPS stimulation of microglia decreases OXPHOS and increases glycolysis, marked by lower ATP production, decreased oxygen consumption, and increased extracellular acidification rates [87, 88]. This metabolic shift is also observed in vivo in various neuropathological models. For example, in mouse models of Alzheimer’s disease like Trem2 deficiency [89] and 3xTg-AD, [90] microglial extracellular acidification rate is increased and microglial oxygen consumption rate is decreased, signaling that microglia are relying more on glycolysis and less on OXPHOS [89, 90].
We found that the reduced OXPHOS in the hippocampus of Anti-Caspr2 male mice affected primarily complex I (ubiquinone oxidoreductase) and complex V (ATP synthase). This mirrors findings in individuals with ASD, in whom reduced OXPHOS gene expression and mitochondrial dysfunction, including in complex I and V, have been observed in various brain regions (anterior cingulate, motor cortex, thalamus cerebellum [91,92,93]) and in peripheral samples (lymphocytes, muscle biopsies, skin fibroblasts [94,95,96,97]). Downregulation of complex V genes like ATP5A1 was also observed in postmortem study of ASD [91] and ASD-derived organoids exhibit similar OXPHOS deficits [98]. Alterations of metabolic processes in the proteome of Caspr2 deficient mice were observed in the medial prefrontal cortex [98] significantly associated with OXPHOS, with many downregulated proteins being those in complex I [98]. Other models of neurodevelopmental disorders such as early life immune activation, induced by LPS at postnatal day 9, show comparable male-biased vulnerabilities in mitochondrial gene expression, with downregulated genes in the electron transport chain and alterations to mitochondria morphologies and bioenergetic functions, specifically within microglia [99].
Captopril treatment restored a quiescent transcriptomic profile in microglia (aligning with previous findings [44]), and in line with the known role of ACE inhibitors [72, 73], captopril treatment led to increased expression of genes with protective effects against oxidative stress in Anti-Caspr2 male mice. These changes coincided with improvements in neuronal dendritic structure and social behavior in Anti-Caspr2 mice treated with captopril. The observed metabolic effects of captopril align with previous studies demonstrating that elevated angiotensin II levels dysregulate ATP biosynthesis and electron transport-related genes [73]. Furthermore, ACE inhibitors (imidapril, captopril) and AT1R inhibitors (olmesartan) have been shown to restore the mitochondrial transcriptome, including OXPHOS, in a zebrafish model of Parkinson’s disease [100]. Whether captopril’s primary effect is on microglial bioenergetics, and whether these metabolic alterations directly cause the observed neuronal and behavioral phenotypes, remains to be determined.
Reduced OXPHOS decreases cellular ATP leading to increased AMP and activation of AMPK, a cellular energy sensor. AMPK promotes energy conservation, inhibits energy-consuming processes, and can suppress mTOR signaling by phosphorylating Raptor. This can provide a logical frame to our observation as reduced OXPHOS following in utero exposure to anti-Caspr2 IgG may suppress mTOR signaling through energy depletion and impaired amino acid sensing. These interconnected mechanisms may be downstream of Trem2, given reported metabolic changes in microglia [89] and neurons following Trem2 deletion [101].
Studies show that Trem2 deficiency in both bone marrow-derived macrophages and human iPSC-derived microglia [89, 102] leads to reduced mitochondrial mass, ATP production, and oxygen consumption rate. Trem2 deficiency also impairs mTOR signaling in microglia [89]. Conversely, treatment of Trem2-deficient human induced pluripotent stem cell-derived microglia with a Trem2-activating antibody reverses these effects [102]. Early postnatal Trem2 deficient mice also show similar aberrant neuronal mitochondrial, mTOR and eIF2 signaling, along with reduced expression of genes involved in electron transport chain complexes I, III, and V [101]. These neuronal changes, observed in hippocampal pyramidal neurons of Trem2 deficient mice, mirror the alterations seen in CA1 pyramidal neurons in Anti-Caspr2 male mice, suggesting a link to microglial Trem2 downregulation. Further investigation is warranted to elucidate the precise mechanism connecting microglial Trem2 to microglial energy metabolism and CA1 hippocampal pyramidal neuron stability in our model of in utero anti-Caspr2 IgG exposure.
Growing evidence also supports a neuroprotective effect of BBB-permeable ACE inhibitors like captopril. Notably, beside captopril, fosinopril, lisinopril, perindopril, ramipril, and trandolapril are classified as BBB-permeable ACE inhibitors, whereas similar to enalapril, benazepril, moexipril, and quinapril do not appreciably cross the BBB. Clinical analyses suggest that BBB-permeable ACE inhibitors attenuate cognitive and memory decline [47, 49, 103]. For example, a meta-analysis involving 12,849 hypertensive subjects reported that individuals prescribed BBB-permeable ACE inhibitors had significantly better verbal memory recall relative to those taking non-BBB-permeable drugs [103]. Furthermore, studies in individuals with Alzheimer’s disease have shown that usage of BBB- permeable ACE inhibitors are linked to improved Mini-Mental State Exam (MMSE) scores and better delayed recall memory compared to non-BBB-permeable comparators [104]. This is further corroborated by preclinical studies in various CNS disease models, [41,42,43,44, 68]. For example, in 5XFAD models of familial Alzheimer’s disease, intranasal administration of perindopril or captopril reduced amyloid plaque burden and CD11b expression (a microglial marker) in both the hippocampus and cortex [68]. Captopril also ameliorated the epilepsy-induced cognitive deficits, and reversed microglial activation in a kainic acid rat model of status epilepticus [42]. In a model of neuropsychiatric lupus administration of captopril or perindopril reduced microglial activation, restored microglial transcriptomic quiescent profile and preserved dendritic architecture of pyramidal neurons in the hippocampal CA1 region [41, 44]. In vitro studies have also demonstrated that ACE inhibitors prevent microglial morphological changes and suppress inflammatory cytokine production [40, 68, 105]. Collectively, these findings highlight the therapeutic potential of BBB-permeable ACE inhibitors, such as captopril, for neuropsychiatric and neurological disorders. Our study further strengthens this evidence by demonstrating that captopril suppresses hippocampal microglial reactivity, protects hippocampal pyramidal cells, and improves social behavior in male mice exposed in utero to anti-Caspr2 IgG.
ACE is expressed in the hippocampus predominantly in pyramidal neurons [106]. Captopril and other ACE inhibitors may suppress the observed microglial phenotype and protect hippocampal neurons through two pathways. First, by preventing the conversion of angiotensin I to angiotensin II [107], captopril reduces angiotensin II type 1 receptor (AT1R) activation on microglia [108], thereby decreasing inflammatory cytokine production and neuronal injury [109]. Second, ACE inhibition prevents bradykinin degradation, potentiating its anti-inflammatory effects via the B1 receptor on microglia [68, 110]. While previous studies indicate that ACE inhibitors and ARBs decrease ATII/AT1R signaling in microglia [44], neuronal AT1R expression also warrants consideration. Neuronal AT1R signaling has pro-inflammatory effects, inducing reactive oxygen species (ROS) production [111, 112]. Given captopril’s antioxidant properties [113, 114], it may directly reduce neuronal oxidative stress in male mice exposed in utero to anti-Caspr2 IgG, indirectly influencing the microglial phenotype. The possibility of captopril’s action on neuronal AT1R leading to secondary microglial suppression cannot be ruled out. Future studies will focus on the neuron-microglia interaction in mediating the response to in utero anti-Caspr2 IgG exposure and the mechanism by which captopril modulates these cellular interactions.
The results of this study are not limited to our model since perturbation of microglia in a sex-specific manner has been demonstrated in genetic ASD models [115] as well as in environmental models such as in utero exposure to diesel exhaust particles [116] or viruses and bacteria antigens [117]. Targeted microglia therapies may be also relevant to other maternal antibodies injuring the developing fetus [32, 118]. Future studies should determine how many children with ASD exhibit microglia alterations, and if suppressing microglia can lead to improvement in symptoms. It is our hypothesis that this study has potential significance for some cases of ASD. Indeed, studies suggest that individuals with ASD show ongoing microglial dysfunction [14, 15, 119] and that microglia correlate with phenotype severity [12]. Intriguingly, genetic variants of ACE linked to ASD [120] putatively increase ACE further supporting the potential therapeutic application of ACE inhibitors in ASD.
Pharmaceutical treatment options for ASD are currently limited. Risperidone and aripiprazole are the only two FDA-approved medications specifically for ASD, indicated for irritability and agitation [121, 122]. However, these medications can have significant side effects, including weight gain, gastrointestinal issues, and sedation [121]. Other medications are frequently prescribed for co-occurring conditions common in individuals with ASD, rather than for ASD itself [121]. These include stimulants for attention-deficit/hyperactivity disorder (ADHD), clonidine and melatonin for sleep problems, sodium valproate for mood instability, and selective serotonin reuptake inhibitors (SSRIs) for anxiety and depression [123]. While no medication directly targets the core social communication challenges of ASD, some individuals may experience improvements in social behavior through treatment of associated symptoms like anxiety, depression, irritability, or ADHD. Here we demonstrate that the BBB-crossing ACE inhibitor captopril has promising therapeutic potential in treatment of ASD. Additional studies are needed to further understand the mechanism by which BBB-crossing ACE inhibitors suppress microglial reactivity. Such research could pave the way for future clinical trials and the development of new treatments that target microglial reactivity in ASD.
Data availability
Sequencing data have been deposited in the GEO website with accession number GSE308428. This paper does not report original code.
References
Lawrence AR, Canzi A, Bridlance C, Olivie N, Lansonneur C, Catale C, et al. Microglia maintain structural integrity during fetal brain morphogenesis. Cell. 2024;187:962–80.e919.
VanRyzin JW, Marquardt AE, Argue KJ, Vecchiarelli HA, Ashton SE, Arambula SE, et al. Microglial phagocytosis of newborn cells is induced by endocannabinoids and sculpts sex differences in juvenile rat social play. Neuron. 2019;102:435–49.e436.
Cunningham CL, Martinez-Cerdeno V, Noctor SC. Microglia regulate the number of neural precursor cells in the developing cerebral cortex. J Neurosci. 2013;33:4216–33.
Andoh M, Koyama R. Microglia regulate synaptic development and plasticity. Dev Neurobiol. 2021;81:568–90.
Guedes JR, Ferreira PA, Costa JM, Cardoso AL, Peca J. Microglia-dependent remodeling of neuronal circuits. J Neurochem. 2022;163:74–93.
Paolicelli RC, Bolasco G, Pagani F, Maggi L, Scianni M, Panzanelli P, et al. Synaptic pruning by microglia is necessary for normal brain development. Science. 2011;333:1456–8.
Hayes LN, An K, Carloni E, Li F, Vincent E, Trippaers C, et al. Prenatal immune stress blunts microglia reactivity, impairing neurocircuitry. Nature. 2022;610:327–34.
Hanamsagar R, Alter MD, Block CS, Sullivan H, Bolton JL, Bilbo SD. Generation of a microglial developmental index in mice and in humans reveals a sex difference in maturation and immune reactivity. Glia. 2017;65:1504–20.
Thion MS, Low D, Silvin A, Chen J, Grisel P, Schulte-Schrepping J, et al. Microbiome influences prenatal and adult microglia in a sex-specific manner. Cell. 2018;172:500–16.e516.
Maenner MJ, Warren Z, Williams AR, Amoakohene E, Bakian AV, Bilder DA, et al. Prevalence and characteristics of autism spectrum disorder among children aged 8 years - autism and developmental disabilities monitoring network, 11 sites, United States, 2020. MMWR Surveill Summ. 2023;72:1–14.
Yap CX, Vo DD, Heffel MG, Bhattacharya A, Wen C, Yang Y, et al. Brain cell-type shifts in Alzheimer’s disease, autism, and schizophrenia interrogated using methylomics and genetics. Sci Adv. 2024;10:eadn7655.
Velmeshev D, Schirmer L, Jung D, Haeussler M, Perez Y, Mayer S, et al. Single-cell genomics identifies cell type-specific molecular changes in autism. Science. 2019;364:685–9.
Tetreault NA, Hakeem AY, Jiang S, Williams BA, Allman E, Wold BJ, et al. Microglia in the cerebral cortex in autism. J Autism Dev Disord. 2012;42:2569–84.
Morgan JT, Chana G, Pardo CA, Achim C, Semendeferi K, Buckwalter J, et al. Microglial activation and increased microglial density observed in the dorsolateral prefrontal cortex in autism. Biol Psychiatry. 2010;68:368–76.
Suzuki K, Sugihara G, Ouchi Y, Nakamura K, Futatsubashi M, Takebayashi K, et al. Microglial activation in young adults with autism spectrum disorder. JAMA Psychiatry. 2013;70:49–58.
Zurcher NR, Loggia ML, Mullett JE, Tseng C, Bhanot A, Richey L, et al. [(11)C]PBR28 MR-PET imaging reveals lower regional brain expression of translocator protein (TSPO) in young adult males with autism spectrum disorder. Mol Psychiatry. 2021;26:1659–69.
Tseng CJ, Canales C, Marcus RE, Parmar AJ, Hightower BG, Mullett JE, et al. In vivo translocator protein in females with autism spectrum disorder: a pilot study. Neuropsychopharmacology. 2024;49:1193–201.
Braunschweig D, Krakowiak P, Duncanson P, Boyce R, Hansen RL, Ashwood P, et al. Autism-specific maternal autoantibodies recognize critical proteins in developing brain. Transl Psychiatry. 2013;3:e277.
Croen LA, Braunschweig D, Haapanen L, Yoshida CK, Fireman B, Grether JK, et al. Maternal mid-pregnancy autoantibodies to fetal brain protein: the early markers for autism study. Biol psychiatry. 2008;64:583–8.
Brimberg L, Sadiq A, Gregersen PK, Diamond B. Brain-reactive IgG correlates with autoimmunity in mothers of a child with an autism spectrum disorder. Mol Psychiatry. 2013;18:1171–7.
Alarcon M, Abrahams BS, Stone JL, Duvall JA, Perederiy JV, Bomar JM, et al. Linkage, association, and gene-expression analyses identify CNTNAP2 as an autism-susceptibility gene. Am J Hum Genet. 2008;82:150–9.
Arking DE, Cutler DJ, Brune CW, Teslovich TM, West K, Ikeda M, et al. A common genetic variant in the neurexin superfamily member CNTNAP2 increases familial risk of autism. Am J Hum Genet. 2008;82:160–4.
Bakkaloglu B, O’Roak BJ, Louvi A, Gupta AR, Abelson JF, Morgan TM, et al. Molecular cytogenetic analysis and resequencing of contactin associated protein-like 2 in autism spectrum disorders. Am J Hum Genet. 2008;82:165–73.
Braniste V, Al-Asmakh M, Kowal C, Anuar F, Abbaspour A, Toth M, et al. The gut microbiota influences blood-brain barrier permeability in mice. Sci Transl Med. 2014;6:263ra158.
Simister NE. Placental transport of immunoglobulin G. Vaccine. 2003;21:3365–9.
Singer HS, Morris C, Gause C, Pollard M, Zimmerman AW, Pletnikov M. Prenatal exposure to antibodies from mothers of children with autism produces neurobehavioral alterations: a pregnant dam mouse model. J neuroimmunol. 2009;211:39–48.
Camacho J, Jones K, Miller E, Ariza J, Noctor S, de Water JV, et al. Embryonic intraventricular exposure to autism-specific maternal autoantibodies produces alterations in autistic-like stereotypical behaviors in offspring mice. Behav Brain Res. 2014;266:46–51.
Braunschweig D, Golub MS, Koenig CM, Qi L, Pessah IN, Van de Water J, et al. Maternal autism-associated IgG antibodies delay development and produce anxiety in a mouse gestational transfer model. J Neuroimmunol. 2012;252:56–65.
Jones KL, Pride MC, Edmiston E, Yang M, Silverman JL, Crawley JN, et al. Autism-specific maternal autoantibodies produce behavioral abnormalities in an endogenous antigen-driven mouse model of autism. Mol Psychiatry. 2018;25:2994–3009.
Ramirez-Celis A, Becker M, Nuno M, Schauer J, Aghaeepour N, Van de Water J. Risk assessment analysis for maternal autoantibody-related autism (MAR-ASD): a subtype of autism. Mol Psychiatry. 2021;26:1551–60.
Brimberg L, Mader S, Jeganathan V, Berlin R, Coleman TR, Gregersen PK, et al. Caspr2-reactive antibody cloned from a mother of an ASD child mediates an ASD-like phenotype in mice. Mol Psychiatry. 2016;21:1663–71.
Coutinho E, Menassa DA, Jacobson L, West SJ, Domingos J, Moloney TC, et al. Persistent microglial activation and synaptic loss with behavioral abnormalities in mouse offspring exposed to CASPR2-antibodies in utero. Acta Neuropathol. 2017;134:567–83.
Bagnall-Moreau C, Huerta PT, Comoletti D, La-Bella A, Berlin R, Zhao C, et al. In utero exposure to endogenous maternal polyclonal anti-Caspr2 antibody leads to behavioral abnormalities resembling autism spectrum disorder in male mice. Sci Rep. 2020;10:14446.
Penagarikano O, Abrahams BS, Herman EI, Winden KD, Gdalyahu A, Dong H, et al. Absence of CNTNAP2 leads to epilepsy, neuronal migration abnormalities, and core autism-related deficits. Cell. 2011;147:235–46.
Poliak S, Gollan L, Martinez R, Custer A, Einheber S, Salzer JL, et al. Caspr2, a new member of the neurexin superfamily, is localized at the juxtaparanodes of myelinated axons and associates with K + channels. Neuron. 1999;24:1037–47.
Aprea J, Prenninger S, Dori M, Ghosh T, Monasor LS, Wessendorf E, et al. Transcriptome sequencing during mouse brain development identifies long non-coding RNAs functionally involved in neurogenic commitment. EMBO J. 2013;32:3145–60.
Hanamsagar R, Alter MD, Block CS, Sullivan H, Bolton JL, Bilbo SD. Generation of a microglial developmental index in mice and in humans reveals a sex difference in maturation and immune reactivity. Glia. 2018;66:460.
Li Q, Cheng Z, Zhou L, Darmanis S, Neff NF, Okamoto J, et al. Developmental heterogeneity of microglia and brain myeloid cells revealed by deep single-cell RNA sequencing. Neuron. 2019;101:207–23.e210.
Hammond TR, Dufort C, Dissing-Olesen L, Giera S, Young A, Wysoker A, et al. Single-cell RNA sequencing of microglia throughout the mouse lifespan and in the injured brain reveals complex cell-state changes. Immunity. 2019;50:253–71.e256.
Asraf K, Torika N, Apte RN, Fleisher-Berkovich S. Microglial activation is modulated by captopril: in vitro and in vivo studies. Front Cell Neurosci. 2018;12:116.
Nestor J, Arinuma Y, Huerta TS, Kowal C, Nasiri E, Kello N, et al. Lupus antibodies induce behavioral changes mediated by microglia and blocked by ACE inhibitors. J Exp Med. 2018;215:2554–66.
Dong X, Fan J, Lin D, Wang X, Kuang H, Gong L, et al. Captopril alleviates epilepsy and cognitive impairment by attenuation of C3-mediated inflammation and synaptic phagocytosis. J Neuroinflammation. 2022;19:226.
Nocito C, Lubinsky C, Hand M, Khan S, Patel T, Seliga A, et al. Centrally acting angiotensin-converting enzyme inhibitor suppresses type I interferon responses and decreases inflammation in the periphery and the CNS in lupus-prone mice. Front Immunol. 2020;11:573677.
Carroll KR, Mizrachi M, Simmons S, Toz B, Kowal C, Wingard J, et al. Lupus autoantibodies initiate neuroinflammation sustained by continuous HMGB1:RAGE signaling and reversed by increased LAIR-1 expression. Nat Immunol. 2024;25:671–81.
Arregui A, Perry EK, Rossor M, Tomlinson BE. Angiotensin converting enzyme in Alzheimer’s disease increased activity in caudate nucleus and cortical areas. J Neurochem. 1982;38:1490–2.
Miners S, Ashby E, Baig S, Harrison R, Tayler H, Speedy E, et al. Angiotensin-converting enzyme levels and activity in Alzheimer’s disease: differences in brain and CSF ACE and association with ACE1 genotypes. Am J Transl Res. 2009;1:163–77.
Fazal K, Perera G, Khondoker M, Howard R, Stewart R. Associations of centrally acting ACE inhibitors with cognitive decline and survival in alzheimer’s disease. BJPsych Open. 2017;3:158–64.
Ouk M, Wu CY, Rabin JS, Jackson A, Edwards JD, Ramirez J, et al. The use of angiotensin-converting enzyme inhibitors vs. angiotensin receptor blockers and cognitive decline in alzheimer’s disease: the importance of blood-brain barrier penetration and APOE epsilon4 carrier status. Alzheimers Res Ther. 2021;13:43.
Yang J, Gao Y, Duan Q, Qiu Y, Feng S, Zhan C, et al. Renin-angiotensin system blockers affect cognitive decline in parkinson’s disease: The PPMI dataset. Parkinsonism Relat Disord. 2022;105:90–95.
Rubio-Marrero EN, Vincelli G, Jeffries CM, Shaikh TR, Pakos IS, Ranaivoson FM, et al. Structural characterization of the extracellular domain of CASPR2 and Insights into Its association with the novel ligand contactin1. J Biol Chem. 2016;291:5788–802.
Schafer DP, Lehrman EK, Kautzman AG, Koyama R, Mardinly AR, Yamasaki R, et al. Microglia sculpt postnatal neural circuits in an activity and complement-dependent manner. Neuron. 2012;74:691–705.
Wilton DK, Mastro K, Heller MD, Gergits FW, Willing CR, Fahey JB, et al. Microglia and complement mediate early corticostriatal synapse loss and cognitive dysfunction in huntington’s disease. Nat Med. 2023;29:2866–84.
Schiffer WK, Mirrione MM, Dewey SL. Optimizing experimental protocols for quantitative behavioral imaging with 18F-FDG in rodents. J Nucl Med. 2007;48:277–87.
Ma Y, Hof PR, Grant SC, Blackband SJ, Bennett R, Slatest L, et al. A three-dimensional digital atlas database of the adult C57BL/6J mouse brain by magnetic resonance microscopy. Neuroscience. 2005;135:1203–15.
Sawiak SJ, Wood NI, Williams GB, Morton AJ, Carpenter TA. Voxel-based morphometry in the R6/2 transgenic mouse reveals differences between genotypes not seen with manual 2D morphometry. Neurobiol Dis. 2009;33:20–27.
Silvin A, Uderhardt S, Piot C, Da Mesquita S, Yang K, Geirsdottir L, et al. Dual ontogeny of disease-associated microglia and disease inflammatory macrophages in aging and neurodegeneration. Immunity. 2022;55:1448–65.e1446.
Reshef YA, Rumker L, Kang JB, Nathan A, Korsunsky I, Asgari S, et al. Co-varying neighborhood analysis identifies cell populations associated with phenotypes of interest from single-cell transcriptomics. Nat Biotechnol. 2022;40:355–63.
Marsh SE, Walker AJ, Kamath T, Dissing-Olesen L, Hammond TR, de Soysa TY, et al. Dissection of artifactual and confounding glial signatures by single-cell sequencing of mouse and human brain. Nat Neurosci. 2022;25:306–16.
Pereira-Iglesias M, Maldonado-Teixido J, Melero A, Piriz J, Galea E, Ransohoff RM, et al. Microglia as hunters or gatherers of brain synapses. Nat Neurosci. 2025;28:15–23.
Bordt EA, Ceasrine AM, Bilbo SD. Microglia and sexual differentiation of the developing brain: a focus on ontogeny and intrinsic factors. Glia. 2020;68:1085–99.
Matcovitch-Natan O, Winter DR, Giladi A, Vargas Aguilar S, Spinrad A, Sarrazin S, et al. Microglia development follows a stepwise program to regulate brain homeostasis. Science. 2016;353:aad8670.
Holtmaat A, Svoboda K. Experience-dependent structural synaptic plasticity in the mammalian brain. Nat Rev Neurosci. 2009;10:647–58.
Guilarte TR, Rodichkin AN, McGlothan JL, Acanda De La Rocha AM, Azzam DJ. Imaging neuroinflammation with TSPO: a new perspective on the cellular sources and subcellular localization. Pharmacol Ther. 2022;234:108048.
Rossano SM, Johnson AS, Smith A, Ziaggi G, Roetman A, Guzman D, et al. Microglia measured by TSPO PET are associated with alzheimer’s disease pathology and mediate key steps in a disease progression model. Alzheimers Dement. 2024;20:2397–407.
Vicente-Rodriguez M, Mancuso R, Peris-Yague A, Simmons C, Consortium N, Gomez-Nicola D, et al. Pharmacological modulation of TSPO in microglia/macrophages and neurons in a chronic neurodegenerative model of prion disease. J Neuroinflammation. 2023;20:92.
Fuentes AV, Pineda MD, Venkata KCN. Comprehension of top 200 prescribed drugs in the US as a resource for pharmacy teaching, training and practice. Pharmacy. 2018;6:43.
Savaskan E, Hock C, Olivieri G, Bruttel S, Rosenberg C, Hulette C, et al. Cortical alterations of angiotensin converting enzyme, angiotensin II and AT1 receptor in alzheimer’s dementia. Neurobiol Aging. 2001;22:541–6.
Torika N, Asraf K, Roasso E, Danon A, Fleisher-Berkovich S. Angiotensin converting enzyme inhibitors ameliorate brain inflammation associated with microglial activation: possible implications for alzheimer’s disease. J Neuroimmune Pharmacol. 2016;11:774–85.
Cottam NC, Ofori K, Stoll KT, Bryant M, Rogge JR, Hekmatyar K, et al. From circuits to lifespan: translating mouse and human timelines with neuroimaging-based tractography. J Neurosci. 2025;45:e1429242025.
Paolicelli RC, Sierra A, Stevens B, Tremblay ME, Aguzzi A, Ajami B, et al. Microglia states and nomenclature: a field at its crossroads. Neuron. 2022;110:3458–83.
Masuda, Sankowski T, Staszewski R, Bottcher O, Amann C, Sagar L, et al. Spatial and temporal heterogeneity of mouse and human microglia at single-cell resolution. Nature. 2019;566:388–92.
Jackson L, Eldahshan W, Fagan SC, Ergul A. Within the brain: the renin angiotensin system. Int J Mol Sci. 2018;19:876.
Makhanova NA, Crowley SD, Griffiths RC, Coffman TM. Gene expression profiles linked to AT1 angiotensin receptors in the kidney. Physiol Genomics. 2010;42A:211–8.
Demelash A, Pfannenstiel LW, Liu L, Gastman BR. Mcl-1 regulates reactive oxygen species via NOX4 during chemotherapy-induced senescence. Oncotarget. 2017;8:28154–68.
Ma Y, Zhang D, Li Z. Dual role of heme oxygenase-1 in disease progression and treatment: a literature review. Int J Biol Macromol. 2025;321:146272.
He X, Deng B, Zhang C, Zhang G, Yang F, Zhu D, et al. HSPA1A inhibits pyroptosis and neuroinflammation after spinal cord injury via DUSP1 inhibition of the MAPK signaling pathway. Mol Med. 2025;31:53.
Wang X, Jiang Y, Li J, Wang Y, Tian Y, Guo Q, et al. DUSP1 promotes microglial polarization toward M2 phenotype in the medial prefrontal cortex of neuropathic pain rats via inhibition of MAPK pathway. ACS Chem Neurosci. 2021;12:966–78.
Lu X, Ng HH, Bubulya PA. The role of SON in splicing, development, and disease. Wiley Interdiscip Rev RNA. 2014;5:637–46.
Iossifov I, Levy D, Allen J, Ye K, Ronemus M, Lee YH, et al. Low load for disruptive mutations in autism genes and their biased transmission. Proc Natl Acad Sci USA. 2015;112:E5600–5607.
Tokita MJ, Braxton AA, Shao Y, Lewis AM, Vincent M, Kury S, et al. De novo truncating variants in son cause intellectual disability, congenital malformations, and failure to thrive. Am J Hum Genet. 2016;99:720–7.
Kim JH, Shinde DN, Reijnders MRF, Hauser NS, Belmonte RL, Wilson GR, et al. De novo mutations in SON disrupt RNA splicing of genes essential for brain development and metabolism, causing an intellectual-disability syndrome. Am J Hum Genet. 2016;99:711–9.
Geng X, Zou Y, Li S, Qi R, Yu H, Li J. MALAT1 mediates alpha-synuclein expression through miR-23b-3p to induce autophagic impairment and the inflammatory response in microglia to promote apoptosis in dopaminergic neuronal cells. Mediators Inflamm. 2023;2023:4477492.
Cai LJ, Tu L, Huang XM, Huang J, Qiu N, Xie GH, et al. LncRNA MALAT1 facilitates inflammasome activation via epigenetic suppression of Nrf2 in parkinson’s disease. Mol Brain. 2020;13:130.
Zhou HJ, Wang LQ, Wang DB, Yu JB, Zhu Y, Xu QS, et al. Long noncoding RNA MALAT1 contributes to inflammatory response of microglia following spinal cord injury via the modulation of a miR-199b/IKKbeta/NF-kappaB signaling pathway. Am J Physiol Cell Physiol. 2018;315:C52–C61.
Zhao Y, Zhou L, Li H, Sun T, Wen X, Li X, et al. Nuclear-Encoded lncRNA MALAT1 epigenetically controls metabolic reprogramming in HCC Cells through the Mitophagy Pathway. Mol Ther Nucleic Acids. 2021;23:264–76.
Ghosh S, Castillo E, Frias ES, Swanson RA. Bioenergetic regulation of microglia. Glia. 2018;66:1200–12.
Voloboueva LA, Emery JF, Sun X, Giffard RG. Inflammatory response of microglial BV-2 cells includes a glycolytic shift and is modulated by mitochondrial glucose-regulated protein 75/mortalin. FEBS Lett. 2013;587:756–62.
Rubio-Araiz A, Finucane OM, Keogh S, Lynch MA. Anti-TLR2 antibody triggers oxidative phosphorylation in microglia and increases phagocytosis of beta-amyloid. J Neuroinflammation. 2018;15:247.
Ulland TK, Song WM, Huang SC, Ulrich JD, Sergushichev A, Beatty WL, et al. TREM2 maintains microglial metabolic fitness in alzheimer’s disease. Cell. 2017;170:649–63.e613.
Sangineto M, Ciarnelli M, Cassano T, Radesco A, Moola A, Bukke VN, et al. Metabolic reprogramming in inflammatory microglia indicates a potential way of targeting inflammation in Alzheimer’s disease. Redox Biol. 2023;66:102846.
Anitha A, Nakamura K, Thanseem I, Matsuzaki H, Miyachi T, Tsujii M, et al. Downregulation of the expression of mitochondrial electron transport complex genes in autism brains. Brain Pathol. 2013;23:294–302.
Anitha A, Nakamura K, Thanseem I, Yamada K, Iwayama Y, Toyota T, et al. Brain region-specific altered expression and association of mitochondria-related genes in autism. Mol Autism. 2012;3:12.
Ginsberg MR, Rubin RA, Falcone T, Ting AH, Natowicz MR. Brain transcriptional and epigenetic associations with autism. PLoS One. 2012;7:e44736.
Giulivi C, Zhang YF, Omanska-Klusek A, Ross-Inta C, Wong S, Hertz-Picciotto I, et al. Mitochondrial dysfunction in autism. JAMA. 2010;304:2389–96.
Fillano JJ, Goldenthal MJ, Rhodes CH, Marin-Garcia J. Mitochondrial dysfunction in patients with hypotonia, epilepsy, autism, and developmental delay: HEADD syndrome. J Child Neurol. 2002;17:435–9.
Guevara-Campos J, Gonzalez-Guevara L, Puig-Alcaraz C, Cauli O. Autism spectrum disorders associated to a deficiency of the enzymes of the mitochondrial respiratory chain. Metab Brain Dis. 2013;28:605–12.
Filipek PA, Juranek J, Smith M, Mays LZ, Ramos ER, Bocian M, et al. Mitochondrial dysfunction in autistic patients with 15q inverted duplication. Ann Neurol. 2003;53:801–4.
Jang WE, Park JH, Park G, Bang G, Na CH, Kim JY, et al. Cntnap2-dependent molecular networks in autism spectrum disorder revealed through an integrative multi-omics analysis. Mol Psychiatry. 2023;28:810–21.
Bordt EA, Moya HA, Jo YC, Ravichandran CT, Bankowski IM, Ceasrine AM, et al. Gonadal hormones impart male-biased behavioral vulnerabilities to immune activation via microglial mitochondrial function. Brain Behav Immun. 2024;115:680–95.
Kim GJ, Mo H, Liu H, Wu Z, Chen S, Zheng J, et al. A zebrafish screen reveals Renin-angiotensin system inhibitors as neuroprotective via mitochondrial restoration in dopamine neurons. Elife. 2021;10:e69795.
Tagliatti E, Desiato G, Mancinelli S, Bizzotto M, Gagliani MC, Faggiani E, et al. Trem2 expression in microglia is required to maintain normal neuronal bioenergetics during development. Immunity. 2024;57:86–105.e109.
van Lengerich B, Zhan L, Xia D, Chan D, Joy D, Park JI, et al. A TREM2-activating antibody with a blood-brain barrier transport vehicle enhances microglial metabolism in alzheimer’s disease models. Nat Neurosci. 2023;26:416–29.
Ho JK, Moriarty F, Manly JJ, Larson EB, Evans DA, Rajan KB, et al. Blood-brain barrier crossing renin-angiotensin drugs and cognition in the elderly: a meta-analysis. Hypertension. 2021;78:629–43.
Wharton W, Goldstein FC, Zhao L, Steenland K, Levey AI, Hajjar I. Modulation of renin-angiotensin system may slow conversion from mild cognitive impairment to alzheimer’s disease. J Am Geriatr Soc. 2015;63:1749–56.
Bhat SA, Goel R, Shukla R, Hanif K. Angiotensin receptor blockade modulates NFkappaB and STAT3 signaling and inhibits glial activation and neuroinflammation better than angiotensin-converting enzyme inhibition. Mol Neurobiol. 2016;53:6950–67.
Jeon S, Salvo MA, Alia AO, Popovic J, Zagardo M, Chandra S, et al. Neuronal ACE1 knockout disrupts the hippocampal renin angiotensin system leading to memory impairment and vascular loss in normal aging. Neurobiol Dis. 2024;202:106729.
Griendling KK, Murphy TJ, Alexander RW. Molecular biology of the renin-angiotensin system. Circulation. 1993;87:1816–28.
Sun H, Wu H, Yu X, Zhang G, Zhang R, Zhan S, et al. Angiotensin II and its receptor in activated microglia enhanced neuronal loss and cognitive impairment following pilocarpine-induced status epilepticus. Mol Cell Neurosci. 2015;65:58–67.
Wu CY, Zha H, Xia QQ, Yuan Y, Liang XY, Li JH, et al. Expression of angiotensin II and its receptors in activated microglia in experimentally induced cerebral ischemia in the adult rats. Mol Cell Biochem. 2013;382:47–58.
Noda M, Kariura Y, Pannasch U, Nishikawa K, Wang L, Seike T, et al. Neuroprotective role of bradykinin because of the attenuation of pro-inflammatory cytokine release from activated microglia. J Neurochem. 2007;101:397–410.
Dikalov SI, Nazarewicz RR. Angiotensin II-induced production of mitochondrial reactive oxygen species: potential mechanisms and relevance for cardiovascular disease. Antioxid Redox Signal. 2013;19:1085–94.
Su Q, Huo CJ, Li HB, Liu KL, Li X, Yang Q, et al. Renin-angiotensin system acting on reactive oxygen species in paraventricular nucleus induces sympathetic activation via AT1R/PKCgamma/Rac1 pathway in salt-induced hypertension. Sci Rep. 2017;7:43107.
Sahin B, Ergul M. Captopril exhibits protective effects through anti-inflammatory and anti-apoptotic pathways against hydrogen peroxide-induced oxidative stress in C6 glioma cells. Metab Brain Dis. 2022;37:1221–30.
Paseban M, Mohebbati R, Niazmand S, Sathyapalan T, Sahebkar A. Comparison of the neuroprotective effects of aspirin, atorvastatin, captopril and metformin in diabetes mellitus. Biomolecules. 2019;9:118.
Sarn N, Jaini R, Thacker S, Lee H, Dutta R, Eng, C. Cytoplasmic-predominant Pten increases microglial activation and synaptic pruning in a murine model with autism-like phenotype. Mol Psychiatry 2021;26:1458–71.
Bolton JL, Marinero S, Hassanzadeh T, Natesan D, Le D, Belliveau C, et al. Gestational exposure to air pollution alters cortical volume, microglial morphology, and microglia-neuron interactions in a sex-specific manner. Front Synaptic Neurosci. 2017;9:10.
Bilbo SD, Block CL, Bolton JL, Hanamsagar R, Tran PK. Beyond infection - maternal immune activation by environmental factors, microglial development, and relevance for autism spectrum disorders. Exp Neurol. 2018;299(Pt A):241–51.
Jones KL, Croen LA, Yoshida CK, Heuer L, Hansen R, Zerbo O, et al. Autism with intellectual disability is associated with increased levels of maternal cytokines and chemokines during gestation. Mol Psychiatry. 2017;22:273–9.
Vargas DL, Nascimbene C, Krishnan C, Zimmerman AW, Pardo CA. Neuroglial activation and neuroinflammation in the brain of patients with autism. Ann Neurol. 2005;57:67–81.
Firouzabadi N, Ghazanfari N, Alavi Shoushtari A, Erfani N, Fathi F, Bazrafkan M, et al. Genetic variants of angiotensin-converting enzyme are linked to autism: a case-control study. PLoS One. 2016;11:e0153667.
Lord C, Elsabbagh M, Baird G, Veenstra-Vanderweele J. Autism spectrum disorder. Lancet. 2018;392:508–20.
Hellings J. Pharmacotherapy in autism spectrum disorders, including promising older drugs warranting trials. World J Psychiatry. 2023;13:262–77.
Turner M. The role of drugs in the treatment of autism. Aust Prescr. 2020;43:185–90.
Acknowledgements
The authors would like to thank Dr. Betty Diamond for helpful discussions, and comments on the manuscript and to Dr. Yemil Atisha-Fregoso on statistical guidance. The study is supported by a grant from the Department of Defense (DOD) AR210111 F (given to LB). LB and CBM are also the recipient of Advancing Women in Science and Medicine (AWSM) awards. BS is supported by NIH T32 5T32AI155392.
Author information
Authors and Affiliations
Contributions
BS, JC, AV, AA and LB designed the experiments. BS, CBM, JC, CB, CC and LB. performed the experiments. BS, CBM, JC, CB, FC, AA and LB analyzed the data. BS, CBM, CB, JC, AV, AA and LB wrote the paper.
Corresponding author
Ethics declarations
Competing interests
The authors declare no competing interest.
Additional information
Publisher’s note Springer Nature remains neutral with regard to jurisdictional claims in published maps and institutional affiliations.
Supplementary information
Rights and permissions
Open Access This article is licensed under a Creative Commons Attribution-NonCommercial-NoDerivatives 4.0 International License, which permits any non-commercial use, sharing, distribution and reproduction in any medium or format, as long as you give appropriate credit to the original author(s) and the source, provide a link to the Creative Commons licence, and indicate if you modified the licensed material. You do not have permission under this licence to share adapted material derived from this article or parts of it. The images or other third party material in this article are included in the article’s Creative Commons licence, unless indicated otherwise in a credit line to the material. If material is not included in the article’s Creative Commons licence and your intended use is not permitted by statutory regulation or exceeds the permitted use, you will need to obtain permission directly from the copyright holder. To view a copy of this licence, visit http://creativecommons.org/licenses/by-nc-nd/4.0/.
About this article
Cite this article
Spielman, B., Bagnall-Moreau, C., Chen, F. et al. Captopril restores microglial homeostasis and reverses ASD-like phenotype in a model of ASD induced by exposure in utero to anti-caspr2 IgG. Mol Psychiatry (2025). https://doi.org/10.1038/s41380-025-03298-1
Received:
Revised:
Accepted:
Published:
Version of record:
DOI: https://doi.org/10.1038/s41380-025-03298-1




