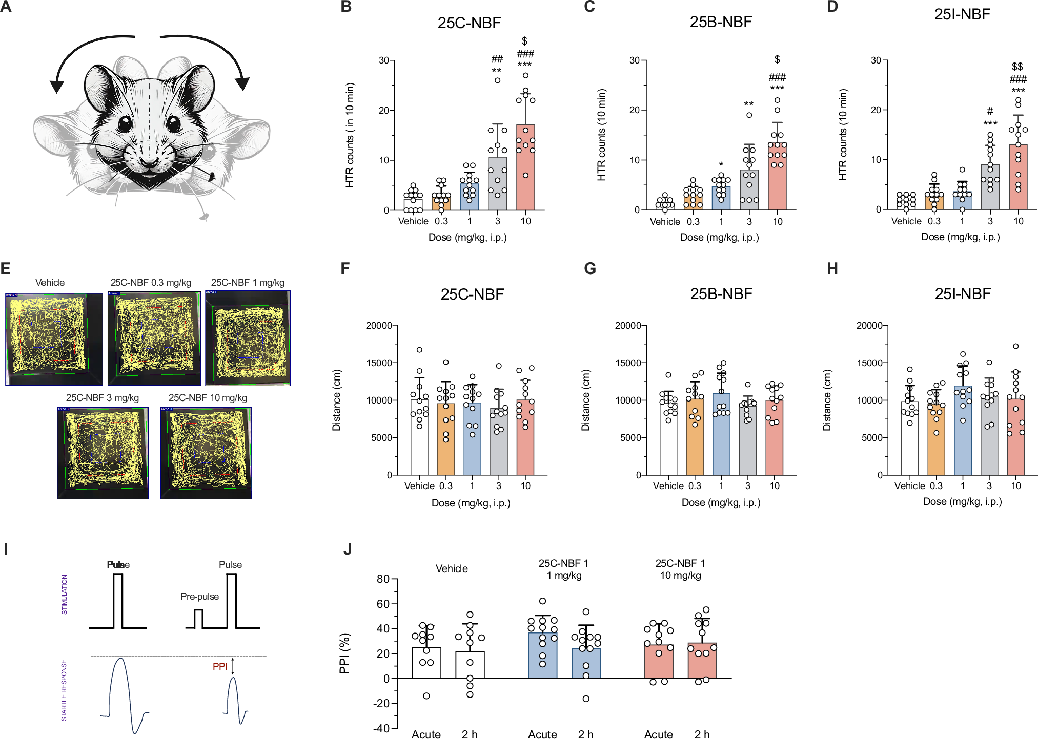
Fig. 2: Head-twitch response, pre-pulse inhibition and horizontal locomotor activity.

Graphical representation of HTR (source: image generated using DALL·E (OpenAI) and modified in PowerPoint, (A) and number of head-twitch events during a 10-min period for all NBFs tested (B-D). Data are presented as means ± SD. **p < 0.01 and ***p < 0.001 vs vehicle, #p < 0.05, ##p < 0.01 and ###p < 0.001 vs 0.3 mg/kg, $p < 0.05 and $$p < 0.01 vs 1 mg/kg (Kruskal-Wallis with Dunn’s test). n = 11–12/group. Tracking of the ambulation of one representative mouse for each experimental group of 25C-NBF (E) and effects of NBFs on cumulative locomotor activity in mice (ANOVA) (F-H). Data are presented as means ± SD of the total distance travelled in 60 min. n = 11–12/group. Representative scheme of the PPI procedure (I) and effects of 25C-NBF i.p administration (1 and 10 mg/kg) on PPI (J) (mixed-effects model). Data are presented as mean ± SD. n = 10–12/group.