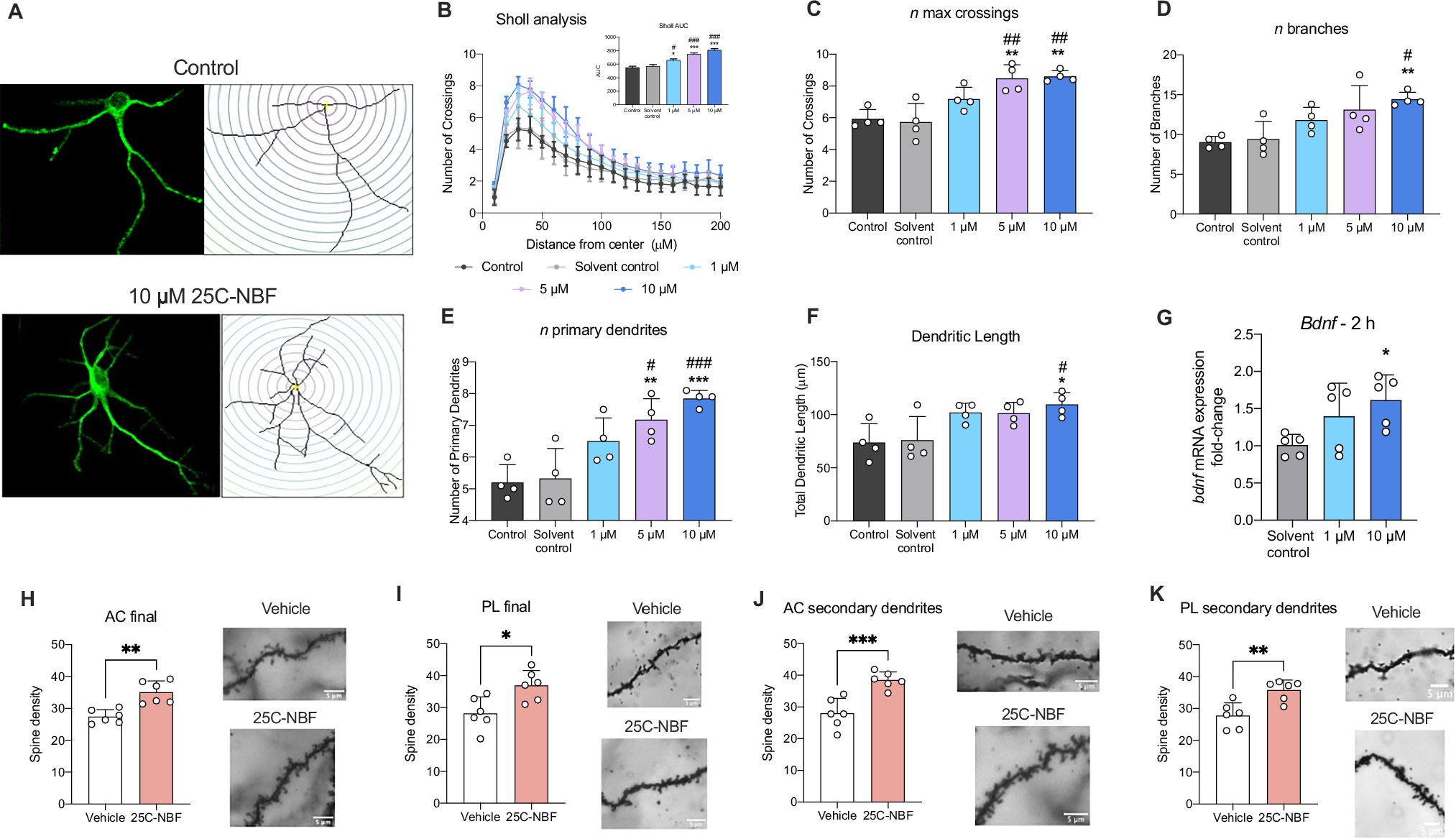
Fig. 4: Effect of 25C-NBF on dendritogenesis, induction of neural plasticity genes and spine density.

Representative images of untreated neurons and neurons treated with 10 µM of 25C-NBF at DIV 7 (A). Sholl analysis showing dendritic branching and its AUC (inlet) (B). Quantitative parameters include: maximum number of dendrite crossings (C), total number of branches (D), total number of primary dendrites (E), and total dendritic length (F). Data are presented as mean ± SD of 4 independent cultures (10 neurons/culture; total of 40 neurons/group). One-way ANOVA followed by Tukey’s post-hoc test (*p < 0.05, **p < 0.01, ***p < 0.001 vs control and #p < 0.05, ##p < 0.01, ###p < 0.001 vs solvent control). Bdnf mRNA expression induced by 25C-NBF in primary cortical neurons (G). Data are expressed as the mean ± SD of fold changes in Bdnf mRNA levels. One-way ANOVA followed by Tukey’s post-hoc test * p < 0.05 vs solvent control. n = 5/group. Quantification of dendritic spines of each 30 µm of dendrite in the anterior cingulate (H, J) and the prelimbic cortex (I, K), and representative images of each experimental group. Data are presented as mean ± SD of 6 animals/group (5 neurons per zone and animal). *p < 0.05, **p < 0.01 and ***p < 0.001 (student’s t-test).