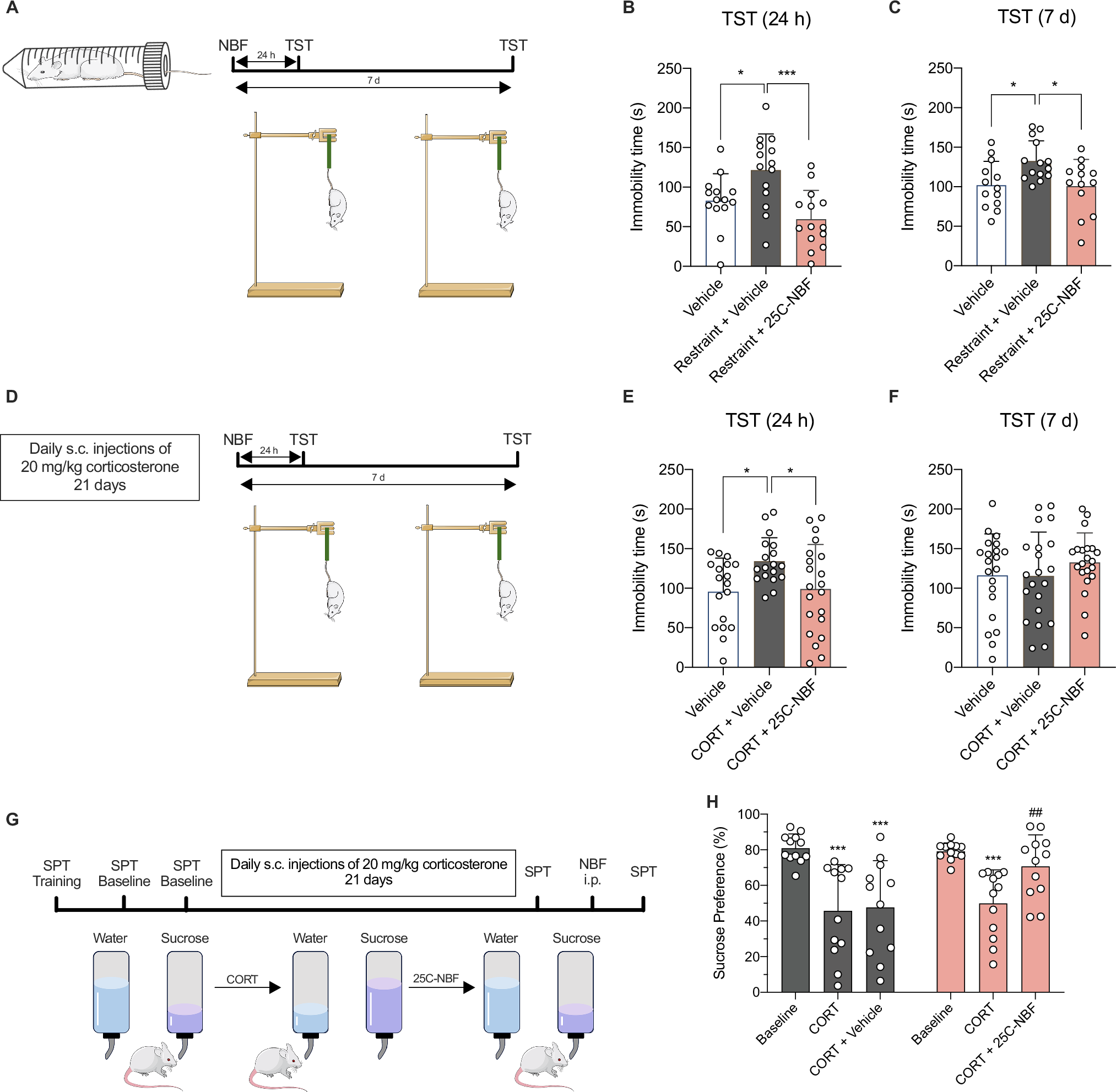
Fig. 5: Tail suspension and sucrose preference tests in mice.

Effect of 25C-NBF on freezing behavior in an acute restraint stress (ARS) and CORT-induced depression-like model (A and D, respectively) in mice 24 h (B, E) and 7 days after acute administration (C, F) (One-Way ANOVA with Tukey’s test). Data are presented as mean ± SD. *p < 0.05, **p < 0.01 (ANOVA with Tukey’s test). n = 13–21/group. Restoration of hedonic behavior after chronic stress 24 h post-administration of 25C-NBF (10 mg/kg), assessed by the SPT (G, H). Data are presented as mean ± SD. ***p < 0.001 vs corresponding baseline and ##p < 0.01 vs corresponding CORT-treated mice (Two-Way ANOVA with Tukey’s test). n = 12/group. Images source: images adapted and/or modified from Servier Medical Art, CC BY 3.0, via https://smart.servier.com.