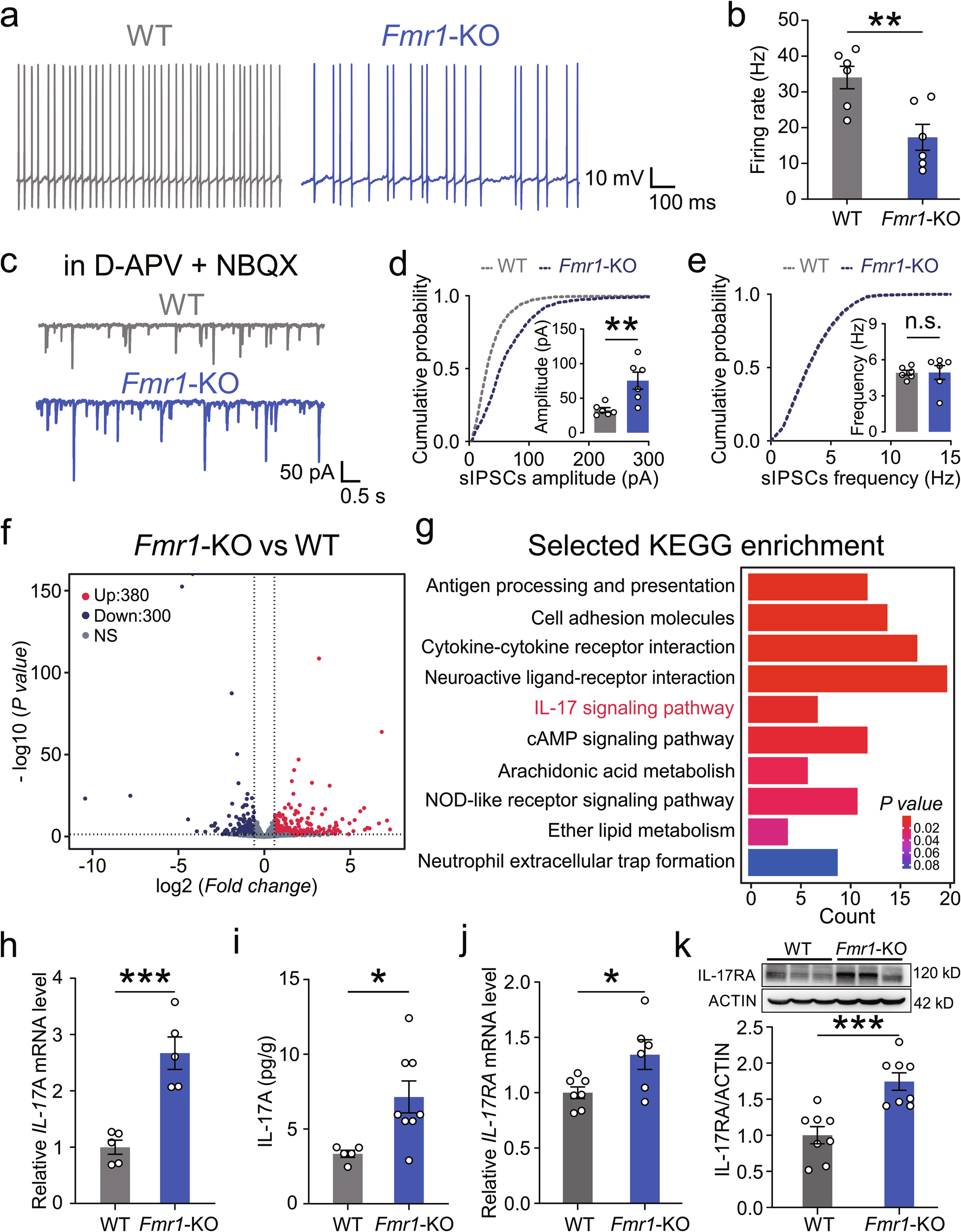
Fig. 1: Aberrant PC activity and IL-17A signaling in the cerebellum of Fmr1-KO mice.
From: Cerebellar microglia-derived IL-17A mitigates autism-related behavioral and synaptic deficits

a Spontaneous firing rates of PCs recorded from cerebellar slices of WT and Fmr1-KO mice. b Group data showing that the spontaneous firing rates of PCs were significantly decreased in Fmr1-KO mice (WT, n = 6 cells from 3 mice; Fmr1-KO mice, n = 6 cells from 3 mice). c Raw current traces showing sIPSCs of cerebellar PCs in WT and Fmr1-KO mice. d, e Group data showing that the amplitude of sIPSCs was increased in PCs of Fmr1-KO mice, while no significant changes were observed in frequency (WT, n = 6 cells from 4 mice; Fmr1-KO mice, n = 6 cells from 2 mice). f Volcano plots of DEGs in the cerebellum of WT and Fmr1-KO mice (n = 4 mice for each group; fold change > 1.5 or fold change < 0.67, P < 0.05). g KEGG enrichment analysis of DEGs showing that upregulated DEGs were primarily associated with immune response-related pathways (including IL-17 signaling pathway), synaptic plasticity, and neuronal activity (P < 0.1). h, i qPCR (WT, n = 5 mice; Fmr1-KO, n = 5 mice) and electrochemiluminescence immunoassay (WT, n = 5 mice; Fmr1-KO, n = 8 mice) showing a significant increase in the relative expression levels of IL-17A mRNA and protein in the cerebellar Crus I of Fmr1-KO mice. j, k Relative IL-17RA mRNA (WT, n = 7 mice; Fmr1-KO, n = 6 mice) and protein expression (WT, n = 8 mice; Fmr1-KO, n = 8 mice) were elevated in the cerebellar Crus I of Fmr1-KO mice. Data are presented as mean ± SEM. *P < 0.05, **P < 0.01, ***P < 0.001, n.s. indicates not significant.