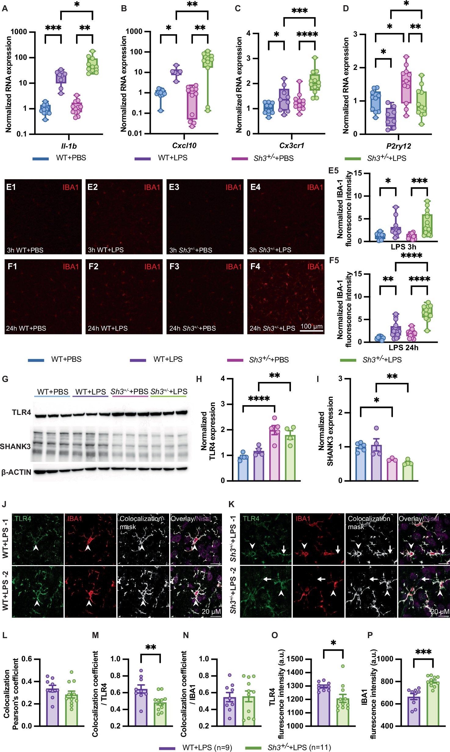
Fig. 4: Neuroinflammation increased in Sh3+/− mice compared to WT mice in response to LPS.

A-D. Differential expression of neuroinflammatory marker genes Il1b, Cxcl10, Cx3cr1 and P2ry12. At 24 h after LPS injection, forebrain RNA was extracted, and RT-qPCR was performed. Target gene expression was normalized to the expression of the housekeeping gene GAPDH. One-way ANOVA was performed to compare gene expression in four groups (Il1b: F = 14.93, p = 0.0004, Cxcl10: F = 16.73, p = 0.0002, Cx3cr1: F = 14.8, p < 0.0001, P2ry12: F = 8.442, p = 0.0002). As expected, compared to PBS treatment, LPS significantly increased expression of Il1b, Cxcl10, and Cx3cr1, and decreased expression of P2ry12 in both WT and Sh3+/− mice (Il1b: WT + PBS (n = 10) vs. WT + LPS (n = 9), p = 0.0005, Cxcl10: WT + PBS (n = 10) vs. WT + LPS (n = 6), p = 0.0105, Cx3cr1: WT + PBS (n = 10) vs. WT + LPS (n = 9), p = 0.0388, P2ry12: WT + PBS (n = 10) vs. WT + LPS (n = 8), p = 0.0241; Il1b: Sh3+/− + PBS (n = 12) vs. Sh3+/− + LPS (n = 11), p = 0.002, Cxcl10: Sh3+/− + PBS (n = 12) vs. Sh3+/− + LPS (n = 11), p = 0.0015, Cx3cr1: Sh3+/− + PBS (n = 12) vs. Sh3+/− + LPS (n = 12), p < 0.0001, P2ry12: Sh3+/− + PBS (n = 11) vs. Sh3+/− + LPS (n = 11), p = 0.0046). Significant increase of Il1b, Cxcl10, Cx3cr1 was observed in Sh3+/−+LPS vs. WT + LPS (Il1b: p = 0.0166, Cxcl10: p = 0.0076, Cx3cr1: p = 0.0004). In contrast, significantly increased expression of P2ry12 was observed in Sh3+/−+PBS vs. WT + PBS (p = 0.0102) and Sh3+/−+LPS vs. WT + LPS (p = 0.036). E-F. Increased immunohistochemistry fluorescence intensity of IBA1 in Sh3+/− + LPS group. Mouse brain slices were collected at 3 h and 24 h after injection, respectively. Microglia activation was labeled with IBA1 antibody (E1-E4, F1-F4). Quantitative fluorescence intensity of IBA1 at cortex regions from WT + LPS, Sh3+/−+PBS, and Sh3+/−+LPS groups were normalized to WT + PBS group and then compared (Kruskal-Wallis test, E5. p = 0.0002; F5. p < 0.0001). LPS increased microglia activation in both WT and Sh3+/− mice at both 3 h and 24 h after injection compared to PBS groups (3 h: WT + PBS (n = 10) vs. WT + LPS (n = 13), p = 0.0067, Sh3+/− + PBS (n = 12) vs. Sh3+/− + LPS (n = 11), p = 0.0004. 24 h: WT + PBS (n = 9) vs. WT + LPS (n = 16), p = 0.0053, Sh3+/− + PBS (n = 15) vs. Sh3+/− + LPS (n = 12), p < 0.0001). Moreover, LPS induced significant overactivation of microglia in Sh3+/− mice at 24 h after injection compared to WT mice, not 3 h (WT + LPS vs. Sh3+/− + LPS, 3 h, p = 0.6204, 24 h, p = 0.0017). G-I. Increased TLR4 and decreased SHANK3 protein expression in Sh3+/− mice. LPS receptor TLR4 and SHANK3 expression were examined in whole-cell lysates using western blot at 24 h after injection. Target protein expression was normalized to β-ACTIN expression (G). Quantitative protein expression from WT + LPS, Sh3+/−+PBS, and Sh3+/−+LPS were normalized to WT + PBS group and one-way ANOVA was performed (TLR4, F = 14.38, p = 0.0001, SHANK3, F = 7.681, p = 0.0033). Significantly elevated TLR4 expression was observed in Sh3+/− mice compared to WT mice (H, WT + PBS vs. Sh3+/− + PBS, p < 0.0001; WT + LPS vs. Sh3+/− + LPS, p = 0.0081). As expected, significantly reduced SHANK3 expression was detected in Sh3+/− mice (I, WT + PBS vs. Sh3+/− + PBS, p = 0.0172; WT + LPS vs. Sh3+/− + LPS, p = 0.002). J-P. Colocalization analysis of TLR4/IBA1 between WT + LPS vs. Sh3+/− + LPS group. Mouse brain slices were collected at 24 h after LPS injection in WT and Sh3+/− mice. IBA1 and TLR4 antibody were used for immunocytochemistry. Colocalization of IBA1 and TLR4 at cortex regions were analyzed and compared (J-K). Unpaired t-test was conducted. No difference in colocalization Pearson’s coefficient between WT + LPS vs. Sh3+/− + LPS was observed (L, two-tailed p = 0.2309). Sh3+/− showed smaller normalized colocalization by TLR4 (M, two-tailed p = 0.0093) but similar normalized colocalization by IBA1 (N, two-tailed p = 0.9141) compared to WT. Sh3+/− showed decreased TLR4 cellular fluorescence intensity (O, two-tailed p = 0.0183) but increased IBA1 cellular fluorescence intensity (P, two-tailed p = 0.0001) than WT. * p < 0.05, ** p < 0.005, *** p < 0.0005, **** p < 0.0001.