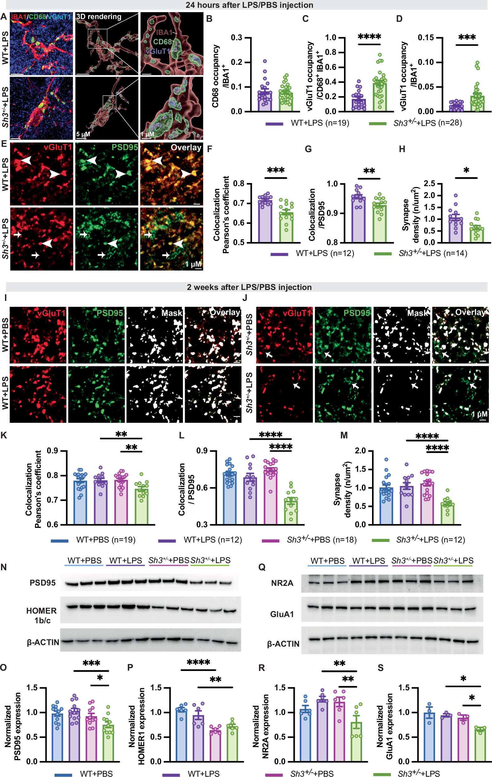
Fig. 5: Microglia activation disrupted synaptic structure in Sh3+/− mice compared to WT mice in response to LPS.

A-D. Increased vGluT1 engulfment in Sh3+/− mice at 24 h after LPS injection. A. Representative images of maximum projection of z-stack imaging of IBA1/CD68/vGluT1 co-staining (left), 3D rendering masked by IBA1 and CD68 (center), and enlarged images of 3D rendering (right). Total volumes of masked vGluT1 and CD68 were calculated and unpaired t-test was conducted. No significant difference of IBA1 masked CD68 occupancy was detected (B. two-tailed p = 0.7149). IBA1 and CD68 double masked vGluT1 occupancy and IBA1 masked vGluT1 occupancy was higher in Sh3+/− mice than WT mice (C. two-tailed p < 0.0001, D. two-tailed p = 0.0003). E-H. Reduced synapses in Sh3+/− mice at 24 h after LPS injection. E. Representative images of super-resolution imaging of vGluT1/PSD95 co-staining at 24 h post-injection. Colocalized puncta of vGluT1and PSD95 were indicated by arrowheads and were counted as synapse puncta. Non-colocalized puncta of PSD95 were indicated by arrows. Colocalization of vGluT1and PSD95 was analyzed, and number of colocalized puncta was counted as synapse density. Unpaired t-test was conducted. Sh3+/− mice showed a lower colocalization Pearson’s coefficient (F, two-tailed p = 0.0002), a reduced normalized colocalization coefficient by PSD95 (G, two-tailed p = 0.0056) and decreased synapse density (H, two-tailed p = 0.0107) compared to WT mice. I-M. Reduced synapses in Sh3+/− mice at 2 weeks after LPS injection. I-J. Representative images of super-resolution imaging of vGluT1/PSD95 co-staining at 2 weeks post-injection among four groups, WT + PBS, WT + LPS, Sh3+/−+PBS, and Sh3+/−+LPS. Mask was generated based on the colocalized puncta of vGluT1and PSD95. Non-colocalized puncta of PSD95 were indicated by arrows in J. One-way ANOVA was conducted for comparing colocalization Pearson’s coefficient (K. F = 4.254, p = 0.0088), colocalization coefficient by PSD95 (L. F = 26.51, p < 0.0001), and synapse density (M. F = 10.94, p < 0.0001). Sh3+/−+LPS group showed a lower colocalization Pearson’s coefficient than WT + LPS (p = 0.0067) or Sh3+/−+PBS groups (p = 0.0022), a reduced normalized colocalization coefficient by PSD95 than WT + LPS (p < 0.0001) or Sh3+/−+PBS groups (p < 0.0001), and decreased synapse density than WT + LPS (p < 0.0001) or Sh3+/−+PBS groups (p < 0.0001). N-S. Reduced PSD95, HOMER 1b/c, NR2A and GluA1 expression in Sh3+/− mice at 2 weeks after LPS injection. Postsynaptic scaffold proteins PSD95 and HOMER 1b/c (N), and excitatory receptors NMDA subunit NR2A and AMPA subunit GluA1 expression (Q) were examined in forebrain PSD fractions using western blot at 2 weeks after injection. Target protein expression was normalized to β-ACTIN expression. Quantitative protein expression from WT + LPS, Sh3+/−+PBS, and Sh3+/−+LPS were normalized to WT + PBS group and one-way ANOVA was conducted (PSD95, F = 4.763, p = 0.006, HOMER 1b/c, F = 12.28, p < 0.0001, NR2A, F = 5.06, p = 0.0091, GluA1, F = 4.951, p = 0.0313). O. Significantly decreased PSD95 expression was detected in Sh3+/− mice but not WT mice after LPS treatment (Sh3+/−+LPS (n = 11) vs. WT + LPS (n = 12), p = 0.0009; Sh3+/−+LPS vs. Sh3+/−+PBS (n = 11), p = 0.0354). No significant change in PSD95 was detected between WT + PBS (n = 12) vs. WT + LPS (p = 0.5153) or WT + PBS vs. Sh3+/−+PBS (p = 0.4845). P. Significantly reduced HOMER 1b/c expression was observed in Sh3+/− mice compared to WT mice (WT + PBS (n = 6) vs. Sh3+/− + PBS (n = 6), p < 0.0001; WT + LPS (n = 6) vs. Sh3+/−+LPS (n = 6), p = 0.0088). No significant change of HOMER 1b/c was detected after LPS treatment (WT + PBS vs. WT + LPS (p = 0.1781) or Sh3+/−+PBS vs. Sh3+/−+LPS (p = 0.318)). R. Sh3+/−+LPS group (n = 6) showed significant decreased NR2A expression compared to both the Sh3+/−+PBS group (n = 6) (p = 0.0053) and the WT + LPS group (n = 6) (p = 0.002). No significant change of NR2A was observed between WT + PBS (n = 6) vs. WT + LPS (p = 0.1404) or WT + PBS vs. Sh3+/−+PBS (p = 0.2827). S. Sh3+/−+LPS group (n = 3) showed significantly reduced GluA1 expression compared to both the Sh3+/− + PBS group (n = 3) (p = 0.0378) and the WT + LPS group (n = 3) (p = 0.0169). No significant change in GluA1 was found between WT + PBS (n = 3) vs. WT + LPS (p = 0.5898) or WT + PBS vs. Sh3+/−+PBS (p = 0.3102). * p < 0.05, ** p < 0.005, *** p < 0.0005, **** p < 0.0001.