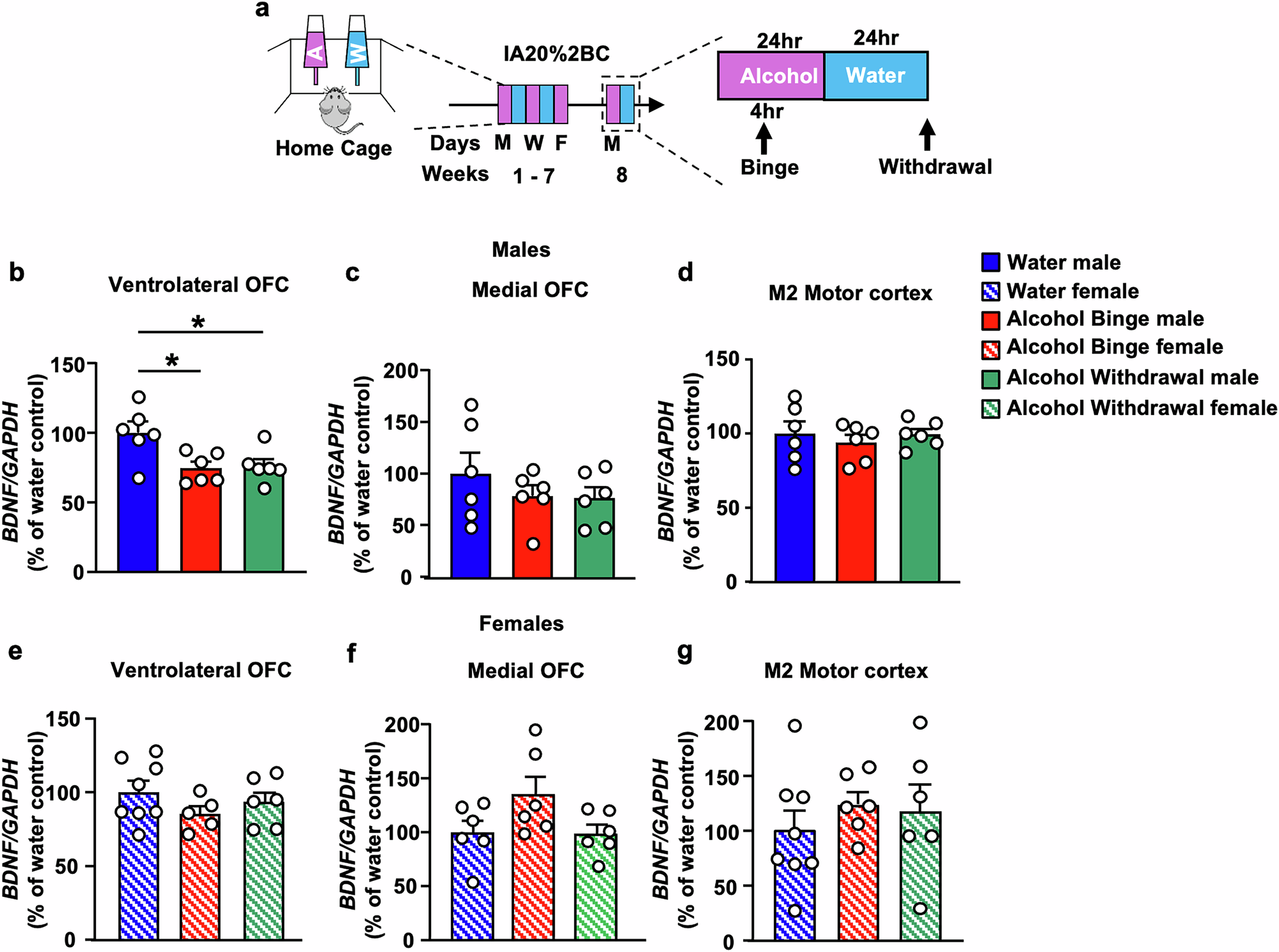
Fig. 1: BDNF expression is attenuated in the vlOFC but not in the mOFC and M2 of male but not female mice in response to chronic high alcohol intake and withdrawal.

a Timeline of experiments: Female and male mice underwent 7 weeks of IA20%2BC or water only (Supplementary Table 1). Four hours after the beginning of the last drinking session (“binge”) and 24 h after the last drinking session (“withdrawal”), the vlOFC, mOFC and motor cortex M2 were dissected and harvested. The expression of BDNF was measured by RT-qPCR using GAPDH an internal control. Data are presented as the average ratio of BDNF to GAPDH ± SEM and are expressed as percentage of water control. BDNF mRNA in the vlOFC (b), mOFC (c) and M2 motor cortex (d) of male mice. BDNF mRNA in the vlOFC (e), mOFC (f) and M2 motor cortex (g) of female mice. *p < 0.05; ns non-significant. n = 6–8 per group.