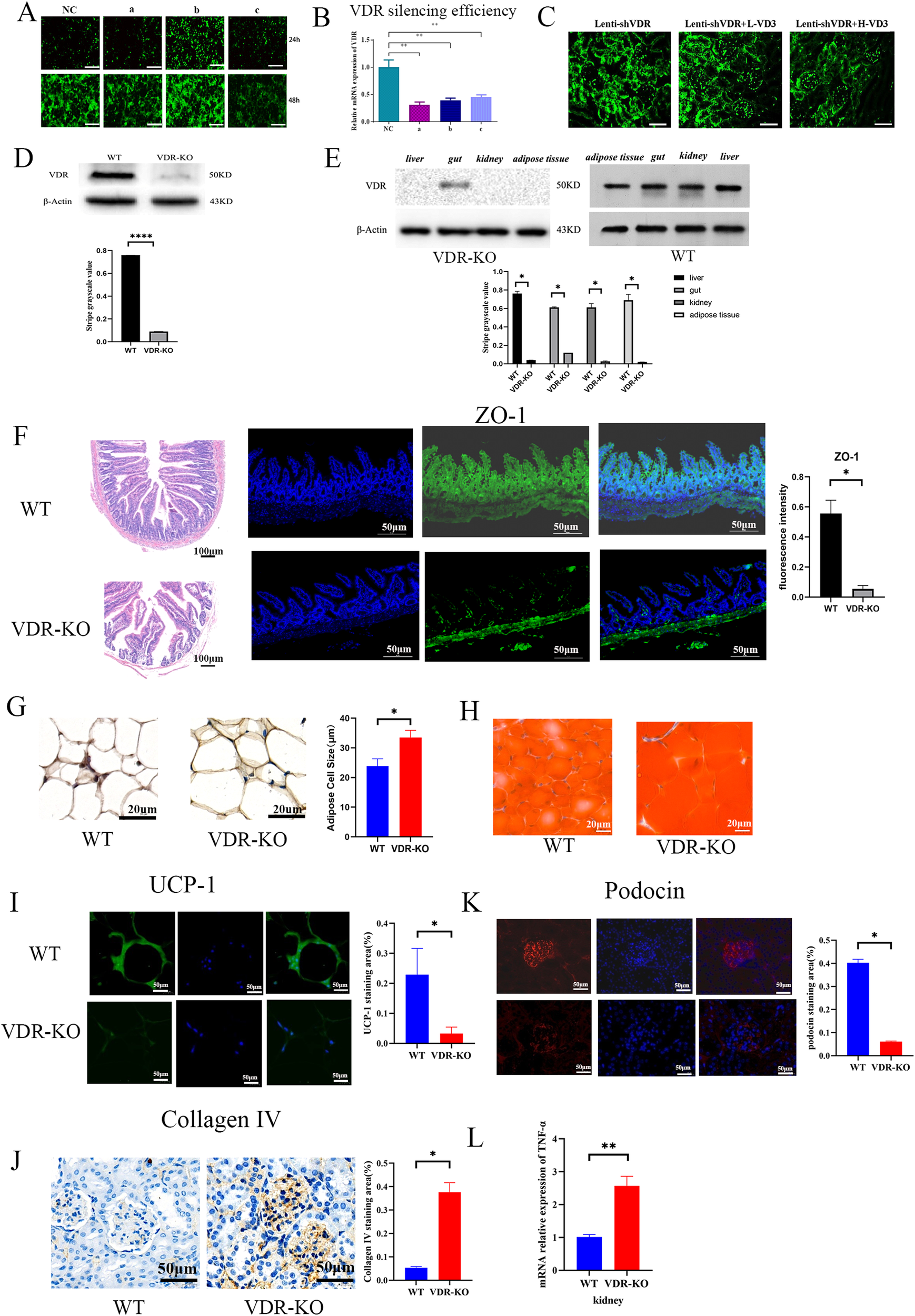
Fig. 4: Inhibition of VDR expression affects the function of glomerular podocytes in DKD patients.

A Fluorescence imaging of three different concentrations of viral fluid in 293T cells. Fluorescence imaging after 24 h transfer of 293T cells (upper layer, 100×); Fluorescence imaging after 48 h transfer of 293T cells (lower layer, 200×). NC: Blank control, no viral fluid injection; a: Viral fluid with an average titer of 3.02E + 08; b: Viral fluid with an average titer of 2.60E + 08; c: RT-PCR verification of 3 viral fluids with an average titer of 2.81E + 08. B RT‒PCR verification of different titer for VDR silencing efficiency. C renal tissue recombinant lentiviral immunofluorescence validation (×200). D VDR protein expression (n = 6 mice per group). E representative images of the liver, intestine, kidney, adipose tissue, and VDR protein expression. (n = 6 mice per group). F intestinal HE staining (×100) and ZO-1 fluorescence (×200). The intestinal mucosa is destroyed and permeability increases. G Representative immunohistochemistry image of VDR expression. (×400). H Oil stained. I Representative image of UCP-1 immunofluorescence in the kidney (×400). (n = 6 mice per group). J Representative image of renal collagen IV histochemistry (×400). K Representative image of kidney podocin immunofluorescence (×400) (n = 6 mice per group) (n = 6 mice per group). L TNF-α expression; p < 0.05 (n = 6 mice per group).