Abstract
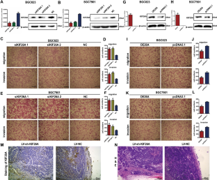
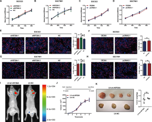
Gastric cancer (GC) is one of the most common malignant neoplasms. Invasion and metastasis are the main causes of GC-related deaths. Recently, kinesins were discovered to be involved in tumor development. The aim of this study was to elucidate the roles of kinesin superfamily protein 26A (KIF26A) in GC and its underlying molecular mechanism in regulating tumor invasion and metastasis. Using real-time quantitative polymerase chain reaction (qPCR) and immunohistochemistry (IHC), we showed that KIF26A expression was lower in GC tissues without lymph node metastasis (LNM) than in nontumorous gastric mucosa, and even lower in GC tissues with LNM than in GC tissues without LNM. Functional experiments showed that KIF26A inhibited migration and invasion of GC cells. We further identified focal-adhesion kinase (FAK), phosphatidylinositol 3-kinase regulatory subunit alpha (PI3KR1), VAV3, Rac1 and p21-activated kinase 2, and β-PAK (PAK3) as downstream effectors of KIF26A in the focal-adhesion pathway, and we found that KIF26A could regulate FAK mRNA expression through inhibiting c-MYC by MAPK pathway. c-MYC could bind to the promoter of FAK and activate FAK transcription. Moreover, we found that KIF26A-mediated inactivation of the focal-adhesion pathway could reduce the occurrence of the epithelial-to-mesenchymal transition (EMT) by increasing expression of E-cadherin and reducing that of Snail. Luciferase assays and Western blotting revealed that miR-19a and miR-96 negatively regulate KIF26A. Finally, we found that decreased expression of KIF26A has been positively correlated with histological differentiation, Lauren classification, LNM, distal metastasis, and clinical stage, as well as poor survival in patients with GC. These data indicate that KIF26A could inhibit GC migration and invasion by regulating the focal-adhesion pathway and repressing the occurrence of EMT.
This is a preview of subscription content, access via your institution
Access options
Subscribe to this journal
Receive 50 print issues and online access
$259.00 per year
only $5.18 per issue
Buy this article
- Purchase on SpringerLink
- Instant access to the full article PDF.
USD 39.95
Prices may be subject to local taxes which are calculated during checkout






Similar content being viewed by others
References
Li PF, Chen SC, Xia T, Jiang XM, Shao YF, Xiao BX, et al. Non-coding RNAs and gastric cancer. World J Gastroenterol. 2014;20:5411–9.
Yang L. Incidence and mortality of gastric cancer in China. World J Gastroenterol. 2006;12:17–20.
Hippo Y, Taniguchi H, Tsutsumi S, Machida N, Chong JM, Fukayama M, et al. Global gene expression analysis of gastric cancer by oligonucleotide microarrays. Cancer Res. 2002;62:233–40.
Zhang H, Ma RR, Wang XJ, Su ZX, Chen X, Shi DB, et al. KIF26B, a novel oncogene, promotes proliferation and metastasis by activating the VEGF pathway in gastric cancer. Oncogene. 2017;36:5609–19.
Miki H, Setou M, Kaneshiro K, Hirokawa N. All kinesin superfamily protein, KIF, genes in mouse and human. Proc Natl Acad Sci USA. 2001;98:7004–11.
Bachmann A, Straube A. Kinesins in cell migration. Biochem Soc Trans. 2015;43:79–83.
Castillo A, Morse HC 3rd, Godfrey VL, Naeem R, Justice MJ. Overexpression of Eg5 causes genomic instability and tumor formation in mice. Cancer Res. 2007;67:10138–147.
Ho J, Du Y, Wong OG, Siu MK, Chan KK, Cheung AN. Downregulation of the gli transcription factors regulator Kif7 facilitates cell survival and migration of choriocarcinoma cells. PLoS ONE. 2014;9:e108248.
Niwa S. Kinesin superfamily proteins and the regulation of microtubule dynamics in morphogenesis. Anat Sci Int. 2015;90:1–6.
Rath O, Kozielski F. Kinesins and cancer. Nat Rev Cancer. 2012;12:527–39.
Yu Y, Feng YM. The role of kinesin family proteins in tumorigenesis and progression: potential biomarkers and molecular targets for cancer therapy. Cancer. 2010;116:5150–60.
Zou JX, Duan Z, Wang J, Sokolov A, Xu J, Chen CZ, et al. Kinesin family deregulation coordinated by bromodomain protein ANCCA and histone methyltransferase MLL for breast cancer cell growth, survival, and tamoxifen resistance. Mol Cancer Res. 2014;12:539–49.
Corson TW, Gallie BL. KIF14 mRNA expression is a predictor of grade and outcome in breast cancer. Int J Cancer. 2006;119:1088–94.
Hung PF, Hong TM, Hsu YC, Chen HY, Chang YL, Wu CT, et al. The motor protein KIF14 inhibits tumor growth and cancer metastasis in lung adenocarcinoma. PLoS ONE. 2013;8:e61664.
Wang Q, Wang L, Li D, Deng J, Zhao Z, He S, et al. Kinesin family member 14 is a candidate prognostic marker for outcome of glioma patients. Cancer Epidemiol. 2013;37:79–84.
Yang T, Zhang XB, Zheng ZM. Suppression of KIF14 expression inhibits hepatocellular carcinoma progression and predicts favorable outcome. Cancer Sci. 2013;104:552–7.
Zhu H, Xu W, Zhang H, Liu J, Xu H, Lu S, et al. Targeted deletion of Kif18a protects from colitis-associated colorectal (CAC) tumors in mice through impairing Akt phosphorylation. Biochem Biophys Res Commun. 2013;438:97–102.
Lawrence CJ, Dawe RK, Christie KR, Cleveland DW, Dawson SC, Endow SA, et al. A standardized kinesin nomenclature. J Cell Biol. 2004;167:19–22.
Miki H, Okada Y, Hirokawa N. Analysis of the kinesin superfamily: insights into structure and function. Trends Cell Biol. 2005;15:467–76.
Zhou R, Niwa S, Homma N, Takei Y, Hirokawa N. KIF26A is an unconventional kinesin and regulates GDNF-Ret signaling in enteric neuronal development. Cell. 2009;139:802–13.
Ezratty EJ, Partridge MA, Gundersen GG. Microtubule-induced focal adhesion disassembly is mediated by dynamin and focal adhesion kinase. Nat Cell Biol. 2005;7:581–90.
Korb T, Schluter K, Enns A, Spiegel HU, Senninger N, Nicolson GL, et al. Integrity of actin fibers and microtubules influences metastatic tumor cell adhesion. Exp Cell Res. 2004;299:236–47.
Calin GA, Croce CM. MicroRNA signatures in human cancers. Nat Rev Cancer. 2006;6:857–66.
Wang TH, Yeh CT, Ho JY, Ng KF, Chen TC. OncomiR miR-96 and miR-182 promote cell proliferation and invasion through targeting ephrinA5 in hepatocellular carcinoma. Mol Carcinog. 2016;55:366–75.
Wu Q, Yang Z, An Y, Hu H, Yin J, Zhang P, et al. MiR-19a/b modulate the metastasis of gastric cancer cells by targeting the tumour suppressor MXD1. Cell Death Dis. 2014;5:e1144.
Chandrasekaran G, Tatrai P, Gergely F. Hitting the brakes: targeting microtubule motors in cancer. Br J Cancer. 2015;113:693–8.
Liu X, Gong H, Huang K. Oncogenic role of kinesin proteins and targeting kinesin therapy. Cancer Sci. 2013;104:651–6.
Stangel D, Erkan M, Buchholz M, Gress T, Michalski C, Raulefs S, et al. Kif20a inhibition reduces migration and invasion of pancreatic cancer cells. J Surg Res. 2015;197:91–100.
Qin S, Ai F, Ji WF, Rao W, Zhang HC, Yao WJ. miR-19a promotes cell growth and tumorigenesis through targeting SOCS1 in gastric cancer. Asian Pac J Cancer Prev. 2013;14:835–40.
Zhang J, Kong X, Li J, Luo Q, Li X, Shen L, et al. miR-96 promotes tumor proliferation and invasion by targeting RECK in breast cancer. Oncol Rep. 2014;31:1357–63.
Chambers AF, Groom AC, MacDonald IC. Dissemination and growth of cancer cells in metastatic sites. Nat Rev Cancer. 2002;2:563–72.
Gupta GP, Massague J. Cancer metastasis: building a framework. Cell. 2006;127:679–95.
Petit V, Thiery JP. Focal adhesions: structure and dynamics. Biol Cell. 2000;92:477–94.
Turner CE. Paxillin and focal adhesion signalling. Nat Cell Biol. 2000;2:E231–6.
Mitra SK, Schlaepfer DD. Integrin-regulated FAK-Src signaling in normal and cancer cells. Curr Opin Cell Biol. 2006;18:516–23.
Muroyama A, Lechler T. Microtubule organization, dynamics and functions in differentiated cells. Development. 2017;144:3012–21.
Akhshi TK, Wernike D, Piekny A. Microtubules and actin crosstalk in cell migration and division. Cytoskeleton. 2014;71:1–23.
Volkov VA, Ataullakhanov FI. [Investigation of molecular machine that integrates microtubules depolymerization and chromosomes movement in mitosis]. Ross Fiziol Zh Im I M Sechenova. 2013;99:153–65.
Wang L, Tanaka Y, Wang D, Morikawa M, Zhou R, Homma N, et al. The atypical kinesin KIF26A facilitates termination of nociceptive responses by sequestering focal adhesion kinase. Cell Rep. 2018;24:2894–907.
Magnelli L, Schiavone N, Staderini F, Biagioni A, Papucci L. MAP kinases pathways in gastric cancer. Int J Mol Sci. 2020 21:2893.
Avizienyte E, Frame MC. Src and FAK signalling controls adhesion fate and the epithelial-to-mesenchymal transition. Curr Opin Cell Biol. 2005;17:542–7.
Baquero P, Jiménez-Mora E, Santos A, Lasa M, Chiloeches A. TGFbeta induces epithelial-mesenchymal transition of thyroid cancer cells by both the BRAF/MEK/ERK and Src/FAK pathways. Mol Carcinog. 2016;55:1639–54.
Serrels A, Canel M, Brunton VG, Frame MC. Src/FAK-mediated regulation of E-cadherin as a mechanism for controlling collective cell movement: insights from in vivo imaging. Cell Adh Migr. 2011;5:360–5.
Pharoah PD, Guilford P, Caldas C. Incidence of gastric cancer and breast cancer in CDH1 (E-cadherin) mutation carriers from hereditary diffuse gastric cancer families. Gastroenterology. 2001;121:1348–53.
Qu Y, Dang S, Hou P. Gene methylation in gastric cancer. Clin Chim Acta; Int J Clin Chem. 2013;424:53–65.
Lin Y, Dong C, Zhou BP. Epigenetic regulation of EMT: the Snail story. Curr Pharm Des. 2014;20:1698–1705.
Gao P, Xing AY, Zhou GY, Zhang TG, Zhang JP, Gao C, et al. The molecular mechanism of microRNA-145 to suppress invasion-metastasis cascade in gastric cancer. Oncogene. 2013;32:491–501.
Chen X, Wang YW, Xing AY, Xiang S, Shi DB, Liu L, et al. Suppression of SPIN1-mediated PI3K-Akt pathway by miR-489 increases chemosensitivity in breast cancer. J Pathol. 2016;239:459–72.
Acknowledgements
This study was supported by the National Natural Science Foundation of China (Grant No. 81872362 and 82072665) and the Taishan Scholars Program of Shandong Province (Grant No. ts201511096).
Author information
Authors and Affiliations
Contributions
PG performed the conception and design of this manuscript. R-RM and HZ, H-FC, G-HZ, Y-RT collected clinical samples. R-RM conducted experiments and analyzed data. PG and R-RM performed the manuscript writing. All authors read and approved the final manuscript.
Corresponding author
Ethics declarations
Conflict of interest
All authors promise that neither the manuscript in its entirety nor portions therein has been published previously nor is under consideration for publication elsewhere. The authors declare that they have no conflict of interest.
Additional information
Publisher’s note Springer Nature remains neutral with regard to jurisdictional claims in published maps and institutional affiliations.
Supplementary information
Rights and permissions
About this article
Cite this article
Ma, RR., Zhang, H., Chen, HF. et al. MiR-19a/miR-96-mediated low expression of KIF26A suppresses metastasis by regulating FAK pathway in gastric cancer. Oncogene 40, 2524–2538 (2021). https://doi.org/10.1038/s41388-020-01610-7
Received:
Revised:
Accepted:
Published:
Version of record:
Issue date:
DOI: https://doi.org/10.1038/s41388-020-01610-7
This article is cited by
-
Rac1 in gastric cancer: a molecular driver of invasion, EMT, and therapeutic resistance
Journal of Translational Medicine (2025)
-
The role of MAPK pathway in gastric cancer: unveiling molecular crosstalk and therapeutic prospects
Journal of Translational Medicine (2024)
-
The role of kinesin family members in hepatobiliary carcinomas: from bench to bedside
Biomarker Research (2024)
-
Focal adhesion kinase: from biological functions to therapeutic strategies
Experimental Hematology & Oncology (2023)
-
The promoting effect and mechanism of Nrf2 on cell metastasis in cervical cancer
Journal of Translational Medicine (2023)


