Abstract
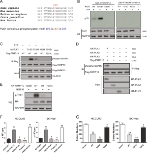
Dysregulation of PARP10 has been implicated in various tumor types and plays a vital role in delaying hepatocellular carcinoma (HCC) progression. However, the mechanisms controlling the expression and activity of PARP10 in HCC remain mostly unknown. The crosstalk between PLK1, PARP10, and NF-κB pathway in HCC was determined by performing different in vitro and in vivo assays, including mass spectrometry, kinase, MARylation, chromatin immunoprecipitation, and luciferase reporter measurements. Functional examination was performed by using small chemical drug, cell culture, and mice HCC models. Correlation between PLK1, NF-κB, and PARP10 expression was determined by analyzing clinical samples of HCC patients with using immunohistochemistry. PLK1, an important regulator for cell mitosis, directly interacts with and phosphorylates PARP10 at T601. PARP10 phosphorylation at T601 significantly decreases its binding to NEMO and disrupts its inhibition to NEMO ubiquitination, thereby enhancing the transcription activity of NF-κB toward multiple target genes and promoting HCC development. In turn, NF-κB transcriptionally inhibits the PARP10 promoter activity and leads to its downregulation in HCC. Interestingly, PLK1 is mono-ADP-ribosylated by PARP10 and the MARylation of PLK1 significantly inhibits its kinase activity and oncogenic function in HCC. Clinically, the expression levels of PLK1 and phosphor-p65 show an inverse correlation with PARP10 expression in human HCC tissues. These findings are the first to uncover a PLK1/PARP10/NF-κB signaling circuit that underlies tumorigenesis and validate PLK1 inhibitors, alone or with NF-κB antagonists, as potential effective therapeutics for PARP10-expressing HCC.
This is a preview of subscription content, access via your institution
Access options
Subscribe to this journal
Receive 50 print issues and online access
$259.00 per year
only $5.18 per issue
Buy this article
- Purchase on SpringerLink
- Instant access to the full article PDF.
USD 39.95
Prices may be subject to local taxes which are calculated during checkout








Similar content being viewed by others
References
Hong X, Song R, Song H, Zheng T, Wang J, Liang Y, et al. PTEN antagonises Tcl1/hnRNPK-mediated G6PD pre-mRNA splicing which contributes to hepatocarcinogenesis. Gut. 2014;63:1635–47.
Song R, Song H, Liang Y, Yin D, Zhang H, Zheng T, et al. Reciprocal activation between ATPase inhibitory factor 1 and NF-kappaB drives hepatocellular carcinoma angiogenesis and metastasis. Hepatology. 2014;60:1659–73.
Zhu Y, Qu C, Hong X, Jia Y, Lin M, Luo Y, et al. Trabid inhibits hepatocellular carcinoma growth and metastasis by cleaving RNF8-induced K63 ubiquitination of Twist1. Cell Death Differ. 2018;24:1.
Qu C, He, Lu X, Dong L, Zhu Y, Zhao Q, et al. Salt-inducible Kinase (SIK1) regulates HCC progression and WNT/beta-catenin activation. J Hepatol. 2016;64:1076–89.
Hong X, Huang H, Qiu X, Ding Z, Feng X, Zhu Y, et al. Targeting posttranslational modifications of RIOK1 inhibits the progression of colorectal and gastric cancers. ELife. 2018;7:e29511.
Yau L, Litchie B, Thomas S, Storie B, Yurkova N, Zahradka P. Endogenous mono-ADP-ribosylation mediates smooth muscle cell proliferation and migration via protein kinase N-dependent induction of c-fos expression. Eur J Biochem. 2003;270:101–10.
Marton J, Fodor T, Nagy L, Vida A, Kis G, Brunyanszki A, et al. PARP10 (ARTD10) modulates mitochondrial function. PLoS ONE. 2018;13:e0187789.
Zhao Y, Hu X, Wei L, Song D, Wang J, You L, et al. PARP10 suppresses tumor metastasis through regulation of Aurora A activity. Oncogene. 2018;37:2921–35.
Schleicher EM, Galvan AM, Imamura-Kawasawa Y, Moldovan GL, Nicolae CM. PARP10 promotes cellular proliferation and tumorigenesis by alleviating replication stress. Nucleic Acids Res. 2018;46:8908–16.
Verheugd P, Forst AH, Milke L, Herzog N, Feijs KL, Kremmer E, et al. Regulation of NF-kappaB signalling by the mono-ADP-ribosyltransferase ARTD10. Nat Commun. 2013;4:1683.
Liu X. Targeting polo-like kinases: a promising therapeutic approach for cancer treatment. Transl Oncol. 2015;8:185–95.
de Carcer G, Manning G, Malumbres M. From Plk1 to Plk5: functional evolution of polo-like kinases. Cell Cycle. 2011;10:2255–62.
Fu Z, Wen D. The emerging role of polo-like kinase 1 in epithelial–mesenchymal transition and tumor metastasis. Cancers. 2017;9:E131.
Wright G, Golubeva V, Remsing Rix LL, Berndt N, Luo Y, Ward GA, et al. Dual targeting of WEE1 and PLK1 by AZD1775 elicits single agent cellular anticancer activity. Acs Chem Biol. 2017;12:1883–92.
Gutteridge RE, Ndiaye MA, Liu X, Ahmad N. Plk1 inhibitors in cancer therapy: from laboratory to clinics. Mol Cancer Ther. 2016;15:1427–35.
Teloni F, Altmeyer M. Readers of poly(ADP-ribose): designed to be fit for purpose. Nucleic Acids Res. 2016;44:993–1006.
Chen YC, Weinreich M. Dbf4 regulates the Cdc5 Polo-like kinase through a distinct non-canonical binding interaction. J Biol Chem. 2010;285:41244–54.
Li X, Nai S, Ding Y, Geng Q, Zhu B, Yu K, et al. Polo-like kinase 1 (PLK1)-dependent phosphorylation of methylenetetrahydrofolate reductase (MTHFR) regulates replication via histone methylation. Cell Cycle. 2017;16:1933–42.
Chou HY, Chou HT, Lee SC. CDK-dependent activation of poly(ADP-ribose) polymerase member 10 (PARP10). J Biol Chem. 2006;281:15201–7.
Sokolova O, Naumann M. NF-kappaB signaling in gastric cancer. Toxins. 2017;9:119.
Studach LL, Rakotomalala L, Wang WH, Hullinger RL, Cairo S, Buendia MA, et al. Polo-like kinase 1 inhibition suppresses hepatitis B virus X protein-induced transformation in an in vitro model of liver cancer progression. Hepatology. 2009;50:414–23.
de Lima CD, Calegari-Silva TC, Pereira RM, Santos SA, Lopes UG, Plotkowski MC, et al. ExoU activates NF-kappaB and increases IL-8/KC secretion during Pseudomonas aeruginosa infection. PLoS ONE. 2012;7:e41772.
Feijs KL, Kleine H, Braczynski A, Forst AH, Herzog N, Verheugd P, et al. ARTD10 substrate identification on protein microarrays: regulation of GSK3beta by mono-ADP-ribosylation. Cell Commun Signal. 2013;11:5.
Kachaner D, Filipe J, Laplantine E, Bauch A, Bennett KL, Superti-Furga G, et al. Plk1-dependent phosphorylation of optineurin provides a negative feedback mechanism for mitotic progression. Mol Cell. 2012;45:553–66.
Varol B, Coskun O, Karabulut S, Serin KR, Asoglu O, Albeniz I, et al. Clinical significance of serum ADP-ribosylation and NAD glycohydrolase activity in patients with colorectal cancer. Tumour Biol. 2014;35:5575–82.
Huang GL, Li BK, Zhang MY, Zhang HZ, Wei RR, Yuan YF, et al. LOH analysis of genes around D4S2964 identifies ARD1B as a prognostic predictor of hepatocellular carcinoma. World J Gastroenterol. 2010;16:2046–54.
Lasek AL, McPherson BM, Trueman NG, Burkard ME. The functional significance of posttranslational modifications on polo-like kinase 1 revealed by chemical genetic complementation. PLoS ONE. 2016;11:e0150225.
Ling F, Tang Y, Li M, Li QS, Li X, Yang L, et al. Mono-ADP-ribosylation of histone 3 at arginine-117 promotes proliferation through its interaction with P300. Oncotarget. 2017;8:72773–87.
Wang G, Chen Q, Zhang X, Zhang B, Zhuo X, Liu J, et al. PCM1 recruits Plk1 to the pericentriolar matrix to promote primary cilia disassembly before mitotic entry. J Cell Sci. 2013;126:1355–65.
Paone G, Stevens LA, Levine RL, Bourgeois C, Steagall WK, Gochuico BR, et al. ADP-ribosyltransferase-specific modification of human neutrophil peptide-1. J Biol Chem. 2006;281:17054–60.
Almeida LO, Abrahao AC, Rosselli-Murai LK, Giudice FS, Zagni C, Leopoldino AM, et al. NFkappaB mediates cisplatin resistance through histone modifications in head and neck squamous cell carcinoma (HNSCC). FEBS Open Bio. 2014;4:96–104.
Dietrich P, Freese K, Mahli A, Thasler WE, Hellerbrand C, Bosserhoff AK. Combined effects of PLK1 and RAS in hepatocellular carcinoma reveal rigosertib as promising novel therapeutic “dual-hit” option. Oncotarget. 2018;9:3605–18.
Lo J, Lau EY, Ching RH, Cheng BY, Ma MK, Ng IO, et al. Nuclear factor kappa B-mediated CD47 up-regulation promotes sorafenib resistance and its blockade synergizes the effect of sorafenib in hepatocellular carcinoma in mice. Hepatology. 2015;62:534–45.
Acknowledgements
The authors would like to thank the Affiliated Hospital of Qingdao University for providing clinical samples and the contributions and supports of the entire research team. This study was supported by National Natural Science Foundation of China (Grant No. 81602149), Natural Science Foundation of Fujian Province (Grant No. 2016J01619), Training Program for Young Talents of Fujian Health System (Grant No. 2016-ZQN-85), Fujian Provincial Funds for Distinguished Young Scientists (No. 2018D0016).
Author information
Authors and Affiliations
Contributions
LTT, KY, TLS, XHH, and SCL designed the research. LTT, KY, KL, BH, HGD, WZ, WBJ, FBQ, LLQ, ZHW, and BZ conducted the experiments. MYZ, JBZ, XFQ, LFZ, and XFG analyzed results. TLS and SCL provided the critical reagents. LTT, KY, and XHH wrote the paper. KL, BH, MYZ, JBZ, and XFQ edited the paper and provided critical comments. All authors read and approved the final version of the paper.
Corresponding authors
Ethics declarations
Conflict of interest
The authors declare that they have no conflict of interest.
Additional information
Publisher’s note Springer Nature remains neutral with regard to jurisdictional claims in published maps and institutional affiliations.
Supplementary information
Rights and permissions
About this article
Cite this article
Tian, L., Yao, K., Liu, K. et al. PLK1/NF-κB feedforward circuit antagonizes the mono-ADP-ribosyltransferase activity of PARP10 and facilitates HCC progression. Oncogene 39, 3145–3162 (2020). https://doi.org/10.1038/s41388-020-1205-8
Received:
Revised:
Accepted:
Published:
Version of record:
Issue date:
DOI: https://doi.org/10.1038/s41388-020-1205-8
This article is cited by
-
PARPs in liver diseases
npj Gut and Liver (2025)
-
TRIM47-facilitated PLK1 stabilization promotes the proliferation of liver cancer cells
Cellular Oncology (2025)
-
Multi-omics insights into the roles of CCNB1, PLK1, and HPSE in breast cancer progression: implications for prognosis and immunotherapy
Discover Oncology (2025)
-
Mono-ADP-ribosylation, a MARylationmultifaced modification of protein, DNA and RNA: characterizations, functions and mechanisms
Cell Death Discovery (2024)
-
LPCAT1 overexpression promotes the progression of hepatocellular carcinoma
Cancer Cell International (2021)


