Correction to: Oncogene
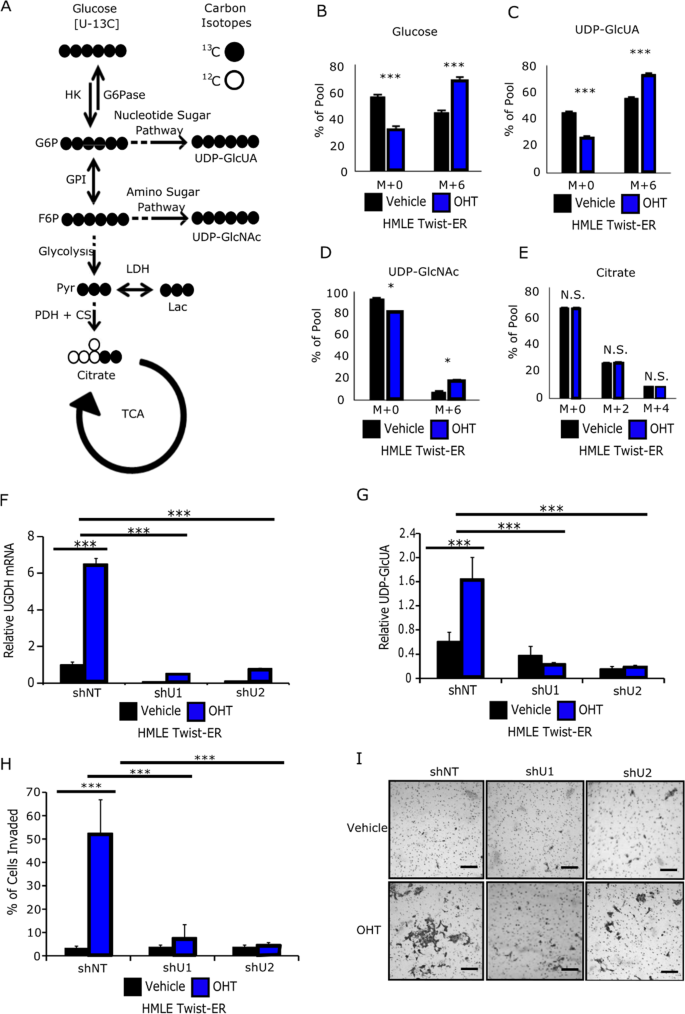
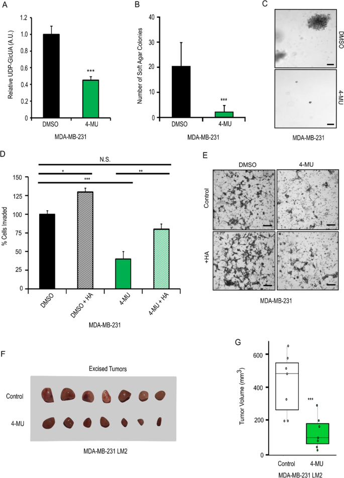
After publication of this Article, the Authors noticed some errors in the Article and Supplementary files. In Fig. 2i, the same image was inadvertently used for the Vehicle shNT and OHT shU1 panels. This was due to inadvertent usage of the same microscope images in Vehicle shNT and OHT shU1 panels, which has now been corrected. In Fig. 4b, the data were inadvertently labelled as sphere formation instead of soft agar colony formation assay. The data are now correctly labelled. In Fig. 4f and 4g, the label MDA-MB-231 has been updated to MDA-MB-231 LM2, to provide additional clarity on the cell line used. In Supplementary Fig. 2g and 2h, incorrect images were inadvertently used. This was due to the inadvertent usage of the wrong microscope images in these panels. The correct figure, along with matched quantification data from repeat experiments, are included in panels 2g and 2h below. In Supplementary Fig. 3d, incorrect images were inadvertently used. This was due to the inadvertent usage of the wrong microscope images in these panels. Updated figures are provided below. The scientific conclusions of this paper were not affected. The HTML and PDF versions of this Article have now been corrected. The Supplementary files have been updated.

Fig. 2

Fig. 4
Weijie Zhang and Xiang H.-F. Zhang have been added as authors to this article.
Author information
Authors and Affiliations
Corresponding author
Additional information
The original article can be found online at https://doi.org/10.1038/s41388-019-0885-4.
Supplementary information
Rights and permissions
About this article
Cite this article
Arnold, J.M., Gu, F., Ambati, C.R. et al. Correction: UDP-glucose 6-dehydrogenase regulates hyaluronic acid production and promotes breast cancer progression. Oncogene 39, 3226–3228 (2020). https://doi.org/10.1038/s41388-020-1252-1
Published:
Version of record:
Issue date:
DOI: https://doi.org/10.1038/s41388-020-1252-1