Abstract
Hepatocellular carcinoma (HCC) is one of the most deadly malignant cancers worldwide. Research into the crucial genes responsible for maintaining the aggressive behaviour of cancer cells is important for the clinical treatment of HCC. The purpose of this study was to determine whether the E3 ubiquitin ligase Ring Finger Protein 125 (RNF125) plays a role in the proliferation and metastasis of HCC. RNF125 expression in human HCC samples and cell lines was investigated using TCGA dataset mining, qRT‒PCR, western blot, and immunohistochemistry assays. In addition, 80 patients with HCC were studied for the clinical value of RNF125. Furthermore, the molecular mechanism by which RNF125 contributes to hepatocellular carcinoma progression was determined with mass spectrometry (MS), coimmunoprecipitation (Co-IP), dual-luciferase reporter assays, and ubiquitin ladder assays. We found that RNF125 was markedly downregulated in HCC tumour tissues, which was associated with a poor prognosis for patients with HCC. Moreover, the overexpression of RNF125 inhibited HCC proliferation and metastasis both in vitro and in vivo, whereas the knockdown of RNF125 exerted antithetical effects. Mechanistically, mass spectrometry analysis revealed a protein interaction between RNF125 and SRSF1, and RNF125 accelerated the proteasome-mediated degradation of SRSF1, which impeded HCC progression by inhibiting the ERK signalling pathway. Furthermore, RNF125 was detected to be the downstream target of miR-103a-3p. In this study, we identified that RNF125 is a tumour suppressor in HCC and inhibits HCC progression by inhibiting the SRSF1/ERK pathway. These findings provide a promising treatment target for HCC.
Similar content being viewed by others
Introduction
Primary liver cancer is the sixth most commonly diagnosed cancer worldwide and the third leading cause of cancer death [1]. Hepatocellular carcinoma (HCC) is the most common form of liver cancer, accounting for ~90% of cases [2]. HCC mortality is predicted to continue to increase until 2030 [3]. It has been reported that liver cancer has been treated with surgical resection, local ablation, systemic tyrosine kinase inhibitors, transarterial chemoembolization, and even liver transplantation, while the outcomes of HCC patients are still not ideal [4]. The main obstacles to improving the prognosis of HCC patients are postoperative recurrence and metastasis, with a low 5-year overall survival rate [5]. Hepatocarcinogenesis has been increasingly understood through genetic and epigenetic studies of oncogenes and tumour suppressors [6]. As a result, discovering additional genes that might regulate HCC might provide potential approaches to HCC treatment.
As ubiquitin ligases, RING E3s are the most abundant. A zinc-binding domain called RING (Really Interesting New Gene) or a U-box domain, which adopts the same RING fold but does not contain zinc, are characteristic of these genes. Binding of the RING and U-box domains to ubiquitin-charged E2 promotes ubiquitin transfer to E2. As a result of ring E3s binding ubiquitin to target proteins, they are ubiquitinated, recognized, and further degraded by proteasomes [7]. Dysregulation of RING E3s is commonly observed in tumours, leading to the dysfunction of tumour suppressor genes or oncogenes. These dysregulations contribute to cellular transformation or tumour progression [8].
The RING Finger Protein 125 (RNF125) belongs to the RING E3 family, which is localized to chromosome 18. RNF125 contains three zinc fingers (ZnFs) and a ubiquitin interaction motif (UIM) in the ring domain [9]. Recent studies have shown that RNF125 promotes the degradation of p53 protein in colon cancer cells through the ubiquitin‒proteasome pathway [10], and a decrease in RNF125 expression in BRAF inhibitor-resistant melanomas is associated with an increase in JAK1 expression [11] and is a negative regulator of multiple genes important for cell proliferation and liver regeneration [12]. Nevertheless, there are few reports on the role of RNF125 in HCC proliferation and metastasis [12], and the underlying mechanism is still unclear.
MicroRNAs (miRNAs/miRs) are small noncoding RNA molecules with a length of 22 nucleotides encoded by endogenous genes. These factors are known to play various roles in HCC by regulating the posttranscriptional expression of target genes and silencing a wide range of genes [13]. Increasing evidence suggests that miRNAs can inhibit the translation of downstream mRNA posttranscription and that the expression of miRNAs is abnormally induced in cancer, which causes oncogenesis, proliferation, metastasis, and invasion of cancer. Previous evidence also demonstrates that miRNAs play an important role in hepatocellular carcinoma [14], pancreatic carcinoma [15], gastric carcinoma [16] and breast carcinoma [17].
Serine/arginine splicing factor 1 (SRSF1) belongs to the SR protein family of splicing regulators and contains two RNA recognition motifs (RRM) and one RS domain [18]. Due to its specific structure, SRSF1 has diverse biological functions, including maintaining mRNA stability, mediating nuclear translation, and interacting with diverse proteins [19]. There has been evidence that SRSF1 binds exonic splicing enhancers to promote splicing and inhibits splicing when it binds to intronic elements [20]. In addition to regulating apoptosis, cell cycle progression, and transformation, SRSF1 plays an important role in alternative splicing of genes [21]. There is evidence of SRSF1 as a potential oncogene that is overexpressed in several cancers [22,23,24]. Our findings suggested that alterations in the levels of SRSF1 protein had an effect on HCC progression.
In the present study, we sought to determine the underlying molecular mechanisms and biological functions of RNF125 in HCC. We observed that RNF125 expression is low in HCC and is significantly associated with the prognosis of patients with HCC. Most importantly, our results demonstrated that RNF125 could interact with SRSF1 and enhance the ubiquitination of SRSF1, thereby inhibiting HCC progression. Moreover, miR-103a-3p, as an upstream factor, inhibits the expression of RNF125 to promote HCC development. Based on these findings, RNF125 may be regarded as a possible therapeutic target for human HCC as a prognostic biomarker.
Results
RNF125 is downregulated in HCC tissues and associated with a poor prognosis for patients with HCC
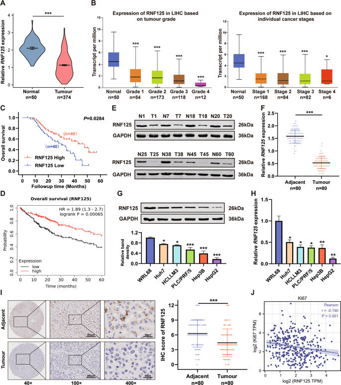
In addition to providing predictions and guidance for our research, bioinformatics is one of the most important tools in cancer research. We analysed the expression of RNF125 in multiple cancers using the TIMER website, and the expression of RNF125 in HCC tissues was found to be lower than that in adjacent normal tissues (Fig. S1A). According to The Human Protein Atlas databases, the RNF125 protein is mainly localized to the Golgi apparatus of cytoplasm and partly in the nucleoli of the nucleus (Fig. S1B). In addition, based on the results from a TCGA mRNA microarray analysis of HCC patients, RNF125 gene expression was significantly decreased in tumour tissues compared with adjacent normal tissues (Fig. 1A). Furthermore, an analysis of the UALCAN database revealed a significant correlation between tumour grade and stage and RNF125 transcript levels (Fig. 1B). Then, we analysed the correlation of RNF125 with the clinical characteristics among 80 patients with HCC. There was a correlation between low expression of RNF125 and TNM staging (P = 0.013), tumour size (P = 0.042), and vascular invasion (P = 0.025) but no correlation with age, sex, tumour number, AFP, HBsAg, or liver cirrhosis (all P > 0.05; Table 1). Moreover, patients with HCC who had low RNF125 expression at the First Affiliated Hospital of Harbin Medical University (Harbin, China) had a lower survival rate than those with high RNF125 expression (Fig. 1C). Data from TCGA show that patients with low RNF125 expression have a worse overall survival (OS) than those with high RNF125 expression, according to Kaplan‒Meier survival analysis (Figs. 1D, S2A, B). In accordance, both univariate and multivariate analyses determined RNF125 to be an independent predictor of OS in Harbin cohort patients with HCC (Table 2).
A TCGA data were analysed for RNF125 expression using bioinformatics. B RNF125 expression in HCC is significantly correlated with tumour stage and grade. C, D GraphPad Prism and KM plotter were used to analyse the prognostic significance of RNF125. E, F Detection of RNF125 expression in HCC and adjacent normal tissues by western blotting and qRT‒PCR. T, HCC tissues; N, adjacent normal tissues. G, H HCC cell lines and normal hepatocytes were analysed by western blotting and qRT‒PCR for RNF125 expression. I HCC and adjacent normal tissues microarray immunohistochemistry staining for RNF125 (n = 80). J TCGA database was used to analyse mRNA expression correlations between RNF125 and Ki67. The bar graphs and error bars are the mean ± SEM of three independently conducted experiments. *P < 0.05, **P < 0.01, ***P < 0.001.
Accordingly, the protein and mRNA levels of RNF125 in adjacent normal tissues were higher than those in HCC samples based on western blotting and qRT‒PCR, respectively (Fig. 1E, F). Similar to the above results, in vitro, the RNF125 protein and mRNA levels of HCC cell lines were significantly different, and the normal liver cell line WRL68 was found to have the highest detection levels of RNF125 (Fig. 1G, H). IHC staining of another 80 paired carcinoma and adjacent normal tissues from HCC tissue microarrays was performed to evaluate the clinical significance of RNF125 expression. Additionally, RNF125 expression in adjacent normal tissues was higher than that in tumour tissues, consistent with its expression at the mRNA level (Fig. 1I). We analysed TCGA cohorts and found that the mRNA expression of RNF125 was significantly and negatively correlated with proliferation-related genes, such as Ki67 (P < 0.001, Fig. 1J). Thus, we believe that RNF125 expression is low in human HCC tissues and is associated with poor prognoses in HCC patients.
RNF125 overexpression suppressed the proliferation and metastasis of HCC cells
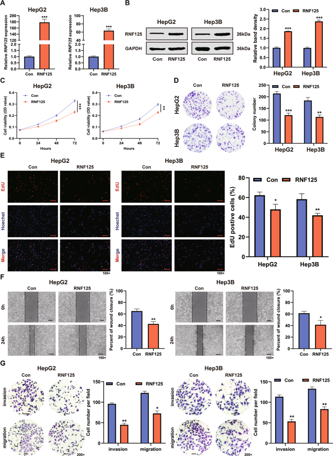
To further investigate how RNF125 affects HCC cell malignant phenotypes, we used lentivirus vectors to upregulate RNF125 expression in HepG2 and Hep3B cells, which have a relatively low level of RNF125 expression (shown in Fig. 1G, H). RNF125 overexpression efficiency was confirmed by western blotting and qRT‒PCR (Fig. 2A, B). Significant inhibition of cell proliferation and colony formation was found in HepG2 and Hep3B cells after overexpression of RNF125 (Fig. 2C, D). The EdU proliferation assay was performed on HCC cells to assess the effects of RNF125 on DNA replication. We found that HepG2 and Hep3B cells overexpressing RNF125 showed inhibited cell proliferation (Fig. 2E). In addition, our next step was to evaluate the effects of RNF125 on the metastatic potential of HCC cells by wound-healing and transwell assays. RNF125 overexpression significantly reduced HepG2 and Hep3B cells migration and invasion abilities (Fig. 2F, G).
A, B qRT‒PCR and western blotting were used to analyse RNF125 expression in HepG2 and Hep3B cells (RNF125, RNF125 overexpression vector; Con, control vector). C, D The proliferation of HepG2 and Hep3B cells was assessed using CCK-8 and colony formation assays. E EdU assay images and quantitative data in HepG2 and Hep3B cells. Scale bars, 100×: 100 µm. F, G HepG2 and Hep3B cells were used to determine cell invasion and migration by wound-healing and transwell assays. Scale bars, 100×: 100 μm, 200×: 50 μm. The line and bar graphs and error bars are the mean ± SEM of three independently conducted experiments. *P < 0.05, **P < 0.01, ***P < 0.001.
RNF125 knockdown promoted the proliferation and metastasis of HCC cells
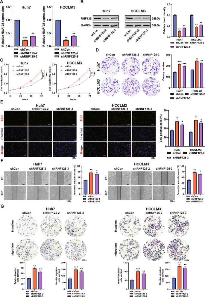
We also constructed lentivirus vectors that silenced RNF125 in Huh7 and HCCLM3 cells, which express high levels of RNF125 (shown in Fig. 1G, H). After verifying the efficiency by qRT‒PCR, we selected the latter two lentivirus vectors for subsequent experiments (Fig. S3A, B). Western blotting and qRT‒PCR were used to confirm the efficiency of RNF125 knockdown (Fig. 3A, B). In CCK-8 and colony formation assays, RNF125 knockdown significantly promoted cell proliferation in Huh7 and HCCLM3 cells (Fig. 3C, D). Using the EdU proliferation assay, the number of Huh7 and HCCLM3 cells in the DNA replication process increased significantly after the knockdown of RNF125 (Fig. 3E). RNF125 knockdown resulted in significant enhancement of Huh7 and HCCLM3 cells migration and invasion (Fig. 3F, G).
A, B qRT‒PCR and western blotting were used to analyse RNF125 expression in Huh7 and HCCLM3 cells (shRNF125, shRNA against RNF125; shCon, control shRNA). C, D The proliferation of Huh7 and HCCLM3 cells was assessed using CCK-8 and colony formation assays. E EdU assay images and quantitative data in Huh7 and HCCLM3 cells. Scale bars, 100×: 100 µm. F, G Huh7 and HCCLM3 cells were used to determine cell invasion and migration by wound-healing and transwell assays. Scale bars, 100×: 100 μm, 200×: 50 μm. The line and bar graphs and error bars are the mean ± SEM of three independently conducted experiments. *P < 0.05, **P < 0.01, ***P < 0.001.
HCC proliferation and metastasis were affected by knockdown and overexpression of RNF125 in vivo
Further investigation of the effects of RNF125 expression on HCC xenograft proliferation and metastasis in vivo, subcutaneous injection of shRNF125-Huh7, RNF125 overexpression Hep3B, and respective control cells into nude mice’s front flanks established a xenograft tumour model. Xenograft tumours transfected with RNF125 overexpression displayed lighter tumour weights and smaller tumour sizes than those transfected with Con-Hep3B cells (Fig. 4A–C). Correspondingly, tumours in mice injected with shRNF125-Huh7 cells had larger sizes and weights than control vector-injected tumours (Fig. 4D–F). According to these results, the expression of RNF125 affected tumour proliferation in vivo, which is consistent with the in vitro results. In addition, IHC analysis of the Ki67 level showed that mice carrying Hep3B-RNF125 cells had a notably reduced number of Ki67-positive cells, whereas Huh7-shRNF125 mouse tissues showed a stronger proliferative capability than Huh7 control tissues (Fig. 4G). Compared to mice injected with RNF125-overexpressing cells in the liver, mice injected with orthotopic HCC cells had a smaller tumour burden, whereas RNF125-knockdown mice demonstrated a larger tumour burden (Fig. 4H, I). Moreover, in vivo tail vein metastasis assay results showed that Hep3B-RNF125 had significantly fewer metastatic nodules than the control group, and in Huh7-shRNF125 mice, there were many more metastatic nodules than in the control group (Fig. 4J, K). Based on the above data, RNF125 appeared to have an inhibitory effect on HCC proliferation and metastasis in vivo.
A Representative images of stripped tumours after subcutaneous injection of Hep3B cells into nude mice (n = 5). B The tumour weight of RNF125-overexpressing nude mice was measured. C The tumour diameter was used to draw tumour volume curves. D Representative images of stripped tumours after subcutaneous injection of Huh7 cells into nude mice (n = 5). E Tumour weight of RNF125-knockdown Huh7 cells is presented. F Tumour volume curve for the xenograft tumours. G Xenograft tumours from mice were immunohistologically analysed for Ki67 expression. Scale bars: 100×: 100 μm. H Representative image of orthotopic tumours and the expression of Ki67 are shown. Scale bars: 1 cm. I Representative fluorescence images of livers from orthotopic liver models. J Representative fluorescence images of lungs from lung metastasis models. K Incidences of lung metastases were evaluated. Scale bars: 1 cm. All line and bar graphs and error bars are presented as the mean ± SEM. *P < 0.05, **P < 0.01, ***P < 0.001.
SRSF1 is inhibited in HCC progression by RNF125, and SRSF1 protein ubiquitination results in SRSF1 degradation
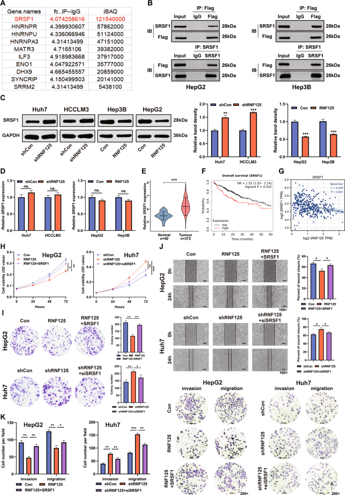
Due to the ubiquitination-mediated regulatory functions of RNF125, we explored the molecular mechanism of RNF125 in the progression of HCC using mass spectrometry (MS). MS analysis showed that SRSF1 was a potential candidate RNF125 interaction protein, and the result was confirmed by a Co-IP assay (Figs. 5A, B, S6). Next, we manipulated the level of RNF125 to detect SRSF1 expression levels in HCC cells. According to Fig. 5C, RNF125 overexpression dramatically reduced SRSF1 protein levels in Hep3B and HepG2 cells, while silencing RNF125 increased SRSF1 protein levels in Huh7 cells. However, compared to the respective control groups, the mRNA levels of SRSF1 did not significantly differ when RNF125 was knocked down or overexpressed (Fig. 5D). Thus, we hypothesized that RNF125 exerted an effect on SRSF1 in a posttranslational manner. Additionally, SRSF1 expression was strongly associated with poor overall survival and progression-free survival in HCC patients, according to clinical relevance (Figs. 5E, F, S2C). The levels of expression of RNF125 and SRSF1 are negatively correlated based on TCGA mRNA expression data (Fig. 5G).
A Mass spectrometry analysis of RNF125-interacting proteins. B A Co-IP assay showed that SRSF1 coprecipitated with RNF125. C, D RNF125 knockdown or overexpression was transfected into HCC cells. SRSF1 expression was quantified via western blotting and qRT‒PCR. E Analysis of TCGA data on SRSF1 expression levels in HCC and adjacent normal tissues. F KM plotter analysis of TCGA data shows the overall survival of HCC patients. G RNF125 and SRSF1 mRNA expression correlations in HCC tissues were evaluated using the TCGA database. H, I CCK-8 and colony formation assays were performed in HCC cells to examine cell proliferation after SRSF1 and RNF125 expression changes. J, K Wound-healing and transwell assays were performed in HCC cells to examine cell proliferation after SRSF1 and RNF125 expression changes. Scale bars: 100×: 100 μm, 200×: 50 μm. The line and bar graphs and error bars are the mean ± SEM of three independently conducted experiments. *P < 0.05, **P < 0.01, ***P < 0.001.
Furthermore, rescue biological experiments were conducted to determine whether RNF125 is involved in the progression of HCC via the regulation of SRSF1. By CCK-8 and colony formation assays, overexpression of SRSF1 partially reversed the inhibitory effects of RNF125 overexpression on HCC cells growth. Meanwhile, SRSF1 knockdown abrogated the pro-oncogenic effect induced by RNF125 deficiency (Fig. 5H, I). Wound-healing and transwell assays also illustrated that SRSF1 partially rescued the antimetastatic and antimigratory activity of RNF125 (Fig. 5J, K). To validate the results in vivo, overexpression of RNF125 inhibited tumour growth in Hep3B cells, which was reversed by overexpressing SRSF1 (Fig. 6A–C). Overall, our findings clearly demonstrate that SRSF1 plays a role in RNF125’s antitumour activity in HCC.
A Representative mice xenotransplanted tumours of Hep3B cells (n = 5). B Tumour weight of Hep3B cells xenografted on nude mice. C Hep3B tumour volume in xenografted nude mice at the indicated time points. D After the addition of CHX (0.2 mg/ml), the SRSF1 protein levels in Huh7 cells were measured by downregulating RNF125 at the indicated times. E After the addition of CHX (0.2 mg/ml), the SRSF1 protein levels in HepG2 cells were measured by overexpressing RNF125 at the indicated times. F The levels of SRSF1 were measured in HepG2 cells overexpressing RNF125 after MG132 treatment (20 μM). G The ubiquitination of SRSF1 in RNF125 knockdown Huh7 cells cotransfected with HA-Ub. H The ubiquitination of SRSF1 by RNF125 overexpression in HepG2 cells. I HCC cells treated with SRSF1 knockdown or overexpression were analysed for p-ERK and ERK expression in RNF125-interfering cells by western blotting. J Colony formation assay in Huh7 cells treated with SCH722984 after RNF125 knockdown. K Wound-healing assay revealed that SCH722984 rescued the growth capacity of HCC cells in RNF125 knockdown Huh7 cells. Scale bars: 100×: 100 μm. L Transwell assays revealed that SCH722984 restored cell invasion and cell migration in RNF125 knockdown Huh7 cells. Scale bars: 200×: 50 μm. The line and bar graphs and error bars are the mean ± SEM of three independently conducted experiments. *P < 0.05, **P < 0.01, ***P < 0.001.
In addition to its E3 ubiquitin ligase activity, RNF125 is involved in the degradation of an extensive number of target proteins. Therefore, we hypothesized that RNF125 may regulate SRSF1 through ubiquitylation. By western blotting, we monitored SRSF1 expression in cells treated with cycloheximide (CHX, an inhibitor of protein synthesis) at different times. After silencing of RNF125 expression in Huh7 cells, the half-life of SRSF1 was significantly prolonged (Fig. 6D), while RNF125 overexpression in HepG2 cells led to a significant decrease in SRSF1 stability (Fig. 6E). Furthermore, in HepG2 cells, MG132 (an inhibitor of the ubiquitin‒proteasome pathway) significantly reversed the RNF125-induced reduction in SRSF1 protein (Fig. 6F). According to these results, RNF125 destabilizes SRSF1 protein via the proteasome. Then, SRSF1 ubiquitination was dramatically suppressed by RNF125 knockdown in Huh7 cells cotransfected with HA-Ub expression plasmids (Fig. 6G). When RNF125 was overexpressed in HepG2 cells, SRSF1 ubiquitination was greatly enhanced (Fig. 6H). Together, these results confirm our hypothesis that SRSF1 protein is degraded in HCC by ubiquitination mediated by RNF125.
ERK phosphorylation is essential for HCC progression caused by RNF125
In a previous study, SRSF1 activated the ERK pathway in various cancers and led to the progression of cancer [18]. Subsequently, by knocking down SRSF1 in Huh7 cells, we were able to reverse p-ERK upregulation mediated by shRNF125. The results were contrary in HepG2 cells overexpressing RNF125 and SRSF1 (Fig. 6I).
The novel ERK inhibitor SCH722984 was used to study the mechanisms through which RNF125 inhibits HCC progression. Silencing RNF125 enhanced the formation of cell colonies in Huh7 cells, while SCH722984 significantly inhibited it (Fig. 6J). Similar results were observed in wound-healing experiments (Fig. 6K). Furthermore, treatment with SCH722984 partially prevented Huh7-shRNF125 cells from invading and migrating (Fig. 6L). In conclusion, the RNF125/SRSF1 axis prohibited HCC cells growth by inhibiting ERK signalling.
A direct downstream target of miR-103a-3p, RNF125 inhibits HCC proliferation and metastasis by targeting it
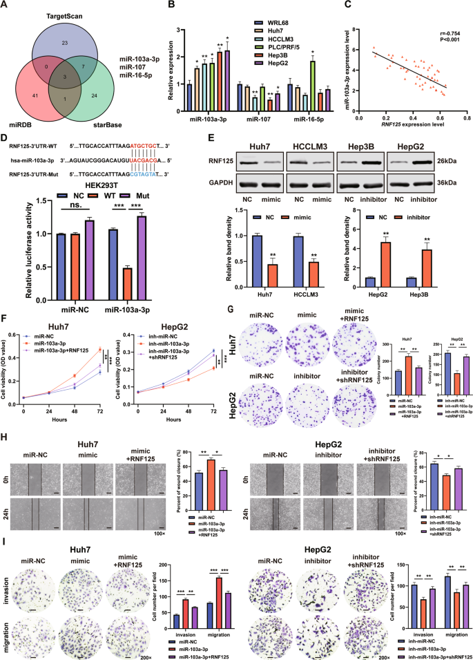
In eukaryotic organisms, microRNAs play an important role in posttranscriptional gene regulation. Therefore, by searching publicly accessible databases, including TargetScan (http://www.targetscan.org/vert_72/), miRDB (http://mirdb.org/) and starBase (http://starbase.sysu.edu.cn/starbase2/), we screened miRNAs that may be upstream regulators of RNF125 associated with HCC. Three miRNAs with highly conserved RNF125 binding sequences were identified (Fig. 7A). Moreover, ENCORI (http://starbase.sysu.edu.cn/) analysis revealed that HCC tissues expressed higher levels of miR-103a-3p and miR-107 than adjacent normal tissues (Fig. S4A). Furthermore, it was found that miR-107, miR-103a-3p and RNF125 were negatively correlated through ENCORI database correlation analysis (Fig. S4B). Next, miR-103a-3p, miR-16a-5p, and miR-107 were detected in five HCC cell lines and normal human liver cells by qRT‒PCR (Fig. 7B). Following these results, we concentrated our subsequent work on miR-103a-3p. Moreover, 50 patients with HCC had a negative correlation between RNF125 and miR-103a-3p (Fig. 7C). We examined whether miR-103a-3p regulates RNF125 in HCC by transfecting miRNA mimics into HCC cells and then detecting miR-103a-3p expression by qRT‒PCR (Fig. S5). Furthermore, we designed mutated and wild-type (WT) sequences of the 3’UTR for dual-luciferase reporter assays to confirm miR-103a-3p’s direct interaction with RNF125 mRNA. As expected, the wild-type RNF125 3′-untranslated region (3′-UTR) group showed suppression of luciferase activity by miR-103a-3p, whereas the mutant group showed no change (Fig. 7D). Moreover, the protein levels of RNF125 were determined by western blotting in HepG2 and Hep3B cells transfected with miR-103a-3p inhibitors and Huh7 and HCCLM3 cells transfected with miR-103a-3p mimics (Fig. 7E).
A Candidate miRNAs targeting RNF125 using microRNA Data Integration Portal (miRDB, starBase and TargetScan) based target prediction. B These miRNAs were measured by qRT‒PCR in HCC cell lines and normal human liver cells. C RNF125 mRNA levels were inversely correlated with miR-103a-3p by correlation analysis. D A wild-type (WT) 3′-UTR of RNF125 and its corresponding mutant miR-103a-3p binding site were constructed. Dual-luciferase reporter assays showed that miR-103a-3p inhibited luciferase activity in HEK293T cells transfected with the WT 3′-UTR. E RNF125 protein levels were increased by miR-103a-3p inhibitors and decreased by miR-103a-3p mimics in the indicated cells. F, G CCK-8 and colony formation assays for the indicated cells, as shown in the images. H, I Wound-healing and transwell assays for the indicated cells, as shown in the images. Scale bars: 100×: 100 μm, 200×: 50 μm. The line and bar graphs and error bars are the mean ± SEM of three independently conducted experiments. *P < 0.05, **P < 0.01, ***P < 0.001.
Rescue assays were used in the following part of the study to better understand the molecular mechanism of RNF125 in HCC. By CCK-8 and colony formation assays, overexpression of RNF125 partially blocked miR-103a-3p-induced growth of HCC cells. The inhibitor of miR-103a-3p had the opposite effect, and silencing RNF125 partially reversed this effect (Fig. 7F, G). Using wound-healing and transwell assays, overexpression or knockdown of RNF125 partially reversed the migratory and invasive capabilities of miR-103a-3p that were strengthened or weakened by mimics or inhibitors (Fig. 7H, I). In summary, these results indicate that miR-103a-3p inhibits RNF125 expression to promote HCC development.
Discussion
Managing liver cancer requires coordinated global action, as it is a noncommunicable disease [1]. Currently, HCC has limited treatment options. It has one of the lowest 5-year survival rates of any cancer (18%) [25]. During the last two decades, patients with advanced HCC have had a median survival time of less than one year, and their five-year relative survival rates have been below 9% [26]. Globally, and especially in China, HCC incidence and mortality rates are increasing [2, 3]. China has a high prevalence of HCC, which is likely a consequence of chronic HBV infection and liver cirrhosis. Thus, patients with HCC who are detected and treated early have a better prognosis. In recent years, the involvement of ubiquitin ligases in cancer progression has been extensively studied. Cancer uses the misregulated expression of members of the ubiquitination cascade to proliferate, survive, and metastasize [8]. As a key enzyme in the ubiquitination system, E3 ubiquitin ligase plays a key role in determining how substrate proteins are recognized and are of particular concern.
Although biomarkers have proven to be useful in diagnosing HCC and predicting outcome, our understanding of the molecular mechanisms underlying the proliferation and metastasis of HCC remains limited. Compared with other E3 ubiquitin protein ligases, such as TRIM25, RNF168 and UBR5 [27,28,29], RNF125 has attracted little attention. In recent years, RNF125 has become a focus of tumour-related research, and there is evidence that it can participate in the modulation of cancer cell migration and proliferation. Recently, RNF125 has been shown to be involved in cancer cell progression and has become the focus of cancer research. Upon analysing bioinformation, we discovered that HCC tissues had decreased RNF125 expression. There was a significant association between RNF125 expression in this population and tumour size, TNM staging, and invasion, as found in our clinical study. The downregulation of RNF125 was associated with poorer overall survival in 80 pairs of HCC and adjacent normal tissues. RNF125 may play an important role as an anti-oncogene in HCC, as indicated by these data. To verify these findings, qRT‒PCR and western blotting was used to compare the expression of RNF125 between HCC and adjacent normal tissues. RNF125 data from TCGA agree with the results. Furthermore, the expression of RNF125 protein was tested using immunohistochemistry. Cell lines and tissues from HCC have lower levels of RNF125 expression, which is consistent with the mRNA data. RNF125 was further explored in regard to its role and molecular basis in HCC in this study. According to CCK-8 assays, colony formation assays, EdU staining, wound-healing assays, transwell assays and tumour xenograft mouse models, the suppression of RNF125 significantly increased cell proliferation and metastasis in vivo and in vitro. Therefore, RNF125 appears to be a critical component of both HCC proliferation and metastasis. According to our results, RNF125 is important for the proliferation and metastasis of HCC. Our next step was to investigate the molecular mechanisms of RNF125 in HCC.
Interestingly, with the help of Co-IP assays and mass spectrometry, we found that SRSF1 is a potential candidate for RNF125-interacting proteins. Splicing RNA binding protein factor SRSF1 belongs to the SR protein family, which is one of the most important proteins in the SR family. It has been shown that SRSF1 may act as an oncogene by regulating tumour-related genes, causing tumorigenesis [19]. According to TCGA data, HCC tissue has a higher level of SRSF1 expression than adjacent normal tissues. We sought to further elucidate the molecular mechanism by which RNF125 inhibits cell proliferation and metastasis via SRSF1. HCC cells transfected with the SRSF1 plasmid showed dramatically reversed cell metastasis and proliferation after RNF125 treatment. Based on these findings, SRSF1 played a negative role in RNF125-induced proliferation and metastasis of HCC. Intriguingly, the ERK pathway is activated by SRSF1 in various types of cancer. It is essential for the malignant progression of HCC for the ERK signalling pathway to be abnormally activated. The results showed that upregulation of RNF125 significantly inhibited the expression of SRSF1, which further inhibited ERK signalling in HCC.
Ubiquitination is considered to be a common method of protein degradation [7, 8]. Considering the function of RNF125 in ubiquitylation, we hypothesized that RNF125 could bind with SRSF1 and ubiquitinate it directly. Furthermore, inhibition of protein synthesis with cycloheximide and the protein degradation rate of SRSF1 accelerated with RNF125 overexpression but slowed with RNF125 knockdown, suggesting that RNF125 may promote protein degradation and stabilize the SRSF1 protein. With the use of MG132, the protein degradation of SRSF1 was nearly abolished. Therefore, we speculated that RNF125 could decrease the protein levels of SRSF1 by promoting the ubiquitinated degradation pathway. Therefore, the RNF125/SRSF1/ERK signalling pathway plays an important role in the development of HCC.
As miRNAs mature, they are localized to RNA-induced silencing complexes (RISC) that target the 3’-UTR of mRNA, preventing translation or degradation [30]. Increasing evidence suggests that miRNAs are involved in cancer progression by directly interacting with mRNAs and repressing the expression of target genes [15, 17]. Through their ability to downregulate specific target genes, miRNAs can function as oncogenes or tumour suppressor genes, including key signalling pathway factors that may affect epigenetic modifications [31], cancer stem cells (CSCs) [32], epithelial-to-mesenchymal transition (EMT) [16], and other signalling pathways. There is evidence that miR-103a-3p plays multiple roles in a variety of cancer types, including hepatocellular carcinoma [33] and colorectal cancer [34], renal cell carcinoma [35], and non-small cell lung cancer [36]. Our study validated that RNF125 functions as a direct downstream target of miR-103a-3p during liver cancer progression using bioinformatics and dual-luciferase reporter assays. Compared with normal liver cells, HCC cells have elevated expression of miR-103a-3p. In vitro studies revealed that upregulating miR-103a-3p significantly accelerated the proliferation and metastasis of HCC cells, but miR-103a-3p downregulation had the opposite effect, and we confirmed that miR-103a-3p negatively regulates RNF125 expression and blocks the proliferation and metastasis of HCC mediated by RNF125. However, we cannot exclude the possibility that other regulatory mechanisms may also lead to RNF125 downregulation in HCC, which still requires further investigation.
In summary, by combining our clinical data with TCGA databases, we were able to confirm that low RNF125 expression was associated with poor HCC prognosis. As we demonstrated in vitro and in vivo, RNF125 inhibits the proliferation and metastasis of HCC. RNF125 is the direct target of miR-103a-3p. Furthermore, RNF125 inhibits the ERK signalling pathway and regulates proliferation and metastasis in HCC by SRSF1 ubiquitination (Fig. 8). Thus, these studies demonstrate that RNF125 may serve as a new therapeutic target for HCC due to its biological functions and novel mechanism.
Materials and methods
HCC tissue collection
The First Affiliated Hospital of Harbin Medical University (Harbin, China) obtained HCC tissue and adjacent normal tissues from 80 patients undergoing hepatectomy for primary HCC during January 2013 and December 2015. Prior to hepatectomy, these patients had not received chemotherapy or radiotherapy. After surgical tissue specimens were collected within 30 min of surgery, they were histologically confirmed by competent pathologists and stored in liquid nitrogen until further processing. The Ethics Committee of the First Affiliated Hospital of Harbin Medical University approved the use of all specimens ethically, and informed consent was obtained from patients.
Immunohistochemistry (IHC) staining and tissue microarray
IHC staining was performed as reported in our previous study [37]. After using Immunoreactive score of Remmele and Stegner systems (IRS), high expression was defined as a score equal to or higher than six, while low expression was defined as a score less than six. An HCC tissue microarray containing 80 carcinoma tissues in addition to adjacent normal tissues was obtained from Shanghai Outdo Biotech (Shanghai, China).
Dual-luciferase reporter assay
A dual-luciferase reporter assay was performed as described previously [38]. RNF125-WT reporter plasmids were constructed from the full sequence of RNF125. By mutating miR-103a-3p’s predicted binding site in RNF125, we cloned the constructed full sequence of RNF125-Mut into the reporter plasmid corresponding to the mutant RNF125. Before transfection, HEK293T cells were seeded in 96-well plates and cultured to 50–70% confluency. The RNF125 and miR-103a-3p experiments were carried out with RNF125-WT or RNF125-Mut plasmids cotransfected with miR-103a-3p or negative controls. Firefly and Renilla luciferase activity was detected after 24 h of incubation with a dual-luciferase system. Firefly luciferase activity was measured to provide internal parameters using Luciferase Assay Reagent II (Promega, WI, USA) and lysis buffer, and Renilla luciferase activity was measured using Stop & Glo Reagent (Promega, WI, USA).
Coimmunoprecipitation assay
The coimmunoprecipitation assay was reported in our previous study [39]. Protease inhibitors and phosphatase inhibitors (Cell Signaling Technology, MA, USA) were added to cell lysis buffer to extract total proteins. Anti-RNF125 (Proteintech, Wuhan, China), anti-SRSF1 (Proteintech, Wuhan, China) and IgG antibodies (as a negative control) were incubated with the lysate at 4 °C overnight with gentle rotation. Then, A/G Plus Agarose (Santa Cruz, CA, USA) was added to the protein–antibody complexes and incubated for 5 h at 4 °C with gentle rotation. Subsequently, immunoprecipitates were centrifuged at 14,000 × g for 30 s at 4 °C, which was followed by three washes with cell lysis buffer. For western blotting analysis, proteins were eluted from Protein A/G agarose by boiling in 5X SDS sample buffer for 5 min at 100 °C.
Ubiquitin ladder assay
For the preparation of cell lysates, the cells were lysed on ice in a 1% Tris-Triton cell lysis buffer (Cell Signaling Technology, MA, USA) containing phenylmethylsulfonyl fluoride (PMSF) and protease inhibitor cocktail, after which lysates were centrifuged at 12,000 × g for 10 min. A Dynabeads Protein A (Life Technologies, MA, USA) precoated with anti-SRSF1 (Proteintech, Wuhan, China) was incubated overnight with the supernatants. Western blotting was performed to analyse the immunocomplexes. A normal IgG (Cell Signaling Technology, MA, USA) control was also analysed at the same time.
Statistical analysis
For the statistical analyses, GraphPad Prism 8.0 or Microsoft Excel was used. Using the log rank test, Kaplan‒Meier survival analysis was used to compare HCC patient survival. Chi-square and Fisher’s exact tests were used to analyse categorical data. Continuous variables were compared using an unpaired two-tailed Student t test or one-way analysis of variance. To evaluate the relationship between the two groups, Pearson’s or Spearman’s correlation coefficient was used. Data are presented as the mean ± standard error of the mean (SEM). Values of P < 0.05 were considered statistically significant. P values were specified as follows: *P < 0.05; **P < 0.01; ***P < 0.001. Each experiment was repeated independently at least three times.
Data availability
Datasets used and/or analyzed during the current study are available from the corresponding author on reasonable request.
References
Sung H, Ferlay J, Siegel RL, Laversanne M, Soerjomataram I, Jemal A, et al. Global Cancer Statistics 2020: GLOBOCAN estimates of incidence and mortality worldwide for 36 cancers in 185 countries. CA Cancer J Clin. 2021;71:209–49.
Llovet JM, Kelley RK, Villanueva A, Singal AG, Pikarsky E, Roayaie S, et al. Hepatocellular carcinoma. Nat Rev Dis Primers. 2021;7:6.
Villanueva A. Hepatocellular carcinoma. N Engl J Med. 2019;380:1450–62.
Vogel A, Cervantes A, Chau I, Daniele B, Llovet JM, Meyer T, et al. Hepatocellular carcinoma: ESMO clinical practice guidelines for diagnosis, treatment and follow-up. Ann Oncol. 2018;29:iv238–55.
Roderburg C, Wree A, Demir M, Schmelzle M, Tacke F. The role of the innate immune system in the development and treatment of hepatocellular carcinoma. Hepat Oncol. 2020;7:HEP17.
Ding X, He M, Chan AWH, Song QX, Sze SC, Chen H, et al. Genomic and epigenomic features of primary and recurrent hepatocellular carcinomas. Gastroenterology. 2019;157:1630–45.e6.
Zheng N, Shabek N. Ubiquitin ligases: structure, function, and regulation. Annu Rev Biochem. 2017;86:129–57.
Senft D, Qi J, Ronai ZA. Ubiquitin ligases in oncogenic transformation and cancer therapy. Nat Rev Cancer. 2018;18:69–88.
Bijlmakers MJ, Teixeira JM, Boer R, Mayzel M, Puig-Sàrries P, Karlsson G, et al. A C2HC zinc finger is essential for the RING-E2 interaction of the ubiquitin ligase RNF125. Sci Rep. 2016;6:29232.
Yang L, Zhou B, Li X, Lu Z, Li W, Huo X, et al. RNF125 is a ubiquitin-protein ligase that promotes p53 degradation. Cell Physiol Biochem. 2015;35:237–45.
Kim H, Frederick DT, Levesque MP, Cooper ZA, Feng Y, Krepler C, et al. Downregulation of the ubiquitin ligase RNF125 underlies resistance of melanoma cells to BRAF inhibitors via JAK1 deregulation. Cell Rep. 2015;11:1458–73.
Kodama T, Kodama M, Jenkins NA, Copeland NG, Chen HJ, Wei Z. Ring finger protein 125 is an anti-proliferative tumor suppressor in hepatocellular carcinoma. Cancers (Basel). 2022;14:2589.
Vasuri F, Visani M, Acquaviva G, Brand T, Fiorentino M, Pession A, et al. Role of microRNAs in the main molecular pathways of hepatocellular carcinoma. World J Gastroenterol. 2018;24:2647–60.
Komoll RM, Hu Q, Olarewaju O, von Döhlen L, Yuan Q, Xie Y, et al. MicroRNA-342-3p is a potent tumour suppressor in hepatocellular carcinoma. J Hepatol. 2021;74:122–34.
Zhang H, Liu A, Feng X, Tian L, Bo W, Wang H, et al. MiR-132 promotes the proliferation, invasion and migration of human pancreatic carcinoma by inhibition of the tumor suppressor gene PTEN. Prog Biophys Mol Biol. 2019;148:65–72.
Xing S, Tian Z, Zheng W, Yang W, Du N, Gu Y, et al. Hypoxia downregulated miR-4521 suppresses gastric carcinoma progression through regulation of IGF2 and FOXM1. Mol Cancer. 2021;20:9.
Gao JB, Zhu MN, Zhu XL. miRNA-215-5p suppresses the aggressiveness of breast cancer cells by targeting Sox9. FEBS Open Bio. 2019;9:1957–67.
Shimoni-Sebag A, Lebenthal-Loinger I, Zender L, Karni R. RRM1 domain of the splicing oncoprotein SRSF1 is required for MEK1-MAPK-ERK activation and cellular transformation. Carcinogenesis. 2013;34:2498–504.
Das S, Anczuków O, Akerman M, Krainer AR. Oncogenic splicing factor SRSF1 is a critical transcriptional target of MYC. Cell Rep. 2012;1:110–7.
Wang Y, Xiao X, Zhang J, Choudhury R, Robertson A, Li K, et al. A complex network of factors with overlapping affinities represses splicing through intronic elements. Nat Struct Mol Biol. 2013;20:36–45.
Gonçalves V, Jordan P. Posttranscriptional regulation of splicing factor SRSF1 and its role in cancer cell biology. Biomed Res Int. 2015;2015:287048.
Du JX, Luo YH, Zhang SJ, Wang B, Chen C, Zhu GQ, et al. Splicing factor SRSF1 promotes breast cancer progression via oncogenic splice switching of PTPMT1. J Exp Clin Cancer Res. 2021;40:171.
De Miguel FJ, Sharma RD, Pajares MJ, Montuenga LM, Rubio A, Pio R. Identification of alternative splicing events regulated by the oncogenic factor SRSF1 in lung cancer. Cancer Res. 2014;74:1105–15.
Wu ZH, Liu CC, Zhou YQ, Hu LN, Guo WJ. OnclncRNA-626 promotes malignancy of gastric cancer via inactivated the p53 pathway through interacting with SRSF1. Am J Cancer Res. 2019;9:2249–63.
Siegel RL, Miller KD, Jemal A. Cancer statistics, 2020. CA Cancer J Clin. 2020;70:7–30.
Yang YM, Kim SY, Seki E. Inflammation and liver cancer: molecular mechanisms and therapeutic targets. Semin Liver Dis. 2019;39:26–42.
Liu Y, Tao S, Liao L, Li Y, Li H, Li Z, et al. TRIM25 promotes the cell survival and growth of hepatocellular carcinoma through targeting Keap1-Nrf2 pathway. Nat Commun. 2020;11:348.
Krais JJ, Wang Y, Bernhardy AJ, Clausen E, Miller JA, Cai KQ, et al. RNF168-mediated ubiquitin signaling inhibits the viability of BRCA1-null cancers. Cancer Res. 2020;80:2848–60.
Chen L, Yuan R, Wen C, Liu T, Feng Q, Deng X, et al. E3 ubiquitin ligase UBR5 promotes pancreatic cancer growth and aerobic glycolysis by downregulating FBP1 via destabilization of C/EBPα. Oncogene. 2021;40:262–76.
Hammond SM. An overview of microRNAs. Adv Drug Deliv Rev. 2015;87:3–14.
Yao Q, Chen Y, Zhou X. The roles of microRNAs in epigenetic regulation. Curr Opin Chem Biol. 2019;51:11–17.
Khan AQ, Ahmed EI, Elareer NR, Junejo K, Steinhoff M, Uddin S. Role of miRNA-regulated cancer stem cells in the pathogenesis of human malignancies. Cells. 2019;8:840.
Liu Y, Zhang Y, Xiao B, Tang N, Hu J, Liang S, et al. MiR-103a promotes tumour growth and influences glucose metabolism in hepatocellular carcinoma. Cell Death Dis. 2021;12:618.
Sun Z, Zhang Q, Yuan W, Li X, Chen C, Guo Y, et al. MiR-103a-3p promotes tumour glycolysis in colorectal cancer via hippo/YAP1/HIF1A axis. J Exp Clin Cancer Res. 2020;39:250.
Zhang J, Lu Q, Pang H, Zhang M, Wei W. MiR-103a-3p aggravates renal cell carcinoma by targeting TMEM33. Am J Transl Res. 2021;13:12694–703.
Fan Z, Yang J, Zhang D, Zhang X, Ma X, Kang L, et al. The risk variant rs884225 within EGFR impairs miR-103a-3p’s anti-tumourigenic function in non-small cell lung cancer. Oncogene. 2019;38:2291–304.
Wang C, Dong L, Li X, Li Y, Zhang B, Wu H, et al. The PGC1α/NRF1-MPC1 axis suppresses tumor progression and enhances the sensitivity to sorafenib/doxorubicin treatment in hepatocellular carcinoma. Free Radic Biol Med. 2021;163:141–52.
Wang C, Yu H, Lu S, Ke S, Xu Y, Feng Z, et al. LncRNA Hnf4αos exacerbates liver ischemia/reperfusion injury in mice via Hnf4αos/Hnf4α duplex-mediated PGC1α suppression. Redox Biol. 2022;57:102498.
Lu S, Ke S, Wang C, Xu Y, Li Z, Song K, et al. NNMT promotes the progression of intrahepatic cholangiocarcinoma by regulating aerobic glycolysis via the EGFR-STAT3 axis. Oncogenesis. 2022;11:39.
Acknowledgements
The authors would like to thank all the study investigators and staff who participated in this study.
Funding
This work was jointly supported by grants from the Natural Science Foundation of Heilongjiang Province of China (LC2018037), Outstanding Youth Training Fund from Academician Yu Weihan of Harbin Medical University (2014), Scientific Foundation of the First Affiliated Hospital of Harbin Medical University (HYD2020JQ0007, HYD2020JQ0012 and 2019L01), The National Natural Scientific Foundation of China (81100305, 81470876, and 81502605), Heilongjiang Postdoctoral Foundation (LBH-Q17097 and LBH-Z11066), and China Postdoctoral Science Foundation (2012M510990, 2012M520769, and 2013T60387).
Author information
Authors and Affiliations
Contributions
ZF, SK, CW and SL designed and performed experiments, analyzed data and wrote the paper; YX and HY performed experiments and analyzed the data; ZL and BY performed some of the experiments; XL and YH analyzed the data; BQ and MB provided the patient samples for clinical data analysis; YF and YZ provide assistance in the study; YW and YM initiated the study, organized, designed and wrote the paper. All authors read and approved the final manuscript.
Corresponding authors
Ethics declarations
Competing interests
The authors declare no competing interests.
Ethics Approval
The study protocol was approved by the Ethics Committee of The First Affiliated Hospital of Harbin Medical University (2021041; 201823). All animal use and experiments were performed in strict accordance with the procedures approved by the National Cancer Institute Animal Care and Use Committee (ACUC).
Additional information
Publisher’s note Springer Nature remains neutral with regard to jurisdictional claims in published maps and institutional affiliations.
Supplementary information
Rights and permissions
Springer Nature or its licensor (e.g. a society or other partner) holds exclusive rights to this article under a publishing agreement with the author(s) or other rightsholder(s); author self-archiving of the accepted manuscript version of this article is solely governed by the terms of such publishing agreement and applicable law.
About this article
Cite this article
Feng, Z., Ke, S., Wang, C. et al. RNF125 attenuates hepatocellular carcinoma progression by downregulating SRSF1-ERK pathway. Oncogene 42, 2017–2030 (2023). https://doi.org/10.1038/s41388-023-02710-w
Received:
Revised:
Accepted:
Published:
Version of record:
Issue date:
DOI: https://doi.org/10.1038/s41388-023-02710-w
This article is cited by
-
The enigma of the RING-UIM E3 ligases: its transformative impact on cancer research
Journal of Translational Medicine (2025)
-
miRNA centered regulatory networks identify FN1 and miR27b as metastatic drivers in HPV negative head and neck cancer
Scientific Reports (2025)
-
CircPCNXL2 promotes tumor growth and metastasis by interacting with STRAP to regulate ERK signaling in intrahepatic cholangiocarcinoma
Molecular Cancer (2024)










