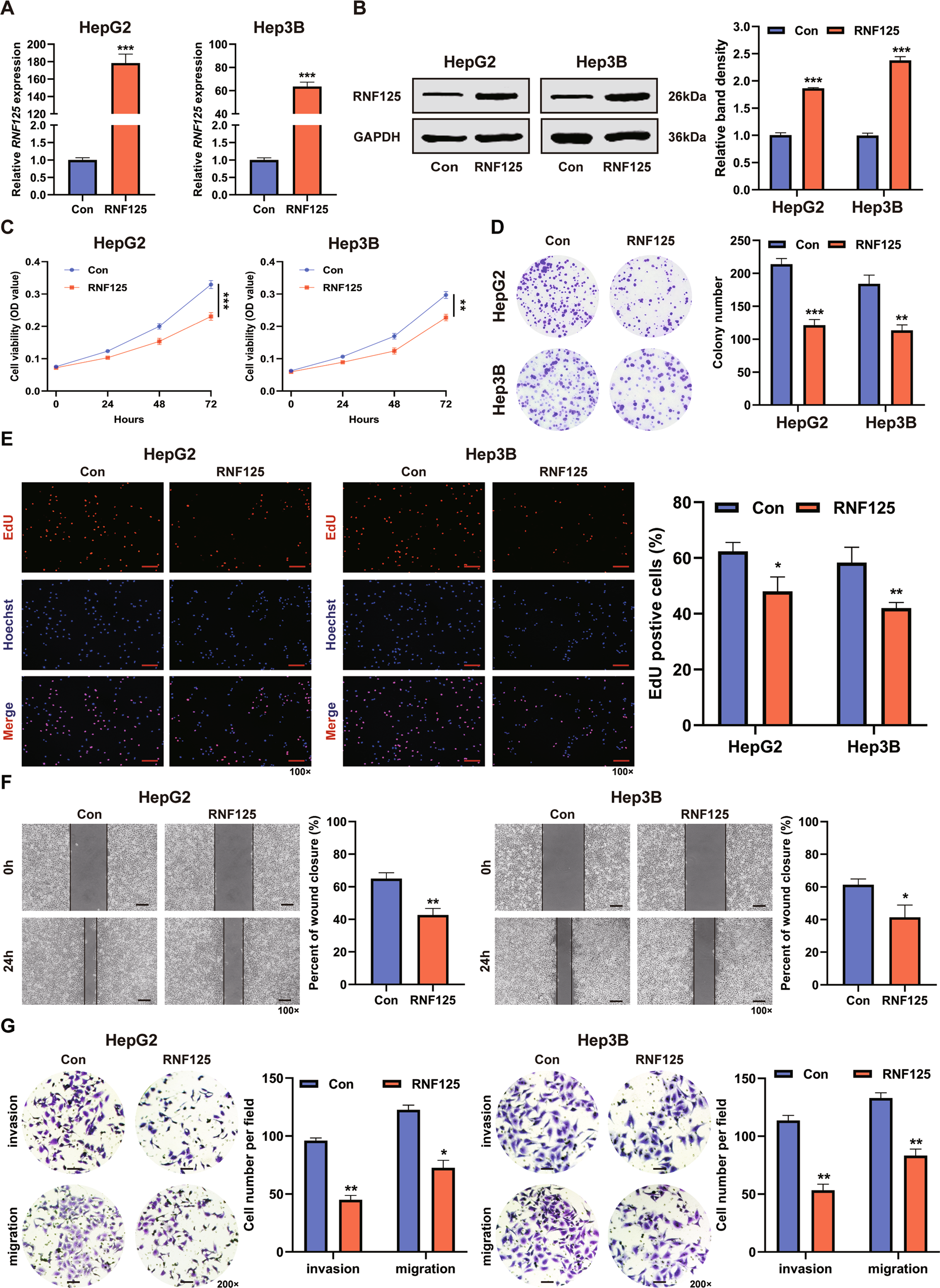
Fig. 2: RNF125 overexpression suppressed HCC cell proliferation and metastasis.
From: RNF125 attenuates hepatocellular carcinoma progression by downregulating SRSF1-ERK pathway

A, B qRT‒PCR and western blotting were used to analyse RNF125 expression in HepG2 and Hep3B cells (RNF125, RNF125 overexpression vector; Con, control vector). C, D The proliferation of HepG2 and Hep3B cells was assessed using CCK-8 and colony formation assays. E EdU assay images and quantitative data in HepG2 and Hep3B cells. Scale bars, 100×: 100 µm. F, G HepG2 and Hep3B cells were used to determine cell invasion and migration by wound-healing and transwell assays. Scale bars, 100×: 100 μm, 200×: 50 μm. The line and bar graphs and error bars are the mean ± SEM of three independently conducted experiments. *P < 0.05, **P < 0.01, ***P < 0.001.