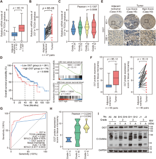
Abstract
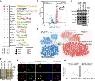
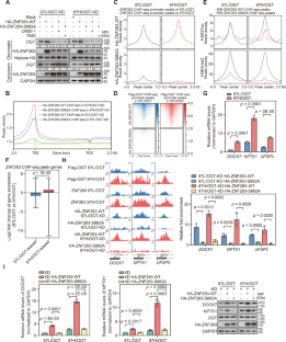
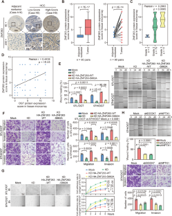
Reversible and dynamic O-GlcNAcylation regulates vast networks of highly coordinated cellular and nuclear processes. Although dysregulation of the sole enzyme O-GlcNAc transferase (OGT) was shown to be associated with the progression of hepatocellular carcinoma (HCC), the mechanisms by which OGT controls the cis-regulatory elements in the genome and performs transcriptional functions remain unclear. Here, we demonstrate that elevated OGT levels enhance HCC proliferation and metastasis, in vitro and in vivo, by orchestrating the transcription of numerous regulators of malignancy. Diverse transcriptional regulators are recruited by OGT in HCC cells undergoing malignant progression, which shapes genome-wide OGT chromatin cis-element occupation. Furthermore, an unrecognized cooperation between ZNF263 and OGT is crucial for activating downstream transcription in HCC cells. We reveal that O-GlcNAcylation of Ser662 is responsible for the chromatin association of ZNF263 at candidate gene promoters and the OGT-facilitated HCC malignant phenotypes. Our data establish the importance of aberrant OGT activity and ZNF263 O-GlcNAcylation in the malignant progression of HCC and support the investigation of OGT as a therapeutic target for HCC.
This is a preview of subscription content, access via your institution
Access options
Subscribe to this journal
Receive 50 print issues and online access
$259.00 per year
only $5.18 per issue
Buy this article
- Purchase on SpringerLink
- Instant access to the full article PDF.
USD 39.95
Prices may be subject to local taxes which are calculated during checkout








Similar content being viewed by others
References
Llovet JM, Castet F, Heikenwalder M, Maini MK, Mazzaferro V, Pinato DJ, et al. Immunotherapies for hepatocellular carcinoma. Nat Rev Clin Oncol. 2022;19:151–72.
Craig AJ, Von Felden J, Garcia-Lezana T, Sarcognato S, Villanueva A. Tumour evolution in hepatocellular carcinoma. Nat Rev Gastroenterol Hepatol. 2020;17:139–52.
Giannelli G, Koudelkova P, Dituri F, Mikulits W. Role of epithelial to mesenchymal transition in hepatocellular carcinoma. J Hepatol. 2016;65:798–808.
Katyal S, Oliver JH III, Peterson MS, Ferris JV, Carr BS, Baron RL. Extrahepatic metastases of hepatocellular carcinoma. Radiology 2000;216:698–703.
Slawson C, Hart GW. O-GlcNAc signalling: implications for cancer cell biology. Nat Rev Cancer. 2011;11:678–84.
Ma JF, Hou CY, Wu C. Demystifying the O-GlcNAc Code: a systems view. Chem Rev (Rev). 2022;122:15822–64.
Bond MR, Hanover JA. A little sugar goes a long way: the cell biology of O-GlcNAc. J Cell Biol. 2015;208:869–80.
Ma Z, Vosseller K. Cancer metabolism and elevated O-GlcNAc in oncogenic signaling. J Biol Chem. 2014;289:34457–65.
Parker MP, Peterson KR, Slawson C. O-GlcNAcylation and O-GlcNAc cycling regulate gene transcription: emerging roles in cancer. Cancers 2021;13:1666.
Liu Y-Y, Liu H-Y, Yu T-J, Lu Q, Zhang F-L, Liu G-Y, et al. O-GlcNAcylation of MORC2 at threonine 556 by OGT couples TGF-β signaling to breast cancer progression. Cell Death Differ. 2022;29:861–73.
Liu Y, Cao Y, Pan X, Shi M, Wu Q, Huang T, et al. O-GlcNAc elevation through activation of the hexosamine biosynthetic pathway enhances cancer cell chemoresistance. Cell Death Dis. 2018;9:485.
Liu R, Gou D, Xiang J, Pan X, Gao Q, Zhou P, et al. O-GlcNAc modified-TIP60/KAT5 is required for PCK1 deficiency-induced HCC metastasis. Oncogene. 2021;40:6707–19.
Duan F, Wu H, Jia D, Wu W, Ren S, Wang L, et al. O-GlcNAcylation of RACK1 promotes hepatocellular carcinogenesis. J Hepatol. 2018;68:1191–202.
Fardini Y, Dehennaut V, Lefebvre T, Issad T. O-GlcNAcylation: a new cancer hallmark? Front Endocrinol. 2013;4:99.
Huang H, Wu Q, Guo X, Huang T, Xie X, Wang L, et al. O‐GlcNAcylation promotes the migratory ability of hepatocellular carcinoma cells via regulating FOXA2 stability and transcriptional activity. J Cell Physiol. 2021;236:7491–503.
Wang L, Feng Y, Zhang C, Chen X, Huang H, Li W, et al. Upregulation of OGT by Caveolin‐1 promotes hepatocellular carcinoma cell migration and invasion. Cell Biol Int. 2021;45:2251–63.
Yang X, Qian K. Protein O-GlcNAcylation: emerging mechanisms and functions. Nat Rev Mol Cell Biol. 2017;18:452–65.
King DT, Males A, Davies GJ, Vocadlo DJ. Molecular mechanisms regulating O-linked N-acetylglucosamine (O-GlcNAc)-processing enzymes. Curr Opin Chem Biol. 2019;53:131–44.
Xu W, Zhang X, Wu J-L, Fu L, Liu K, Liu D, et al. O-GlcNAc transferase promotes fatty liver-associated liver cancer through inducing palmitic acid and activating endoplasmic reticulum stress. J Hepatol. 2017;67:310–20.
Alteen MG, Tan HY, Vocadlo DJ. Monitoring and modulating O-GlcNAcylation: assays and inhibitors of O-GlcNAc processing enzymes. Curr Opin Struct Biol. 2021;68:157–65.
Hardivillé S, Hart GW. Nutrient regulation of signaling, transcription, and cell physiology by O-GlcNAcylation. Cell Metab. 2014;20:208–13.
Issad T, Kuo M. O-GlcNAc modification of transcription factors, glucose sensing and glucotoxicity. Trends Endocrinol Metab. 2008;19:380–9.
Özcan S, Andrali SS, Cantrell JE. Modulation of transcription factor function by O-GlcNAc modification. Biochim Biophys Acta Gene Regul Mech. 2010;1799:353–64.
Ma J, Hou C, Li Y, Chen S, Wu C. OGT protein interaction network (OGT-PIN): a curated database of experimentally identified interaction proteins of OGT. Int J Mol Sci. 2021;22:9620.
Hu C-W, Xie J, Jiang J. The emerging roles of protein interactions with O-GlcNAc cycling enzymes in cancer. Cancers 2022;14:5135.
Weiss RJ, Spahn PN, Toledo AG, Chiang AW, Kellman BP, Li J, et al. ZNF263 is a transcriptional regulator of heparin and heparan sulfate biosynthesis. Proc Natl Acad Sci USA. 2020;117:9311–7.
Ruan J, Zheng HY, Rong XD, Rong XM, Zhang JY, Fang WJ, et al. Over-expression of cathepsin B in hepatocellular carcinomas predicts poor prognosis of HCC patients. Mol Cancer. 2016;15:17.
Ortiz-Meoz RF, Jiang J, Lazarus MB, Orman M, Janetzko J, Fan C, et al. A small molecule that inhibits OGT activity in cells. ACS Chem Biol. 2015;10:1392–7.
Yuzwa SA, Macauley MS, Heinonen JE, Shan X, Dennis RJ, He Y, et al. A potent mechanism-inspired O-GlcNAcase inhibitor that blocks phosphorylation of tau in vivo. Nat Chem Biol. 2008;4:483–90.
Gao M, Guo G, Huang J, Hou X, Ham H, Kim W, et al. DOCK7 protects against replication stress by promoting RPA stability on chromatin. Nucleic Acids Res. 2021;49:3322–37.
Teran OY, Lin M-CJ, Zanotelli MR, Wilson KF, Cerione RA. Dock7 regulates the AKT/mTOR pathway to promote survival and sustain the transformative properties of cancer cells. Cancer Res. 2022;82:139–139.
Zhou C, Qin Y, Xie Z, Zhang J, Yang M, Li S, et al. NPTX1 is a novel epigenetic regulation gene and associated with prognosis in lung cancer. Biochem Biophys Res Commun. 2015;458:381–6.
Yan H, Zheng C, Li Z, Bao B, Yang B, Hou K, et al. NPTX1 promotes metastasis via integrin/FAK signaling in gastric cancer. Cancer Manag Res. 2019;11:3237.
Zhou J, Ma X, Xu L, Liang Q, Mao J, Liu J, et al. Genomic profiling of the UFMylation family genes identifies UFSP2 as a potential tumour suppressor in colon cancer. Clin Transl Med. 2021;11:e642.
Yang Y-T, Wang C-L, Van Aelst L. DOCK7 interacts with TACC3 to regulate interkinetic nuclear migration and cortical neurogenesis. Nat Neurosci. 2012;15:1201–10.
Boles NC, Hirsch SE, Le S, Corneo B, Najm F, Minotti AP, et al. NPTX1 regulates neural lineage specification from human pluripotent stem cells. Cell Rep. 2014;6:724–36.
Zhu Q, Zhou L, Yang Z, Lai M, Xie H, Wu L, et al. O-GlcNAcylation plays a role in tumor recurrence of hepatocellular carcinoma following liver transplantation. Med Oncol. 2012;29:985–93.
Chu Y, Jiang M, Wu N, Xu B, Li W, Liu H, et al. O-GlcNAcylation of SIX1 enhances its stability and promotes Hepatocellular Carcinoma Proliferation. Theranostics 2020;10:9830.
Burén S, Gomes AL, Teijeiro A, Fawal M-A, Yilmaz M, Tummala KS, et al. Regulation of OGT by URI in response to glucose confers c-MYC-dependent survival mechanisms. Cancer Cell. 2016;30:290–307.
Itkonen HM, Loda M, Mills IG. O-GlcNAc transferase–an auxiliary factor or a full-blown oncogene? O-GlcNAc transferase-oncogene or not? Mol Cancer Res. 2021;19:555–64.
Martinez M, Renuse S, Kreimer S, O’Meally R, Natov P, Madugundu AK, et al. Quantitative proteomics reveals that the OGT interactome is remodeled in response to oxidative stress. Mol Cell Proteom. 2021;20:100069.
Gao J, Yang Y, Qiu R, Zhang K, Teng X, Liu R, et al. Proteomic analysis of the OGT interactome: novel links to epithelial-mesenchymal transition and metastasis of cervical cancer. Carcinogenesis. 2018;39:1222–34.
Daou S, Mashtalir N, Hammond-Martel I, Pak H, Yu H, Sui G, et al. Crosstalk between O-GlcNAcylation and proteolytic cleavage regulates the host cell factor-1 maturation pathway. Proc Natl Acad Sci USA. 2011;108:2747–52.
Levine ZG, Potter SC, Joiner CM, Fei GQ, Nabet B, Sonnett M, et al. Mammalian cell proliferation requires noncatalytic functions of O-GlcNAc transferase. Proc Natl Acad Sci USA. 2021;118:e2016778118.
Yang X, Su K, Roos MD, Chang Q, Paterson AJ, Kudlow JE. O-linkage of N-acetylglucosamine to Sp1 activation domain inhibits its transcriptional capability. Proc Natl Acad Sci USA. 2001;98:6611–6.
Hiromura M, Choi CH, Sabourin NA, Jones H, Bachvarov D, Usheva A. YY1 is regulated by O-linkedN-acetylglucosaminylation (O-GlcNAcylation). J Biol Chem. 2003;278:14046–52.
Park SY, Kim HS, Kim NH, Ji S, Cha SY, Kang JG, et al. Snail1 is stabilized by O‐GlcNAc modification in hyperglycaemic condition. EMBO J. 2010;29:3787–96.
Frietze S, Lan X, Jin VX, Farnham PJ. Genomic targets of the KRAB and SCAN domain-containing zinc finger protein 263. J Biol Chem. 2010;285:1393–403.
Zhang L, Li X-M, Shi X-H, Ye K, Fu X-L, Wang X, et al. Sorafenib triggers ferroptosis via inhibition of HBXIP/SCD axis in hepatocellular carcinoma. Acta Pharmacol Sin. 2022;44:622–34.
Yu Z, Feng J, Wang W, Deng Z, Zhang Y, Xiao L, et al. The EGFR-ZNF263 signaling axis silences SIX3 in glioblastoma epigenetically. Oncogene. 2020;39:3163–78.
Chu C-S, Lo P-W, Yeh Y-H, Hsu P-H, Peng S-H, Teng Y-C, et al. O-GlcNAcylation regulates EZH2 protein stability and function. Proc Natl Acad Sci USA. 2014;111:1355–60.
Vella P, Scelfo A, Jammula S, Chiacchiera F, Williams K, Cuomo A, et al. Tet proteins connect the O-linked N-acetylglucosamine transferase Ogt to chromatin in embryonic stem cells. Mol Cell. 2013;49:645–56.
Zhang Q, Liu X, Gao W, Li P, Hou J, Li J, et al. Differential regulation of the ten-eleven translocation (TET) family of dioxygenases by O-linked β-N-acetylglucosamine transferase (OGT). J Biol Chem. 2014;289:5986–96.
Zhang X, Dou P, Akhtar ML, Liu F, Hu X, Yang L, et al. NEU4 inhibits motility of HCC cells by cleaving sialic acids on CD44. Oncogene. 2021;40:5427–40.
Xie X, Wu Q, Zhang K, Liu Y, Zhang N, Chen Q, et al. O-GlcNAc modification regulates MTA1 transcriptional activity during breast cancer cell genotoxic adaptation. Biochim Biophys Acta (BBA)-Gen Subj. 2021;1865:129930.
Peters MB, Yang Y, Wang B, Fusti-Molnar L, Weaver MN, Merz KM Jr. Structural survey of zinc-containing proteins and development of the zinc AMBER force field (ZAFF). J Chem Theory Comput. 2010;6:2935–47.
Acknowledgements
This study is supported by the National Natural Science Foundation of China (32171282) and the Fundamental Research Funds for the Central Universities (DUT22YG131).
Author information
Authors and Affiliations
Contributions
YL and JZ conceived and designed the study. LW, GL, ZZ, and CG performed all cell culture experiments and generated samples for LC-MS/MS; QC and KZ performed LC-MS/MS; LW, YL, MN, and XZ provided assistance with animal resources and human samples; LW, YL and NZ acquired images using confocal microscopy; SW performed molecular dynamics simulation; YL and JZ analyzed data; LW, JZ, and YL drafted the manuscript, while all authors provided input into the manuscript.
Corresponding authors
Ethics declarations
Competing interests
The authors declare no competing interests.
Additional information
Publisher’s note Springer Nature remains neutral with regard to jurisdictional claims in published maps and institutional affiliations.
Supplementary information
Rights and permissions
Springer Nature or its licensor (e.g. a society or other partner) holds exclusive rights to this article under a publishing agreement with the author(s) or other rightsholder(s); author self-archiving of the accepted manuscript version of this article is solely governed by the terms of such publishing agreement and applicable law.
About this article
Cite this article
Wang, L., Li, G., Zhou, Z. et al. Chromatin-associated OGT promotes the malignant progression of hepatocellular carcinoma by activating ZNF263. Oncogene 42, 2329–2346 (2023). https://doi.org/10.1038/s41388-023-02751-1
Received:
Revised:
Accepted:
Published:
Version of record:
Issue date:
DOI: https://doi.org/10.1038/s41388-023-02751-1
This article is cited by
-
Time-resolved multiomics profiling reveals chromatin O-GlcNAc modification promotes senescence-associated transcriptional program
Nature Communications (2026)
-
DNA probe pulldown screening uncovers O-GlcNAcylation modulation of transcription factor DNA interactions
Scientific Reports (2025)
-
The roles of OGT and its mechanisms in cancer
Cell & Bioscience (2024)
-
Zinc finger protein 263 promotes colorectal cancer cell progression by activating STAT3 and enhancing chemoradiotherapy resistance
Scientific Reports (2024)
-
Resveratrol suppresses liver cancer progression by downregulating AKR1C3: targeting HCC with HSA nanomaterial as a carrier to enhance therapeutic efficacy
Apoptosis (2024)


