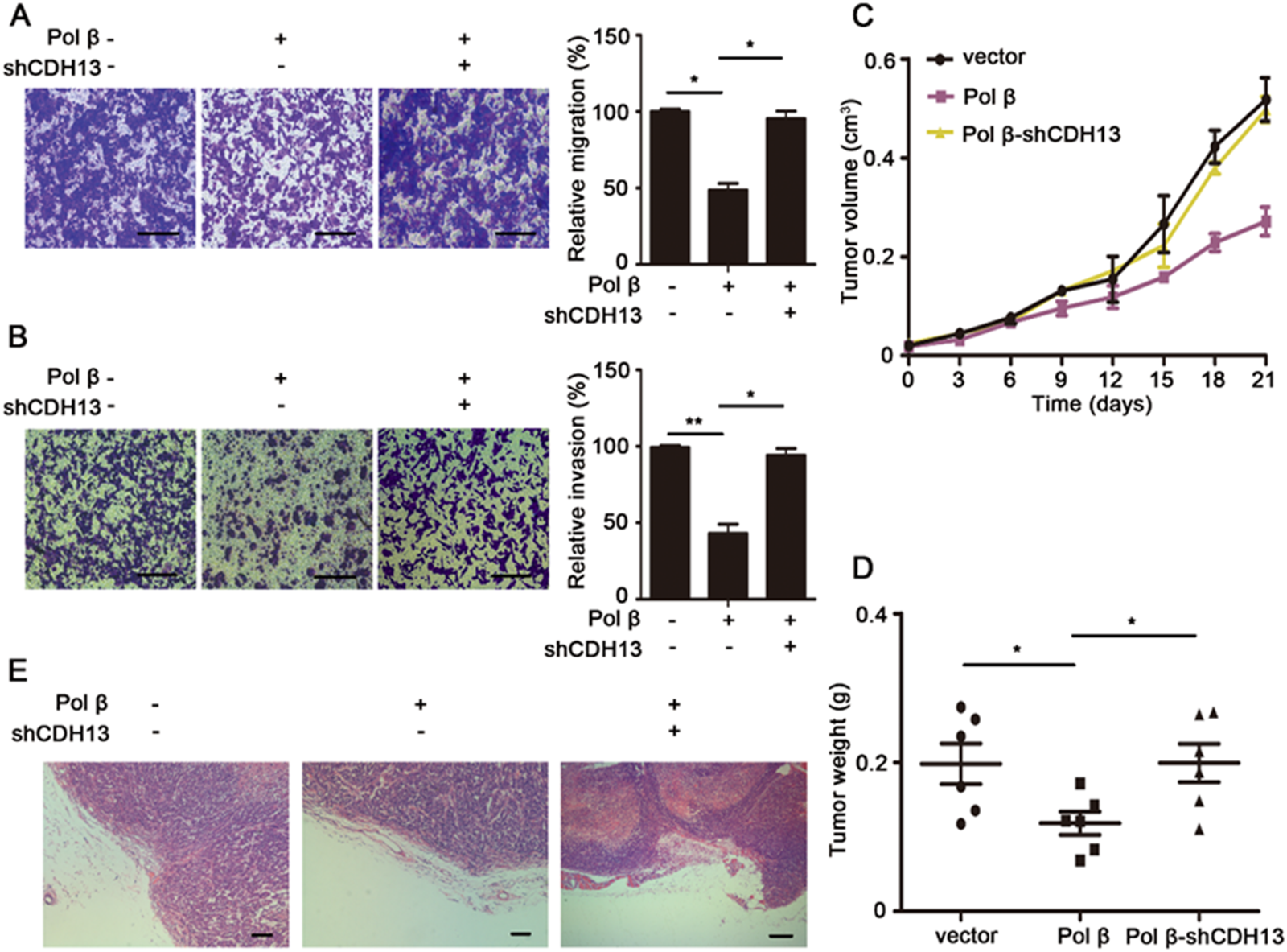
Fig. 5: Pol β suppression of tumor cell motility depends on CDH13.

Transwell assay for cell migration (A) and invasion (B) in MCF-7 con, MCF-7 overexpression Pol β and knockdown CDH13 in Pol β overexpressed MCF-7 cells. Representative images are shown in the left penal and relative percentage compared to control is shown in the right penal (**P < 0.01, by Student’s t test). Tumor growth (C) and weight (D) were measured after subcutaneous injection (n = 6) (*P < 0.05, by two Student’s t test). E Representative images of HE assay indicated tumor local invasion.