Correction to: Oncogene https://doi.org/10.1038/s41388-020-1386-1, published online 8 July 2020
Following publication of this article, errors were noted in Figs. 3B, C and 5B. The control MCF-7 in Fig. 3B and C, as well as the right panel of Fig. 5B (shCDH13 in Pol β overexpression MCF-7 cells) were misused inadvertently. These errors occurred due to the mis-labeling and incorrect arrangement of images. The authors have provided the corrected figures below. The authors confirm that the overall results and conclusions are not affected by the change and apologise for any inconvenience caused.
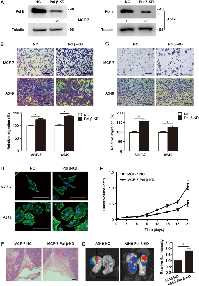
A Pol β was knocked down in MCF-7 and A549 cells. Western blot analysis of protein levels of Pol β. B, D Representative images of transwell assay for cell migration (B) and invasion (C) in MCF-7 and A549 cells. The bottom part shows the relative percentage compared to negative control (**P < 0.01, by Student’s t test). D Actin stained with phalloidin (green) showed cell spreading in MCF-7 and A549 cells. E MCF-7 cells containing vector or Pol β shRNA were injected subcutaneously. Tumor growth were measured every three days (n = 10) (*P < 0.05, by Student’s t test). F Tumors were collected and stained with H&E to test tumor invasion. G Representative bioluminescent (BLI) images of SCID mice after intravenous injection with A549-vector and A549 knockdown Pol β cells (n = 5). The quantification of bioluminescence imaging signals was showed in right. (*P < 0.05, by Student’s t test).
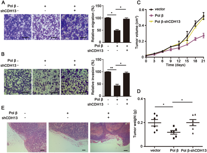
Transwell assay for cell migration (A) and invasion (B) in MCF-7 con, MCF-7 overexpression Pol β and knockdown CDH13 in Pol β overexpressed MCF-7 cells. Representative images are shown in the left penal and relative percentage compared to control is shown in the right penal (**P < 0.01, by Student’s t test). Tumor growth (C) and weight (D) were measured after subcutaneous injection (n = 6) (*P < 0.05, by two Student’s t test). E Representative images of HE assay indicated tumor local invasion.
Author information
Authors and Affiliations
Corresponding authors
Rights and permissions
About this article
Cite this article
Wang, M., Long, K., Li, E. et al. Correction: DNA polymerase beta modulates cancer progression via enhancing CDH13 expression by promoter demethylation. Oncogene 43, 151–153 (2024). https://doi.org/10.1038/s41388-023-02895-0
Published:
Version of record:
Issue date:
DOI: https://doi.org/10.1038/s41388-023-02895-0

