Abstract
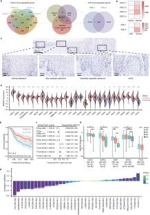
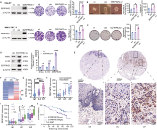
Tumor cells undergoing partial epithelial-mesenchymal transition (pEMT) are pivotal in local invasion and lymphatic metastasis of oral squamous cell carcinoma (OSCC), yet the mechanisms behind pEMT reversal remain poorly understood. In this study, the loss of BARX2 expression was revealed during the process of oral epithelial carcinogenesis and identified to activate the pEMT program, facilitate metastasis, and be associated with poor prognosis. Restoring BARX2 expression in OSCC cell lines effectively reversed tumor pEMT, evident in E/N-Cadherin switching, reduced cell invasion, proliferation, and stemness, and inhibited murine lung metastasis. BARX2 re-expression negatively correlated with several pEMT markers, notably SERPINE2, which was enriched in the invasive OSCC front, enhancing stemness and promoting metastasis, particularly in cervical lymph nodes. Furthermore, rescuing SERPINE2 impaired the inhibitory effect of BARX2 on the pEMT programs and reconstructed ECM through re-expression of MMP1. Mechanistically, we identified that BARX2 inhibited SERPINE2 through activating miR-186-5p and miR-378a-3p. These miRNAs, upregulated by BARX2, post-transcriptionally degraded SERPINE2 mRNA via targeting specific sequences. Blocking miR-186-5p and miR-378a-3p effectively abolished the negative regulatory effect of BARX2 on SERPINE2. Overall, our findings highlight BARX2 as a partial EMT-reverser in OSCC, providing fresh therapeutic prospects for restoring BARX2 signaling to inhibit invasion and metastasis.
This is a preview of subscription content, access via your institution
Access options
Subscribe to this journal
Receive 50 print issues and online access
$259.00 per year
only $5.18 per issue
Buy this article
- Purchase on SpringerLink
- Instant access to the full article PDF.
USD 39.95
Prices may be subject to local taxes which are calculated during checkout







Similar content being viewed by others
Data availability
The RNA-seq data of OSCC and ODE tissues supporting this article are accessible through NCBI’s gene Expression Omnibus accession number GSE107445. The RNA-seq data of CAL27-BARX2-ov and control cell line supporting this article are accessible through NCBI’s gene Expression Omnibus accession number PRJNA1025379.
References
Scully C, Bagan J. Oral squamous cell carcinoma overview. Oral Oncol. 2009;45:301–8.
Albinger-Hegyi A, Stoeckli S, Schmid S, Storz M, Iotzova G, Probst-Hensch N, et al. Lysyl oxidase expression is an independent marker of prognosis and a predictor of lymph node metastasis in oral and oropharyngeal squamous cell carcinoma (OSCC). Int J cancer. 2010;126:2653–62.
Liao C, Wang Q, An J, Long Q, Wang H, Xiang M, et al. Partial EMT in Squamous Cell Carcinoma: A Snapshot. Int J Biol Sci. 2021;17:3036–47.
Kisoda S, Mouri Y, Kitamura N, Yamamoto T, Miyoshi K, Kudo Y. The role of partial-EMT in the progression of head and neck squamous cell carcinoma. J Oral Biosci. 2022;64:176–82.
Shibue T, Weinberg RA. EMT, CSCs, and drug resistance: the mechanistic link and clinical implications. Nat Rev Clin Oncol. 2017;14:611–29.
Bouton M, Boulaftali Y, Richard B, Arocas V, Michel J, Jandrot-Perrus M. Emerging role of serpinE2/protease nexin-1 in hemostasis and vascular biology. Blood. 2012;119:2452–7.
Wang K, Wang B, Xing A, Xu K, Li G, Yu Z. Prognostic significance of SERPINE2 in gastric cancer and its biological function in SGC7901 cells. J Cancer Res Clin Oncol. 2015;141:805–12.
Zou G, Lv Y, Kong M, Xiang B, Chen J. Upregulation of SERPINE2 Results in Poor Prognosis of Hepatoblastoma via Promoting Invasion Abilities. Dis Markers. 2022;2022:2283541.
Lin S, Kao S, Chang J, Liu Y, Yu E, Tseng S, et al. Up-regulation of miR-187 modulates the advances of oral carcinoma by targeting BARX2 tumor suppressor. Oncotarget. 2016;7:61355–65.
Mi Y, Zhao S, Zhang W, Zhang D, Weng J, Huang K, et al. Down-regulation of Barx2 predicts poor survival in colorectal cancer. Biochem Biophys Res Commun. 2016;478:67–73.
Nieto M, Huang R, Jackson R, Thiery J. EMT: 2016. Cell. 2016;166:21–45.
Fayard B, Bianchi F, Dey J, Moreno E, Djaffer S, Hynes NE, et al. The serine protease inhibitor protease nexin-1 controls mammary cancer metastasis through LRP-1-mediated MMP-9 expression. Cancer Res. 2009;69:5690–8.
Wu QW. Serpine2, a potential novel target for combating melanoma metastasis. Am J Transl Res. 2016;8:1985–97.
Jones F, Kioussi C, Copertino D, Kallunki P, Holst B, Edelman G. Barx2, a new homeobox gene of the Bar class, is expressed in neural and craniofacial structures during development. Proc Natl Acad Sci USA. 1997;94:2632–7.
Meech R, Edelman D, Jones F, Makarenkova H. The homeobox transcription factor Barx2 regulates chondrogenesis during limb development. Development. 2005;132:2135–46.
Sellar GC, Li L, Watt KP, Nelkin BD, Rabiasz GJ, Stronach EA, et al. BARX2 induces cadherin 6 expression and is a functional suppressor of ovarian cancer progression. Cancer Res. 2001;61:6977–81.
Zhang Y, Zhang J, Huang L, He L, Liao Y, Lai Y, et al. Low expression of BARX2 in human primary hepatocellular carcinoma correlates with metastasis and predicts poor prognosis. Hepatol Res. 2015;45:228–37.
Mi Y, Zhao S, Zhou C, Weng J, Li J, Wang Z, et al. Downregulation of homeobox gene Barx2 increases gastric cancer proliferation and metastasis and predicts poor patient outcomes. Oncotarget. 2016;7:60593–608.
Xie K, Feng J, Fan D, Wang S, Luo J, Ren Z, et al. BARX2/FOXA1/HK2 axis promotes lung adenocarcinoma progression and energy metabolism reprogramming. Transl Lung Cancer Res. 2022;11:1405–19.
Yu S, Yang Y, Yang H, Peng L, Wu Z, Sun L, et al. Pancancer analysis of oncogenic BARX2 identifying its prognostic value and immunological function in liver hepatocellular carcinoma. Sci Rep. 2023;13:7560.
Yang J, Antin P, Berx G, Blanpain C, Brabletz T, Bronner M, et al. Guidelines and definitions for research on epithelial-mesenchymal transition. Nat Rev Mol cell Biol. 2020;21:341–52.
Colangelo T, Carbone A, Mazzarelli F, Cuttano R, Dama E, Nittoli T, et al. Loss of circadian gene Timeless induces EMT and tumor progression in colorectal cancer via Zeb1-dependent mechanism. Cell Death Differ. 2022;29:1552–68.
Li R, Liang J, Ni S, Zhou T, Qing X, Li H, et al. A mesenchymal-to-epithelial transition initiates and is required for the nuclear reprogramming of mouse fibroblasts. Cell Stem Cell. 2010;7:51–63.
Di Leo L, Bodemeyer V, Bosisio FM, Claps G, Carretta M, Rizza S, et al. Loss of Ambra1 promotes melanoma growth and invasion. Nat Commun. 2021;12:2550.
Wang D, Zhang L, Hu A, Wang Y, Liu Y, Yang J, et al. Loss of 4.1N in epithelial ovarian cancer results in EMT and matrix-detached cell death resistance. Protein cell. 2021;12:107–27.
Chen H, Zhang M, Zhang W, Li Y, Zhu J, Zhang X, et al. Downregulation of BarH-like homeobox 2 promotes cell proliferation, migration and aerobic glycolysis through Wnt/β-catenin signaling, and predicts a poor prognosis in non-small cell lung carcinoma. Thorac Cancer. 2018;9:390–9.
Chen S, Lin X, He R, Zhang W, Kang M, Xu R. PHLDA3 activated by BARX2 transcription, suppresses the malignant development of esophageal squamous cell carcinoma by downregulating PI3K/AKT levels. Exp Cell Res. 2023;426:113567.
Lu Z, Peng H, Li R, Xu X, Peng J. BarH-like homeobox 2 represses the transcription of keratin 16 and affects Ras signaling pathway to suppress nasopharyngeal carcinoma progression. Bioengineered. 2022;13:3122–36.
Langer EM, Kendsersky ND, Daniel CJ, Kuziel GM, Pelz C, Murphy KM, et al. ZEB1-repressed microRNAs inhibit autocrine signaling that promotes vascular mimicry of breast cancer cells. Oncogene. 2018;37:1005–19.
Zhang J, Luo A, Huang F, Gong T, Liu Z. SERPINE2 promotes esophageal squamous cell carcinoma metastasis by activating BMP4. Cancer Lett. 2020;469:390–8.
Chen WJ, Dong KQ, Pan XW, Gan SS, Xu D, Chen JX, et al. Single-cell RNA-seq integrated with multi-omics reveals SERPINE2 as a target for metastasis in advanced renal cell carcinoma. Cell Death Dis. 2023;14:30.
Pagliara V, Adornetto A, Mammì M, Masullo M, Sarnataro D, Pietropaolo C, et al. Protease Nexin-1 affects the migration and invasion of C6 glioma cells through the regulation of urokinase Plasminogen Activator and Matrix Metalloproteinase-9/2. Biochim Biophys Acta. 2014;1843:2631–44.
Tang T, Zhu Q, Li X, Zhu G, Deng S, Wang Y, et al. Protease Nexin I is a feedback regulator of EGF/PKC/MAPK/EGR1 signaling in breast cancer cells metastasis and stemness. Cell Death Dis. 2019;10:649.
Li X, Wu X, Chen H, Liu Z, He H, Wang L. LHX2 Enhances the Malignant Phenotype of Esophageal Squamous Cell Carcinoma by Upregulating the Expression of SERPINE2. Genes. 2022;13:1457.
Hou J, Zhang H, Liu J, Zhao Z, Wang J, Lu Z, et al. YTHDF2 reduction fuels inflammation and vascular abnormalization in hepatocellular carcinoma. Mol Cancer. 2019;18:163.
Li YB, Wu Q, Liu J, Fan YZ, Yu KF, Cai Y. miR‑199a‑3p is involved in the pathogenesis and progression of diabetic neuropathy through downregulation of SerpinE2. Mol Med Rep. 2017;16:2417–24.
Dong P, Xiong Y, Watari H, Hanley SJ, Konno Y, Ihira K, et al. MiR-137 and miR-34a directly target Snail and inhibit EMT, invasion and sphere-forming ability of ovarian cancer cells. J Exp Clin cancer Res. 2016;35:132.
Bracken CP, Gregory PA, Kolesnikoff N, Bert AG, Wang J, Shannon MF, et al. A double-negative feedback loop between ZEB1-SIP1 and the microRNA-200 family regulates epithelial-mesenchymal transition. Cancer Res. 2008;68:7846–54.
Chen M, Zhang J. miR-186-5p inhibits the progression of oral squamous cell carcinoma by targeting ITGA6 to impair the activity of the PI3K/AKT pathway. J Oral Pathol Med. 2022;51:322–31.
Wang Y, Hu S, Zhang H, Zhang C, Lian Q, Jiao Y, et al. MiRNA-186-5p Exerts an Anticancer Role in Breast Cancer by Downregulating CXCL13. J Healthc Eng. 2022;2022:4891889.
Li Y, Zhou T, Cheng X, Li D, Zhao M, Zheng WV. microRNA-378a-3p regulates the progression of hepatocellular carcinoma by regulating PD-L1 and STAT3. Bioengineered. 2022;13:4730–43.
Xu X, Li Y, Liu G, Li K, Chen P, Gao Y, et al. MiR-378a-3p acts as a tumor suppressor in gastric cancer via directly targeting RAB31 and inhibiting the Hedgehog pathway proteins GLI1/2. Cancer Biol Med. 2022;19:1662–82.
Di W, Weinan X, Xin L, Zhiwei Y, Xinyue G, Jinxue T, et al. Long noncoding RNA SNHG14 facilitates colorectal cancer metastasis through targeting EZH2-regulated EPHA7. Cell Death Dis. 2019;10:514.
Liu H, Zhang Q, Song Y, Hao Y, Cui Y, Zhang X, et al. Long non-coding RNA SLC2A1-AS1 induced by GLI3 promotes aerobic glycolysis and progression in esophageal squamous cell carcinoma by sponging miR-378a-3p to enhance Glut1 expression. J Exp Clin cancer Res. 2021;40:287.
Shen W, Song Z, Zhong X, Huang M, Shen D, Gao P, et al. Sangerbox: A comprehensive, interaction-friendly clinical bioinformatics analysis platform. iMeta. 2022;1:e36.
Bardou P, Mariette J, Escudié F, Djemiel C, Klopp C. jvenn: an interactive Venn diagram viewer. BMC Bioinforma. 2014;15:293.
Zheng X, Sun Y, Li Y, Ma J, Lv Y, Hu Y, et al. A Novel Tongue Squamous Cell Carcinoma Cell Line Escapes from Immune Recognition due to Genetic Alterations in HLA Class I Complex. Cells. 2022;12:35.
Robinson MD, McCarthy DJ, Smyth GK. edgeR: a Bioconductor package for differential expression analysis of digital gene expression data. Bioinformatica. 2010;26:139–40.
Love MI, Huber W, Anders S. Moderated estimation of fold change and dispersion for RNA-seq data with DESeq2. Genome Biol. 2014;15:550.
Zheng X, Wu K, Liao S, Pan Y, Sun Y, Chen X, et al. MicroRNA-transcription factor network analysis reveals miRNAs cooperatively suppress RORA in oral squamous cell carcinoma. Oncogenesis. 2018;7:79.
Malta TM, Sokolov A, Gentles AJ, Burzykowski T, Poisson L, Weinstein JN, et al. Machine Learning Identifies Stemness Features Associated with Oncogenic Dedifferentiation. Cell. 2018;173:338–54.e15.
Acknowledgements
We thank the technical group of the Department of Oral Pathology, Wuhan University, for their kindness support.
Funding
This research was supported by the National Natural Science Foundation of China 82273201 and 81972552, Natural Science Foundation of Hubei Province 2022CFB771, and the Fundamental Research Funds for the Central Universities 2042023kf0148.
Author information
Authors and Affiliations
Contributions
Study designation and Manuscript review: JL Zhang; Data acquisition and manuscript preparation: YN Sun, JC Pan and YW Li; Quality control of data and algorithms: YN Sun and YY Hu; Data analysis and interpretation: YW Li, JY Ma; Statistical analysis and Animal Experiments: JC Pan, YY Zhang, ZY Jiang, and F Chen.
Corresponding author
Ethics declarations
Competing interests
The authors declare no competing interests.
Ethics approval
This work had been approved by the Ethics Committee of School of Stomatology, Wuhan University.
Additional information
Publisher’s note Springer Nature remains neutral with regard to jurisdictional claims in published maps and institutional affiliations.
Supplementary information
Rights and permissions
Springer Nature or its licensor (e.g. a society or other partner) holds exclusive rights to this article under a publishing agreement with the author(s) or other rightsholder(s); author self-archiving of the accepted manuscript version of this article is solely governed by the terms of such publishing agreement and applicable law.
About this article
Cite this article
Sun, Y., Pan, J., Li, Y. et al. Restoring BARX2 in OSCC reverses partial EMT and suppresses metastasis through miR-186-5p/miR-378a-3p-dependent SERPINE2 inhibition. Oncogene 43, 1941–1954 (2024). https://doi.org/10.1038/s41388-024-03053-w
Received:
Revised:
Accepted:
Published:
Version of record:
Issue date:
DOI: https://doi.org/10.1038/s41388-024-03053-w


