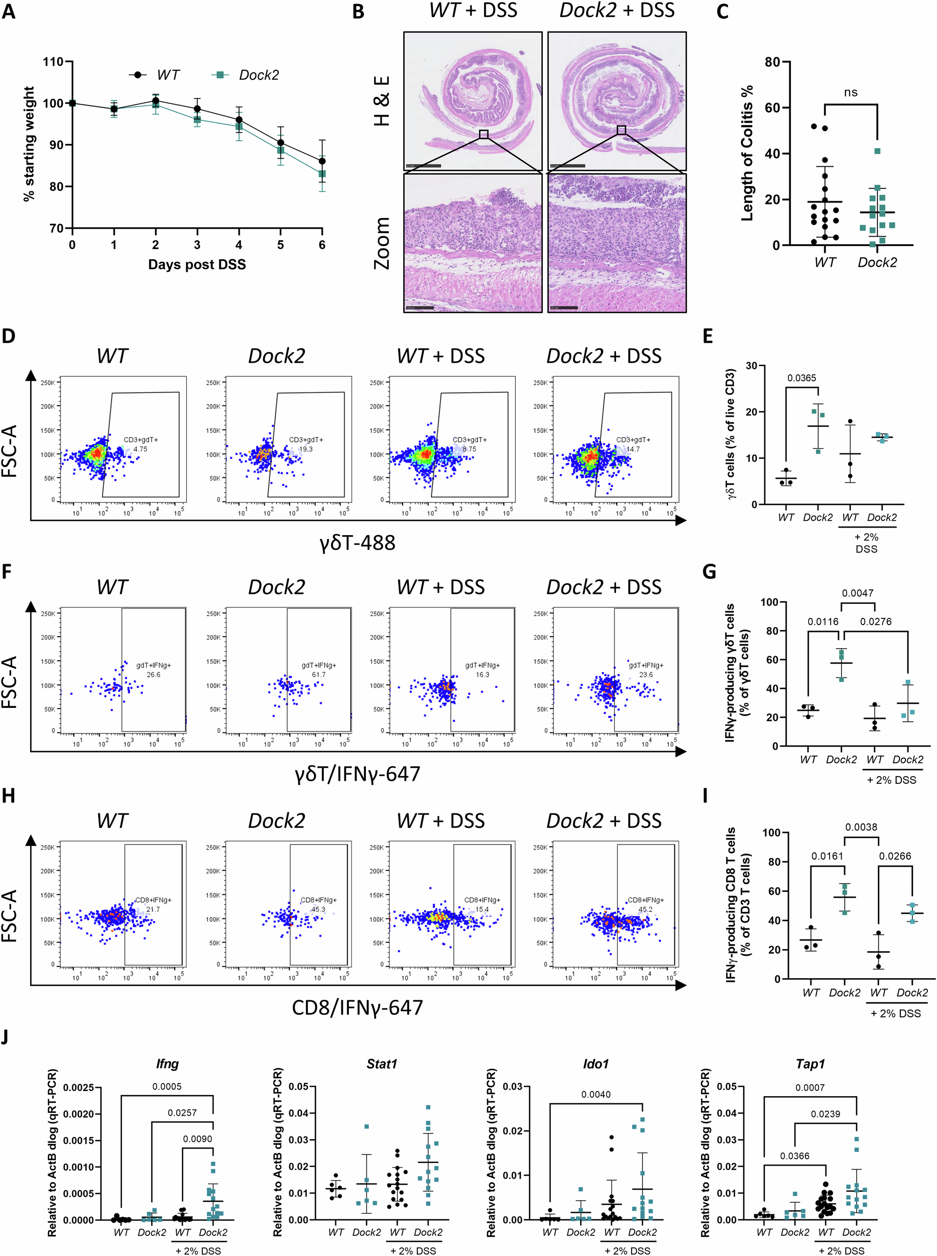
Fig. 5: IFNγ producing γδ T cells are increased in Dock2 deficient colons independently of acute inflammation.

A Comparative weights of WT and Dock2 mice during treatment with 2% DSS. B Representative H&E-stained colonic Swiss rolls, detailing extent of colitis in WT and Dock2 mice. Representative areas of epithelial erosion are highlighted. Scale bars are 2.5 mm and 100 μm (zoom). C Quantification of colitic area in WT and Dock2 mice. N = 17 vs 14 mice. D Representative plots of CD3+ γδ T cells in WT and Dock2 colons at baseline or following acute DSS treatment. E Quantification of CD3+ γδ T cells. N = 3 vs 3 vs 3 vs 3 mice. F Representative plots of IFNγ producing γδ T cells in WT and Dock2 colons at baseline or following acute DSS treatment. G Quantification of IFNγ producing γδ T cells. N = 3 vs 3 vs 3 vs 3 mice. H Representative plots of IFNγ producing CD8 + T cells in WT and Dock2 colons at baseline or following acute DSS treatment. I Quantification of IFNγ producing CD8 + T cells. N = 3 vs 3 vs 3 vs 3 mice. J RT-qPCR analysis of IFNγ target gene expression in WT and Dock2 colons at baseline or following acute DSS treatment. N = 6 vs 6 vs 17 vs 14 mice. Data represented as mean and error bars SD. Statistical analysis for (C) was performed using two-tailed Mann–Whitney test. Statistical analysis for (E), (G), (I) and (J) was performed using ordinary one-way ANOVA with Tukey’s multiple comparisons. Exact p values are indicated in the panels.