Abstract
Inflammatory Bowel Disease-associated colorectal cancer (IBD-CRC) is a known and serious complication of Inflammatory Bowel Disease (IBD) affecting the colon. However, relatively little is known about the pathogenesis of IBD-associated colorectal cancer in comparison with its sporadic cancer counterpart. Here, we investigated the function of Dock2, a gene mutated in ~10% of IBD-associated colorectal cancers that encodes a guanine nucleotide exchange factor (GEF). Using a genetically engineered mouse model of IBD-CRC, we found that whole body loss of Dock2 increases tumourigenesis via immune dysregulation. Dock2-deficient tumours displayed increased levels of IFNγ-associated genes, including the tryptophan metabolising, immune modulatory enzyme, IDO1, when compared to Dock2-proficient tumours. This phenotype was driven by increased IFNγ-production in T cell populations, which infiltrated Dock2-deficient tumours, promoting IDO1 expression in tumour epithelial cells. We show that IDO1 inhibition delays tumourigenesis in Dock2 knockout mice, and we confirm that this pathway is conserved across species as IDO1 expression is elevated in human IBD-CRC and in sporadic CRC cases with mutated DOCK2. Together, these data demonstrate a previously unidentified tumour suppressive role of DOCK2 that limits IFNγ-induced IDO1 expression and cancer progression, opening potential new avenues for therapeutic intervention.
Similar content being viewed by others
Introduction
Inflammatory Bowel Disease–associated colorectal cancer (IBD-CRC) is a long term colonic complication of inflammatory Bowel Disease (IBD) [1]. IBD is a complex, chronic disease affecting the gastrointestinal tract, characterised by immune dysregulation as a result of genetic, environmental and microbiotal factors [2], and is generally classified into two subtypes: Ulcerative Colitis, and Crohn’s Disease. IBD-CRC occurs on a background of colonic inflammation, and occurs in younger patients [3], and is associated with increased mortality compared to sporadic colorectal cancer [3, 4], yet its pathogenesis is poorly understood. There is therefore an urgent need to understand IBD-CRC in greater detail.
The mutational spectrum of IBD-CRC is different from sporadic colorectal cancer with alterations in TP53 being the most common driver event and APC and KRAS being mutated at significantly lower rates [5,6,7]. In addition, alterations in the RHO/RAC signalling pathway are frequently associated with IBD-CRC with exome sequencing studies suggesting a prevalence of 50–70% of tumours having alterations in this pathway [6, 7]. It should be noted however that these data do not imply significant mutation, and the functional effects of these mutations are unknown. RAC proteins have a critical role in several cellular processes including migration, apoptosis, proliferation, and invasion [8,9,10,11] but their role in the etiology of IBD-CRC is poorly understood.
Of particular interest are mutations in the dedicator of cytokinesis 2 (DOCK2) gene, which have been found in ~10% of IBD-CRC cases [6, 7]. DOCK2 is a 212 kDa protein expressed in both human and mouse, found mainly in peripheral blood cells, and to a lesser extent, the thymus and spleen [12]. DOCK proteins act primarily as guanine nucleotide exchange factors (GEFs) for the RAC/RHO GTPases [13]. GEF activity involves catalysing the release of GDP in exchange for GTP on RAC, resulting in RAC activation [11]. DOCK2 specifically is involved in both the innate and adaptive immune responses and plays a critical role in activation and proliferation of T lymphocytes [14]. DOCK2 was recently identified as a key driver gene in human IBD using network predictive modelling [15]. Dock2—/— mice are also more sensitive to colitis as a result of Citrobacter rodentium infection [16]. As DOCK2 has been linked to both IBD and IBD-CRC in the context of its known physiological effect on immune cells, it is a particularly attractive target to study, and to our knowledge, the functional role of DOCK2 on the development of IBD-CRC has not been previously examined.
Here, we demonstrate loss of Dock2 in a Dextran Sodium Sulphate (DSS) colitis-induced mouse model of IBD-CRC increases tumour formation. We find this increased tumourigenesis is associated with CD3 + T cell infiltration, increased interferon gamma signalling, elevated expression of the IFNγ target IDO1 and increased tryptophan metabolism in Dock2-deficient tumours. In addition, we show elevated production of IFNγ in immune cell populations, including γδ and CD8 T cells, under normal homeostatic conditions suggesting loss of Dock2 leads to immune cell dysfunction and aberrant IFNγ signalling. IDO1 is elevated in human IBD-CRC patients and pharmacological inhibition of IDO1 activity in Dock2-deficient mice abrogates tumourigenesis. Together, these results outline a novel functional role for aberrant IFNγ producing immune dysfunction in promoting IBD-CRC via modulation of IDO1-mediated tryptophan metabolism and suggest potential therapeutic avenues for targeting human disease.
Results
Loss of Dock2 leads to increased tumour formation in vivo
To determine whether loss of Dock2 promotes inflammation-associated CRC development we crossed mice carrying a whole mouse ‘deletion first’ Dock2tm1a allele to a well characterised villin-creERT2 Apcfl/+ intestinal CRC model [17] (Fig. S1A, B) generating cohorts of control villin-creERT2 Apcfl/+ (Vil Apc) and experimental villin-creERT2 Apcfl/+ Dock2tm1a/tm1a (Vil Apc Dock2) mice. Following induction with tamoxifen, mice were subjected to two rounds of colitis-inducing DSS treatment, aged to 47 days where after colons were harvested for histological analysis (Fig. 1A). Loss of Dock2 expression due to the ‘deletion first’ allele was confirmed in colonic tissue by mRNA and protein analysis and in thymus by RT-qPCR (Fig. S1C–E). Vil Apc Dock2 mice developed more colonic tumours than controls and had an increased overall tumour burden (Fig. 1B–D). Average tumour size and tumour cell proliferation was not different between groups (Fig. 1E–G) suggesting increased tumourigenesis was not due to accelerated tumour growth (Fig. 1F, G).
A Schematic detailing the Apc loss-mediated mouse model of IBD-associated colorectal cancer, including inducible gene modification with tamoxifen, two rounds of 0.5% DSS, and termination at day 47 post DSS administration. B Representative H&E-stained colonic Swiss rolls, detailing tumour burden in Vil Apc and Vil Apc Dock2 mice (black arrows). Scale bars are 2.5 mm. C Tumour number in Vil Apc and Vil Apc Dock2 mice. N = 11 vs 11 mice. D Total tumour burden in Vil Apc and Vil Apc Dock2 mice. N = 11 vs 11 mice. E Representative BrdU-stained Vil Apc and Vil Apc Dock2 tumours. Scale bars are 50 μm. F Quantification of BrdU staining. N = 7 vs 11 mice. G Average tumour size in Vil Apc and Vil Apc Dock2 mice. N = 11 vs 11 mice. Data represented as mean and error bars SD. All statistical analysis for this figure was performed using two-tailed Mann–Whitney test. Exact p values are indicated in the panels.
Tumours in mice lacking Dock2 show an immune phenotype, elevated interferon gamma signalling, and upregulation of IDO1
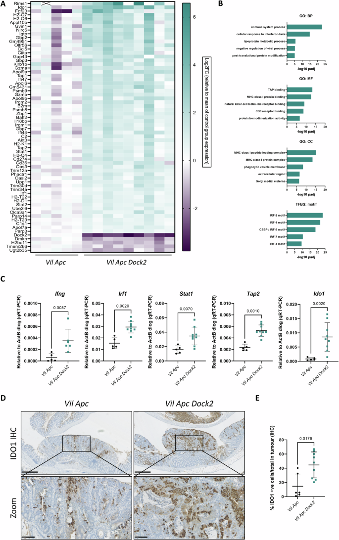
To identify potential molecular mechanisms mediating increased tumourigenesis following Dock2 deletion we carried out RNAseq on 5 vs 9 colonic tumours dissected from Vil Apc and Vil Apc Dock2 mice. This analysis revealed 80 transcripts with altered expression (FC > ±1.5, padj < 0.05; 65 upregulated, 15 downregulated) (Fig. 2A and Table S1). Dock2 was the most downregulated gene, with a logFC of −2.89 and an adjusted p value = 8.87 × 10−35, in line with the minimal Dock2 expression observed in the Vil Apc Dock2 tumours (Fig. S1C, D). Gene ontology (GO) analysis of our dataset identified enrichment of numerous immune related pathways as being activated in Dock2 deficient tumours (Fig. 2B and Table S2). These included pathways involved in immune system processes, MHC protein binding and response to interferon signalling. Additionally, transcription factor binding site (TFBS) analysis demonstrated an enrichment of putative targets of interferon regulatory factors (IRFs) (Fig. 2B and Table S2). Furthermore, gene set enrichment analysis (GSEA) identified enrichment of interferon gamma and alpha response hallmark gene sets with genes upregulated in our dataset (Fig. S2A; IFNγ p < 0.001 and IFNα p = 0.005). Together, this suggests loss of Dock2 leads to dysregulation of immune system processes and, in particular, activation of interferon signalling. Quantitative RT-PCR was used to validate a selection of the identified interferon related genes with all tested genes showing the expected transcriptional changes (Fig. 2C). One of the most upregulated genes following Dock2 loss was indoleamine 2, 3-dioxygenase 1 (Ido1). Ido1 is a previously described target of IFNγ signalling with known tumour promoting, immunomodulatory functions [18, 19]. Therefore, we chose to investigate IDO1 in more detail. We further validated this upregulation at protein level observing upregulation of IDO1 protein in Dock2 deficient tumours by IHC and Western blot (Fig. 2D, E and Fig. S2B, C). To define in better detail the cellular compartment expressing IDO1 we co-stained Vil Apc Dock2 tumour tissue for epithelial and immune cell markers alongside IDO1. IDO1 expression was exclusively co-localised with CDH1 expression and we did not observe co-expression with CD3 or CD8 markers (Fig. S2D, E). Together, this suggests an induction of IFNγ signalling in the tumour epithelium of Dock2 deficient mice. We also observed increased Ido1 but not Ifng expression in normal tissue adjacent to tumours demonstrating this effect is not restricted to tumour cells (Fig. S2F).
A Heatmap of genes with significantly altered expression in Vil Apc Dock2 tumour identified by RNAseq. B Gene ontology analysis of Vil Apc vs Vil Apc Dock2 tumours. The top 5 non-redundant Biological Processes (BP), Molecular Functions (MF), Cellular Components (CC) and Putative Transcription Factor Binding Sites (TFBS) are listed and corresponding –log10 padj shown. C RT-qPCR analysis of IFNγ target gene expression in Vil Apc and Vil Apc Dock2 tumours. N = 5 vs 6 tumours (Ifng) or 5 vs 9 tumours (others). D Representative IDO1-stained Vil Apc and Vil Apc Dock2 tumours. Scale bars are 500 μm and 100 μm (zoom). E Quantification of IDO1 staining. N = 6 vs 9 tumours. Data represented as mean and error bars SD. All statistical analysis for this figure was performed using two-tailed Mann–Whitney test. Exact p values are indicated in the panels.
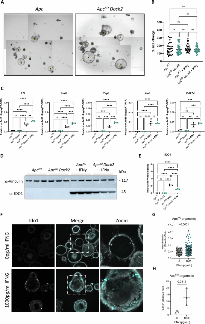
To further investigate this, we determined whether colonic tumour epithelial cells respond to exogenous IFNγ. Colonic organoids were derived from control and Dock2tm1a/tm1a (Dock2) mice and Apc deleted using CRISPR to mimic tumour development in an inflammation naïve setting (Fig. S3A). ApcKO and ApcKO Dock2 organoids were treated with mouse IFNγ for 24 h. There were no changes in organoid growth (Fig. 3A, B) but we observed an upregulation of genes identified in our RNAseq dataset confirming they are IFNγ targets in colonic epithelial cells and indicating a key role for type II interferon signalling in the epithelial response to interferon stimulation (Fig. 3C). This included increased Ido1 expression which was also observed at protein level (Fig. 3D–H). Interestingly, whilst there was a modest increase in the activation of some IFNγ target genes in IFNγ treated ApcKO Dock2 organoids compared to IFNγ treated controls this was not the case for Ido1 mRNA or protein, the activation of which was broadly the same (Fig. 3C–E). This was in contrast to our in vivo data showing an upregulation of Ido1 in Dock2 deficient mice. Thus, the responsiveness of Dock2 deficient and normal tumour organoids to IFNγ stimulation is broadly similar. Together, this suggests the increased IFNγ response observed in vivo may be due to elevated infiltration of IFNγ producing cells in Dock2 deficient tumours. To further test this, we analysed the dose dependency of ApcKO organoids to IFNγ stimulation. We found that IDO1 protein and mRNA expression was induced in a dose dependent manner by increasing concentrations of IFNγ (Fig. S3B–D). Additionally, we found that ApcKO organoids did not express detectable levels of Ifng mRNA, even following inflammatory stimulus with TNFα. Together, this supports the hypothesis that increased IFNγ production, from non-cell autonomous sources, is driving elevated IDO1 expression in tumour epithelial cells in Dock2 deficient mice. Therefore, we sought to identify potential sources of this IFNγ production.
A Collage overview of ApcKO and ApcKO Dock2 organoids. B Quantification of ApcKO and ApcKO Dock2 organoid size change 24 h post IFNγ treatment. N = 30 vs 30 vs 30 vs 30 organoids. C RT-qPCR analysis of IFNγ target gene expression in ApcKO and ApcKO Dock2 organoids 24 h post IFNγ treatment. N = 3 vs 3 vs 3 vs 3 independent technical replicates and 3 vs 3 vs 2 vs 3 independent technical replicates (Tap1). D Western blot analysis of IDO1 expression in ApcKO and ApcKO Dock2 organoids 24 h post IFNγ treatment. E Quantification of IDO1 Western blot. N = 3 vs 3 vs 3 vs 3 independent technical replicates. F Immunofluorescence staining of Ido1 expression in ApcKO organoids 24 h post IFNγ treatment. G Quantification of Ido1 staining intensity. N = 572 vs 232 organoid cells. H Quantification of % Ido1 positive cells. N = 3 vs 3 independent technical replicates. Data represented as mean and error bars SD. Statistical analysis for (B), (C) and (E) was performed using ordinary one-way ANOVA with Tukey’s multiple comparisons. Statistical analysis for (G) and (H) was performed using student T-test *p < 0.05, **p < 0.01, ***p < 0.001, ****p < 0.0001.
Tumours in mice lacking Dock2 are infiltrated by CD3+ and γδ T lymphocytes
As DOCK2 primarily functions as an immune modulator we examined whether immune cell dysregulation might be responsible for the observed IFNγ stimulation and thus impacting tumour formation in Dock2 deleted mice. We first investigated lymphoid and myeloid cell populations using immunohistochemistry and found an increase in intratumoural CD3 + T cell infiltration in Vil Apc Dock2 tumours (Fig. 4A, B) but not of macrophages or neutrophils (Fig. S4A, B). Further investigations of different T cell subtypes demonstrated that whilst CD4+ and CD8 + T cell infiltration was the same between groups (Fig. S4C, D), there were more γδ T cells in Vil Apc Dock2 tumours than control tumours (Fig. 4C, D). The expression of Trgv1, the gene encoding T cell receptor Vγ1 chain, but not Trgv4, Trgv5, Trgv6 or Trgv7 was also upregulated in tumours of Vil Apc Dock2 mice (Fig. 4E and S4E). Infiltrating Vγ1 γδ T cells have previously been identified as a potential source of IFNγ in tumours suggesting this immune cell population may be partly mediating IFNγ signalling in Dock2 deficient tumours.
A Representative CD3-stained Vil Apc and Vil Apc Dock2 tumours. Scale bars are 50 μm (B) Quantification of CD3 staining. Values represent % of total tumour cells. N = 6 vs 10 mice. C Representative images of RNAscope for TRDC in tumours of Vil Apc and Vil Apc Dock2 mice. Scale bars are 100 μm. D Quantification of TRDC staining. Values represent % of total tumour cells. N = 7 vs 20 tumours. E RT-qPCR analysis of Trgv1 expression in Vil Apc and Vil Apc Dock2 tumours. N = 5 vs 9 tumours. Data represented as mean and error bars SD. All statistical analysis for this figure was performed using two-tailed Mann–Whitney test. Exact p values are indicated in the panels.
γδ T cells from mice lacking Dock2 produce more IFNγ in vivo
We next examined in more detail whether γδ T-cells are a source of IFNγ in our Dock2-deficient mouse model and whether this phenotype is intrinsic to Dock2 loss or requires exogenous inflammatory stimulus. To address this, we analysed the effects of Dock2 deletion on colonic immune cell populations under both homeostatic and inflammatory conditions. Acute colonic damage and inflammation was induced by treatment with 2% DSS. Monitoring of mice during treatment indicated no significant differences in disease severity (as indicated by weight loss) between control and Dock2 deficient mice (Fig. 5A). After 7 days treatment (5 days DSS + 2 days normal drinking water) mice were culled and colons harvested (Fig. S5A). Histological analysis indicated no significant difference in the extent of mucosal damage or CD3 + T cell infiltration between control and Dock2 deficient mice (Figs. 5B, C and S5B, C) demonstrating loss of Dock2 does not increase susceptibility to DSS induced colitis. To investigate the potential for immune cell dysregulation during acute colitis in more detail we carried out flow cytometry analysis of different lymphoid populations (Fig. S5D). Consistent with our previous findings in cancer models, we found γδ T cells were more abundant in Dock2 deficient than control colons (Fig. 5D, E). Notably, this increase was found under normal, homoeostatic conditions in the absence of DSS induced inflammatory stimulus. Indeed, upon DSS treatment, the proportion of γδ T cells was not different between control and Dock2 deficient mice (Fig. 5D, E). We next determined whether γδ T cells could act as a source of IFNγ explaining the increased IFNγ activation observed in Dock2 deficient mice. Flow cytometry analysis showed that a higher proportion of both γδ T cells and CD8 + T cells expressed IFNγ in Dock2 deficient colons. Again, this increase was present in the absence of DSS treatment, suggesting Dock2 loss leads to an intrinsic immune cell dysfunction manifested by increased infiltration of IFNγ producing γδ T cells (Fig. 5F–I). To determine whether other immune populations could contribute to increased IFNγ production we further analysed IFNγ levels in CD3 positive and CD3 negative cells by flow cytometry. We found that the majority of IFNγ producing cells were CD3 positive but IFNγ was also produced by CD3 negative cells and the proportion of these cells was also significantly higher in Dock2 deficient mice (Fig. S5F, G). Together, this suggests Dock loss leads to immune dysregulation, characterised by increased IFNγ production in multiple immune subtypes including, but not restricted to, γδ T cells and CD8 + T cells.
A Comparative weights of WT and Dock2 mice during treatment with 2% DSS. B Representative H&E-stained colonic Swiss rolls, detailing extent of colitis in WT and Dock2 mice. Representative areas of epithelial erosion are highlighted. Scale bars are 2.5 mm and 100 μm (zoom). C Quantification of colitic area in WT and Dock2 mice. N = 17 vs 14 mice. D Representative plots of CD3+ γδ T cells in WT and Dock2 colons at baseline or following acute DSS treatment. E Quantification of CD3+ γδ T cells. N = 3 vs 3 vs 3 vs 3 mice. F Representative plots of IFNγ producing γδ T cells in WT and Dock2 colons at baseline or following acute DSS treatment. G Quantification of IFNγ producing γδ T cells. N = 3 vs 3 vs 3 vs 3 mice. H Representative plots of IFNγ producing CD8 + T cells in WT and Dock2 colons at baseline or following acute DSS treatment. I Quantification of IFNγ producing CD8 + T cells. N = 3 vs 3 vs 3 vs 3 mice. J RT-qPCR analysis of IFNγ target gene expression in WT and Dock2 colons at baseline or following acute DSS treatment. N = 6 vs 6 vs 17 vs 14 mice. Data represented as mean and error bars SD. Statistical analysis for (C) was performed using two-tailed Mann–Whitney test. Statistical analysis for (E), (G), (I) and (J) was performed using ordinary one-way ANOVA with Tukey’s multiple comparisons. Exact p values are indicated in the panels.
To determine whether this led to increased IFNγ target gene expression in the colon we carried out transcriptional analysis of previously identified IFNγ responsive genes. Under homeostatic conditions Dock2 loss was not sufficient to increase IFNγ signalling in the colon but following DSS treatment a number of IFNγ responsive genes were induced (Fig. 5J). Therefore, Dock2 deficient colonic epithelium is not inherently IFNγ activated, rather, it responds to inflammation to induce and maintain this state. To investigate more broadly, we also examined expression of γδ T cell markers, and some IFNγ responsive genes in thymus from untreated control and Dock2 deficient mice. These mice exhibit significantly higher expression of various γδ T cell markers but not IFNγ target genes (Fig. S5H). Together, these data suggest Dock2 deficient mice have increased infiltration of IFNγ-producing immune cells, but exogenous inflammatory stimuli are needed to induce robust IFNγ activation and IDO1 expression in the colonic epithelium.
IDO1 expression is increased in human IBD-CRC and IDO1 inhibition abrogates tumourigenesis in Dock2 deficient mice
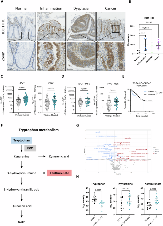
To determine whether the observations from our model are recapitulated in human disease we investigated the expression of the IFNγ target IDO1 in a set of human samples encompassing different stages of IBD-CRC disease progression. IHC analysis showed that IDO1 expression is significantly increased in inflamed tissue compared to normal colon and this increased expression persists through to the development of cancer (Fig. 6A, B).
A Representative IDO1-stained human normal colon, inflamed colon, dysplastic colon and IBD associated cancer (all regions of the same human resection specimen). Scale bars are 250 μm and 50 μm (zoom) (B) Quantification of IDO1 staining. N = 5 vs 5 vs 4 vs 12 patient samples. C Expression of IDO1 and IFNG in CRC patients with wildtype or mutated DOCK2. D Expression of IDO1 and IFNG in MSS CRC patients with wildtype or mutated DOCK2. E Survival plot of TCGA CRC dataset grouped on the mutational status of DOCK2. Note reduced survival of DOCK2 mutant patients. F Schematic outlining the tryptophan metabolism pathway. Note IDO1 catalysers the conversion of tryptophan to kynurenine. Metabolites altered in Vil Apc Dock2 tumours are highlighted in blue if downregulated (tryptophan) or red if upregulated (xanthurenate). G Volcano plot showing the polar metabolites filtered using p > 0.05 and FC > 1.3. H Individual value plots of log2 intensity values of selected metabolites. N = 12 vs 12 tumours. Data represented as mean and error bars SD. Statistical analysis for (B) was performed using ordinary one-way ANOVA with Tukey’s multiple comparisons. Statistical analysis for (C) and (D) was performed using student T-test. Statistical analysis for (H) was performed using two-tailed Mann–Whitney test. Exact p values are indicated in the panels.
To extend these analyses we utilised the TCGA dataset of sporadic CRC. DOCK2 is mutated in ~10% of cases and in samples where DOCK2 is mutated, expression of both IFNG and IDO1 was significantly higher than non-mutated samples (Fig. 5C). Importantly, this is also observed in microsatellite stable (MSS) CRC which is generally immune suppressed (Fig. 5D). We also found that DOCK2 mutation and/or low DOCK2 expression correlates poor prognosis in these patients, further supporting a tumour suppressor role for this protein (Figs. 6E and S6A, B).
IDO1 is a tryptophan catabolic enzyme that catalysers the conversion of tryptophan to kynurenine and other downstream metabolites (Fig. 6F). This pathway plays an important immunomodulatory role by regulating the activity of both regulatory and effector T cells [20,21,22]. We next investigated whether the increased IDO1 observed in Dock2 deficient tumours impacted on tryptophan metabolism. To identify metabolic differences between Vil Apc and Vil Apc Dock2 tumours, we performed liquid chromatography mass spectrometry (LC-MS). We extracted metabolites using a solid-liquid biphasic extraction [23] from 12 tumours of each group and analysed the aqueous fraction by high-resolution HILIC LC-MS [24]. We identified numerous changes in metabolite levels in Dock2 deficient tumours (Figs. 6G, S6C, S6D and Table S3). Consistent with the elevated expression of IDO1, we observed a depletion of tryptophan following Dock2 deletion (Fig. 6G, H). Interestingly, we did not observe differences in the levels of kynurenine but the downstream metabolite xanthurenate was elevated in Vil Apc Dock2 tumours suggesting a rapid conversion of kynurenine via this pathway (Fig. 6F–H).
To further test the functional significance of elevated IDO1 expression and tryptophan metabolism in Dock2 deficient tumours we next examined the effect of IDO1 inhibition on tumourigenesis. We treated Vil Apc Dock2 mice with the IDO1 inhibitor 1-L-MT whilst undergoing repeated rounds of DSS induced colitis (Fig. 7A). Mice were culled at 47 days post first day of DSS and tissue harvested for analysis. Consistent with a functional role for IDO1 expression in driving IBD-CRC development, mice treated with 1-L-MT had a significantly lower tumour number and tumour burden compared to mice treated with vehicle (Figs. 7B–D and S7A). Importantly, this was not due to IDO1 inhibition impacting on severity of colitis, confirming the tumour promoting effects of increased epithelial IDO1 activity following Dock2 deletion (Fig. S7B). Together, our data implicate Dock2 loss of function in the development of IBD-CRC. Mechanistically, this is via immune dysregulation leading to increased infiltration of IFNγ producing T cells, driving IDO1 expression.
A Schematic outlining IDO inhibitor (1-L-MT) treatment regimen in Vil Apc Dock2 mice. B Representative H&E-stained colonic swiss rolls, detailing tumour burden in vehicle and IDO1 inhibitor (1-L-MT) treated Vil Apc Dock2 mice (black arrows). Scale bars are 2.5 mm. C Tumour number in vehicle and IDO1 inhibitor treated Vil Apc Dock2 mice. D Total tumour burden in vehicle and IDO1 inhibitor treated Vil Apc Dock2 mice. N = 8 vs 8 mice. E A model outlining the proposed role of Dock2 in suppressing inflammation induced colorectal cancer. Data represented as mean and error bars SD. All statistical analysis for this figure was performed using two-tailed Mann–Whitney test. Exact p values are indicated in the panels.
Discussion
Taken together, these results suggest that loss of Dock2 leads to immune dysregulation, enhancing tumourigenesis via interferon gamma induced expression of IDO1. In mice lacking Dock2, IFNγ production is increased in multiple T cell populations, including CD8+ and γδ T cells, and administrating IFNγ to tumour organoids induces robust IDO1 expression suggesting this response is driven by immune cell IFNγ production. Finally, treatment with 1-L-MT, an IDO1 inhibitor, abrogates the increased tumourigenesis observed in mice without Dock2.
IDO1 is an enzyme catalysing the conversion of tryptophan to kynurenine [25] and has been directly associated with tumourigenesis, as IDO1+ Paneth cells promote immune evasion in sporadic colorectal cancer [26]. In colitis-associated cancer, conditional loss of IDO1 in the colonic epithelium with AOM/DSS resulted in fewer colonic tumours [18]. Additionally, 1-L-MT, an inhibitor of IDO1, decreases proliferation of colon cancer cell lines [27], as well as reduces tumour burden in AOM/DSS mice [27]. IDO1−/− mice treated with AOM/DSS have separately been shown to develop smaller tumours [28]. We also observed decreased tumourigenesis in a colitis induced Dock2 deficient tumour model following 1-L-MT treatment, outlining the importance of tryptophan metabolism in modulating colitis-induced CRC. IDO1 is associated with a reduction in immune system activity [25] through several mechanisms. First, macrophages [22] and dendritic cells [21] expressing IDO1 suppress T cell proliferation via decreasing the tryptophan pool. Second, dendritic cells expressing IDO1 expand the regulatory T cell (Treg) population thus modulating inflammatory activity [20]. IDO1 also mediates increased tumourigenesis independently of its effect on T cells, as tumourigenesis was also impaired in IDO1 knock out, immune deficient Rag1-knockout mice [29]. Although IDO1 is not abundantly expressed in the colonic epithelium at baseline [19, 30], it is expressed in the epithelium during active IBD [19] consistent with the findings of our study. Interestingly, when overexpressed in the epithelium it results in increased secretory cell differentiation and larger mucus layer in the ileum, as well as reduced sensitivity to DSS [31]. Along these lines, induction of IDO1 affects colitis severity [32]. However, the literature varies with respect to IDO1 loss or inhibition, with both positive and negative results reported in colitis: IDO1-deficient mice are less sensitive to DSS colitis [33], yet mice treated with both IDO1 stimulation and IDO1 inhibitor combined, lose the protective effect of IDO1 stimulation [32]. Thus, activation of IDO1 activity has the potential to mediate colonic homeostasis and tumourigenesis via multiple mechanisms.
Our data strongly implicate IFNγ signalling in driving expression of IDO1, indeed we observed a robust, dose dependent, transcriptional activation of IDO1 following treatment of colonic organoids with recombinant IFNγ. Subsequent analyses identified increased infiltration of CD3 + , CD8+ and γδ T cells as a source of IFNγ in Dock2 deficient tissue although we cannot rule out other immune populations also playing a role. It is not clear why more IFNγ producing T cells accumulate in tumours formed in Dock2 mutant mice, a gene that is expressed primarily in hematopoietic cells. These cells may be recruited to tumours by increased expression of chemokines or they may proliferate in situ. Neither is it clear why a predominance of IFNγ-producing T cells, normally associated with anti-tumour activity [34,35,36], correlate with increased tumourigenesis. For example, Vγ1 γδ T cells play a role in counteracting tumour cell survival through communication with intraepithelial lymphocytes expressing the Vγ7 TCR [37]. Additionally, IFNγ producing CD8 + T cells are known mediators of anti-tumour immunity [38]. On the other hand, IFNγ can contribute to immune cell evasion, in particular via modulation of IDO1 expression [38]. Given that T cells lack Dock2 expression in the model used here, it is tempting to speculate that the absence of DOCK2 suppresses their cancer-killing functions via preventing synapse formation with target cancer cells, a previously described function of DOCK2 [39]. This defective recognition of cancer cells together with the upregulation of IFNγ in DOCK-2 deficient T cells may result in tumour promotion via increased expression of IDO1. Anti-tumourigenic effects of IDO1, such as induction of T cell apoptosis [40], were not observed either, arguing against immune escape by T cell ablation. It is reasonable, therefore, to suggest that these increased Dock2 deficient IFNγ producing T cells are dysfunctional. Thus, despite accumulating in the colon they are not sufficient to induce an anti-tumour microenvironment, rather via induction of IDO1 expression, promote one that supports tumour development.
Despite these open questions it appears clear that Dock2 deficiency leads to increased tumourigenesis in an IDO1 dependent manner. Additionally, we found increased levels of IDO1 in IBD-CRC samples and in patients with sporadic CRC carrying mutations in the DOCK2 gene. Furthermore, DOCK2 mutational status was correlated with poor survival outcomes in sporadic CRC. Our identification of this pathway, and its relevance in human disease, could therefore help inform the clinical management of IBD-CRC. With regards to this, it is important first to note the status of IDO1 inhibitors in recent clinical trials. Several trials across multiple solid tumour types have revealed disappointing results [41]. However, these trials have not selected patients based on IDO1 tumour positivity, and none of these trials have occurred in patients with colorectal cancer, particularly following inflammation. Therefore, it remains to be seen whether IDO1 inhibition has a role in the treatment of inflammation-associated colorectal cancer, and this potential needs to be fully explored. Alternatively, this poor performance may indicate that IDO1 activity is not required to fuel tumour growth in established cancers. In this case, IDO1 inhibitors may be more efficacious when used as chemopreventative agents, preventing the initiation of tumourigenesis. It is worth noting that in our model, we inhibited IDO1 during DSS treatment, suggesting a key role during colonic damage and regeneration cycles. Therefore, IDO1 inhibitors may be particularly beneficial to patients with IBD and at high risk of developing cancer, in particular those carrying previously identified high risk DOCK2 mutations [15]. Additionally, IDO1 activity, identified through increased xanthurenate, has been shown to negatively correlate with intestinal inflammation itself, and modification upstream of xanthurenate has protected against murine colitis [41]. Therefore, there are several opportunities for biomarker identification, as well as potential therapeutic agents, in both inflammation and inflammation-associated cancer.
To summarise, we have identified an IDO1 induced tryptophan metabolic pathway regulated by IFNγ producing immune cells driving IBD-CRC, highlighting the intricate role of the immune and interferon gamma response in IBD-CRC (Fig. 7E). This enhances our understanding of the etiology of IBD-CRC and identifies these processes as potential therapeutic targets for this complex and chronic disease.
Materials and methods
Animal models
Mus musculus
All animal experiments were performed in accordance with a UK Home Office license (Project License 70/8885), and were subject to review by the animal welfare and ethics board of the University of Edinburgh. Mice of both genders were used at an age of 6–12 weeks. Mice were bred at the animal facilities of the University of Edinburgh and were kept in 12 h light–dark cycles and were given access to water and food ad libitum. Mice were maintained in a temperature- (20–26 °C) and humidity- (30–70%) controlled environment. Colonies had a mixed background (50% C57Bl6J, 50% S129). The genetic alleles used for this study were as follows: villin-creERT2 [42], Apcfl [43] and Dock2tm1a (EUCOMM). The Dock2tm1a allele is generated by insertion of a lacZ and neo containing construct into Dock2 gene. Insertion of this construct disrupts gene expression, resulting in a ‘knockout-first’ allele. Therefore, the Dock2tm1a allele is Dock2 knockout in all mouse tissues, including immune cell populations. Mice were genotyped by Transnetyx (Cordoba, USA). At experiment endpoints, mice were humanely sacrificed by cervical dislocation (CD) in line with UK Home Office regulations.
Animal experiments
Gene deletion in villin-creERT2 Apcfl and villin-creERT2 Apcfl Dock2tm1a mice was induced as previously described using intraperitoneal tamoxifen at 80 mg/kg [44]. Chemical colitis in experimental animals was triggered using DSS (36,000–50,000 Da, MP Biomedicals), reconstituted in distilled water. Mice were treated with two 7-day cycles of 0.5% DSS, with recovery in between, and aged. Labelling of actively replicating cells was achieved through IP injection of 200 μl of BrdU (Amersham Bioscience), 1–2 h prior to Schedule 1 culling. For the inhibitor experiment, mice were treated with 400 mg/kg 1-LMT, an IDO1 inhibitor, daily for the period of DSS administrations, plus two further days via gavage, or vehicle (0.5% methylcellulose/0.5% Tween 80) without drug. Power calculations based on previous results from similar experiments were carried out prior to the experiment to ensure appropriate sample sizes to determine statistically significant effects. Investigators were blinded to mouse genotype during experiment and data analysis.
Patient samples
Anonymised archival paraffin embedded human colonic resection specimens from patients with IBD-associated colorectal cancer held within the Lothian NRS Bioresource were obtained following approval (Sample Requests SR1165 and SR1165- AM01 301120; Ethical Approvals 15/ES/0094 and 20/ES/0061). Informed consent was obtained from all subjects. Relevant areas of normal tissue, inflammation, dysplasia and cancer were identified by a pathologist and samples were used for subsequent immunohistochemical analysis.
Immunohistochemistry
After dewaxing, and where necessary, methacarn-fixed slides were treated with 4% PFA for 10 min. Antigen retrieval at 99 °C was in one of two buffers according to protocol: citrate (pH 6) or EDTA. Hydrogen peroxide was used to prevent endogenous staining at either 1.5% or 3%. Sections then were blocked in 5% goat serum (Sigma) for an hour, before application of the relevant primary antibody at dilutions in 5% goat serum, overnight at 4 °C. The following day the secondary antibody (DAKO Envision) was applied according to manufacturer’s recommendations. Staining for all sections was developed using diaminobenzidine (Thermo Scientific) for three minutes, before counterstaining and mounting. BrdU (BD Transduction (347580)) staining was at 1:500, using a citrate buffer for 25 min heating/30 min cooling, and 10 min hydrogen peroxide 1.5%. CD3 (DAKO (A045229)) was at 1:500, using a EDTA buffer for 15 min heating/30 min cooling, and 10 min hydrogen peroxide 3%. IDO1 (Cell Signalling (51851S)) staining was at 1:100, using a citrate buffer for 20 min heating and 20 min cooling, and 10 min hydrogen peroxide 3%.
RT-qPCR
Primers used for the amplification of each selected gene are detailed in Table S4. The reaction used SYBR Select Master Mix (Applied Biosystems), together with forward and reverse primer (combined and diluted 1:10), and water. Gene expression levels were examined in duplicate and normalised to Actb using 2^-(ΔΔ Cycle threshold) calculations. The protocol involved incubation at 95 °C for 15 min, and then 45 cycles of [denaturation at 95 °C for 10 s, annealing at 60 °C for 30 s, and extension at 72 °C for 30 s]. Primers used for analysis are listed in Table S4.
RNASeq
RNASeq on individual, isolated tumours was carried out by the Welcome Trust Clinical Research Facility (WTCRF) at the Western General Hospital, Edinburgh. After RNA extraction, samples were checked for RNA quality using a Bioanalyser - all had a RIN of 9.1 or above. Libraries were prepared using 500 ng of each sample with the NEBNEXT Ultra II Directional RNA Library Prep kit (NEB #E7760) and the Poly-A mRNA magnetic isolation module (NEB #E7490). Sequencing was performed using the NextSeq 500/550 High-Output v2.5 Kit (#20024907) on the NextSeq 550 platform (Illumina Inc, #SY-415-1002). All libraries generated greater than 24 million paired end reads. FASTQ files (four lanes per sample) were subsequently uploaded for analysis using DESeq2. Significant genes were considered for pathway analyses using G:profiler (https://biit.cs.ut.ee/gprofiler/). Genes were pre-ranked and analysed for Gene Set Enrichment Analysis (GSEA, v3.0) to generate enrichment plots for Hallmark datasets.
RNAScope
In-situ hybridisation (ISH) staining was performed on 4 µm formalin fixed paraffin embedded sections (FFPE) which had previously been ovened at 60 °C for 2 h. ISH detection for, mRNA probe for Trdc (449358; Advanced Cell Diagnostics) was performed using RNAScope 2.5 LSx (Brown) detection kit (322700; Advanced Cell Diagnostics) on a Leica Bond Rx autostainer strictly according to the manufacturer’s instructions. To complete ISH staining sections were rinsed in tap water, dehydrated through graded ethanols and placed in xylene. The stained sections were coverslipped in xylene using DPX mountant (CellPath, UK).
Western blotting
Protein samples were first denatured in NuPAGE LDS sample loading buffer (ThermoFisher Scientific) together with NuPAGE sample reducing reagent at 99 °C for 5 min, before loading on to a gel. Gels used were SDS (NuPAGE) pre-prepared and were either 4–12% Bis-Tris or 3–8% Tris-Acetate, depending on the size of the protein of interest. Once running was complete, proteins were transferred onto a nylon membrane (PVDF, Amersham) in Nupage transfer buffer containing 20% methanol in ddH20. Membranes were then blocked in 5% milk before applying antibody (IDO1 - Cell Signalling (51851S), or Vinculin - Abcam (ab73412) at 1:1000 overnight at 4 °C. Samples were then washed, before applying secondary antibody at a concentration of 1:5000 for an hour at room temperature, before developing using Pierce ECL (ThermoFisher) kits.
Flow cytometry
1 cm of colon was freshly dissected, 2 cm from the rectum, and digested in a cocktail of 2.5 ml RPMI media (Gibco) containing 5% FCS (in-house) 0.5 mg/ml collagenase (Sigma), 0.5 mg/ml DispaseII (Merck) and 3 mg/ml DNAseI (Roche) in a rocking incubator at 37 °C for 45 min before passing through a 70 μm strainer. 5 × 105 cells were plated per sample, with the remainder being used for unstained control. 150 μl of T cell stimulation media (IMDM, Sigma, plus β-mercaptoethanol 50 μM plus Pen-strep (in-house) +T cell stimulation cocktail (1:500, Invitrogen) was added to each well before placing the plate in the 37 °C incubator for three hours. Each stained well was then resuspended in 50 μl blocking buffer (50 μl FACS buffer and 1 μl fc block (TruStain FcX, Biolegend) for 20 min at 4 °C. Meanwhile an antibody mix was prepared using 1 μl per sample of the relevant extracellular antibody diluted 1:50 in Brilliant Stain buffer (BD Biosciences). 50 μl of antibody mix was added to each sample and the plate was further left at 4 °C for 30 min. 100 μl of Zombie live/dead agent (Biolegend) was added at 1:100 in cold PBS and again incubated for 20 min at 4 °C. Samples were resuspended in 75 μl fixation buffer (Invitrogen), again for 20 min at 4 °C. After incubation, 75 μl 1x permeabilisation buffer (Invitrogen, diluted in distilled water) was added before finally resuspending in FACS buffer and keeping at 4 °C overnight.
The following day 100 μl of intracellular antibody mix (diluted 1:100 in permeabilisation buffer) was added to each sample and the plate was incubated at 4 °C for 30 min. After intracellular antibody incubation, 50 μl permeabilisation buffer was added to each well, before resuspending each well in 100 μl FACS buffer. Samples were then flowed on BD Fortessa™. Antibodies used were Zombie Live/Dead (Biolegend (423107) – UV), CD3 (Biolegend (100219) – PE/Cy7), TCRγδ (Biolegend (118127) – AF 488) and IFNγ (Biolegend (505816) – AF647).
Organoid generation and culture
Media for organoid culture used Advanced DMEM/F12 (ADF - Gibco) with 5 mls HEPES (Invitrogen), 5 ml glutamine (in-house) and 5 ml Penstrep (in-house) added. Colonic Wild-type and Dock2tm1a/tm1a organoids were generated directly from epithelial tissue culture as part of this project. Colon was harvested and 25 mM EDTA was added for thirty minutes to catch free magnesium, loosening up the crypts from the surrounding tissue. Once the EDTA reaction was terminated the post-washing supernatant was collected and centrifuged and the end pellet was resuspended in ADF and passed through a 70 μm cell strainer before resuspending in BME and plating. Complete media containing 15% R-spondin-conditioned media (in-house – HEK-293 cells stably expressing HA-R-Spondin), 50 ng/ml EGF, 1X B27 (Life Technologies), 1X N2 (Life Technologies), 1% Noggin-conditioned media (in-house - HEK 293 cells stably expressing Noggin), 50% Wnt3a condition media (in-house –L-cells stably transfected expressing Wnt3a) and 3 μM StemMACS (CHIR99021, Abcam) was used in culture. Established organoids were then passaged a week later. Organoids were treated with mouse interferon-γ (Life Technologies), diluted in media at 1 ng/ml. Protein and RNA were collected form organoids at 24 h after administration of IFNγ, to compare to organoids cultured only in normal media.
Organoid CRISPR
Colonic wild-type and Dock2tm1a/tm1a organoids were further modified to CRISPR Apc, rendering them Apc−/− and Apc−/−Dock2tm1a/tm1a. On day 0 cells were split and plated in complete media. On day three they were again split and plated, with the StemMACS concentration raised, now being at 0.6 μl/ml. Additional factors added were Jagged (1 μM, Eurogentec), ROCK inhibitor (10 μM Y-27632, Tocris), and 1 mM VPA (Sigma). On day five viral infection took place, adding 1 ml Accutase™ (Life Technologies) and 4 μl Y-27632 to the harvested pellet. This reaction took place in a water bath at 37 °C for 3 min before termination of the enzymatic reaction with 1 ml 1% BSA and washing in ADF. 5 × 105 cells were plated per well of a six well plate with virus at an MOI of 50. Two guide RNAs for Apc, “APC1” (GGATCTGTATCCAGCCGTTC) and “APC3” (AGATCCTTCCCGACTTCCGT), were used. Media for transduction contained EGF, Noggin, R-spondin and Wnt as above, StemMACS 0.6 μl/ml, 1 μM Jagged, 10 μM Y-27632, 1 mM VPA (1:10000), and polybrene (8 μg/ml, Sigma). 24 h later, the infection media was removed and BME overlaid, with fresh media used (containing all constituents of the transduction media bar the polybrene). Media was changed again 24 h after that, this time replacing with ENRW with StemMACS at 1:200 and Y-27632 10 μM only. Media changes were then carried out as necessary until day 11 when growing organoids were split and R-spondin, Wnt and StemMACS removed.
Metabolomics
Polar metabolites were extracted using biphasic extraction. On a 1.5 mL Eppendorf vial, 100 µL of methanol containing internal standard (L-Glutamine_13C5,15N2) was added to the tissue samples, sonicated on ice cold bath for 10 min, following by the addition of 300 uL of MTBE. Vials were shacked for 20 min at 8 °C and 100 µL H2O was added to induce phase separation, followed by vertexing it for one minute and centrifuged at max speed for 10 min at 4 °C. The upper phase containing lipids and the lower phase containing the polar metabolites were individually transferred for new vials. The polar phase was placed at −80 °C for one hour to guarantee protein precipitation, centrifuged at max speed for 10 min at 4 °C and transfer to a 96 well plate for HPLC analysis. Samples were analysed on a Dionex UltiMate 3000 LC System (Thermo Scientific, Waltham, Massachusetts, EUA) coupled to a Q Exactive Orbitrap Mass Spectrometer (Thermo Scientific, Waltham, Massachusetts, EUA) operating in polarity switch mode. Chromatographic separation was achieved using a ZIC®-pHILIC 150 × 2.1 mm column (Merck MilliporeSigma, Burlington, Massachusetts, EUA) using a gradient starting from 20% buffer A (20 mM ammonium carbonate 0.1% ammonium hydroxide solution 25%), and 80% B (acetonitrile) to 80% buffer A, 20% buffer B at 18 min and reconditioning the column to the initial condition until 27.5 min. Mass spectrometry data were processed using Skyline [45] on a targeted fashion by matching accurate mass and retention time using a in house library acquired from authentic standards. Statistical analysis was performed using metaboanalyst 5.0 [46].
Diagrams
Diagrams were created using Biorender under a Premium Plan (K.B.M).
Quantification and statistical analysis
Statistical analyses were performed using GraphPad Prism software (v8.3 GraphPad Software, La Jolla, CA, USA) performing the tests as indicated in the figure legends or main text. Significance levels were calculated according: p < 0.05 (*), p < 0.01(**) and p < 0.001 (***). P values are reported on graphs where comparisons are statistically significant. On graphs with multiple comparisons, for clarity, non-significant changes are not shown.
Contact for reagent and resource sharing
Requests for further information, reagents and resources should be directed and will be fulfilled by the Lead Contact, Kevin B Myant: (Kevin.myant@ed.ac.uk).
Data availability
All relevant data is available from the authors upon request.
References
Beaugerie L, Itzkowitz SH. Cancers complicating inflammatory bowel disease. N Engl J Med. 2015;372:1441–52.
Coskun M, Vermeire S, Nielsen OH. Novel targeted therapies for inflammatory bowel disease. Trends Pharmacol Sci. 2017;38:127–42.
Jewel Samadder N, Valentine JF, Guthery S, Singh H, Bernstein CN, Wan Y, et al. Colorectal cancer in inflammatory bowel diseases: a population-based study in Utah. Dig Dis Sci. 2017;62:2126–32.
Olen O, Erichsen R, Sachs MC, Pedersen L, Halfvarson J, Askling J, et al. Colorectal cancer in ulcerative colitis: a Scandinavian population-based cohort study. Lancet. 2020;395:123–31.
Cancer Genome Atlas N. Comprehensive molecular characterization of human colon and rectal cancer. Nature. 2012;487:330–7.
Din S, Wong K, Mueller MF, Oniscu A, Hewinson J, Black CJ, et al. Mutational analysis identifies therapeutic biomarkers in inflammatory bowel disease-associated colorectal cancers. Clin Cancer Res. 2018;24:5133–42.
Robles AI, Traverso G, Zhang M, Roberts NJ, Khan MA, Joseph C, et al. Whole-exome sequencing analyses of inflammatory bowel disease-associated colorectal cancers. Gastroenterology. 2016;150:931–43.
Gudino V, Cammareri P, Billard CV, Myant KB. Negative regulation of TGFbeta-induced apoptosis by RAC1B enhances intestinal tumourigenesis. Cell Death Dis. 2021;12:873.
Gudino V, Pohl SO, Billard CV, Cammareri P, Bolado A, Aitken S, et al. RAC1B modulates intestinal tumourigenesis via modulation of WNT and EGFR signalling pathways. Nat Commun. 2021;12:2335.
Myant KB, Cammareri P, McGhee EJ, Ridgway RA, Huels DJ, Cordero JB, et al. ROS production and NF-kappaB activation triggered by RAC1 facilitate WNT-driven intestinal stem cell proliferation and colorectal cancer initiation. Cell Stem Cell. 2013;12:761–73.
Parri M, Chiarugi P. Rac and Rho GTPases in cancer cell motility control. Cell Commun Signal. 2010;8:23.
Nishihara H, Kobayashi S, Hashimoto Y, Ohba F, Mochizuki N, Kurata T, et al. Non-adherent cell-specific expression of DOCK2, a member of the human CDM-family proteins. Biochim Biophys Acta. 1999;1452:179–87.
Kunimura K, Uruno T, Fukui Y. DOCK family proteins: key players in immune surveillance mechanisms. Int Immunol. 2020;32:5–15.
Ji L, Xu S, Luo H, Zeng F. Insights from DOCK2 in cell function and pathophysiology. Front Mol Biosci. 2022;9:997659.
Peters LA, Perrigoue J, Mortha A, Iuga A, Song WM, Neiman EM, et al. A functional genomics predictive network model identifies regulators of inflammatory bowel disease. Nat Genet. 2017;49:1437–49.
Xie Y, Chen J, Wu B, He T, Xie L, Liu Z. Dock2 affects the host susceptibility to Citrobacter rodentium infection through regulating gut microbiota. Gut Pathog. 2021;13:52.
Myant KB, Cammareri P, Hodder MC, Wills J, Von Kriegsheim A, Gyorffy B, et al. HUWE1 is a critical colonic tumour suppressor gene that prevents MYC signalling, DNA damage accumulation and tumour initiation. EMBO Mol Med. 2017;9:181–97.
Bishnupuri KS, Alvarado DM, Khouri AN, Shabsovich M, Chen B, Dieckgraefe BK, et al. IDO1 and Kynurenine pathway metabolites activate PI3K-Akt signaling in the neoplastic colon epithelium to promote cancer cell proliferation and inhibit apoptosis. Cancer Res. 2019;79:1138–50.
Ciorba MA. Indoleamine 2,3 dioxygenase in intestinal disease. Curr Opin Gastroenterol. 2013;29:146–52.
Chung DJ, Rossi M, Romano E, Ghith J, Yuan J, Munn DH, et al. Indoleamine 2,3-dioxygenase-expressing mature human monocyte-derived dendritic cells expand potent autologous regulatory T cells. Blood. 2009;114:555–63.
Hwu P, Du MX, Lapointe R, Do M, Taylor MW, Young HA. Indoleamine 2,3-dioxygenase production by human dendritic cells results in the inhibition of T cell proliferation. J Immunol. 2000;164:3596–9.
Munn DH, Shafizadeh E, Attwood JT, Bondarev I, Pashine A, Mellor AL. Inhibition of T cell proliferation by macrophage tryptophan catabolism. J Exp Med. 1999;189:1363–72.
Matyash V, Liebisch G, Kurzchalia TV, Shevchenko A, Schwudke D. Lipid extraction by methyl-tert-butyl ether for high-throughput lipidomics. J Lipid Res. 2008;49:1137–46.
Sadiku P, Willson JA, Ryan EM, Sammut D, Coelho P, Watts ER, et al. Neutrophils fuel effective immune responses through gluconeogenesis and glycogenesis. Cell Metab. 2021;33:411–23.
Liu M, Wang X, Wang L, Ma X, Gong Z, Zhang S, et al. Targeting the IDO1 pathway in cancer: from bench to bedside. J Hematol Oncol. 2018;11:100.
Pflugler S, Svinka J, Scharf I, Crncec I, Filipits M, Charoentong P, et al. IDO1(+) Paneth cells promote immune escape of colorectal cancer. Commun Biol. 2020;3:252.
Liu X, Zhou W, Zhang X, Ding Y, Du Q, Hu R. 1-L-MT, an IDO inhibitor, prevented colitis-associated cancer by inducing CDC20 inhibition-mediated mitotic death of colon cancer cells. Int J Cancer. 2018;143:1516–29.
Zhang X, Liu X, Zhou W, Du Q, Yang M, Ding Y, et al. Blockade of IDO-Kynurenine-AhR axis ameliorated colitis-associated colon cancer via inhibiting immune tolerance. Cell Mol Gastroenterol Hepatol. 2021;12:1179–99.
Thaker AI, Rao MS, Bishnupuri KS, Kerr TA, Foster L, Marinshaw JM, et al. IDO1 metabolites activate beta-catenin signaling to promote cancer cell proliferation and colon tumorigenesis in mice. Gastroenterology. 2013;145:416–25.
Theate I, van Baren N, Pilotte L, Moulin P, Larrieu P, Renauld JC, et al. Extensive profiling of the expression of the indoleamine 2,3-dioxygenase 1 protein in normal and tumoral human tissues. Cancer Immunol Res. 2015;3:161–72.
Alvarado DM, Chen B, Iticovici M, Thaker AI, Dai N, VanDussen KL, et al. Epithelial indoleamine 2,3-Dioxygenase 1 Modulates Aryl hydrocarbon receptor and notch signaling to increase differentiation of secretory cells and alter mucus-associated microbiota. Gastroenterology. 2019;157:1093–108.
Ciorba MA, Bettonville EE, McDonald KG, Metz R, Prendergast GC, Newberry RD, et al. Induction of IDO-1 by immunostimulatory DNA limits severity of experimental colitis. J Immunol. 2010;184:3907–16.
Shon WJ, Lee YK, Shin JH, Choi EY, Shin DM. Severity of DSS-induced colitis is reduced in Ido1-deficient mice with down-regulation of TLR-MyD88-NF-kB transcriptional networks. Sci Rep. 2015;5:17305.
Gao Y, Yang W, Pan M, Scully E, Girardi M, Augenlicht LH, et al. Gamma delta T cells provide an early source of interferon gamma in tumor immunity. J Exp Med. 2003;198:433–42.
He D, Li H, Yusuf N, Elmets CA, Li J, Mountz JD, et al. IL-17 promotes tumor development through the induction of tumor promoting microenvironments at tumor sites and myeloid-derived suppressor cells. J Immunol. 2010;184:2281–8.
Liu Z, Eltoum IE, Guo B, Beck BH, Cloud GA, Lopez RD. Protective immunosurveillance and therapeutic antitumor activity of gammadelta T cells demonstrated in a mouse model of prostate cancer. J Immunol. 2008;180:6044–53.
Reis BS, Darcy PW, Khan IZ, Moon CS, Kornberg AE, Schneider VS, et al. TCR-Vgammadelta usage distinguishes protumor from antitumor intestinal gammadelta T cell subsets. Science. 2022;377:276–84.
Du W, Frankel TL, Green M, Zou W. IFNgamma signaling integrity in colorectal cancer immunity and immunotherapy. Cell Mol Immunol. 2022;19:23–32.
Sanui T, Inayoshi A, Noda M, Iwata E, Stein JV, Sasazuki T, et al. DOCK2 regulates Rac activation and cytoskeletal reorganization through interaction with ELMO1. Blood. 2003;102:2948–50.
Gocher AM, Workman CJ, Vignali DAA. Interferon-gamma: teammate or opponent in the tumour microenvironment? Nat Rev Immunol. 2022;22:158–72.
Fujiwara Y, Kato S, Nesline MK, Conroy JM, DePietro P, Pabla S, et al. Indoleamine 2,3-dioxygenase (IDO) inhibitors and cancer immunotherapy. Cancer Treat Rev. 2022;110:102461.
el Marjou F, Janssen KP, Chang BH, Li M, Hindie V, Chan L, et al. Tissue-specific and inducible Cre-mediated recombination in the gut epithelium. Genesis. 2004;39:186–93.
Shibata H, Toyama K, Shioya H, Ito M, Hirota M, Hasegawa S, et al. Rapid colorectal adenoma formation initiated by conditional targeting of the Apc gene. Science. 1997;278:120–3.
Hall AE, Pohl SO, Cammareri P, Aitken S, Younger NT, Raponi M, et al. RNA splicing is a key mediator of tumour cell plasticity and a therapeutic vulnerability in colorectal cancer. Nat Commun. 2022;13:2791.
MacLean B, Tomazela DM, Shulman N, Chambers M, Finney GL, Frewen B, et al. Skyline: an open source document editor for creating and analyzing targeted proteomics experiments. Bioinformatics. 2010;26:966–8.
Xia J, Psychogios N, Young N, Wishart DS. MetaboAnalyst: a web server for metabolomic data analysis and interpretation. Nucleic Acids Res. 2009;37:W652–60.
Acknowledgements
This work was funded by a Wellcome Trust clinical research fellowship through the Edinburgh Clinical Academic Track (ECAT) programme, 214369/Z/18/Z (AMDC), as well as Cancer Research UK (CRUK) under Career Development Fellowship, A19166 (KBM) and Small Molecule Drug Discovery Project Award, A25808 (KBM), the European Research Council under Starting Grant, COLGENES – 715782 (KBM), Marie Skłodowska Curie Actions European Fellowship (GDCOLCA 800112; to TS); Naito Foundation Grant for Research Abroad (to TS) and Career Establishment Award RCCCEA-Nov21\100003; to SB. Coffelt. Metabolomics was supported by the Wellcome Trust (Multiuser Equipment Grant 208402/Z/17/Z). We thank the University of Edinburgh’s Institute of Genetics and Cancer (IGC) technical staff for providing support for some of the experiments and we thank the animal technicians at the Biomedical Research Facility (BRF) facility for animal husbandry support. We thank Prof Owen Sansom for providing us with the villin-creERT2 and Apcfl mouse lines. Finally, we thank Lothian NRS BioResource for access to human pathological slides. SD acknowledges the support of NHS Research Scotland via NHS Lothian.
Author information
Authors and Affiliations
Contributions
AMDC helped with study design and carried out the majority of experiments. CVB provided technical support for animal work, carried out some animal experiments and carried out histological analysis. SOGP carried out bioinformatics analysis of RNAseq data and investigated IDO1 induction by IFNγ. KD carried out bioinformatics analysis of RNAseq data. TS helped with study design for immune analysis and carry out flow cytometry analysis of immune cell populations and discussed the results and contributed to the final manuscript. NJD carried out the coIF experiments. MJA, SD, and KK provided human tissue samples and assistance with histological analysis alongside Colin Nixon. JMJ and AVK carried out the metabolomic analysis. SBC provided assistance with immune cell characterisation and analysis and interpretation of results. KBM designed the project and helped support the experiments. AMDC, SBC, and KBM wrote the manuscript.
Corresponding author
Ethics declarations
Competing interests
The authors declare no competing interests.
Ethics approval and consent to participate
All methods were performed in accordance with relevant guidelines and regulations. Approval for animal experiments has been obtained from the animal welfare and ethics board of the University of Edinburgh and all animal experiments were performed in accordance with a UK Home Office license (Project License 70/8885). Informed consent was obtained from all human subjects providing samples for analysis (Sample Requests SR1165 and SR1165- AM01 301120; Ethical Approvals 15/ES/0094 and 20/ES/0061).
Additional information
Publisher’s note Springer Nature remains neutral with regard to jurisdictional claims in published maps and institutional affiliations.
Rights and permissions
Open Access This article is licensed under a Creative Commons Attribution 4.0 International License, which permits use, sharing, adaptation, distribution and reproduction in any medium or format, as long as you give appropriate credit to the original author(s) and the source, provide a link to the Creative Commons licence, and indicate if changes were made. The images or other third party material in this article are included in the article’s Creative Commons licence, unless indicated otherwise in a credit line to the material. If material is not included in the article’s Creative Commons licence and your intended use is not permitted by statutory regulation or exceeds the permitted use, you will need to obtain permission directly from the copyright holder. To view a copy of this licence, visit http://creativecommons.org/licenses/by/4.0/.
About this article
Cite this article
Churchhouse, A.M.D., Billard, C.V., Suzuki, T. et al. Loss of DOCK2 potentiates Inflammatory Bowel Disease–associated colorectal cancer via immune dysfunction and IFNγ induction of IDO1 expression. Oncogene 43, 3094–3107 (2024). https://doi.org/10.1038/s41388-024-03135-9
Received:
Revised:
Accepted:
Published:
Version of record:
Issue date:
DOI: https://doi.org/10.1038/s41388-024-03135-9









