Abstract
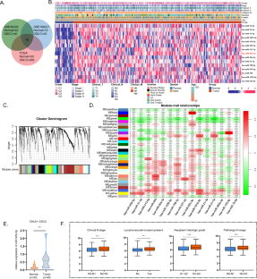
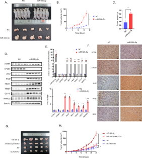
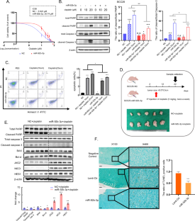
Dysregulation of microRNAs (miRNAs) influences diverse hallmarks of cancer, including proliferative signaling, metastasis, and resistance to cell death. We explored the contribution of miR-92b-3p in oral squamous cell carcinoma (OSCC) and its potential as a monitoring biomarker. Analysis of TCGA, GEO, and our own cohort revealed dysregulation of miR-92b-3p in OSCC, which correlated with aggressive tumor characteristics. miR-92b-3p overexpression augmented proliferation and the epithelial-mesenchymal transition in both YD8 and SCC25 cell lines and xenograft models. Mechanically, augmented miR-92b-3p expression suppressed ATXN1 and CPEB3, activating the Notch signaling pathway and thereby promoting metastasis and cisplatin resistance. In our cohort, serum miR-92b-3p expression reflected the disease status, including relapse. Our results suggest that miR-92b-3p might be an onco-miR involved in OSCC through regulating the ATXN1/CPEB3/Notch pathway. These findings provide novel insights for treating and monitoring OSCC.
This is a preview of subscription content, access via your institution
Access options
Subscribe to this journal
Receive 50 print issues and online access
$259.00 per year
only $5.18 per issue
Buy this article
- Purchase on SpringerLink
- Instant access to the full article PDF.
USD 39.95
Prices may be subject to local taxes which are calculated during checkout






Similar content being viewed by others
Data availability
The TCGA data presented in this study are openly available in a specific portal (https://tcga-data.nci.nih.gov) and cancer browser (https://genome-cancer.ucsc.edu). The GSE45238 and GSE168227 datasets were acquired from the Gene Expression Omnibus database (http://www.ncbi.nlm.nih.gov/geo/). Further information is available from the corresponding author upon request.
References
Warnakulasuriya S, Kerr AR. Oral Cancer Screening: Past, Present, and Future. J Dent Res. 2021;100:1313–20.
Jadhav KB, Gupta N. Clinicopathological prognostic implicators of oral squamous cell carcinoma: need to understand and revise. N Am J Med Sci. 2013;5:671–9.
Gandellini P, Giovannetti E, Nicassio F. MicroRNAs in Cancer Management: Big Challenges for Small Molecules. Biomed Res Int. 2015;2015:982156.
Wang V, Wu W. MicroRNA-based therapeutics for cancer. BioDrugs. 2009;23:15–23.
Piao Y, Jung SN, Lim MA, Oh C, Jin YL, Kim HJ, et al. A circulating microRNA panel as a novel dynamic monitor for oral squamous cell carcinoma. Sci Rep. 2023;13:2000.
Zhang W, Duan W, Mo Z, Wang J, Yang W, Wu W, et al. Upregulation of SNHG14 suppresses cell proliferation and metastasis of colorectal cancer by targeting miR-92b-3p. J Cell Biochem. 2019;121:1998–2008.
Zhao F, Yang Z, Gu X, Feng L, Xu M, Zhang X. miR-92b-3p Regulates Cell Cycle and Apoptosis by Targeting CDKN1C, Thereby Affecting the Sensitivity of Colorectal Cancer Cells to Chemotherapeutic Drugs. Cancers. 2021;13:3323.
Li M, Shan W, Hua Y, Chao F, Cui Y, Lv L, et al. Exosomal miR-92b-3p Promotes Chemoresistance of Small Cell Lung Cancer Through the PTEN/AKT Pathway. Front Cell Dev Biol. 2021;9:661602.
Wang C, Uemura M, Tomiyama E, Matsushita M, Koh Y, Nakano K, et al. MicroRNA-92b-3p is a prognostic oncomiR that targets TSC1 in clear cell renal cell carcinoma. Cancer Sci. 2020;111:1146–55.
Leiphrakpam PD, Patil PP, Remmers N, Swanson B, Grandgenett PM, Qiu F, et al. Role of keratan sulfate expression in human pancreatic cancer malignancy. Sci Rep. 2019;9:9665.
Hassan Ibrahim I, Balah A, Gomaa Abd Elfattah Hassan A, Gamal Abd El-Aziz H. Role of motor proteins in human cancers. Saudi J Biol Sci. 2022;29:103436.
Li ZH, Chen ZH, Feng YL, Hu GH, Jiang Y. CircMMP11 acts as a ce-circRNA in breast cancer progression by regulating miR-1204. Am J Transl Res. 2020;12:2585–99.
Wang Z, Li Y, Ahmad A, Azmi AS, Banerjee S, Kong D, et al. Targeting Notch signaling pathway to overcome drug resistance for cancer therapy. Biochim Biophys Acta. 2010;1806:258–67.
Giuli MV, Mancusi A, Giuliani E, Screpanti I, Checquolo S. Notch signaling in female cancers: a multifaceted node to overcome drug resistance. Cancer Drug Resist. 2021;4:805–36.
Thammaiah CK, Jayaram S. Role of let-7 family microRNA in breast cancer. Noncoding RNA Res. 2016;1:77–82.
Manier S, Powers JT, Sacco A, Glavey SV, Huynh D, Reagan MR, et al. The LIN28B/let-7 axis is a novel therapeutic pathway in multiple myeloma. Leukemia. 2017;31:853–60.
Wang W, Li J, Zhu W, Gao C, Jiang R, Li W, et al. MicroRNA-21 and the clinical outcomes of various carcinomas: a systematic review and meta-analysis. BMC Cancer. 2014;14:819.
Ahmadvand M, Eskandari M, Pashaiefar H, Yaghmaie M, Manoochehrabadi S, Khakpour G, et al. Over expression of circulating miR-155 predicts prognosis in diffuse large B-cell lymphoma. Leuk Res. 2018;70:45–8.
Zuo J, Yu Y, Zhu M, Jing W, Yu M, Chai H, et al. Inhibition of miR-155, a therapeutic target for breast cancer, prevented in cancer stem cell formation. Cancer Biomark. 2018;21:383–92.
Long M, Zhan M, Xu S, Yang R, Chen W, Zhang S, et al. miR-92b-3p acts as a tumor suppressor by targeting Gabra3 in pancreatic cancer. Mol Cancer. 2017;16:167.
Liang G, Ling Y, Lin Q, Shi Y, Luo Q, Cen Y, et al. MiR-92b-3p Inhibits Proliferation of HER2-Positive Breast Cancer Cell by Targeting circCDYL. Front Cell Dev Biol. 2021;9:707049.
Nass D, Rosenwald S, Meiri E, Gilad S, Tabibian-Keissar H, Schlosberg A, et al. MiR-92b and miR-9/9* are specifically expressed in brain primary tumors and can be used to differentiate primary from metastatic brain tumors. Brain Pathol. 2009;19:375–83.
Wang J, Wang C, Li Y, Li M, Zhu T, Shen Z, et al. Potential of peptide-engineered exosomes with overexpressed miR-92b-3p in anti-angiogenic therapy of ovarian cancer. Clin Transl Med. 2021;11:e425.
Wu ZB, Cai L, Lin SJ, Lu JL, Yao Y, Zhou LF. The miR-92b functions as a potential oncogene by targeting on Smad3 in glioblastomas. Brain Res. 2013;1529:16–25.
Plotnikova O, Baranova A, Skoblov M. Comprehensive Analysis of Human microRNA-mRNA Interactome. Front Genet. 2019;10:933.
Tong X, Gui H, Jin F, Heck BW, Lin P, Ma J, et al. Ataxin-1 and Brother of ataxin-1 are components of the Notch signalling pathway. EMBO Rep. 2011;12:428–35.
Lee S, Hong S, Kim S, Kang S. Ataxin-1 occupies the promoter region of E-cadherin in vivo and activates CtBP2-repressed promoter. Biochim Biophys Acta. 2011;1813:713–22.
E F, Zhang H, Yin W, Wang C, Liu Y, Li Y, et al. CPEB3 deficiency in mice affect ovarian follicle development and causes premature ovarian insufficiency. Cell Death Dis. 2021;13:21.
Chen J, Li L, Liu TY, Fu HF, Lai YH, Lei X, et al. CPEB3 suppresses gastric cancer progression by inhibiting ADAR1-mediated RNA editing via localizing ADAR1 mRNA to P bodies. Oncogene. 2022;41:4591–605.
Zhong Q, Fang Y, Lai Q, Wang S, He C, Li A, et al. CPEB3 inhibits epithelial-mesenchymal transition by disrupting the crosstalk between colorectal cancer cells and tumor-associated macrophages via IL-6R/STAT3 signaling. J Exp Clin Cancer Res. 2020;39:132.
Fang Y, Zhong Q, Wang Y, Gu C, Liu S, Li A, et al. CPEB3 functions as a tumor suppressor in colorectal cancer via JAK/STAT signaling. Aging. 2020;12:21404–22.
Estevão-Pereira H, Lobo J, Salta S, Amorim M, Lopes P, Cantante M, et al. Overexpression of circulating MiR-30b-5p identifies advanced breast cancer. J Transl Med. 2019;17:435.
Pang PC, Shi XY, Huang WL, Sun K. miR-497 as a potential serum biomarker for the diagnosis and prognosis of osteosarcoma. Eur Rev Med Pharm Sci. 2016;20:3765–9.
Wang L, Gao H, Gong N, Gong M. Downregulation of microRNA-497 is associated with upregulation of synuclein γ in patients with osteosarcoma. Exp Therapeutic Med. 2016;12:3761–6.
Funding
This research was supported by the National Research Foundation of Korea (NRF) funded by the Ministry of Science, ICT & Future Planning [grant numbers RS-2024-00339029 to BS Koo and 2022R1C1C1008265 to HR Won], and by the Korea Health Technology R&D Project through the Korea health Industry Development Institute (KHIDI), funded by the Ministry of Health & Welfare, Republic of Korea (grant number: HR22C1734).
Author information
Authors and Affiliations
Contributions
The work reported in the paper has been performed by the authors, unless clearly specified in the text. YP, contributed to conception, design, data acquisition, and interpretation, drafted and critically revised the manuscript; SNJ, MAL, JWC, MGK, JWK and SZ contributed to design and data acquisition, CO, NQK, SS, YLJ, SP, SO and YK contributed to data analysis; HRW and BSK contributed to conception, design and critically revised the manuscript. All authors gave final approval and agree to be accountable for all aspects of the work.
Corresponding authors
Ethics declarations
Competing interests
The authors declare no competing interests.
Ethics approval and consent to participate
This study was conducted with signed informed consent under the approval and guidance of the Ethics Review Board of Chungnam National University Hospital (CNUH-2022-11-004-001). All experiments adhered to the relevant guidelines and regulations of the animal care unit at Chungnam National University. The animal protocols for these experiments received approval from the Ethics Committee of Animal Experimentation of Chungnam National University (No. CNUH-2022-IA0100-00).
Consent for publication
Patients agree to participate in this work.
Additional information
Publisher’s note Springer Nature remains neutral with regard to jurisdictional claims in published maps and institutional affiliations.
Supplementary information
Rights and permissions
Springer Nature or its licensor (e.g. a society or other partner) holds exclusive rights to this article under a publishing agreement with the author(s) or other rightsholder(s); author self-archiving of the accepted manuscript version of this article is solely governed by the terms of such publishing agreement and applicable law.
About this article
Cite this article
Piao, Y., Jung, SN., Lim, M.A. et al. The role of miR-92b-3p in notch signaling and monitoring of oral squamous cell carcinoma. Oncogene 44, 1300–1311 (2025). https://doi.org/10.1038/s41388-025-03306-2
Received:
Accepted:
Published:
Version of record:
Issue date:
DOI: https://doi.org/10.1038/s41388-025-03306-2


