Correction to: Oncogene https://doi.org/10.1038/s41388-022-02260-7, published online 7 March 2022
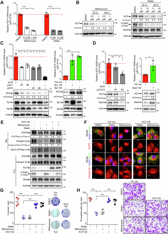
Following the publication of this article, the authors noted an error in Figure 5F. An incorrect image was inadvertently presented to show integrin β1 in the Ctrl vec cell line. The correct image has now been included and the corrected figure is presented below. The original article has been corrected.
Former Fig. 5f:

Correct Fig. 5f:

Author information
Authors and Affiliations
Corresponding author
Rights and permissions
About this article
Cite this article
Wang, C., Zhang, S., Ma, B. et al. Correction: TP53 mutations upregulate RCP expression via Sp1/3 to drive lung cancer progression. Oncogene 44, 1777–1779 (2025). https://doi.org/10.1038/s41388-025-03441-w
Published:
Version of record:
Issue date:
DOI: https://doi.org/10.1038/s41388-025-03441-w