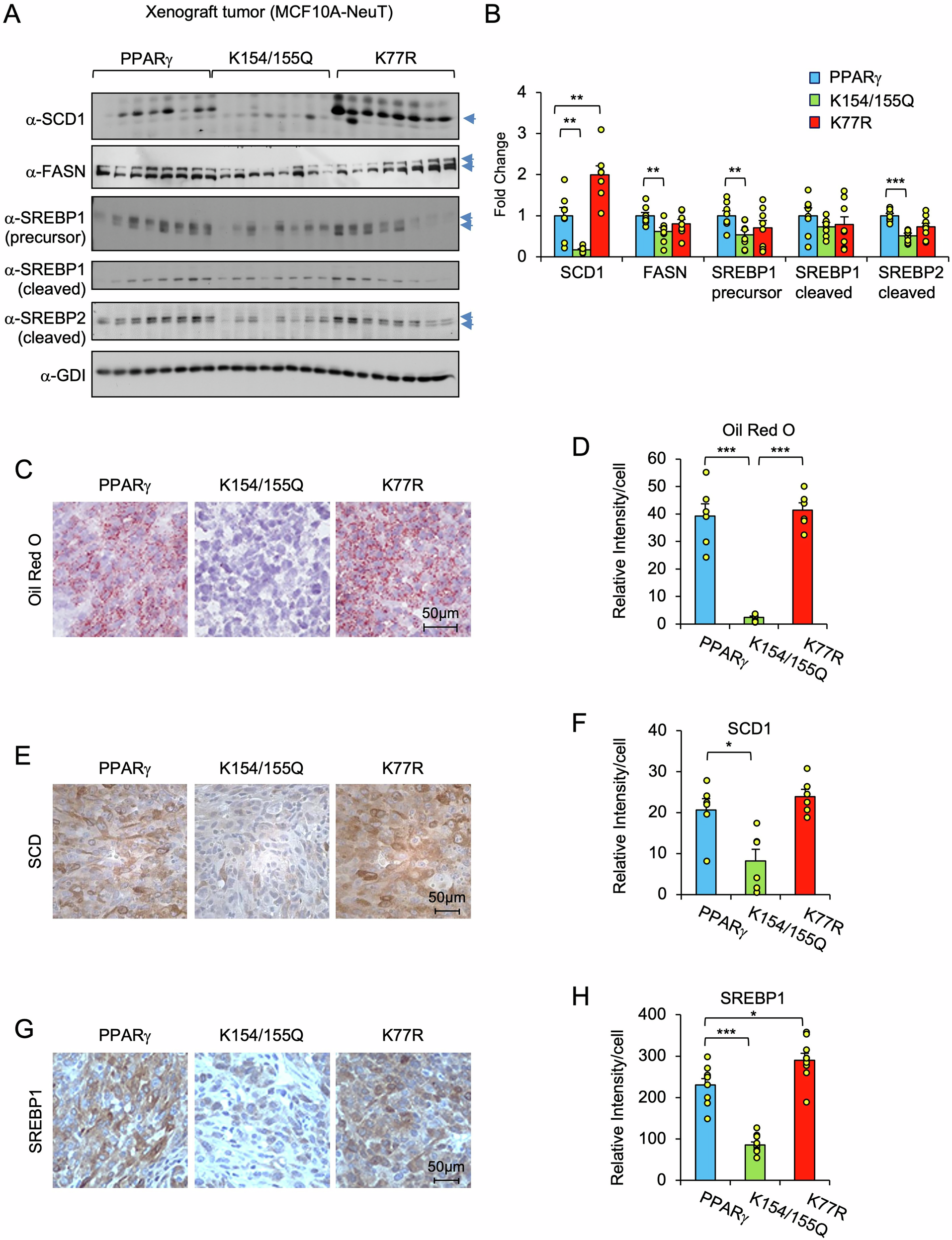
Fig. 3: PPARγ1 K154/155 acetylation site regulates lipogenic gene expression.

A Total cellular lysates from MCF10A-NeuT PPARγ1 WT or PPARγ1 mutant tumor samples (n = 8, each group) were subjected to Western blot analysis with the indicated antibodies. GDI serves as a protein loading control. All antibodies were blotted on the same membrane except FASN, which was blotted on a separate membrane using the same cellular extracts. B Quantitative analysis of the protein abundance of lipogenic proteins. Each lipogenic protein was normalized to a loading control, GDI. Data were presented using the normalized expression ratio of PPARγ1 mutants group compared to PPARγ1 WT group. C Oil Red O staining on frozen sections from MCF10A-NeuT PPARγ1 WT or PPARγ1 mutant tumor samples. D Quantitative analysis was done by the imaging software ImageJ. The relative density per cell (n = 6 separate tumors; data are mean ± SEM). E, G IHC staining of tumor samples derived from MCF10A-NeuT PPARγ1 WT or PPARγ1 mutant tumor samples using the indicated antibodies. F, H Quantitative analysis of IHC positive staining using imaging software ImageJ. Shown as the relative density per cell (n = 6 separate tumors; data are mean ± SEM). *P < 0.05, **P < 0.01, and ***P < 0.001.