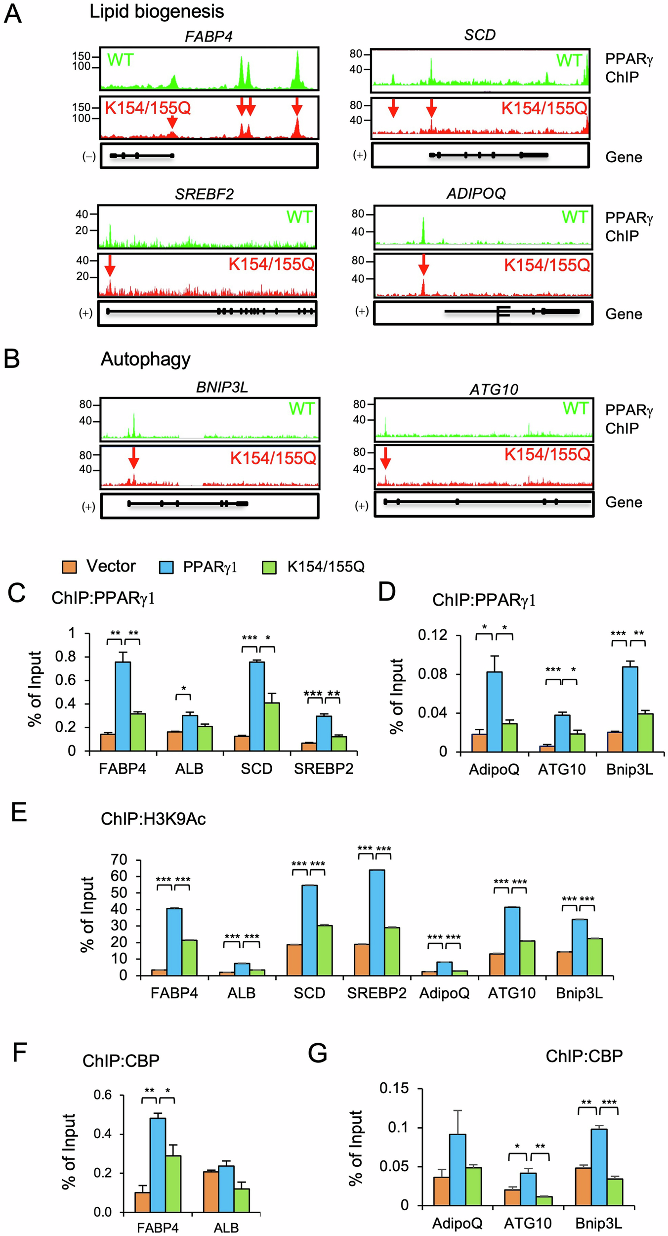
Fig. 6: The PPARγ K154/155 residues govern coactivator recruitment and H3K9 acetylation at lipogenic and autophagy gene promoters.

A, B Integrated genome browser visualization of tag density profiles for ChIP-Seq PPARγ1 WT and K154/155Q. Selected genes are: FABP4, SCD, SREBF2, ADIPOQ, BNIP3L and ATG10. C, D ChIP-qPCR analysis of PPARγ1 enrichment for PPARγ1 WT and PPARγ1 K154/155Q at the four genomic regions highlighted in (A, B). Primers were designed against the peak interval sequence. Data were mean ± SEM (n = 3). E ChIP-qPCR analysis of H3K9Ac enrichment at the same genomic regions shown in (C, D). F, G ChIP-qPCR analysis of CBP enrichment at the same genomic regions shown in (E).