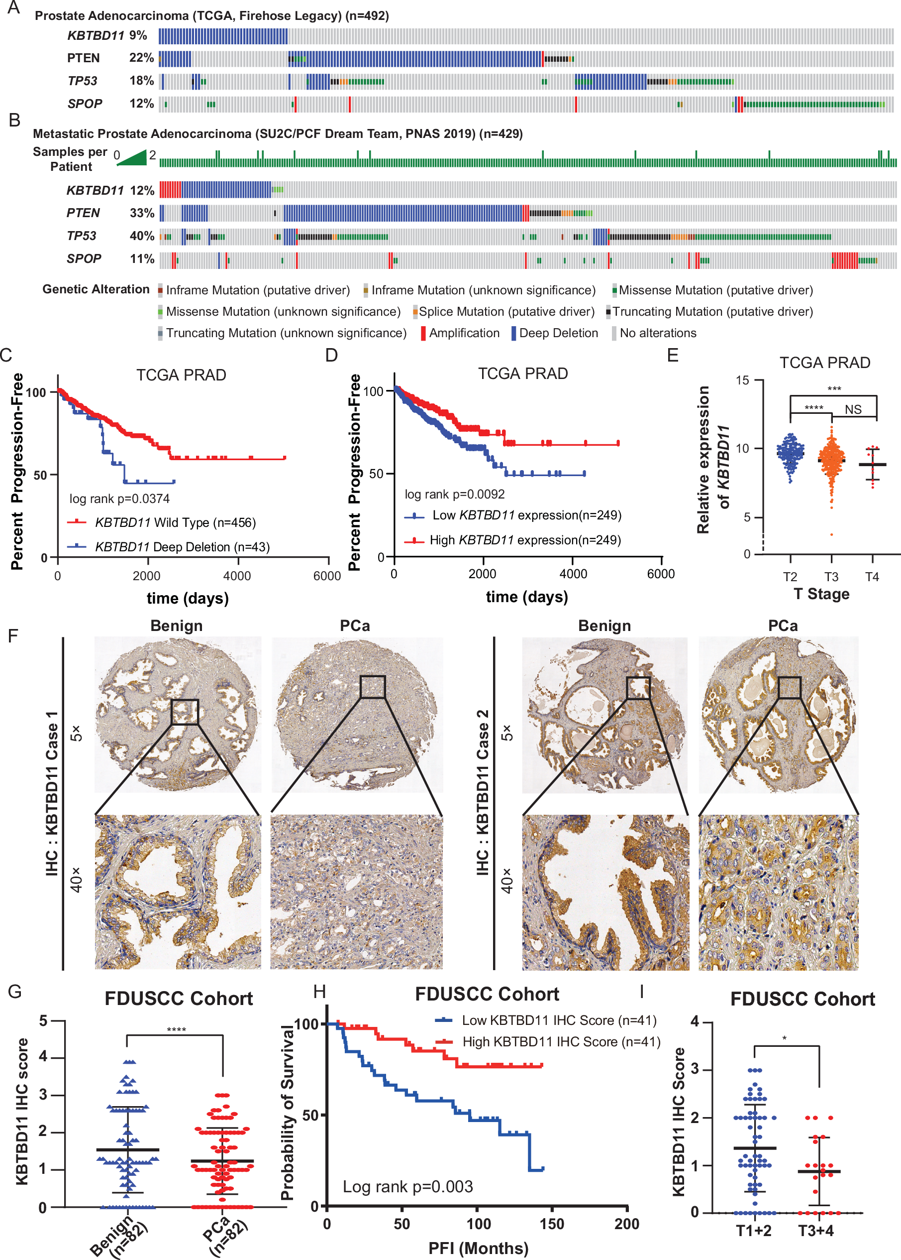
Fig. 1: Identification of KBTBD11 as prostate cancer related E3 ligase.
From: KBTBD11 loss promotes AKT hyperactivation and therapeutic vulnerability in prostate cancer

A Analysis of CNA/mutations of KBTBD11 in TCGA PRAD (primary PCa) dataset. B Analysis of CNA alter/mutations of KBTBD11 in SU2C/PCF Dream Team (metastatic PCa) dataset. C Progression-free interval (PFI) of prostate cancer patients between high and low expression of KBTBD11 in TCGA PRAD dataset. Statistical significance was determined by log-rank (Mantel-Cox) test. D PFI of prostate cancer patients between KBTBD11 wild type and deletion in TCGA PRAD dataset. Statistical significance was determined by log-rank (Mantel-Cox) test. E Analysis of RNA-seq data from a cohort of TCGA PRAD dataset showing the association of low expression of KBTBD11 and high AJCC T stage. Statistical comparison was done using Mann-Whitney U test (***P < 0.001; ****P < 0.0001; P = NS, not significant). F Representative KBTBD11 IHC staining images from a human PCa and normal prostate TMA. G Analysis of IHC score from a cohort of FDUSCC showing the comparison of expression of KBTBD11 between PCa and normal prostate TMA. Statistical comparison was done using Paired T test (****P < 0.0001). H PFI of prostate cancer patients between high and low expression of KBTBD11 in the FDUSCC cohort TMA. Statistical significance was determined by log-rank (Mantel-Cox) test. I Analysis of IHC score from a cohort of FDUSCC showing the association of low expression of KBTBD11 and high AJCC T stage. Statistical comparison was done using Mann-Whitney U test (*P < 0.05).