Abstract
PI3K-AKT signaling axis is often aberrantly activated in human cancers including prostate cancer, but the underlying mechanism of deregulation and tactics for effective targeting of this cancer relevant pathway remain poorly understood. Here, we demonstrate that KBTBD11 E3 ubiquitin ligase gene is frequently deleted in human prostate cancers and that KBTBD11 loss augments AKT phosphorylation in prostate cancer cells in culture and in patient samples. We show that KBTBD11 promotes lysine-27-chain polyubiquitination at lysine 8 and 14 on AKT and antagonizes ubiquitin K63 linkage-mediated polyubiquitination and phosphorylation of AKT. KBTBD11 deficiency drove prostate cancer cell growth in vitro and in vivo, but constituted as a therapeutic vulnerability to the selective AKT inhibitor in prostate cancer. Our study identifies lysine-27-chain polyubiquitination as an inhibitory mechanism of AKT activation and nominates KBTBD11 as an intrinsic upstream inhibitor of AKT. Our findings suggest that KBTBD11 deletion could be a biomarker to guide the use of the AKT inhibitors for the effective treatment of cancers such as prostate cancer.

Similar content being viewed by others
Introduction
The PI3K/AKT pathway is often aberrantly activated due to frequent deletion or mutation of the tumor suppressor genes such as PTEN and SPOP and activation mutations in oncogenic genes such as PIK3CA and AKT1 during cancer development and progression [1], representing a viable actionable target for cancer treatment [2]. Loss and/or inactivating mutation of PTEN results in unopposed activity of PI3K kinases and accumulation of phosphatidylinositol 3,4,5-triphosphate (PIP3) on plasma membrane, which leads to recruitment and activation of proteins containing pleckstrin homology (PH) domains, including the kinase PDK1 and its substrate AKT. Actively activated AKT modulates several downstream targets, including mTOR signaling, which have key roles in regulating apoptosis, cell cycle progression, cellular proliferation, metabolism, differentiation, and invasion [3].
Kelch repeat and BTB domain-containing protein 11 (KBTBD11) is a member of the KBTBD subfamily of proteins that possess a BTB domain and Kelch repeats. While the KBTBD11 gene is evolutionally conserved among mammals, implying a functional importance, very few studies have been reported regarding the regulation and functions of KBTBD11 [4, 5]. Based on its genetic information, the deduced amino acid sequence of KBTBD11 indicates that this protein contains a putative N-terminal BTB/POZ domain and a putative C-terminal Kelch-repeat domain. The BTB domain is derived from a sequence homology of Drosophila Bric-a-brac, Tram track, and Broad complex [6]. The BTB domain participates in protein-protein interactions, including self-oligomerization and interaction with other proteins. In many cases, the BTB domain acts as a specific adaptor of the CULLIN3-based RING finger type E3 ubiquitin ligases that mediate ubiquitin-dependent degradation of proteins by the proteasome [7]. The Kelch-repeat domain forms β-propellers that generally take part in protein-protein interactions [8]. Nonetheless, it appears that KBTBD11 is an understudied protein, at least its role in cancer.
AKT normally resides in the cytosol and translocates into the plasma membrane in response to various growth factor stimuli. Although the AKT PH domain is important for PIP3 binding and membrane localization, it is also proposed to play an important role in protein-protein interaction required for membrane recruitment. AKT undergoes K63-linked polyubiquitination at K8 and K14 within its PH domain by TRAF6, which is critical for AKT membrane recruitment, phosphorylation and activation [9, 10]. However, TRAF6-mediated AKT ubiquitination does not affect the ability of AKT to interact with PIP3 [9], suggesting that AKT ubiquitination is dispensable for AKT binding of PIP3. However, how AKT ubiquitination is regulated remains largely unclear.
In the present study, we show that KBTBD11 is frequently deleted in prostate cancer specimens in patients. Depletion of KBTBD11 increases AKT phosphorylation and enhances prostate cancer cell growth in vitro and in vivo but surprisingly, KBTBD11-deficient prostate cancer cells are more vulnerable to AKT inhibitor treatment in prostate cancer cells in culture and in mice.
Methods
Plasmids and constructs
Full-length wild-type KBTBD11 and AKT1 constructs were generated by PCR and subcloned into the pCMV-Myc (RRID: Addgene_83375) and pCMV-HA (RRID: Addgene_631604) vector, respectively using GenBuilderTM Cloning Kit (Cat#. L00701, GenScript, Piscataway Township, NJ). Constructs of Glutathione S-transferase (GST) recombinant proteins, including KBTBD11 (Full-length) and different fragments including amino acids (aa) 1–100, 101–200, 201–300, 301–400, aa 401–500, 501–623, KBTBD11 N terminal (KBTBD11-NT), BTB domain (KBTBD11-BTB), Kelch domain#1 (KBTBD11-Kelch-1), Kelch domain#2 (KBTBD11-Kelch-2), both Kelch domains (KBTBD11-Kelch1&2) and KBTBD11 C terminal (KBTBD11-CT), were generated by PCR and subcloned into the pGEX-4T-1(RRID: Addgene_27458001) vector, respectively. The Myc-KBTBD11-ΔBTB construct lacking residues 138–231 (BTB domain deletion, other domains reconnected), the Myc-KBTBD11-ΔKelch construct lacking residues 348–442 (Kelch1&Kelch2 domain deletion) were generated using KOD-Plus- Mutagenesis Kit (Cat#. SMK-101, TOYOBO, Japan). The Myc-AKT1-ΔPH construct lacking residues 6–108 (PH domain deletion), the Myc-AKT1-K8R (replacing the 8th lysine residues with arginine) and related constructs including Myc-AKT1-K14R, Myc-AKT1-K20R, Myc-AKT1-K30R, Myc-AKT1-K39R and Myc-AKT1-K64R were generated for co-immunoprecipitation (co-IP) assays. For construction of pCDH-puro-KBTBD11-ΔBTB (KBTBD11 without BTB domain) and pCDH-puro-KBTBD11 (full length, FL), the corresponding DNA fragments were amplified by PCR and subcloned into the pCDH-puro vector (RRID: Addgene_46970). All constructs were verified by Sanger sequencing. Primer sequences are listed in the Supplementary Table S5. The following plasmids for shRNAs were purchased from Sigma-Aldrich (St. Louis, MO), including TRCN0000147901-shKBTBD11#1, TRCN0000183182-shKBTBD11#2, TRCN0000147722-shKBTBD11#3, TRCN0000146349-shKBTBD11#4. The pCMV-Flag-TRAF6 plasmid was kindly provided by Dr. Hui-Kuan Lin [9]. The other plasmids used in this article are described in the previous works from Dr. Haojie Huang’s laboratory.
Cell lines and cell culture
LNCaP (RRID: CVCL_0395), DU145 (RRID: CVCL_0105), 22Rv1 (RRID: CVCL_4Y35), PC-3 (RRID: CVCL_0035), C4-2(RRID: CVCL_4782) and HEK293T (RRID: CVCL_0063) cell lines were purchased from the American Type Culture Collection (ATCC, Manassas, VA). All cell lines were authenticated by monitoring cell vitality, mycoplasma contamination, and short tandem repeat profiling. LNCaP, C4-2, 22Rv1 and PC-3 cells were cultured in RPMI (Cat#. 11875093, Thermo Fisher Scientific-Gibco, Waltham, MS) medium supplemented with 10% fetal bovine serum (FBS) (Cat#. A5670701, Thermo Fisher Scientific-Gibco, Waltham, MS). 293T cells were cultured in DMEM (Cat#. 11965092, Thermo Fisher Scientific-Gibco, Waltham, MS) medium supplemented with 10% FBS. All cell lines were cultured in a 37 °C incubator with 5% CO2.
Cell transfection and lentivirus transduction
The HEK293T cells (5 × 105) were seeded into 10-cm plates and incubated overnight followed by transfection with expression plasmids using Lipofectamine™ 2000 reagent (Cat#. 11668019, Life Technologies, Carlsbad, CA). Viral packaging plasmids (psPAX2 (RRID: Addgene_12260) and pMD2G (RRID: Addgene_12259)) and shRNA/pCDH-overexpression plasmids were transfected to HEK293T cells using Lipofectamine 2000 (Cat# 11668500, Thermo Fisher Scientific, Waltham, MS). Forty-eight hours after transfection, medium was collected, filtered, and added to PCa cells followed by supplementation with 8 μg/ml of polybrene (Cat#. TR-1003, Millipore, Burlington, MS). PCa cells were harvested 48 h after selection with puromycin (Cat#. A1113803, Thermo Fisher Scientific, Waltham, MS).
GST pulldown assay
Cells were lysed with lysis buffer (50 mM Tris-HCl, pH 7.4, 150 mM NaCl, 1% Triton X-100, 1% sodium deoxycholate and 1% protease inhibitor cocktails) on ice for more than 30 minutes. GST recombinant proteins were immobilized on glutathione-Sepharose beads (GE Healthcare Lifesciences, Pittsburgh, PA). After washing with lysis buffer, the beads were incubated with cell lysates at 4 °C overnight. The beads were washed six times with lysis buffer and resuspended in sample buffer. The bound proteins were subjected to Western blot analysis.
Ubiquitination assay
The HEK293T cells were transfected with the indicated plasmids for 48 h and digested by 0.5% trypsin (Cat#. 15400054, Thermo Fisher Scientific-Gibco, Waltham, MS). Cell pellet lysed by denatured buffer I (6 M guanidine-HCl, 0.1 M Na2HPO4/NaH2PO4, 10 mM Tris, 10 mM imidazole, pH 8.0), followed by nickel bead purification. After incubation, the beads were washed sequentially in Buffer II (Buffer I with 5 mM imidazole, pH 8.0), Buffer III (8 M urea, 0.1 M Na2HPO4/NaH2PO4, 10 mM Tris, 10 mM β-mercaptoethanol, pH 8.0), Buffer IV (Buffer III with pH 6.3) with 0.2% Triton X-100, Buffer IV and Buffer IV with 0.1% Triton X-100. Beads were then resuspended in Buffer V (150 mM Tris, 720 mM β-mercaptoethanol, 200 mM imidazole, 30% glycerol, 5% SDS, pH 6.7) and incubated in room temperature for 20 min. Proteins in the supernatant were eluted in SDS-sample buffer, subjected to SDS-PAGE, transferred to nitrocellulose membrane, and immunoblotted with antibodies.
Co-IP and Western blot analysis
After various treatments, the whole cellular lysates were prepared by harvesting the cells in 1× IP buffer (50 mM Tris-HCl, pH 7.4, 150 mM NaCl, 1% Triton X-100, 1% sodium deoxycholate and 1% protease inhibitor cocktails (Cat#. 539134, Calbiochem-Novabiochem, San Diego, CA)) on ice for more than 30 minutes. Cell lysate was centrifuged for 30 minutes at 13,200 rpm at 4 °C and the supernatant (approximately 1 mg total protein lysate) was precleared with 50 μL of slurry of protein A/G Dynabeads (Cat#. 10003D, Millipore, Burlington, MS) for 2 h at 4 °C. Dynabeads (50 μL) were coated with 2 to 5 μg antibodies at 4 °C overnight. The next day, the pellet was washed at least six times with 1× IP buffer on ice. Add the above cell lysate and immunoprecipitates to 4 × sample buffer and boil for 10 minutes. The samples were then electrophoresed on SDS-PAGE gels and transferred to nitrocellulose membranes. The membrane was blocked with 5% milk at room temperature for 1 hour, and incubated with the primary antibody overnight at 4 °C. The next day, the membrane was washed 3 times with 1x TBST, and incubated with the horseradish peroxidase-conjugated secondary antibody for 1 hour at room temperature. Protein bands were visualized with SuperSignal West Pico stabilized peroxide solution (Cat#. A38556, Thermo Fisher Scientific-Gibco, Waltham, MS). All primary antibodies in this paper are in Supplementary Table S6.
Immunohistochemistry (IHC) and scoring
PCa tissue microarrays were obtained from the Biobank of Fudan University Shanghai Cancer Center (FDUSCC, Shanghai, China). PCa tissue microarrays were obtained from the Biobank of Fudan University Shanghai Cancer Center (FDUSCC, Shanghai, China). A total of 80 patients with PCa who underwent previous radical prostatectomy in the Department of Urology, FDUSCC, from October 2010 to December 2013 were enrolled in this study. All tissues and clinical electronic records were available in FDUSCC or Biobank according to the Helsinki Declaration II and the Ethics approval of FDUSCC (#050432-4-1212B). For IHC staining, all slides were deparaffinized in two changes of xylene and rehydrated through graded ethanol. Antigen retrieval was performed using 10 mM citrate buffer (pH 6.0). Slides were incubated in 0.3% hydrogen peroxide to quench endogenous horseradish peroxidase for 30 minutes and blocked with 5% normal goat serum in 1x PBS. Anti-PTEN (Cell Signaling Technology Cat# 9559, RRID: AB_390810) and anti-phospho-AKT (Ser 473) (Cell Signaling Technology Cat# 4060, RRID: AB_2315049) from Cell Signaling Technology were used and anti-KBTBD11 (Abcam Cat# ab169551, RRID:AB_3665050) from Abcam was used. A final IHC staining index (SI) score for each specimen was determined as previously described [11]. Staining intensity and percentage for KBTBD11, PTEN and phospho-AKT (Ser 473) staining in human PCa tissues were graded 0 to 3 as follows: 0 no staining, 1 low staining, 2 medium staining, and 3 strong staining. A staining index score for each tissue biopsy was obtained by multiplying the staining intensity and percentage values. Protein staining levels were subjected to Pearson product–moment correlation analysis.
Immunofluorescence and confocal microscopy
For immunofluorescence, cells were plated on chamber slides, fixed with 4% paraformaldehyde at room temperature for 15 minutes. After washing with PBS, cells were permeabilized with 0.1% Triton X-100 in PBS for 15 minutes at room temperature. Cells were then washed with PBS, blocked with 5% goat serums and 5% glycerin in PBS for 1 hour, and incubated with primary antibodies in blocking buffer at 4 °C for overnight. After washing with PBS, fluorescence-labelled secondary antibodies were applied and DAPI was counterstained for 1 hour at room temperature in the dark. Cells were visualized and imaged using a confocal microscope (LSM780, Zeiss) with a 40× Water PSF Objective.
MTS assay for cell proliferation and IC50 assay
Cell proliferation was measured by MTS assay. PCa cells (2,000 per well) were seeded in 96-well plates with 100 μl of culture medium for indicated days. Each well was added with 10 μl of CellTiter 96 R AQueous One Solution Reagent (Cat#. G3582, Promega) and absorbance was measured in a microplate reader at 490 nm. For IC50 assay, the same number of PCa cells were treated with different concentrations of AKT inhibitors MK-2206 (Cat#. S1078, Selleckchem, Houston, TX) and GDC-0068 (Cat#. S2808, Selleckchem, Houston, TX) for 72 hours. After fixing the cells with 10% cold TCA solution, 50 ul 0.4% (W/V) SRB in 1% acetic acid solution was added to each well. After dying for 5 minutes, rinse and dry, 100 ul of 10 mM unbuffered Tris base (pH 10.5) was added to solubilize the bound dye. After sufficient elution, cells were analyzed at 515 nm for absorbance detection.
Colony formation assay
Colony formation assay was carried out as previously described [12]. An appropriate number of cells were plated onto 6-well plate for 15 days. Colonies were fixed with acetic acid:methanol (1:7) for 30 minutes and stained with crystal violet (0.5% w/v) for 1 hour. Colonies with more than 50 cells were counted, and the number of colonies was normalized to the untreated group.
Generation and treatment of PCa xenografts in mice
SCID male mice were generated in house and used for animal experiments. SCID mice were generated in house and used for animal experiments. The animal study was approved by the IACUC (A00004908-19) at Mayo Clinic. All mice were housed in standard conditions with a 12 h light/dark cycle and access to food and water ad libitum. DU145 KBTBD11 knockdown stable cells infected with lentivirus of scramble vector (shNT) or shKBTBD11#2, shKBTBD11#4 (5 × 106 in 50 μl 1× PBS plus 50 μl Matrigel (Cat#. 356234, BD Biosciences, Fremont, CA)) were injected s.c. into mice. Each group of mice has a subgroup undergoing 50 mg/Kg GDC0068 gastric feeding. The volume of xenografts was measured every other day for 21 days and calculated using the formula L × W2 × 0.5 (L: length, W: width). Upon completion of the measurement, tumor grafts were harvested.
Generation of graphs and statistical analysis
All the TCGA PRAD data was downloaded in cancer Xenabrowser (https://xenabrowser.net/) and cBioPortal (https://www.cbioportal.org/) [13, 14]. The present study utilized the “Survival” package (RRID: SCR_021137) to identify candidates E3-ligase genes by R software version 2.15.0 (https://www.r-project.org/). The age, Gleason Score, pathological T stage, and pathological N stage were used to confirm the clinicopathological features of the two groups by using the “matchIt” package (RRID: SCR_025618) (ratio = 1, caliper = 0:05) by R software version 2.15.0. The present study utilized the “limma” package (RRID: SCR_010943) to identify differentially superimposed pathway (SuperPathway) between the two previously mentioned groups by R software version 2.15.0. The sample size was determined based on a power analysis to ensure adequate statistical power to detect a prespecified effect size. A power of 80% (α = 0.05) was chosen to detect biologically relevant differences in phenotypic and genetic changes between groups. Effect sizes were estimated based on previous studies involving similar exposure models [15, 16]. Using these parameters, a total of 30 animals (5 per group) was determined to provide adequate power to detect significant differences between exposure conditions. Graphs were generated by using Graphpad Prism 5 project (Graphpad Software Inc, CA). All numerical data are presented as mean ± SEM or mean ± SD as required. The survival percentage was compared by Chi-square tests. Differences between groups were compared by unpaired t-tests or Wilcoxon rank sum test with continuity correction by R software version 2.15.0. All statistical comparisons between groups were conducted under the assumption of normality and homogeneity of variance. P vales less than 0.05 were considered statistically significant.
Results
Frequent deletion of KBTBD11 E3 ubiquitin ligase gene in human prostate cancers
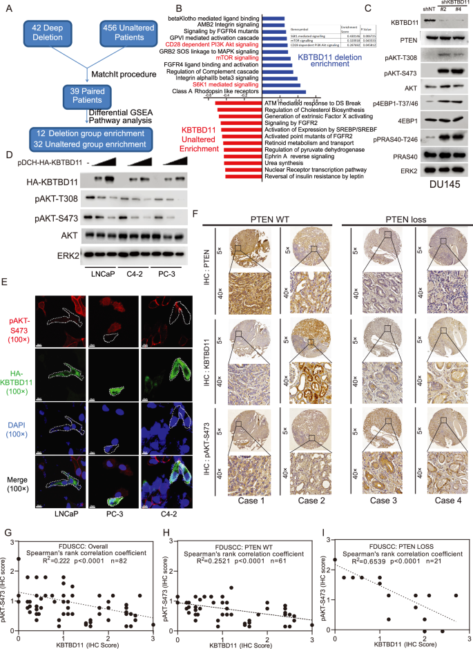
By analyzing the association of expression of E3 ubiquitin ligase genes with PCa progression-free interval (PFI) in the TCGA database, we identified eight candidate genes whose expression is significantly correlated with PFI of PCa (Supplementary Tables S1). We chose to focus on KBTBD11 gene because at present there are almost no mechanistic studies on the role of KBTBD11 in cancers. Another reason for us to choose KBTBD11 is that similar to other tumor suppressor genes such as PTEN, TP53 and SPOP genes, KBTBD11 gene was frequently deleted in PCa in both TCGA and SU2C cohorts (Fig. 1A, B). Importantly, we found that both low expression and deep deletion of KBTBD11 gene were significantly associated with poor progression-free survival of TCGA patients (Fig. 1C, D). In contrast, other top candidate genes, including RCBTB2, FBXO25, FBXO43 and OTUD6B, were also frequently altered in TCGA PCa samples, but there was no obvious association of their alterations with patient prognosis (Supplementary Fig. S1A–E). Further analysis indicated that KBTBD11 mRNA expression was much lower in T3/4 stage tumors compared to T2 tumors in the TCGA database (Fig. 1E). We performed IHC in a tissue microarray (TMA) of PCa patient samples of an independent cohort of patients from Fudan University Shanghai Cancer Center (FDUSCC). We confirmed that KBTBD11 protein levels were much lower in cancerous tissues compared to adjacent benign tissues in the FDUSCC cohort (Fig. 1F, G). As in the TCGA PCa database, decreased expression of KBTBD11 was strongly associated with poor progression-free survival of patients, higher tumor stage and Gleason scores in the FDUSCC cohort (Fig. 1H, I, Supplementary Fig. S1F, G and Supplementary Table S2). These data indicate that KBTBD11 is frequently deleted in PCa and its downregulation associates with poor survival of patients.
A Analysis of CNA/mutations of KBTBD11 in TCGA PRAD (primary PCa) dataset. B Analysis of CNA alter/mutations of KBTBD11 in SU2C/PCF Dream Team (metastatic PCa) dataset. C Progression-free interval (PFI) of prostate cancer patients between high and low expression of KBTBD11 in TCGA PRAD dataset. Statistical significance was determined by log-rank (Mantel-Cox) test. D PFI of prostate cancer patients between KBTBD11 wild type and deletion in TCGA PRAD dataset. Statistical significance was determined by log-rank (Mantel-Cox) test. E Analysis of RNA-seq data from a cohort of TCGA PRAD dataset showing the association of low expression of KBTBD11 and high AJCC T stage. Statistical comparison was done using Mann-Whitney U test (***P < 0.001; ****P < 0.0001; P = NS, not significant). F Representative KBTBD11 IHC staining images from a human PCa and normal prostate TMA. G Analysis of IHC score from a cohort of FDUSCC showing the comparison of expression of KBTBD11 between PCa and normal prostate TMA. Statistical comparison was done using Paired T test (****P < 0.0001). H PFI of prostate cancer patients between high and low expression of KBTBD11 in the FDUSCC cohort TMA. Statistical significance was determined by log-rank (Mantel-Cox) test. I Analysis of IHC score from a cohort of FDUSCC showing the association of low expression of KBTBD11 and high AJCC T stage. Statistical comparison was done using Mann-Whitney U test (*P < 0.05).
Low expression of KBTBD11 favors PCa cell growth in vitro and in vivo
There is no report yet showing whether KBTBD11 influences the growth of solid tumors. To explore the role of KBTBD11 downregulation in PCa tumorigenesis and progression, we first surveyed expression of KBTBD11 mRNA in PCa cell lines in Cancer Cell Line Encyclopedia (CCLE) database (Fig. 2A). We demonstrated that KBTBD11 expression was higher in DU145 and 22Rv1 cell lines but lower in PC-3 cell line. We performed Western blot analysis and showed that KBTBD11 protein expression was much lower in PC-3 and C4-2, another PCa cell lines compared to DU145 and 22Rv1 cell lines (Fig. 2B). To assess the biological importance of KBTBD11 downregulation in PCa cells, we employed both gain and loss of function approaches. To mimic the loss of KBTBD11, we first chose two effective KBTBD11 shRNAs (#2 and #4) (Fig. 2C). Using both cell viability and colony formation assays we demonstrated that KBTBD11 knockdown by two independent shRNAs enhanced DU145 and 22Rv1 cell growth (Fig. 2D–H). We also restored KBTBD11 expression in KBTBD11 low expressing cell lines C4-2 and PC-3 (Fig. 2B, I). Both cell viability and colony formation assays showed that restored expression of KBTBD11 in C4-2 and PC-3 cells inhibited cell growth (Fig. 2I–M). Similar results were observed in vivo when we inoculated control and KBTBD11 re-expressed C4-2 cells in SCID mice (Fig. 2N–Q). Additionally, we found that KBTBD11 expression was negatively correlated with expression of MKI67 (encoding Ki-67) and PCNA genes in TCGA PRAD database (Supplementary Fig. S2A, B). These results indicate that restored expression of KBTBD11 suppresses the growth of PCa cells in vitro and in vivo.
A Analysis of mRNA expression of KBTBD11 in Cancer Cell Line Encyclopedia (CCLE) dataset. B Western blot analysis of expression of KBTBD11 protein in DU145, 22Rv1, C4-2 and PC-3 PCa cells lines. ERK2 was used as a protein loading control. C 293 T cells were transfected with non-specific non-targeting (shNT) or KBTBD11-specific shRNA (shKBTBD11#1-4) and harvested for Western blot with KBTBD11 antibody. DU145 and 22Rv1 cells were infected with lentivirus for shNT, sh-KBTBD11#2 & #4 and harvested for Western blot with KBTBD11 antibody (D) and cultured for MTS assays (E, F) and colony formation assay followed by photograph (G) and quantification (H) after 10 days of culture. All the OD value detected from wells were counted from three replicates (n = 3). Statistical significance was determined by 2-way ANOVA. The number of colonies with more than 50 cells was counted from three replicates (n = 3). The P value was calculated by the unpaired two-tailed Student’s t-test. ***P < 0.001. C4-2 and PC-3 cells were infected with lentivirus for empty vector (EV) or HA-KBTBD11 and harvested for Western blot with KBTBD11 antibody (I) and cultured for MTS assays (J, K) and colony formation assay followed by photograph (L) and quantification (M) after 10 days of culture. All the OD value detected from wells were counted from three replicates (n = 3). Statistical significance was determined by 2-way ANOVA. ***P < 0.001. The number of colonies with more than 50 cells was counted from three replicates (n = 3). The P value was calculated by the unpaired two-tailed Student’s t-test. **P < 0.01; ***P < 0.001. N–Q C4-2 cells were infected with lentivirus as in (I) and stable cells were injected s.c. into SCID male mice. Tumor volume was measured every three days for 21 days. At day 21, tumors were isolated and photographed (N), tumor mass weight is shown in (O), tumor growth curve is shown in (P) and quantitative results of the IHC data of Ki-67 expression level in tumors are shown in (Q). The tumor volumes from indicated groups at day 21 were compared. Data are shown as means ± SD (n = 9). Statistical significance was determined by 2-way ANOVA for growth curve and unpaired two-tailed Student’s t-test for tumor mass weight. **P < 0.01; ***P < 0.001.
KBTBD11 suppresses AKT phosphorylation at both threonine 308 and serine 473
To elucidate the molecular mechanism by which KBTBD11 downregulation enhances tumor growth, we analyzed in the TCGA PCa database. First, the clinical data including age, Gleason score and tumor stage were analyzed using the propensity scoring algorithm, and 39 pairs of KBTBD11 deletion and WT cases were obtained (Supplementary Table S3). We performed a differential analysis of GSEA pathways in TCGA PCa dataset. We found that 12 GSEA pathways enriched in the KBTBD11 deletion group and 32 GSEA pathways enriched in the KBTBD11 WT group (Fig. 3A). The top twelve pathways in each group are shown in Fig. 3B. Notably, three pathways are related to the AKT-mTOR signaling among the enriched pathways in the KBTBD11 deletion group (Fig. 3B, Top and Supplementary Table S4).
A The flowchart showing the process of screening for KBTBD11 deletion that affects downstream pathways. B Enriched top10 GSEA pathways in KBTBD11 WT and deletion groups. C DU145 cells were infected with lentivirus for shNT or shKBTBD11 and harvested for WB with antibodies for proteins in the PTEN-mTOR-AKT signaling pathway. D LNCaP, C4-2 and PC-3 cells were infected with lentivirus for empty vector or different doses of pCDH-KBTBD11 and harvested for Western blot analysis of AKT protein phosphorylation. E LNCaP, C4-2 and PC-3 cells were transfected with the HA-KBTBD11 plasmids and subjected to immunofluorescent chemistry (IFC) analysis with the indicated antibodies. F Representative PTEN, KBTBD11 and AKT-S473 IHC staining from a human PCa TMA. Correlation analysis of expression of KBTBD11 and pAKT-S473 proteins in TMA specimens in the whole FDUSCC cohort (G), in the PTEN-WT group (H) and in the PTEN-loss group (I). Non-parameter Spearman correlation coefficiency and the P value are also shown.
To validate the meta-analysis results, we knocked down KBTBD11 in DU145 cells and examined protein expression level and activation status (phosphorylation) of key components in the AKT-mTOR pathway. We demonstrated that KBTBD11 knockdown increased AKT phosphorylation at both threonine 308 (T308) and serine 473 (S473) in DU145 cells, but had no effects on expression of total level of AKT and PTEN, a negative regulator of the PI3K-AKT pathway (Fig. 3C). In agreement with this observation, phosphorylation of 4EBP1 and PRAS40, two known AKT downstream targets was also increased in KBTBD11 knockdown DU145 cells (Fig. 3C). In contrast, restored expression of KBTBD11 in KBTBD11 low expressing cell lines LNCaP, C4-2 and PC-3 decreased AKT phosphorylation at both T308 and S473 sites in a dose dependent manner (Fig. 3D). We also examined the relationship between KBTBD11 expression and AKT phosphorylation by performing immunofluorescence cytochemistry (IFC) in KBTBD11 re-expressed LNCaP, C4-2 and PC-3 cells. We demonstrated that restored expression of KBTBD11 reduced the level of AKT phosphorylation (S473) in the plasma membrane and other compartments in all three cell lines examined (Fig. 3E).
We also performed IHC to examine the correlation between KBTBD11 protein expression and AKT phosphorylation in a tissue microarray (TMA) of 82 PCa patient specimens. We demonstrated that regardless of the PTEN deletion status, lower expression of KBTBD11 correlated with higher levels of AKT phosphorylation (S473) in this cohort of patient samples (Fig. 3F–I). Also, regardless of the PTEN deletion status, reduced expression of KBTBD11 correlated with a poor prognosis (Supplementary Fig. S3A, B). These data suggest that KBTBD11 might be an essential upstream negative regulator of AKT phosphorylation in PCa cells in culture and patient specimens.
Kelch domains in KBTBD11 are indispensable for interaction with AKT
To understand the molecular mechanisms by which KBTBD11 regulates AKT phosphorylation, we examined KBTBD11 interaction with AKT and mTOR proteins. We found that KBTBD11 only interacted with AKT, but not mTOR in PTEN-null C4-2 cells (Fig. 4A). Reciprocal co-IP assays showed that ectopically expressed KBTBD11 and AKT proteins interacted with each other in 293 T cells (Fig. 4B). The interaction was confirmed at the endogenous level in DU145 cells (Fig. 3C). To identify the specific region(s) in KBTBD11 that are essential for AKT binding, we generated six GST-KBTBD11 recombinant protein constructs (P1, P2, P3, P4, P5 and P6) (Fig. 4D). GST pulldown assays showed that GST-KBTBD11 P4 and P5 (aa 301–400 and 301-500), but not GST or other GST-KBTBD11 recombinant proteins, interacted specifically with HA-tagged AKT (Fig. 4E). To further narrow down the specific fragment for AKT binding, we generated five domain structure-oriented GST-KBTBD11 recombinant protein constructs, including KBTBD11-N terminal (NT), BTB domain (BTB), Kelch domain #1 (Kelch-1), Kelch domain #2 (Kelch-2), both Kelch domains (Kelch 1&2) and C terminal (CT) (Fig. 4F). GST pulldown assay showed that both Kelch domains are important for KBTBD11 interaction with AKT (Fig. 4G), which is similar to KEAP1 protein in which deletion of all the six Kelch domains abolishes its interaction with substrates [17]. The data obtained from in vitro binding assays were further corroborated by the co-IP result that deletion of both Kelch domains, but not BTB abolished KBTBD11 interaction with AKT in 293 T cells (Fig. 4H). Together, our data demonstrate that KBTBD11 interacts with AKT via both Kelch domains.
A C4-2 cells were infected with lentivirus for pCDH-HA-KBTBD11 and harvested for co-IP with HA antibody and Western blot analysis. B 293T cells were transfected with the indicated plasmids and harvested for co-IP with the indicated antibodies. C DU145 cells were harvested for co-IP of endogenous proteins with KBTBD11 antibody. D An illustration depicts six fragments of KBTBD11 protein for generation of GST recombinant proteins. E C4-2 cells were transfected with Myc-tagged AKT for 24 h, and cell lysate was prepared for GST pull-down assay. GST or GST-KBTBD11 recombinant proteins used for pulldown assay were examined by Coomassie blue staining. GST or GST-KBTBD11 recombinant proteins with expected molecular mass are indicated by asterisks. F An illustration depicts six domain-oriented fragments of KBTBD11 protein for generation of GST recombinant proteins. G GST pulldown assay performed as in (E) using GST recombinant proteins as indicated in (F). H 293 T cells were transfected with the KBTBD11 truncation plasmids and harvested for co-IP with the indicated antibodies.
KBTBD11 loss promotes AKT phosphorylation and activation via inducing K27-linked polyubiquitination of AKT
Substrate binding is a pivotal event for E3 ubiquitin ligase-mediated polyubiquitination and subsequent events such as protein degradation or signaling transduction. After showing that KBTBD11 interacts with AKT, we next sought to determine whether KBTBD11 regulates AKT polyubiquitination. To this end, His-tagged Ub and Myc-tagged AKT were co-transfected with full-length (FL) wild-type (WT) KBTBD11 into 293 T cells. We found that KBTBD11 WT expression enhanced AKT protein polyubiquitination (Fig. 5A); however, this effect was abolished by deletion of the Kelch domains which are required for AKT binding or deletion of the BTB which is normally required for the enzymatic activity of BTB-containing E3 ubiquitin ligases (Fig. 5A). These data indicate that KBTBD11 promotes AKT polyubiquitination through its substrate binding (via Kelch) and enzymatic (via BTB) activities.
A 293 T cells were transiently transfected with the KBTBD11 and KBTBD11 truncation plasmids and harvested for Western blot analysis of KBTBD11-mediated ubiquitination of AKT. B, C 293 T cells were transiently transfected with the different His-Ub mutant plasmids and harvested for Western blot analysis of KBTBD11-mediated ubiquitination of AKT. D 293 T cells were transfected with the different plasmids for Myc-AKT truncation and mutation and harvested for Western blot analysis of KBTBD11-mediated ubiquitination of AKT. E, F 293 T cells were transiently transfected with the KBTBD11 and TRAF6 plasmids and harvested for Western blot analysis of KBTBD11-mediated ubiquitination of AKT. Representative images the His-Ub-K63O for TRAF6-mediated ubiquitination of AKT are shown in (E) and the His-Ub-K27O for KBTBD11-mediated ubiquitination of AKT are shown in (F). G DU145 cells were transiently transfected with the KBTBD11 and TRAF6 plasmids and harvested for Western blot analysis of the phosphorylation level of AKT.
We next investigated the linkage specificity of KBTBD11-mediated AKT polyubiquitination. To this end, we transfected an array of ubiquitin mutants in which each lysine (K) residue in Ub protein was mutated to arginine (R) individually (K6R, K11R, K27R, K29R, K33R, K48R and K63R) or together (K-ALL-R) mutant. Expression of the K-ALL-R mutant abolished KBTBD11-mediated AKT polyubiquitination (Fig. 5B), ruling out the possibility that KBTBD11 induces mono-ubiquitination of AKT at multiple lysine residues. Notably, expression of the K27R mutant, but not other mutants largely impeded AKT polyubiquitination (Fig. 5B), suggesting that KBTBD11 promotes K27-linked polyubiquitination of AKT. We further found that KBTBD11 promoted AKT polyubiquitination when co-expressed with ubiquitin mutants in which only the K27 residue was unmutated (Fig. 5C). These results are consistent with the observation that expression of KBTBD11 did not affect the protein degradation of AKT protein, which is generally mediated by K48-linked polyubiquitination (Fig. 5A). Together, we demonstrate that KBTBD11 promotes K27-linked nondegradable polyubiquitination of AKT protein.
Previous studies have shown that lysine residues in the PH domain are critical for K63-linked polyubiquitination of AKT protein [9, 18,19,20]. Ubiquitination assay showed that deletion of the PH domain completely abolished KBTBD11-mediated K27-linked polyubiquitination of AKT protein (Fig. 5D). We also mutated all the lysine residues individually within the PH domain to arginine, including K8R, K14R, K20R, K30R, K39R and K64R. Ubiquitination assay showed that K8R and K14R mutants completely abolished KBTBD11-mediated polyubiquitination of AKT protein (Fig. 5D). Future investigations including the rescue experiments with Ub-K27R, AKT-PH deletion, AKT-K8R or AKT-K14R mutant are warranted.
It is known that TRAF6 catalyzes K63-linked polyubiquitination of AKT at K8 and K14 residues, leading to membrane engagement of AKT and T308 and S473 phosphorylation and protein activation [9, 21]. We found that the TRAF6-mediated K63-linked polyubiquitination of AKT was decreased by transfection of WT KBTBD11, but not the enzymatic dead mutant KBTBD11-△BTB (Fig. 5E). Reversely, increased expression of TRAF6 reduced K27-linked polyubiquitination of AKT mediated by KBTBD11 (Fig. 5F). TRAF6 expression largely increased AKT phosphorylation in PTEN-positive cell line DU145 which phosphorylation of endogenous AKT was undetectable (Fig. 5G). The effect of TRAF6 was completely abolished by co-expression of WT KBTBD11, but not the enzymatic dead mutant KBTBD11-ΔBTB and AKT-binding deficient mutant KBTBD11-ΔKelch in DU145 cells (Fig. 5G). Consistent with the previous report [9], we found that TRAF6 expression induced engagement of ATK in the plasma membrane, but this effect was reversed by ectopic expression of unmutated KBTBD11, but not the enzymatic dead mutant KBTBD11ΔBTB (Supplementary Fig. S4A, B). We further showed that neither the protein half-life of AKT nor the effect of the proteosome inhibitor MG132 was affected by expression of KBTBD11 (Supplementary Fig. S4C–F). This finding is consistent with previous reports that K27-linked ubiquitination is a non-degradable ubiquitination [22]. Together, these data indicate that KBTBD11 promotes AKT phosphorylation and activation via inducing K27-linked polyubiquitination of AKT, which antagonizes TRAF6-mediated K63-linked polyubiquitination.
KTBTD11-deficient PCa cells are sensitive to AKT inhibitor in vitro and in vivo
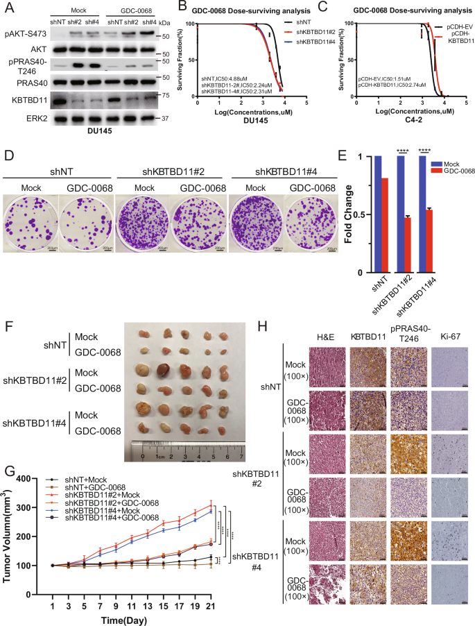
The selective AKT inhibitor ipatasertib (GDC-0068) has exhibited a pronounced anti-cancer effect in AKT-activated PCa cells because of PTEN deficiency [23, 24]. We examined the sensitivity of KBTBD11-deficient PCa cells to ipatasertib. SRB IC50 assay showed that KBTBD11 knockdown increased ipatasertib sensitivity in KBTBD11-proficient DU145 cells (4.88 µM versus 2.24 µM or 2.31 µM) (Fig. 6A, B). Notably, GDC-0068 treatment inhibited AKT activity as evident by deceased phosphorylation of its downstream target PRAS40; however, AKT phosphorylation was increased and this is likely due to the negative feedback as reported previously [25,26,27,28,29] (Fig. 6A). In contrast, ectopic expression of KBTBD11 increased ipatasertib sensitivity in C4-2 cells (1.51 µM versus 2.74 µM) (Fig. 6C). Colony formation assay showed that KBTBD11 knockdown enhanced cell proliferation but increased cell sensitivity to ipatasertib, resulting in 81.48% versus 47.42% and 54.04% of inhibition on cell growth in the shNT group and shKBTBD11#2 and #4 groups, respectively (Fig. 6D, E). Knockdown of KBTBD11 in 22Rv1 also increased ipatasertib sensitivity (IC50 3.15 µM versus 1.25 µM and 1.59 µM), but restored expression of KBTBD11 in PC-3 decreased ipatasertib sensitivity (IC50 2.02 µM versus 3.59 µM) cell lines (Supplementary Fig. S5A, B).
A DU145 cells were infected with lentivirus for shNT or shKBTBD11 and treated with or without ipatasertib followed by Western blot using the antibodies for the indicated antibodies. B DU145 cells were infected with lentivirus as in (A) and treated with different doses of ipatasertib for 72 h before subjected to IC50 SRB staining. C C4-2 cells were infected with lentivirus for EV or pCDH-KBTBD11 and treated with different doses of ipatasertib for 72 h before subjected to IC50 SRB staining. D, E Representative images (D) of colonies of 22Rv1 cells infected with lentivirus for shNT or shKBTBD11 constructs treated with or without ipatasertib. The quantitative data are shown in (E). The P value was calculated by the unpaired two-tailed Student’s t-test; ****P < 0.0001. F, G DU145 cells were infected with lentivirus as in (A) and stable cells were injected s.c. into SCID male mice treated with or without ipatasertib. Tumor volume was measured every two days for 21 days. At day 21, tumors were isolated and photographed (F) and tumor growth curve is shown in (G). The tumor volumes from indicated groups at day 21 were compared. Data are shown as means ± SD (n = 5). Statistical significance was determined by 2-way ANOVA for growth curve (****P < 0.001). H H&E and IHC staining of KBTBD11, pPRAS40-T246 and Ki-67 protein level in tumors.
To determine the effect of KBTBD11 deficiency on ipatasertib sensitivity in vivo, we knocked down KBTBD11 in DU145 cells and inoculated control and KBTBD11 deficient cells into SCID mice. We demonstrated that although knocking down KBTBD11 augmented tumor growth, ipatasertib treatment largely blocked KBTBD11 deficiency-enhanced tumor growth in mice (Fig. 6F, G). IHC staining confirmed that ipatasertib treatment decreased PRAS40 phosphorylation (T246) and Ki-67 expression (Fig. 6H and Supplementary Fig. S5C, D). We further showed that similar to the effect of PTEN knockdown, KBTBD11 knockdown increased AKT phosphorylation in PTEN-positive 22Rv1 and DU145 cell lines and sensitized them to AKT inhibitor GDC-0068 (Supplementary Fig. S6A–D). Notably, knockdown of KBTBD1 further increased AKT phosphorylation and sensitized cells to AKT inhibitor in PTEN knockdown 22Rv1 and DU145 cells although the effect was not robust as in PTEN-positive cells (Supplementary Fig. S6A–D). These data indicate that KTBTD11-deficient PCa cells are more sensitive to AKT inhibitor than KTBTD11-proficient PCa cells in vitro and in vivo.
Discussion
The crosstalk between PI3K/AKT and other pathways, such as AR, WNT, and ERK signaling pathways is known to play essential roles in disease progression and therapy resistance in PCa [30]. It has been shown previously that aberrant activation of the PI3K/AKT pathway affects the activities of a number of PCa promoters including AR, ERG and RUNX2 [31,32,33,34]. Protein ubiquitination also plays a critical role in PCa growth and survival. One of the PCa-relevant E3 ubiquitin ligases is SPOP and frequent mutation of SPOP gene leads to the activation of a number of important signal pathways in PCa including AR and AKT-mTOR [34,35,36,37]. TRAF6 is another E3 ligase related to cancer such as PCa. TRAF6 can activate NF-κB pathway through K63-linked polyubiquitination of TAK1 [38] and IRAK1 [39]. TRAF6 is also required for the activation of the PI3K/AKT pathway. Moreover, instead of its activation, a few E3 ligases such as CHIP, MULAN and TTC3 have been identified to regulate K48-linked ubiquitination and proteasome degradation of AKT [40]. Findings from our present studies shew new lights on the regulation of PI3K/AKT pathway by nondegradable K27-linked polyubiquitination.
Through screening 45 less or non-characterized E3 ligases we demonstrate that KBTBD11 is a PCa relevant E3 ligase. In both TCGA and FDUSCC PCa cohorts, we demonstrate that KBTBD11 expression is associated with the regression-free survival of patients and tumor stage of PCa. By analyzing clinicopathological data of patient samples in the FDUSCC PCa cohort, we show that aberrant activation of the AKT-mTOR pathway is a common phenomenon in KBTBD11 deletion tumors, which is consistent with our in vitro finding that KBTBD11 knockdown induces increased phosphorylation of T308 and S473 on AKT and its downstream target proteins in PCa cell lines. We have verified this result in PCa patient specimens. Most importantly, we demonstrate that the activation of AKT pathway is independent of PTEN gene deletion, implying that KBTBD11 is another critical negative regulator of AKT activation.
Proteins that contain broad complex, tramtrack and bric a brac (BTB) and poxvirus zinc finger (POZ) domain and Kelch motifs often interacts with CULLIN3 to form E3 ubiquitin ligase complexes that mediate polyubiquitination of substrates for protein degradation or signaling transduction [11, 37, 41,42,43]. In the BTB-Kelch family of proteins, the BTB domain serves to bind CULLIN3 and the Kelch domain mediates substrate recruitment. The Kelch repeat domain is a conserved tertiary structure consisting of 44-56 amino acid residues [44]. Although the tertiary structure is shared, several Kelch repeat domains have almost no primary sequence identity, indicating that the Kelch superfamily interacts with a wide variety of proteins, which implies that the Kelch-containing protein may possesses an array of biological functions [8]. In support of the findings in the literature, we demonstrate that both Kelch domains are important for KBTBD11 to interact with and activate AKT.
There are seven lysine residues and N- terminal methionine of the Ub protein that can be modified by subsequent Ub to form M1 linear chain or different polyubiquitination chains including K6, K11, K27, K29, K33, K48 and K63 [45, 46]. Using two sets of His-Ub mutants, we verify that KBTBD11 ubiquitinates AKT through the K27 linkage. We also identify the K8 and K14 residues on AKT are important for AKT polyubiquitination targeted by KBTBD11, which overlap with AKT ubiquitination sites modified by TRAF6, implying that KBTBD11 may compete with TRAF6 to regulate AKT polyubiquitination, which may further impact the membrane recruitment of AKT mediated by PI(3,4,5)P3. This notion is supported by our findings that TRAF6 and KBTBD11 inhibit each other in mediating AKT polyubiquitination and that forced expression of KBTBD11 diminishes TRAF6-enhanced AKT engagement with plasma membrane. Compared with other ubiquitin chain modifications, K27-linkage polyubiquitination itself has a particular spatial position in the Ub molecule. K27 is in the α helix of the Ub, and the K63 modification position is in a relatively free state such as β sheet. More importantly, the side chain amino group of K27 is embedded in the Ub molecule. Through single-molecule Förster resonance energy transfer (smFRET) [47] and X-ray crystallography [48], it has been shown that the isopeptide bond of K27-linked Ub chains is buried in the acceptor Ub and unique when compared with all the other seven Ub chains [49]. Therefore, our mechanistic studies not only provide a plausible explanation as to why KBTBD11 and TRAF6 have different impact on AKT phosphorylation and activation, but also identify KBTBD11 as an E3 ubiquitin ligase that negatively controls AKT phosphorylation and activation (Graphical Abstract).
Ipatasertib (GDC-0068) is a small molecule inhibitor of AKT that can specifically block the phosphorylation of downstream proteins mediated by phosphorylated/active AKT, which in turn leads to a negative feedback increase in AKT phosphorylation in cells [28, 29, 50,51,52]. According to previous studies, treatment of PTEN-deficient xenografts such as C4-2 by GDC-0068 reduces tumor growth by approximately 40-50% in mice [35]. We provide evidence that the IC50 of GDC-0068 in KBTBD11-knockdown PCa cell lines (such as KBTBD11-proficient, PTEN-positive DU145 and 22Rv1 cell lines) is very close to that in PTEN-deficient cells (such as C4-2 and PC-3 cell lines). This observation was supported by our data obtained from xenograft studies in mice. Therefore, our data imply that similar to PTEN deficiency, loss of KBTBD11 could be harnessed to guide treatment of PCa with AKT inhibitors such as ipatasertib.
Collectively, our study provides new insights into the mechanism of PCa pathogenesis and progression. We reveal that KBTBD11 is a previous unrecognized E3 ubiquitin ligase that negatively regulates AKT phosphorylation and activation and this effect is mediated through KBTBD11-dependent non-degradable polyubiquitination of AKT. Functional studies show that loss of KBTBD11 expression augments PCa growth both in vitro and in vivo. We further confirm that KBTBD11 deficiency sensitizes PCa cells to the AKT inhibitor ipatasertib. Our results not only reveal a regulatory connection between the tumor suppressor protein KBTBD11 and the oncogene AKT, but also suggest that loss of KBTBD11 could be a viable biomarker to guide the treatment of PCa by AKT inhibitors such as ipatasertib.
Data availability
All raw data are available from the corresponding author upon request.
References
Tomczak K, Czerwińska P, Wiznerowicz M. The Cancer Genome Atlas (TCGA): an immeasurable source of knowledge. Contemp Oncol. 2015;19:A68–77.
Sweeney C, Bracarda S, Sternberg CN, Chi KN, Olmos D, Sandhu S, et al. Ipatasertib plus abiraterone and prednisolone in metastatic castration-resistant prostate cancer (IPATential150): a multicentre, randomised, double-blind, phase 3 trial. Lancet. 2021;398:131–42.
Song MS, Salmena L, Pandolfi PP. The functions and regulation of the PTEN tumour suppressor. Nat Rev Mol Cell Biol. 2012;13:283–96.
Friedman JS, Ray JW, Waseem N, Johnson K, Brooks MJ, Hugosson T, et al. Mutations in a BTB-Kelch protein, KLHL7, cause autosomal-dominant retinitis pigmentosa. Am J Hum Genet. 2009;84:792–800.
Lührig S, Kolb S, Mellies N, Nolte J. The novel BTB-kelch protein, KBTBD8, is located in the Golgi apparatus and translocates to the spindle apparatus during mitosis. Cell Div. 2013;8:3.
Perez-Torrado R, Yamada D, Defossez PA. Born to bind: the BTB protein-protein interaction domain. BioEssays N Rev Mol Cell Dev Biol. 2006;28:1194–202.
Canning P, Cooper CDO, Krojer T, Murray JW, Pike ACW, Chaikuad A, et al. Structural basis for Cul3 protein assembly with the BTB-Kelch family of E3 ubiquitin ligases. J Biol Chem. 2013;288:7803–14.
Gupta VA, Beggs AH. Kelch proteins: emerging roles in skeletal muscle development and diseases. Skelet Muscle. 2014;4:11.
Yang WL, Wang J, Chan CH, Lee SW, Campos AD, Lamothe B, et al. The E3 ligase TRAF6 regulates Akt ubiquitination and activation. Science. 2009;325:1134–8.
Restuccia DF, Hemmings BA. Cell signaling. Blocking Akt-ivity. Science. 2009;325:1083–4.
Jiang S, Seng S, Avraham HK, Fu Y, Avraham S. Process elongation of oligodendrocytes is promoted by the Kelch-related protein MRP2/KLHL1. J Biol Chem. 2007;282:12319–29.
Franken NA, Rodermond HM, Stap J, Haveman J, van Bree C. Clonogenic assay of cells in vitro. Nat Protoc. 2006;1:2315–9.
Cerami E, Gao J, Dogrusoz U, Gross BE, Sumer SO, Aksoy BA, et al. The cBio cancer genomics portal: an open platform for exploring multidimensional cancer genomics data. Cancer Discov. 2012;2:401–4.
Gao J, Aksoy BA, Dogrusoz U, Dresdner G, Gross B, Sumer SO, et al. Integrative analysis of complex cancer genomics and clinical profiles using the cBioPortal. Sci Signal. 2013;6:pl1.
Yan Y, An J, Yang Y, Wu D, Bai Y, Cao W, et al. Dual inhibition of AKT-mTOR and AR signaling by targeting HDAC3 in PTEN- or SPOP-mutated prostate cancer. EMBO Mol Med. 2018;10:e8478.
Ma L, Yan Y, Bai Y, Yang Y, Pan Y, Gang X, et al. Overcoming EZH2 inhibitor resistance by taxane in PTEN-mutated cancer. Theranostics. 2019;9:5020–34.
Lee DF, Kuo HP, Liu M, Chou CK, Xia W, Du Y, et al. KEAP1 E3 ligase-mediated downregulation of NF-kappaB signaling by targeting IKKbeta. Mol Cell. 2009;36:131–40.
Kim AH, Sasaki T, Chao MV. JNK-interacting protein 1 promotes Akt1 activation. J Biol Chem. 2003;278:29830–6.
Noguchi M, Ropars V, Roumestand C, Suizu F. Proto-oncogene TCL1: more than just a coactivator for Akt. FASEB J. 2007;21:2273–84.
Bellacosa A, Chan TO, Ahmed NN, Datta K, Malstrom S, Stokoe D, et al. Akt activation by growth factors is a multiple-step process: the role of the PH domain. Oncogene. 1998;17:313–25.
Zhou D, Sun Y, Jia Y, Liu D, Wang J, Chen X, et al. Bioinformatics and functional analyses of key genes in smoking-associated lung adenocarcinoma. Oncol Lett. 2019;18:3613–22.
Ma J, Shi Q, Cui G, Sheng H, Botuyan MV, Zhou Y, et al. SPOP mutation induces replication over-firing by impairing Geminin ubiquitination and triggers replication catastrophe upon ATR inhibition. Nat Commun. 2021;12:5779.
Pook D, Geynisman DM, Carles J, de Braud F, Joshua AM, Pérez-Gracia JL, et al. A phase Ib, open-label study evaluating the safety and efficacy of ipatasertib plus rucaparib in patients with metastatic castration-resistant prostate cancer. Clin Cancer Res. 2023;29:3292–300.
Kotani N, Wilkins JJ, Wade JR, Dang S, Sutaria DS, Yoshida K, et al. Characterization of exposure-response relationships of ipatasertib in patients with metastatic castration-resistant prostate cancer in the IPATential150 study. Cancer Chemother Pharm. 2022;90:511–21.
Wu B, Liu DA, Guan L, Myint PK, Chin L, Dang H, et al. Stiff matrix induces exosome secretion to promote tumour growth. Nat Cell Biol. 2023;25:415–24.
Lin KH, Rutter JC, Xie A, Killarney ST, Vaganay C, Benaksas C, et al. P2RY2-AKT activation is a therapeutically actionable consequence of XPO1 inhibition in acute myeloid leukemia. Nat Cancer. 2022;3:837–51.
Sugawara T, Nevedomskaya E, Heller S, Böhme A, Lesche R, von Ahsen O, et al. Dual targeting of the androgen receptor and PI3K/AKT/mTOR pathways in prostate cancer models improves antitumor efficacy and promotes cell apoptosis. Mol Oncol. 2024;18:726–42.
Lin J, Sampath D, Nannini MA, Lee BB, Degtyarev M, Oeh J, et al. Targeting activated Akt with GDC-0068, a novel selective Akt inhibitor that is efficacious in multiple tumor models. Clin Cancer Res. 2013;19:1760–72.
Yan Y, Serra V, Prudkin L, Scaltriti M, Murli S, Rodríguez O, et al. Evaluation and clinical analyses of downstream targets of the Akt inhibitor GDC-0068. Clin Cancer Res. 2013;19:6976–86.
Yan Y, Huang H. Interplay among PI3K/AKT, PTEN/FOXO and AR signaling in prostate cancer. Adv Exp Med Biol. 2019;1210:319–31.
Carver BS, Tran J, Gopalan A, Chen Z, Shaikh S, Carracedo A, et al. Aberrant ERG expression cooperates with loss of PTEN to promote cancer progression in the prostate. Nat Genet. 2009;41:619–24.
King JC, Xu J, Wongvipat J, Hieronymus H, Carver BS, Leung DH, et al. Cooperativity of TMPRSS2-ERG with PI3-kinase pathway activation in prostate oncogenesis. Nat Genet. 2009;41:524–6.
Yang Y, Bai Y, He Y, Zhao Y, Chen J, Ma L, et al. PTEN loss promotes intratumoral androgen synthesis and tumor microenvironment remodeling via aberrant activation of RUNX2 in castration-resistant prostate cancer. Clin Cancer Res. 2018;24:834–46.
Blattner M, Liu D, Robinson BD, Huang D, Poliakov A, Gao D, et al. SPOP mutation drives prostate tumorigenesis in vivo through coordinate regulation of PI3K/mTOR and AR signaling. Cancer Cell. 2017;31:436–51.
Yan Y, An J, Yang Y, Wu D, Bai Y, Cao W, et al. Dual inhibition of AKT-mTOR and AR signaling by targeting HDAC3 in PTEN- or SPOP-mutated prostate cancer. EMBO Mol Med. 2018; 10: e8478.
Zhang P, Wang D, Zhao Y, Ren S, Gao K, Ye Z, et al. Intrinsic BET inhibitor resistance in SPOP-mutated prostate cancer is mediated by BET protein stabilization and AKT-mTORC1 activation. Nat Med. 2017;23:1055–62.
Zhang H, Jin X, Huang H. Deregulation of SPOP in Cancer. Cancer Res. 2023;83:489–99.
Wang C, Deng L, Hong M, Akkaraju GR, Inoue J, Chen ZJ. TAK1 is a ubiquitin-dependent kinase of MKK and IKK. Nature. 2001;412:346–51.
Conze DB, Wu CJ, Thomas JA, Landstrom A, Ashwell JD. Lys63-linked polyubiquitination of IRAK-1 is required for interleukin-1 receptor- and toll-like receptor-mediated NF-kappaB activation. Mol Cell Biol. 2008;28:3538–47.
Deng L, Meng T, Chen L, Wei W, Wang P. The role of ubiquitination in tumorigenesis and targeted drug discovery. Signal Transduct Target Ther. 2020;5:11.
Perissinotti PP, Ethington EG, Cribbs L, Koob MD, Martin J, Piedras-Rentería ES. Down-regulation of endogenous KLHL1 decreases voltage-gated calcium current density. Cell Calcium. 2014;55:269–80.
Sasaki E, Susa K, Mori T, Isobe K, Araki Y, Inoue Y, et al. Knockout mice reveal the physiological role of KLHL3 and the pathophysiology of pseudohypoaldosteronism type II caused by mutant KLHL3. Mol Cell Biol. 2017;37:e00508–516.
Gong Y, Wang J, Yang J, Gonzales E, Perez R, Hou J. KLHL3 regulates paracellular chloride transport in the kidney by ubiquitination of claudin-8. Proc Natl Acad Sci USA. 2015;112:4340–5.
Adams J, Kelso R, Cooley L. The kelch repeat superfamily of proteins: propellers of cell function. Trends Cell Biol. 2000;10:17–24.
Kwon YT, Ciechanover A. The ubiquitin code in the ubiquitin-proteasome system and autophagy. Trends Biochem Sci. 2017;42:873–86.
Hershko A, Ciechanover A. The ubiquitin system. Annu Rev Biochem. 1998;67:425–79.
Castañeda CA, Dixon EK, Walker O, Chaturvedi A, Nakasone MA, Curtis JE, et al. Linkage via K27 bestows ubiquitin chains with unique properties among polyubiquitins. Structure. 2016;24:423–36.
Pan M, Gao S, Zheng Y, Tan X, Lan H, Tan X, et al. Quasi-racemic X-ray structures of K27-linked ubiquitin chains prepared by total chemical synthesis. J Am Chem Soc. 2016;138:7429–35.
Pan M, Zheng Q, Ding S, Zhang L, Qu Q, Wang T, et al. Chemical protein synthesis enabled mechanistic studies on the molecular recognition of K27-linked ubiquitin chains. Angew Chem Int Ed Engl. 2019;58:2627–31.
Ciardiello C, Leone A, Lanuti P, Roca MS, Moccia T, Minciacchi VR, et al. Large oncosomes overexpressing integrin alpha-V promote prostate cancer adhesion and invasion via AKT activation. J Exp Clin Cancer Res. 2019;38:317.
Hong Z, Zhang W, Ding D, Huang Z, Yan Y, Cao W, et al. DNA damage promotes TMPRSS2-ERG oncoprotein destruction and prostate cancer suppression via signaling converged by GSK3β and WEE1. Mol Cell. 2020;79:1008–23.e1004.
Jin X, Ding D, Yan Y, Li H, Wang B, Ma L, et al. Phosphorylated RB promotes cancer immunity by inhibiting NF-κB activation and PD-L1 expression. Mol Cell. 2019;73:22–35.e26.
Acknowledgements
We thank TCGA for providing the dataset. Methods were carried out in accordance with relevant guidelines and regulations from TCGA. We thank Dr. Hui-Kuan Lin for providing TRAF6-related plasmids. This work was partially supported by funds from the National Natural Science Foundation of China (NSFC, grant no. 82473192 to DY), the Mayo Clinic Foundation (to HH), the Bureau of Science and Technology of Zhejiang Province (#2025C01219 to HH) and the First Affiliated Hospital of Zhejiang University School of Medicine (to HH).
Author information
Authors and Affiliations
Contributions
HH and HS conceived the study. HS, GS, YL, WG, SZ, DY and DX provided reagents, performed experiments, and analyzed the data. HH and HS wrote the manuscript.
Corresponding authors
Ethics declarations
Competing interests
The authors declare no competing interests.
Ethical approval
Human tissue samples were obtained from the FDUSCC Biobank (ethics approval number: 050432-4-1212B) and followed protocols approved by the Ethics Committee of FDUSCC. Informed consent for sample collection and research use was obtained from each patient.
Additional information
Publisher’s note Springer Nature remains neutral with regard to jurisdictional claims in published maps and institutional affiliations.
Supplementary information
Rights and permissions
Open Access This article is licensed under a Creative Commons Attribution-NonCommercial-NoDerivatives 4.0 International License, which permits any non-commercial use, sharing, distribution and reproduction in any medium or format, as long as you give appropriate credit to the original author(s) and the source, provide a link to the Creative Commons licence, and indicate if you modified the licensed material. You do not have permission under this licence to share adapted material derived from this article or parts of it. The images or other third party material in this article are included in the article’s Creative Commons licence, unless indicated otherwise in a credit line to the material. If material is not included in the article’s Creative Commons licence and your intended use is not permitted by statutory regulation or exceeds the permitted use, you will need to obtain permission directly from the copyright holder. To view a copy of this licence, visit http://creativecommons.org/licenses/by-nc-nd/4.0/.
About this article
Cite this article
Sheng, H., Shi, G., Lu, Y. et al. KBTBD11 loss promotes AKT hyperactivation and therapeutic vulnerability in prostate cancer. Oncogene 44, 4324–4337 (2025). https://doi.org/10.1038/s41388-025-03576-w
Received:
Revised:
Accepted:
Published:
Version of record:
Issue date:
DOI: https://doi.org/10.1038/s41388-025-03576-w








