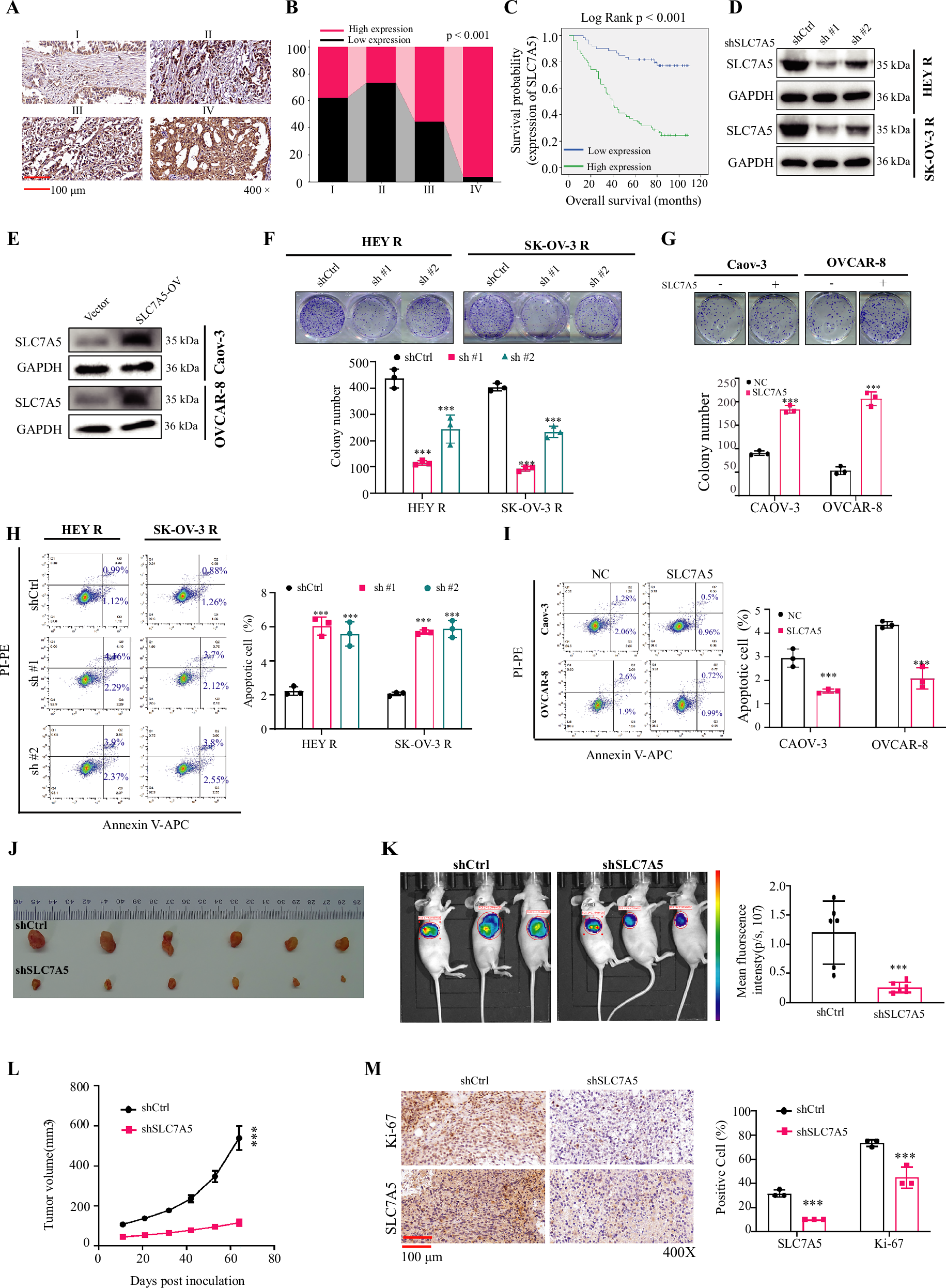
Fig. 2: SLC7A5 promotes ovarian tumorigenesis in vitro and in vivo.
From: SLC7A5-ERBB2 axis drives olaparib resistance via de novo lipid synthesis in ovarian cancer

A Immunohistochemistry (IHC). IHC revealed elevated SLC7A5 expression in late-stage patients, which was positively correlated with pathological grade. B Statistical graph of IHC. The correlation between SLC7A5 expression and tumor staging was analyzed in tissue microarray samples. Results showed that SLC7A5 expression increased with tumor progression. Stage I (3/8), Stage II (9/34), Stage III (36/64), and Stage IV (25/26). This suggests a potential role of SLC7A5 in advanced tumor development. C Survival Analysis. Kaplan-Meier analysis indicated that patients with high SLC7A5 expression had poorer prognoses and shorter survival times. D, E WB. The high expression efficiency of SLC7A5 and the knockdown efficiency using lentiviral shSLC7A5 #1 and #2 were detected in HEY-R and SK-OV-3-R cells. Overexpression was achieved using SLC7A5 plasmid in CAOV-3 and OVCAR-8 cells. F, G Colony-formation assay. SLC7A5 knockdown significantly inhibited cell proliferation, whereas overexpression promoted it. F HEY-R and SK-OV-3-R, G Caov-3 and Ovcar-8. Plating 2000 cells per well. H, I Apoptosis Assays. SLC7A5 knockdown increased apoptosis in cells, whereas overexpression SLC7A5 inhibited it. H HEY-R and SK-OV-3-R, I Caov-3 and Ovcar-8. J–L In vivo experiments. Subcutaneous tumor growth in nude mice with SK-OV-3-R cells showed that SLC7A5 knockdown inhibited tumor growth. J Bioluminescence Imaging. K Tumor volume (mm3). M IHC Analysis. IHC showed a significant decrease in Ki67 expression following SLC7A5 knockdown (n = 6). All the in vitro data were obtained from at least three independent experiments. Error bars represent the standard deviation. Statistical significance is denoted as follows. * P < 0.05, ** P < 0.001, *** P < 0.0001, ns non-significant compared to the normal or control treatments.