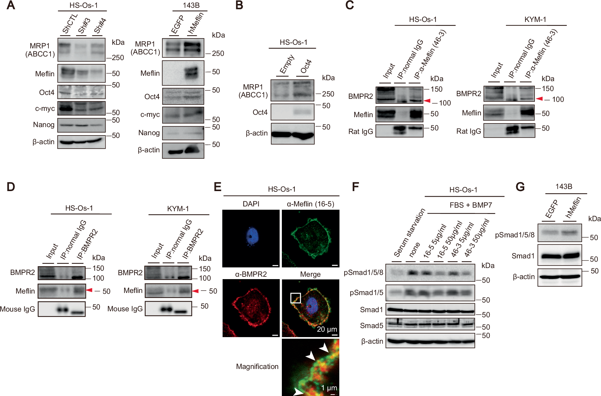
Fig. 2: Meflin involvement in MRP1 expression and BMP signaling in OS cells.
From: Meflin is a druggable target using antibody-drug conjugates in progressive osteosarcoma

A HS-Os-1 cells were transduced with recombinant retroviruses encoding short hairpin RNA (shRNA) targeting Meflin (Sh#3 and #4, left panel), and 143B cells were transduced with recombinant lentivirus encoding human Meflin (hMeflin) (right panel), respectively, followed by western blot analysis with the indicated antibodies. ShCTL, control shRNA; EGFP, enhanced green fluorescent protein. B HS-Os-1 cells were transiently transduced with either an empty plasmid or a plasmid encoding human Oct4, followed by western blot analysis with the indicated antibodies. C Lysates prepared from HS-Os-1 (left panel) and KYM-1 (right panel) cells were immunoprecipitated with either normal IgG or an anti-Meflin antibody (clone 46-3), followed by western blot analysis using the indicated antibodies. Arrowheads indicate BMPR2 co-immunoprecipitated with Meflin. D Lysates prepared from HS-Os-1 (left panel) and KYM-1 (right panel) cells were immunoprecipitated with either normal IgG or an anti-BMPR2 antibody, followed by western blot analysis using the indicated antibodies. Arrowheads indicate Meflin co-immunoprecipitated with BMPR2. E HS-Os-1 cells were double-immunostained with anti-Meflin antibody (clone 16-5, green) and anti-BMPR2 antibody (19087-1-AP, red), followed by staining with secondary antibodies and observation under a confocal microscope. Cell nuclei were stained with DAPI (blue). A box region was magnified in a lower panel. Arrowheads denote the colocalization of Meflin and BMPR2. F HS-Os-1 cells were serum-starved for 24 h to inactivate Smad phosphorylation before treatment with recombinant human BMP7 (50 ng/ml) and 10% fetal bovine serum (FBS) in the absence (none) or presence of anti-Meflin antibodies (clone 16-5 or 46-3) at the indicated concentrations for 24 h. The cells were lysed, and western blot analysis was performed with the indicated antibodies. G 143B cells transduced with lentiviruses encoding either EGFP or hMeflin were lysed, followed by western blot analysis using the indicated antibodies.