Abstract
The 5-year overall survival rate of patients with recurrent osteosarcoma (OS) has remained less than 30%, which is attributed to the persistence and growth of OS cells with high chemoresistance, tumorigenicity and metastatic potential. However, the characteristics of recurrent OS cells and therapeutic strategies remain unexplored. In the present study, we found that Meflin, a membrane protein previously identified as a specific marker of mesenchymal stromal/stem cells, was highly expressed in tumor cells of patients with progressive OS. Interestingly, OS cells resistant to doxorubicin showed upregulated Meflin expression and high tumorigenicity. Meflin expression was correlated with that of cancer stem cell markers such as multidrug resistance-associated protein 1. In addition, Meflin is involved in bone morphogenetic protein signaling by binding to its cognate receptor and regulating anchorage-independent sphere formation in OS cells. This suggests that Meflin expression may be associated with the acquisition of tumor-initiating or stem-like features. We generated antibody-drug conjugates (ADCs) consisting of anti-Meflin antibodies covalently linked to the cytotoxic agent monomethyl auristatin E (anti-Meflin ADCs). Anti-Meflin ADCs were internalized and exhibited remarkable cytotoxicity in cultured Meflin-positive OS cells and antitumor efficacy in OS murine models. Importantly, they did not show any obvious adverse effects in wild-type mice. Collectively, these data provide evidence that anti-Meflin ADCs warrant further development as novel therapeutic targets for Meflin-positive refractory or recurrent OS.
Similar content being viewed by others
Introduction
Osteosarcoma (OS) is a malignant bone tumor that causes cancer-related deaths particularly in adolescents and young adults [1]. Patients diagnosed with primary OS are initially treated with standard therapies, including neoadjuvant chemotherapy (NAC), surgical operation, and adjuvant chemotherapy, with their 5-year overall survival rate (OSR) being approximately 67% [1]. Although these conventional therapies are effective in approximately 85% of patients with primary OS [2], effective second-line and adjunctive therapies for patients with refractory or recurrent OS have not been established and the 5-year OSR of these patients is less than 30% [2, 3]. Unfortunately, recent studies have suggested that OS tumor tissues are highly immunosuppressive, making them resistant to immune checkpoint blockade (ICB) therapies [4, 5]. Therefore, there is an urgent need to develop effective second-line or combination therapies for progressive OS.
The mechanisms by which cancers become chemoresistant and recur have been a focus of cancer research [6]. The emergence of single-cell sequencing technologies has led to the identification of transcriptomic, genomic, and epigenomic profiles shared by cancer cells that are resistant to chemotherapy, and it has led to determining the mechanisms of cancer evolution in many types of cancer [7]. The significance of the dormant or senescence-like resilient state of tumor cells in chemoresistance and recurrence has also been argued in various cancer types, including hematopoietic malignancies [8]. Unfortunately, studies on the mechanisms of OS recurrence and drug resistance are limited, except for a few studies reporting the involvement of the transcription factor Krüppel-like factor 11 in the regulation of cancer stem cell (CSC) phenotypes [9]. Another study demonstrated the significance of the activation of β-catenin, a central mediator of canonical Wnt signaling pathways, in OS recurrence and metastasis [10]. Despite these findings, the discovery of druggable molecular targets that account for the refractory features of OS cells has not been successful.
We previously identified Meflin, a glycosylphosphatidylinositol (GPI)-anchored membrane or secreted protein encoded by the immunoglobulin superfamily containing leucine rich repeat (ISLR) gene, as a specific marker of mesenchymal stromal/stem cells (MSCs) [11]. MSCs are a cell of origin of osteocytes, chondrocytes, adipocytes, and skeletal muscle cells during development and regeneration of the skeletal system [11, 12]. MSCs produce myofibroblasts (MFs) and cancer-associated fibroblasts (CAFs) in fibrotic diseases and cancer, respectively [13, 14]. Importantly, MSCs and their immediate lineage progenitors are known to be the origins of various malignant mesenchymal tumors, including OS, chondrosarcoma, liposarcoma, and fibrosarcoma, raising the possibility that Meflin is expressed in some subset(s) of these tumors [15, 16].
We have also investigated the molecular function of Meflin in cultured MSCs and several disease models [17,18,19,20,21]. Meflin directly binds to lysyl oxidase, a collagen crosslinking enzyme, inhibiting its enzymatic activity and suppressing the progression of tissue fibrosis [17, 18]. Another ligand of Meflin is bone morphogenic protein 7 (BMP7), a cytokine that counteracts the activity of transforming growth factor-β (TGF-β); overexpression of Meflin has shown to augment BMP7 signaling [19, 20]. Several studies have suggested that Meflin is involved in skeletal muscle and intestinal regeneration through the canonical Wnt and Hippo signaling pathways [22, 23]. Thus, Meflin exerts versatile effects through differential interactions with its binding partners in a context-dependent manner.
In the present study, we investigated the role of Meflin in OS progression. We first examined Meflin expression in tissue sections obtained from primary OS tumors and their metastatic sites. We focused on the involvement of Meflin in chemoresistance and tumor-initiating or stem-like features in cultured OS cells. Based on these findings, we developed Meflin-specific antibodies and generated antibody-drug conjugates (ADCs), thus targeting Meflin-positive (Meflin+) OS cells (anti-Meflin ADCs), and evaluated their therapeutic efficacies in cultured OS cells and OS murine models. The results showed that Meflin was expressed in some primary and recurrent OS cases, with high expression associated with chemoresistance, tumor-initiating features, and recurrence. We also found that anti-Meflin ADCs showed remarkable cytotoxicity in cultured OS cells, efficacy in OS murine models, and were safe when administered to wild-type mice. These data suggest that Meflin is a potential therapeutic target in progressive OS.
Materials and methods
Human tissue samples
All human OS samples were obtained at the time of surgery from the patients who provided written informed consent. This study was conducted in accordance with the Declaration of Helsinki and approved by the Ethics Committee of Nagoya University Graduate School of Medicine (approval number 2017-0127-6).
Animals
All animal protocols were reviewed and approved by the Animal Care and Use Committee of Nagoya University Graduate School of Medicine (approval number M240018-002), and the study was conducted in compliance with the institutional and national guidelines.
Results
Meflin expression in human primary and recurrent OS tissues
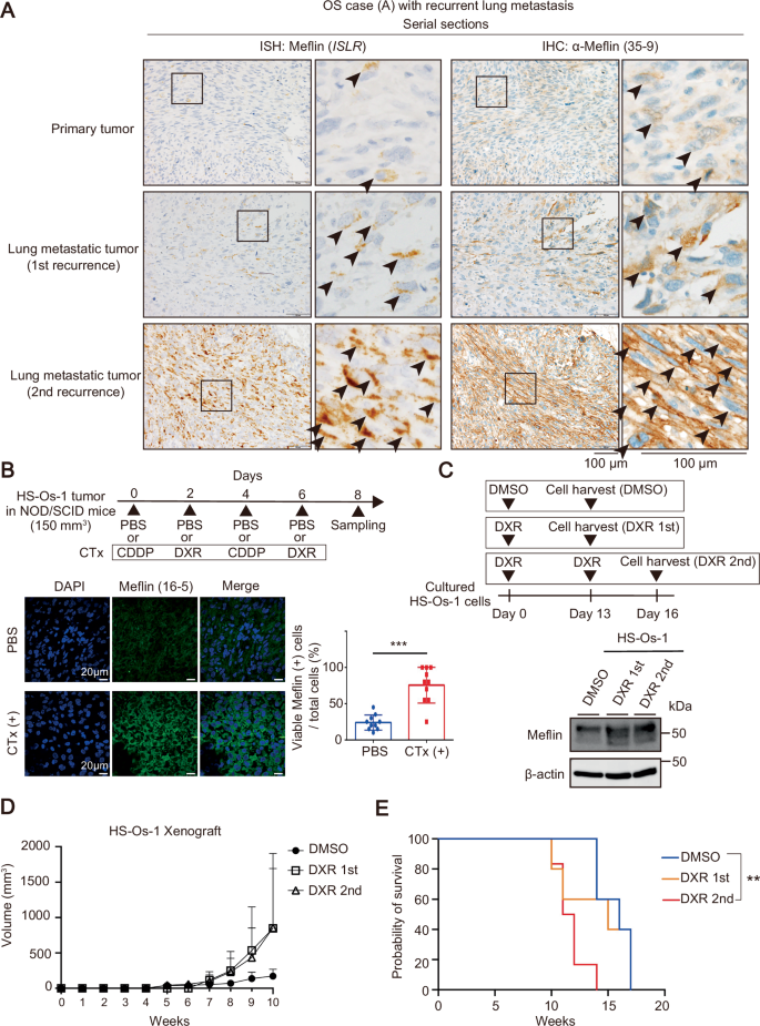
To test the hypothesis that the MSC marker Meflin is expressed in OS, based on the notion that OS originates from MSCs or their immediate progenitors, including immature osteoblasts [15, 16], we first examined the expression of Meflin in specimens obtained from patients diagnosed with primary OS. Preliminary in situ hybridization (ISH) analysis detected ISLR mRNA (hereafter termed Meflin mRNA) in tumor cells of some patients with OS (Supplementary Fig. S1A). Interestingly, the data also indicated differential Meflin expression levels between OS cases, with the number of Meflin mRNA+ tumor cells differing between the cases (Supplementary Fig. S1A). We confirmed the expression of Meflin at the protein level by immunohistochemistry (IHC) using an anti-Meflin antibody (clone 35-9) that we previously generated [24] and tissue sections of a cohort of 46 patients with OS, which were obtained either before (n = 25) or after (n = 21) neoadjuvant chemotherapy (NAC) (Supplementary Fig. S1B, Supplementary Table S1, S2). Primary OS specimens after NAC with less than 70% necrosis area were considered eligible for the study; non-tumor and necrotic areas were not included in the analysis. In the evaluation of IHC results, OS cases in which at least 20% of tumor cells were positive for Meflin were stratified as Meflin high and others as Meflin low. The results showed that 68.0% (17/25 cases) and 71.4% (15/21 cases) of OS samples obtained before and after NAC were determined to be Meflin high (Supplementary Fig. S1B, Supplementary Table S1, S2). Intriguingly, ISH and IHC analyses of rare OS cases, in which tissue samples from both primary tumors and their respective recurrent tumors were available in our institutions, 72.7% (8/11 cases) of these OS samples were determined to be Meflin high (Fig. 1A, Supplementary Fig. S2, Table 1).
A Representative images showing Meflin expression in tissue samples from a progressive OS case. Serial sections were obtained from a primary tumor (upper panels) and lung metastatic tumors (1st and 2nd recurrence, middle and lower panels) of the same patient diagnosed with OS and were stained for mRNA or protein by ISH (left) and IHC (right), respectively. Boxed areas are magnified in adjacent panels. Arrowheads denote Meflin+ tumor cells. Scale bar, 100 μm. B HS-Os-1 (5 × 106) cells were subcutaneously transplanted into the backs of 4-week-old female NOD/SCID mice and allowed to grow until tumor volumes reached 150 mm3. The mice were administered intravenously alternate doses of CDDP (1.0 mg/mL) and DXR (1.0 mg/mL) every two days for one week, followed by harvest of tissue samples for IF staining with an anti-Meflin antibody (bottom left panel). The nuclei were stained by 4’, 6-diamidino-2-phenylindole (DAPI). The number of viable Meflin+ tumor cells was counted, followed by determination of the ratio of the number of Meflin+ tumor cells to that of total cells (bottom right panel). CTx, chemotherapy. C HS-Os-1 cells were incubated with either DMSO or 40 ng/mL DXR for 24 h, followed by washing the drug out and harvesting of DXR-resistant viable cells (termed “DXR 1st” cells) at day 13. DXR 1st cells were further incubated with a second dose of DXR (40 ng/mL) at day 13 for 24 h, followed by harvesting of DXR-resistant viable cells at day 16 (termed “DXR 2nd” cells) (upper panel). Cell lysates of DXR 1st and 2nd cells were examined by western blot analysis using the indicated antibodies (lower panel). kDa, kilodaltons. D, E DXR 1st and 2nd cells (5 × 106) were subcutaneously transplanted into the backs of 4-week-old female NOD/SCID mice (N = 5), followed by measurement of tumor volume D and survival rate E. Mice were euthanized when tumor size exceeded 2000 mm3 or animal showed a loss of body weight over 20%. **, P < 0.01.
Association of Meflin expression with OS chemoresistance and high tumorigenicity
Based on these data that Meflin was highly expressed in OS tumors after standard therapies (Fig. 1A, Supplementary Fig. S2, Table 1), we hypothesized that Meflin+ tumor cells are relatively chemoresistant compared to Meflin- tumor cells. To test this hypothesis, we subcutaneously transplanted the human OS cell line HS-Os-1 into immunocompromised NOD/SCID mice, followed by two cycles of intravenous (i.v.) cisplatin (CDDP) and doxorubicin (DXR) administration (Fig. 1B). Tissue sections obtained from tumors were immunostained using a Meflin-specific antibody available for immunofluorescence (IF) staining (clone 16-5, Supplementary Fig. S3), and this showed that the ratio of the number of viable Meflin+ HS-Os-1 cells to the total tumor cells was significantly increased by chemotherapy compared to the control group, in which tumors were administered phosphate-buffered saline (PBS) (Fig. 1B).
This finding was further corroborated by an experiment on cultured HS-Os-1 cells, in which we treated the cells with one and two doses of DXR, followed by the harvest of persisting HS-Os-1 cell populations (termed “DXR 1st” and “DXR 2nd”, respectively). Western blot analysis showed that HS-Os-1 cells that persisted after DXR application exhibited higher Meflin expression than that of control cells treated with dimethyl sulfoxide (DMSO) (Fig. 1C). An increase in Meflin expression was not observed after CDDP treatment in HS-Os-1 cells, indicating the selective nature of anti-cancer drugs in inducing Meflin expression (Supplementary Fig. S4). Interestingly, the tumorigenic capacity of the DXR 1st and DXR 2nd cell populations was more evident than that of the parental cells, as assessed using a subcutaneous tumor xenograft model (Fig. 1D, E). These data suggested an association between Meflin positivity, drug resistance, and high tumorigenicity in HS-Os-1 cells.
Involvement of Meflin in multiple resistance-associated protein 1 (MRP1) expression and BMP7 signaling in OS cells
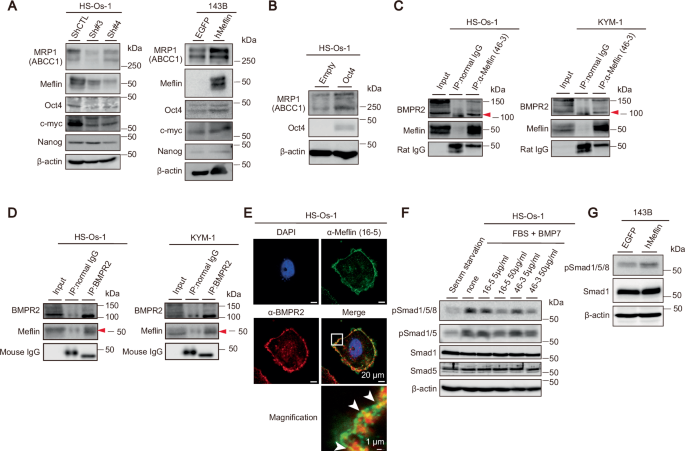
To gain insight into the mechanism by which Meflin expression is associated with OS chemoresistance, we examined whether the expression levels of drug exporters, which are central to cancer cell chemoresistance, were regulated by Meflin in OS cells (Fig. 2A). Among the tested drug exporters/transporters including MRP1 (a.k.a., ABCC1), multidrug-resistant protein 1 (MDR1), and ATP-binding cassette transporter (ABCG2), we found that MRP1 expression was markedly attenuated by RNA interference-mediated stable knockdown (KD) of endogenous Meflin in HS-Os-1 cells (Fig. 2A, left panel). Consistent with this, the overexpression of Meflin in another human OS cell line, 143B, which showed no endogenous Meflin expression (Supplementary Fig. S3), resulted in increased MRP1 expression (Fig. 2A, right panel).
A HS-Os-1 cells were transduced with recombinant retroviruses encoding short hairpin RNA (shRNA) targeting Meflin (Sh#3 and #4, left panel), and 143B cells were transduced with recombinant lentivirus encoding human Meflin (hMeflin) (right panel), respectively, followed by western blot analysis with the indicated antibodies. ShCTL, control shRNA; EGFP, enhanced green fluorescent protein. B HS-Os-1 cells were transiently transduced with either an empty plasmid or a plasmid encoding human Oct4, followed by western blot analysis with the indicated antibodies. C Lysates prepared from HS-Os-1 (left panel) and KYM-1 (right panel) cells were immunoprecipitated with either normal IgG or an anti-Meflin antibody (clone 46-3), followed by western blot analysis using the indicated antibodies. Arrowheads indicate BMPR2 co-immunoprecipitated with Meflin. D Lysates prepared from HS-Os-1 (left panel) and KYM-1 (right panel) cells were immunoprecipitated with either normal IgG or an anti-BMPR2 antibody, followed by western blot analysis using the indicated antibodies. Arrowheads indicate Meflin co-immunoprecipitated with BMPR2. E HS-Os-1 cells were double-immunostained with anti-Meflin antibody (clone 16-5, green) and anti-BMPR2 antibody (19087-1-AP, red), followed by staining with secondary antibodies and observation under a confocal microscope. Cell nuclei were stained with DAPI (blue). A box region was magnified in a lower panel. Arrowheads denote the colocalization of Meflin and BMPR2. F HS-Os-1 cells were serum-starved for 24 h to inactivate Smad phosphorylation before treatment with recombinant human BMP7 (50 ng/ml) and 10% fetal bovine serum (FBS) in the absence (none) or presence of anti-Meflin antibodies (clone 16-5 or 46-3) at the indicated concentrations for 24 h. The cells were lysed, and western blot analysis was performed with the indicated antibodies. G 143B cells transduced with lentiviruses encoding either EGFP or hMeflin were lysed, followed by western blot analysis using the indicated antibodies.
Consistent with a previous study suggesting that MRP1 expression is regulated by octamer-binding transcription factor 4 (Oct4), a CSC marker in different types of cancer [25], MRP1 expression was induced by the overexpression of Oct4 in HS-Os-1 cells (Fig. 2B). In addition, Oct4 expression tended to correlate with Meflin expression in both HS-Os-1 and 143B cells (Fig. 2A), implying that Meflin-induced MRP1 expression was mediated by Oct4. Interestingly, another CSC marker, c-myc [26], was also found to be regulated by Meflin in the OS cells (Fig. 2A). We investigated whether the expression of MRP1 induced by Meflin plays a role in the drug resistance of OS cells. However, our results showed no significant difference in sensitivity to DXR or the anti-microtubule cytotoxin monomethyl auristatin E (MMAE) between 143B cells that overexpress Meflin (143B-hMeflin) and the control cells (Supplementary Fig. S5). These findings indicate that the Meflin-induced expression of MRP1 does not fully account for the drug resistance associated with Meflin expression.
Next, we examined the role of Meflin on BMP signaling, given previous studies linking BMP signaling to cancer cell dormancy, which leads to chemoresistance [27,28,29] and that Meflin overexpression augmented BMP7 signaling [19, 20]. Interestingly, another study showed that Oct4 expression was regulated by the BMP signaling pathway [30]. Immunoprecipitation (IP) assays showed that Meflin physically interacted with the BMP receptor, BMPR2, at the endogenous protein level in the two different types of HS-Os-1 and the rhabdomyosarcoma cell line KYM-1; this was also supported by co-localization of Meflin and BMPR2 on the cell surface that was revealed by confocal microscopic observation (Fig. 2C–E). Consistent with this, we found that the phosphorylation of Smad1/5/8 induced by recombinant BMP7 was blocked by two different anti-Meflin antibodies (clones 16-5 and 46-3) in HS-Os-1 cells (Fig. 2F), and that Meflin overexpression induced the phosphorylation of Smad1/5/8 in 143B cells (Fig. 2G).
Meflin expression is associated with the acquisition of tumor-initiating features
Given the findings mentioned above and known role of the BMP signaling pathway in the maintenance of the dormant state of cancer cells, Oct4 expression, and chemoresistance in several tumors, such as prostate cancer, breast cancer, and glioblastoma [26,27,28,29], we next investigated whether Meflin confers tumor-initiating or stem-like features on OS cells, rendering them chemoresistant. We tested the role of Meflin in anchorage-independent sphere formation, a hallmark of cancer cells with tumor-initiating features [31]. Our preliminarily experiments showed that human OS cell lines, such as HS-Os-1 and 143B, did not exhibit intrinsic sphere-forming abilities; therefore, we used the murine OS cell line Dunn, which expresses endogenous Meflin, for the assay (Supplementary Fig. S6A). The result showed that CRISPR/Cas9-mediated knock-out (KO) of Meflin led to a significant decrease in the number of spheres formed in non-adherent cultures (Fig. 3A). Supporting these data, exogenous overexpression of Meflin in 143B cells conferred them with the ability to induce anchorage-independent sphere formation (Fig. 3B). Interestingly, the KO and exogenous overexpression of Meflin had negligible minor and no effects on the proliferation of these OS cells in two-dimensional cultures on plastic, respectively (Fig. 3C). These data indicate the possible involvement of Meflin in the maintenance of tumor-initiating or stem-like features in OS cells.
A Dunn cells were transfected with plasmids encoding Cas9 and either control guide RNA or that targeting the Meflin gene, followed by selection with puromycin to generate control or Meflin knockout (KO) cells (left panel). The cells were mixed with 0.36% soft agar and subjected to colony formation assay, followed by counting the number of tumorspheres under a microscope (middle and right panels). ***, P < 0.001. B 143B cells transduced with lentiviruses encoding EGFP or hMeflin were analyzed for Meflin expression by flow cytometry (left panel). 143B cells transduced with either EGFP or hMeflin were cultured in the same condition as in A, followed by counting the number of tumorspheres under a microscope (middle and right panels). ***, P < 0.001. C Control (CTL) and Meflin KO Dunn cells (left panel) or 143B cells transduced with EGFP or hMeflin (right panel) were plated on plastic dishes for indicated days, followed by counting viable cells by 3-(4,5-dimethylthiazol-2-yl)-2,5-diphenyltetrazolium bromide (MTT) assays.
Generation of anti-Meflin ADCs and evaluation of their antitumor activity
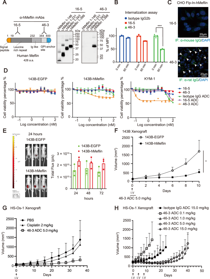
Given that Meflin is a GPI-anchored membrane protein localized to the plasma membrane of OS cells, we attempted to prove the feasibility of Meflin as a drug target using Meflin-specific antibodies. We generated two types of anti-human Meflin (hMeflin) monoclonal antibodies (clones 16-5 and 46-3), followed by mapping of their targeted epitopes and production of their respective ADCs (Fig. 4A). To produce ADCs, we conjugated antibodies with MMAE via a protease-cleavable valine-citrulline linker [32]. The internalization capacity of the antibodies varied, as tested using HS-Os-1 and Chinese Hamster Ovary (CHO) cells stably expressing hMeflin; clone 46-3 exhibited higher internalization efficiency than clone 16-5 (Fig. 4B and C).
A Generation of two anti-human Meflin monoclonal antibodies (clone 16-5 and 46-3) by immunizing mice or rats with recombinant full-length human Meflin (hMeflin). A schematic illustration of the primary structure of hMeflin protein and epitopes recognized by the clones are shown (left panel). The epitopes of the two clones were mapped by testing their reactivity with lysates obtained from HEK293 cells transfected with the indicated fragments of hMeflin cDNA by western blot analysis (right panel). B The internalization rates of clones 46-3 and 16-5 were analyzed using flow cytometry. The degree of internalization of cell surface-bound antibodies was determined by calculating the percentage decrease in mean fluorescence intensity (MFI) of the antibodies on the cell surface after incubating them with HS-Os-1 cells for 60 min compared to that for 0 min. Isotype IgG2b was used as a negative control. ***, P < 0.001. C The internalization of clones 46-3 (upper panel) and 16-5 (lower panel) was analyzed by an internalization assay using CHO Flp-In cells stably expressing exogenous hMeflin. Arrowheads denote cells with antibody internalization. D Cytotoxicity assays were performed to evaluate the antitumor efficacy of anti-Meflin ADCs. 143B cells expressing either of EGFP or hMeflin, or KYM-1 cells positive for endogenous Meflin were incubated with the indicated antibodies (clone 16-5 and 46-3) and ADCs (Isotype IgG ADC, 16-5 ADC, and 46-3 ADC) at the indicated concentrations for 48 h, followed by MTT assays. E The biodistribution of clone 46-3 in osteosarcoma tissue were analyzed using the IVIS in vivo imaging system. 143B cells exogenously expressing either EGFP or hMeflin (1 × 106) were subcutaneously transplanted into the backs of 4-week-old female nude mice (N = 3), followed by i.v. administration of clone 46-3 conjugated with IVISense-680-NHS (2.5 mg/kg). Shown in the left panel are representative images of mice at 24 h after i.v. administration with clone 46-3-IVISense-680-NHS. Quantification of the fluorescence signals showed an accumulation of 46-3-IVISense-680-NHS in Meflin+ tumors from 24 to 72 h after injection (right panel). F 143B cells exogenously expressing either EGFP or hMeflin (1 × 106) were subcutaneously transplanted into the backs of 4-week-old female nude mice (N = 3) and allowed to grow until tumor volumes reached approximately 120 mm3, followed by i.v. administration of 46-3 ADC (5 mg/kg) on day 0, and measurement of tumor volume. G HS-Os-1 cells (5 × 106) were subcutaneously transplanted into the backs of 4-week-old female NOD/SCID mice (N = 5) and allowed to grow until tumor volumes reached approximately 65 mm3, followed by i.v. administration of PBS, CDDP, or 46-3 ADC on day 0, and measurement of tumor volume. H HS-Os-1 cells (5 × 106) were subcutaneously transplanted into the backs of 4-week-old female NOD/SCID mice (N = 5) and allowed to grow until tumor volumes reached approximately 220 mm3, followed by i.v. administration of control ADC, or 46-3 ADC at the indicated doses three times every four days, and measurement of tumor volume.
A cell viability assay showed that an ADC composed of clone 46-3 (termed 46-3 ADC) exhibited marked cytotoxicity against 143B-hMeflin, but not parental 143B cells with no endogenous Meflin expression (Fig. 4D). 46-3 ADC was also effective in killing KYM-1 cells, which endogenously expresses hMeflin, with an IC50 value of 0.04 nM (Fig. 4D, Supplementary Fig. S6B). Remarkably, an ADC composed of clone 16-5 (termed 16-5 ADC) was not cytotoxic to either 143B-hMeflin or KYM-1 cells, indicating that the observed cytotoxicity of 46-3 ADC relies on its endocytic internalization after Meflin bound to the cell surface. We investigated the reason for the differences in the efficacy of 46-3 ADC between 143B-hMeflin and KYM-1 cell lines by conducting a comparative analysis of internalization efficiency and sensitivity to free MMAE. The results showed that both 143B-hMeflin and KYM-1 cells exhibited internalization activity, but 143B-hMeflin cells demonstrated more pronounced internalization (Supplementary Fig. S7A). Interestingly, KYM-1 cells displayed greater sensitivity to free MMAE compared to 143B-hMeflin cells (Supplementary Fig. S7B). This suggests that the strong cytotoxic effect of 46-3 ADC on KYM-1 cells is likely due to their higher intrinsic sensitivity to MMAE.
Next, we evaluated the biodistribution of clone 46-3 in vivo by bioluminescence imaging using the IVIS whole body imaging system. The accumulation of clone 46-3 was more evident in the 143B-hMeflin xenografts than the 143B xenografts without Meflin expression (Fig. 4E). Accordingly, 46-3 ADC had a greater antitumor effect in the 143B-hMeflin xenografts than the 143B xenografts (Fig. 4F). We also evaluated the drug efficacy of 46-3 ADC in an endogenous Meflin+ osteosarcoma murine model. In contrast to the control groups, in which the tumor-bearing mice were intravenously administered PBS, or CDDP (2 mg/kg), the group intravenously administered clone 46-3 ADC (5 mg/kg) exhibited decrease in tumor volume in this osteosarcoma xenograft model (Fig. 4G). Further analysis using different ADC concentrations revealed that 46-3 ADC elicited a dose-dependent antitumor effect (Fig. 4H). The low doses of 46-3 ADC (0.1 and 1.0 mg/kg) demonstrated limited antitumor effects, as confirmed by an experiment conducted using the 143B-hMeflin xenograft mouse model; the minimal antitumor effects observed at these low doses were comparable to those seen with PBS and control IgG ADC at a dose of 5.0 mg/kg (Supplementary Fig. S8). These data indicate that anti-Meflin ADCs may be a promising and effective treatment option for OS patients with high Meflin expression.
No obvious toxicity of an anti-Meflin ADC in mice
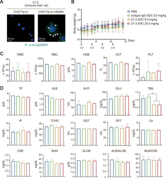
Next, we evaluated the toxicity of the anti-Meflin ADC by i.v. injection into 8-week-old wild-type mice. To this end, we produced an ADC that targets the mouse Meflin (mMeflin) protein by conjugating an anti-mMeflin monoclonal antibody that we previously generated (clone 21-3, ref. [17]) and MMAE. We found that clone 21-3 was specifically internalized when added to CHO cells stably expressing mMeflin (Fig. 5A), and 21–3 ADC showed a remarkable cytotoxic effect on MG63 cells stably expressing mMeflin (Supplementary Fig. S9). The administration of 21-3 ADC to adult wild-type mice at different doses (5 and 25 mg/kg), every week for four consecutive weeks, did not cause a large decrease in body weight nor any obvious adverse effects on hematological profiles, except for total bilirubin (TBIL), which was significantly decreased in the groups administered 21-3 ADC, for no apparent underlying reason (Fig. 5B–D). Histological examinations of the major organs, including the bone marrow, heart, kidney, and liver, did not show any obvious degeneration or inflammation, as assessed by conventional hematoxylin and eosin staining (Supplementary Fig. S10). These data suggest a tolerable toxicity of anti-Meflin ADCs in adult mice. Finally, based on the expression of Meflin mRNA in normal human tissues such as the heart, retina (eye), intestine, testis, and uterus, which is documented in publicly available gene expression databases, we assessed Meflin protein expression in frozen tissue sections from these organs. An immunofluorescence staining with clone 46-3 showed that Meflin was not detected at the protein level in any of these tissues (Supplementary Fig. S11).
A The internalization of an anti-mouse Meflin monoclonal antibody (clone 21-3) was analyzed by an internalization assay using CHO Flp-In cells (left panel) and CHO Flp-In cells stably expressing mouse Meflin (mMeflin) (right panel). Arrowheads denote cells with antibody internalization. B–D 21-3 ADC was i.v. administered to 8-week-old male C57BL/6 mice (N = 3) at the indicated doses four times every seven days. Body weight was measured over time B, followed by sacrifice on Day 28 for the assessment of hematological values C, blood biochemistry. *, P < 0.05.
Discussion
In this study, we demonstrated that Meflin was highly expressed in a subset of human OS samples. We also demonstrated the possible involvement of Meflin expression in drug resistance, BMP signaling, and the acquisition of tumor-initiating features through experiments on cultured OS cells and a xenograft OS murine model. These findings motivated us to generate anti-Meflin ADCs that exhibited significant antitumor effects in OS murine models with favorable safety and tolerability. Interestingly, ISH and IHC analyses showed that Meflin expression was enriched in recurrent OS samples, suggesting that the use of anti-Meflin ADCs may be a promising therapeutic strategy for refractory or recurrent OS.
Generally, acquired and adaptive chemoresistance is the major cause of refractory and recurrent cancers [6,7,8]. Previous studies have investigated the mechanism of OS progression using murine models and analysed the outcomes in human patients with OS [9, 10]. However, the whole picture of the mechanisms underlying chemoresistance and recurrence in human OS remain elusive. One major reason for this is that tissue samples from metastatic or recurrent OS lesions are not usually available, although such lesions are rarely re-biopsied or excised at the time of relapse or disease progression, limiting the opportunity for researchers to compare them with primary tumors. Another major problem in analyzing OS tissues is that protein antigenicity and mRNA quality are largely affected by the decalcification procedures used to remove calcium phosphates within the osteoid tissue that become frequently deposited in OS samples. Nonetheless, we found that some OS cases exhibited higher Meflin expression in metastatic lesions than in primary lesions, consistent with a previous bioinformatics study showing increased Meflin expression in metastatic OS [33]. These observations suggest the possible involvement of Meflin in the chemoresistance of tumor cells and their persistence and progression.
As for the role of Meflin in the refractory features of OS, the present study identified that Meflin interacts with BMPR2, corroborating our earlier observations that Meflin augments BMP7 signaling [19, 20]. It is plausible that Meflin, BMP7, and BMPR2 form a tripartite complex on the surface of OS cells, thus regulating BMP signaling and possibly their tumor-initiating or stem-like features, the detailed mechanism of which warrants further investigation. Another interesting finding in the present study was that Meflin expression was induced in DXR-resistant OS cells. It is well known that chemotherapy induces cellular senescence, which promotes cancer chemoresistance and recurrence [34, 35]. Therefore, it is tempting to speculate that Meflin-mediated BMP7 signaling is associated with the DXR-induced senescence phenotype of OS cells to promote their persistence or dormancy in clinical settings. High MRP1 expression induced by Meflin may also be involved in the drug resistance of OS cells.
ADCs have emerged as a pharmaceutical class of drugs designed to harness the specificity of antibodies and potency of small-molecule anticancer agents in many types of cancer [36]. Consequently, clinical trials of more than 100 ADCs types are currently underway [36]. OS is no exception, as exemplified by the recently developed anti-glycoprotein non-metastatic b (GPNMB) ADC (a.k.a. CDX-011), which has been developed as a second-line therapy for refractory or recurrent OS [37,38,39]. Another ADC developed for OS is ABBV-085, which targets leucine-rich repeat-containing protein 15 (LRRC15) [40,41,42]. Clinical studies on refractory or recurrent OS cases showed that the objective response rate (ORR) of these ADCs is approximately 20% [42], leading to the termination of clinical development. Publicly available single-cell transcriptome data (GSE accession no. 152048, ref. [43]) showed that the expression levels of Meflin (median normalized average: 0.065), GPNMB (median normalized average: 0.059), and LRRC15 (median normalized average: 0.048) were comparable (data not shown). Therefore, it is currently unclear whether Meflin has an advantage over GPNMB and LRRC15 as a target for ADC development in refractory or recurrent OS cases. Importantly, our safety study revealed the tolerable toxicity of anti-Meflin ADCs in adult mice, which warrants further preclinical and clinical evaluations. Lastly, our preliminary analysis showed that Meflin is also expressed in 30–60% cases of bone and soft tissue tumors, such as rhabdomyosarcoma, desmoid tumors, liposarcoma, and chondrosarcoma (data not shown), supporting the possibility that anti-Meflin ADCs could be applied as a novel therapeutic strategy for refractory cases of these tumors with unmet medical needs.
Data availability
The data generated in this study are available upon request from the corresponding author.
References
Siegel RL, Miller KD, Wagle NS, Jemal A. Cancer statistics, 2023. CA Cancer J Clin. 2023;73:17–48.
Thebault E, Piperno-Neumann S, Tran D, Pacquement H, Marec-Berard P, Lervat C, et al. Successive osteosarcoma relapses after the first line O2006/Sarcome-09 Trial: what can we learn for further phase-II trials?. Cancers. 2020;13:1683.
Gelderblom H, Jinks RC, Sydes M, Bramwell VH, van Glabbeke M, Grimer RJ, et al. European Osteosarcoma Intergroup. Survival after recurrent osteosarcoma: data from 3 European Osteosarcoma Intergroup (EOI) randomized controlled trials. Eur J Cancer. 2011;47:895–902.
Tawbi HA, Burgess M, Bolejack V, Van Tine BA, Schuetze SM, Hu J, et al. Pembrolizumab in advanced soft-tissue sarcoma and bone sarcoma (SARC028): a multicentre, two-cohort, single-arm, open-label, phase 2 trial. Lancet Oncol. 2017;18:1493–501.
D’Angelo SP, Mahoney MR, Van Tine BA, Atkins J, Milhem MM, Jahagirdar BN, et al. Nivolumab with or without ipilimumab treatment for metastatic sarcoma (Alliance A091401): two open-label, non-comparative, randomised, phase 2 trials. Lancet Oncol. 2018;19:416–26.
Vasan N, Baselga J, Hyman DM. A view on drug resistance in cancer. Nature. 2019;575:299–309.
Kim C, Gao R, Sei E, Brandt R, Hartman J, Hatschek T, et al. Chemoresistance evolution in triple-negative breast cancer delineated by single-cell sequencing. Cell. 2018;173:879–93.
Duy C, Li M, Teater M, Meydan C, Garrett-Bakelman FE, Lee TC, et al. Chemotherapy induces senescence-like resilient cells capable of initiating AML recurrence. Cancer Discov. 2021;11:1542–61.
Wang Y, Wu J, Chen H, Yang Y, Xiao C, Yi X, et al. Genome-wide CRISPR-Cas9 screen identified KLF11 as a druggable suppressor for sarcoma cancer stem cell. Sci Adv. 2021;7:eabe3445.
Jin H, Luo S, Wang Y, Liu C, Piao Z, Xu M, et al. miR-135b stimulates osteosarcoma recurrence and lung metastasis via Notch and Wnt/β-catenin signaling. Mol Ther Nucleic Acids. 2017;8:111–22.
Maeda K, Enomoto A, Hara A, Asai N, Kobayashi T, Horinouchi A, et al. Identification of meflin as a potential marker for mesenchymal stromal cells. Sci Rep. 2016;6:22288.
Hara A, Kato K, Ishihara T, Kobayashi H, Asai N, et al. Meflin defines mesenchymal stem cells and/or their early progenitors with multilineage differentiation capacity. Genes Cells. 2021;26:495–512.
Takahashi M, Kobayashi H, Mizutani Y, Hara A, Iida T, et al. Roles of the Mesenchymal Stromal/Stem Cell Marker Meflin/Islr in Cancer Fibrosis. Front Cell Dev Biol. 2021;9:749924.
Miyai Y, Esaki N, Takahashi M, Enomoto A. Cancer-associated fibroblasts that restrain cancer progression: Hypotheses and perspectives. Cancer Sci. 2020;111:1047–57.
Tolar J, Nauta AJ, Osborn MJ, Panoskaltsis Mortari A, McElmurry RT, Bell S, et al. Sarcoma derived from cultured mesenchymal stem cells. Stem Cells. 2007;25:371–9.
Rubio R, Gutierrez-Aranda I, Sáez-Castillo AI, Labarga A, Rosu-Myles M, Gonzalez-Garcia S, et al. The differentiation stage of p53-Rb-deficient bone marrow mesenchymal stem cells imposes the phenotype of in vivo sarcoma development. Oncogene. 2013;32:4970–80.
Mizutani Y, Kobayashi H, Iida T, Asai N, Masamune A, Hara A, et al. Meflin-positive cancer-associated fibroblasts inhibit pancreatic carcinogenesis. Cancer Res. 2019;79:5367–81.
Iida T, Mizutani Y, Esaki N, Ponik SM, Burkel BM, Weng L, et al. Pharmacologic conversion of cancer-associated fibroblasts from a protumor phenotype to an antitumor phenotype improves the sensitivity of pancreatic cancer to chemotherapeutics. Oncogene. 2022;41:2764–77.
Kobayashi H, Gieniec KA, Wright JA, Wang T, Asai N, Mizutani Y, et al. The balance of stromal BMP signaling mediated by GREM1 and ISLR drives colorectal carcinogenesis. Gastroenterology. 2021;160:1224–39.
Hara A, Kobayashi H, Asai N, Saito S, Higuchi T, Kato K, et al. Roles of the mesenchymal stromal/stem cell marker meflin in cardiac tissue repair and the development of diastolic dysfunction. Circ Res. 2019;125:414–30.
Miyai Y, Sugiyama D, Hase T, Asai N, Taki T, Nishida K, et al. Meflin-positive cancer-associated fibroblasts enhance tumor response to immune checkpoint blockade. Life Sci Alliance. 2022;5:e202101230.
Zhang K, Zhang Y, Gu L, Lan M, Liu C, et al. Islr regulates canonical Wnt signaling-mediated skeletal muscle regeneration by stabilizing Dishevelled-2 and preventing autophagy. Nat Commun. 2018;9:5129.
Xu J, Tang Y, Sheng X, Tian Y, Deng M, et al. Secreted stromal protein ISLR promotes intestinal regeneration by suppressing epithelial Hippo signaling. EMBO J. 2020;39:e103255.
Minatoguchi S, Saito S, Furuhashi K, Sawa Y, Okazaki M, Shimamura Y, et al. A novel renal perivascular mesenchymal cell subset gives rise to fibroblasts distinct from classic myofibroblasts. Sci Rep. 2022;12:5389.
Marques DS, Sandrini JZ, Boyle RT, Marins LF, Trindade GS. Relationships between multidrug resistance (MDR) and stem cell markers in human chronic myeloid leukemia cell lines. Leuk Res. 2010;34:757–62.
Yang A, Qin S, Schulte BA, Ethier SP, Tew KD, et al. MYC Inhibition Depletes Cancer Stem-like Cells in Triple-Negative Breast Cancer. Cancer Res. 2017;77:6641–50.
Kobayashi A, Okuda H, Xing F, Pandey PR, Watabe M, Hirota S, et al. Bone morphogenetic protein 7 in dormancy and metastasis of prostate cancer stem-like cells in bone. J Exp Med. 2011;208:2641–55.
Gao H, Chakraborty G, Lee-Lim AP, Mo Q, Decker M, Vonica A, et al. The BMP inhibitor Coco reactivates breast cancer cells at lung metastatic sites. Cell. 2012;150:764–79.
Sachdeva R, Wu M, Johnson K, Kim H, Celebre A, Shahzad U, et al. BMP signaling mediates glioma stem cell quiescence and confers treatment resistance in glioblastoma. Sci Rep. 2019;9:14569.
Guo Y, Zhu H, Li X, Ma C, Li Y, Sun T, et al. RepSox effectively promotes the induced differentiation of sheep fibroblasts into adipocytes via the inhibition of the TGF-β1/Smad pathway. Int J Mol Med. 2021;48:148.
Cao L, Zhou Y, Zhai B, Liao J, Xu W, et al. Sphere-forming cell subpopulations with cancer stem cell properties in human hepatoma cell lines. BMC Gastroenterol. 2011;11:71. https://doi.org/10.1186/1471-230X-11-71.
Doronina SO, Toki BE, Torgov MY, Mendelsohn BA, Cerveny CG, et al. Development of potent monoclonal antibody auristatin conjugates for cancer therapy. Nat Biotechnol. 2003;21:778–84.
Ma T, Peng C, Wu D, Yang S, Ji L, Cheng Z, et al. Immune-based prognostic biomarkers associated with metastasis of osteosarcoma. Gen Physiol Biophys. 2023;42:1–12.
Milanovic M, Fan DNY, Belenki D, Däbritz JHM, Zhao Z, Yu Y, et al. Senescence-associated reprogramming promotes cancer stemness. Nature. 2018;553:96–100.
Rebbaa A, Zheng X, Chou PM, Mirkin BL. Caspase inhibition switches doxorubicin-induced apoptosis to senescence. Oncogene. 2003;22:2805–11.
Tsuchikama K, Anami Y, Ha SYY, Yamazaki CM. Exploring the next generation of antibody-drug conjugates. Nat Rev Clin Oncol. 2024;21:203–23.
Kolb EA, Gorlick R, Billups CA, Hawthorne T, Kurmasheva RT, Houghton PJ, et al. Initial testing (stage 1) of glembatumumab vedotin (CDX-011) by the pediatric preclinical testing program. Pediatr Blood Cancer. 2014;61:1816–21.
Geller D, Houghton P, Kolb EA, Hawthorne T, Gill J, Gorlick R. Targeting glycoprotein NMB with antibody-drug cConjugate, Glembatumumab Vedotin, for the treatment of osteosarcoma. Pediatr Blood Cancer. 2016;63:32–8.
ClinicalTrails.gov Identifier: NCT02487979 (https://clinicaltrials.gov/ct2/show/NCT02487979?term=GPNMB&cond=Osteosarcoma&draw=2&rank=1).
Purcell JW, Tanlimco SG, Hickson J, Fox M, Sho M, Durkin L, et al. LRRC15 is a novel mesenchymal protein and stromal target for antibody-drug conjugates. Cancer Res. 2018;78:4059–72.
Slemmons KK, Mukherjee S, Meltzer P, Purcell JW, Helman LJ. LRRC15 antibody-drug conjugates show promise as osteosarcoma therapeutics in preclinical studies. Pediatr Blood Cancer. 2021;68:e28771.
Demetri GD, Luke JJ, Hollebecque A, Powderly JD 2nd, Spira AI, et al. First-in-human phase I study of ABBV-085, an antibody-drug conjugate targeting LRRC15, in sarcomas and other advanced solid tumors. Clin Cancer Res. 2021;27:3556–66.
Zhou Y, Yang D, Yang Q, Lv X, Huang W, Zhou Z, et al. Single-cell RNA landscape of intratumoral heterogeneity and immunosuppressive microenvironment in advanced osteosarcoma. Nat Commun. 2020;11:6322.
Acknowledgements
We thank the staff members of the Division for Medical Research Engineering, Division of Experimental Animals, Nagoya University Graduate School of Medicine, and the Center for Animal Research and Education, Nagoya University, for their technical support.
Funding
This study was funded by the Japan Agency for Medical Research and Development (AMED) through grants JP23ck0106779, JP24gm1210009, JP24am0521008, and JP24ama221333 (to A.E.); Translational Research Network Program in Nagoya University (A100, to A.E.); Ministry of Education, Culture, Sports, Science, and Technology of Japan through grants 22K15439 (to N.E.), 23K24110 (to A.E.), and 23K06491 (to M.T.); Japan Science and Technology Agency (JST) through grant JPMJST1943 (to A.E.); Aichi Cancer Research Foundation (to N.E.); Naito Foundation (to A.E.); Takamatsunomiya Cancer Foundation (to A.E.); Daiko Foundation (to A.E.); and Toyoaki Foundation (to A.E.).
Author information
Authors and Affiliations
Contributions
NE and AE jointly conceived the study, designed the experiments, and prepared the manuscript. NE collected the all data with contribution from TS, RA, YM, TI, YM, MY, YH, MM, TK, YS, SM, JI, TK, SM, TS, YN, MT analyzed. JI, TK, SM, TS, YN contributed to the collection, analysis, and interpretation of pathological data. All authors discussed the result and implications and comments on the manuscript at all stages.
Corresponding authors
Ethics declarations
Competing interests
A.E. received a research grant from BFACT Co., Ltd.; N.E., M.M., M.T., and A.E. are founders of BFACT Co., Ltd.; N.E. is a representative of BFACT Co., Ltd.; Nagoya University licensed a patent relating to anti-Meflin antibody-drug conjugates to BFACT Co., Ltd. in 2021.
Additional information
Publisher’s note Springer Nature remains neutral with regard to jurisdictional claims in published maps and institutional affiliations.
Supplementary information
Rights and permissions
Open Access This article is licensed under a Creative Commons Attribution-NonCommercial-NoDerivatives 4.0 International License, which permits any non-commercial use, sharing, distribution and reproduction in any medium or format, as long as you give appropriate credit to the original author(s) and the source, provide a link to the Creative Commons licence, and indicate if you modified the licensed material. You do not have permission under this licence to share adapted material derived from this article or parts of it. The images or other third party material in this article are included in the article’s Creative Commons licence, unless indicated otherwise in a credit line to the material. If material is not included in the article’s Creative Commons licence and your intended use is not permitted by statutory regulation or exceeds the permitted use, you will need to obtain permission directly from the copyright holder. To view a copy of this licence, visit http://creativecommons.org/licenses/by-nc-nd/4.0/.
About this article
Cite this article
Esaki, N., Sakoda, T., Ando, R. et al. Meflin is a druggable target using antibody-drug conjugates in progressive osteosarcoma. Oncogene 44, 4576–4586 (2025). https://doi.org/10.1038/s41388-025-03605-8
Received:
Revised:
Accepted:
Published:
Version of record:
Issue date:
DOI: https://doi.org/10.1038/s41388-025-03605-8







