Fig. 4: Generation of anti-Meflin ADCs and evaluation of their antitumor effects using cultured OS cells and OS murine models.
From: Meflin is a druggable target using antibody-drug conjugates in progressive osteosarcoma

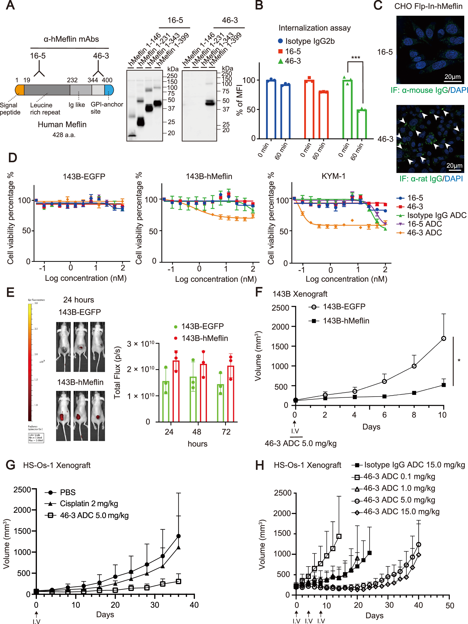
A Generation of two anti-human Meflin monoclonal antibodies (clone 16-5 and 46-3) by immunizing mice or rats with recombinant full-length human Meflin (hMeflin). A schematic illustration of the primary structure of hMeflin protein and epitopes recognized by the clones are shown (left panel). The epitopes of the two clones were mapped by testing their reactivity with lysates obtained from HEK293 cells transfected with the indicated fragments of hMeflin cDNA by western blot analysis (right panel). B The internalization rates of clones 46-3 and 16-5 were analyzed using flow cytometry. The degree of internalization of cell surface-bound antibodies was determined by calculating the percentage decrease in mean fluorescence intensity (MFI) of the antibodies on the cell surface after incubating them with HS-Os-1 cells for 60 min compared to that for 0 min. Isotype IgG2b was used as a negative control. ***, P < 0.001. C The internalization of clones 46-3 (upper panel) and 16-5 (lower panel) was analyzed by an internalization assay using CHO Flp-In cells stably expressing exogenous hMeflin. Arrowheads denote cells with antibody internalization. D Cytotoxicity assays were performed to evaluate the antitumor efficacy of anti-Meflin ADCs. 143B cells expressing either of EGFP or hMeflin, or KYM-1 cells positive for endogenous Meflin were incubated with the indicated antibodies (clone 16-5 and 46-3) and ADCs (Isotype IgG ADC, 16-5 ADC, and 46-3 ADC) at the indicated concentrations for 48 h, followed by MTT assays. E The biodistribution of clone 46-3 in osteosarcoma tissue were analyzed using the IVIS in vivo imaging system. 143B cells exogenously expressing either EGFP or hMeflin (1 × 106) were subcutaneously transplanted into the backs of 4-week-old female nude mice (N = 3), followed by i.v. administration of clone 46-3 conjugated with IVISense-680-NHS (2.5 mg/kg). Shown in the left panel are representative images of mice at 24 h after i.v. administration with clone 46-3-IVISense-680-NHS. Quantification of the fluorescence signals showed an accumulation of 46-3-IVISense-680-NHS in Meflin+ tumors from 24 to 72 h after injection (right panel). F 143B cells exogenously expressing either EGFP or hMeflin (1 × 106) were subcutaneously transplanted into the backs of 4-week-old female nude mice (N = 3) and allowed to grow until tumor volumes reached approximately 120 mm3, followed by i.v. administration of 46-3 ADC (5 mg/kg) on day 0, and measurement of tumor volume. G HS-Os-1 cells (5 × 106) were subcutaneously transplanted into the backs of 4-week-old female NOD/SCID mice (N = 5) and allowed to grow until tumor volumes reached approximately 65 mm3, followed by i.v. administration of PBS, CDDP, or 46-3 ADC on day 0, and measurement of tumor volume. H HS-Os-1 cells (5 × 106) were subcutaneously transplanted into the backs of 4-week-old female NOD/SCID mice (N = 5) and allowed to grow until tumor volumes reached approximately 220 mm3, followed by i.v. administration of control ADC, or 46-3 ADC at the indicated doses three times every four days, and measurement of tumor volume.